Next Article in Journal
Carbon Sequestration by Reforesting Legacy Grasslands on Coal Mining Sites
Next Article in Special Issue
Innovative Solutions to Use Ground-Coupled Heat Pumps in Historical Buildings: A Test Case in the City of Napoli, Southern Italy
Previous Article in Journal
Control Techniques for a Single-Phase Matrix Converter
Previous Article in Special Issue
Potential for Building Façade-Integrated Solar Thermal Collectors in a Highly Urbanized Context
 
 
Font Type:
Arial Georgia Verdana
Font Size:
Aa Aa Aa
Line Spacing:
Column Width:
Background:
Article

Facility Energy Management Application of HBIM for Historical Low-Carbon Communities: Design, Modelling and Operation Control of Geothermal Energy Retrofit in a Real Italian Case Study

by
Cristina Piselli
1,2,
Alessio Guastaveglia
2,
Jessica Romanelli
2,
Franco Cotana
1,2 and
Anna Laura Pisello
1,2,*
1
Department of Engineering, University of Perugia, 06125 Perugia, Italy
2
CIRIAF—Interuniversity Research Centre, University of Perugia, 06125 Perugia, Italy
*
Author to whom correspondence should be addressed.
Energies 2020, 13(23), 6338; https://doi.org/10.3390/en13236338
Submission received: 20 October 2020 / Revised: 24 November 2020 / Accepted: 26 November 2020 / Published: 1 December 2020
(This article belongs to the Special Issue Buildings Integration of Renewable and Smart Energy Systems)

Abstract

The highest challenge of energy efficiency of building stock is achieving improved performance in existing buildings and, especially, in heritage buildings which per se are characterized by massive limitations against the implementation of the most sophisticated solutions for energy saving. In Italy, historical buildings represent more than 30% of the building stock and the vast majority require energy retrofit, while ensuring the preservation of the heritage value and acceptable comfort conditions. In this context, historical buildings must be retrofitted and re-functioned by introducing innovative technologies aimed at reducing energy consumption and improving human comfort, health, and safety. To this aim, this study implements the Historic Building Information Modeling (HBIM) approach for the integrated modeling, monitoring, management, and maintenance of a novel geothermal system involving horizontal ground source heat exchangers (GHEXs) coupled to an adsorption heat pump for the energy refurbishment of historical buildings. In detail, a rural building part of a medieval complex in Perugia, Central Italy, is considered as a pilot case study. The analysis stresses the potential of the Facility Management (FM) applications of HBIM to provide a tool for the human-centric operational management control of the building energy performance and indoor comfort when combined with the building monitoring and supervision system. Therefore, this integrated HBIM approach may drive the path towards the user-centric re-functioning of heritage buildings.

Graphical Abstract

1. Introduction

According to the recent renovation wave [1], the energy refurbishment and improvement of the European building stock is a key aspect to be addressed in order to drive decarbonization and cleaner energy systems. Almost 75% of the existing buildings in the EU (European Union), indeed, are energy inefficient and, in general, buildings are responsible for more the one third of the EU final energy consumption and greenhouse gas emissions [2]. Therefore, they are potentially one of the most promising sectors to be improved towards global energy efficiency [3]. In this panorama, historical buildings, i.e., those built before the 1945, are about 30–40% of the whole building stock in Europe and are acknowledged to be low-performance buildings. On the one hand, this specific building stock would benefit from relevant energy renovation. On the other hand, historical buildings characterize the urban space townscape, which is the built environment added value that attracts tourists’ interests. Therefore, they are often protected by law for visual appearance preservation and, accordingly, the integration of new materials and construction techniques into the original architecture must submit to specific requirements [4]. In particular, the built heritage involves those historical buildings subject to legal preservation given their immeasurable value. In Italy, for instance, which hosts a large share of EU heritage sites, about 31.5% of buildings were built before 1945 [5].
As a consequence, renewable energy integration in historical buildings involves additional challenges with respect to the standard practice [6]. In fact, alternative solutions to the most common retrofitting technologies must be evaluated for application in preserved buildings [7]. Franco et al. [8] provided general criteria for the energy refurbishment of heritage buildings including both passive and active strategies. Moreover, the lack of space in ancient buildings is an additional constraint to the implementation of technologies for renewable energy production. In this view, Castellani et al. [9] experimentally explored the suitability of an innovative compressed air energy storage system using renewable energy from photovoltaic (PV) panels to be housed in small dwellings’ basements. Similarly, Lo Basso et al. [10] assessed the applicability of small-scale hybrid energy systems, for the generation of high temperature heat and electricity, designed to be compatible with historic building constraints. On the other hand, Ferrucci and Peron [11] analyzed the operational performance of an ancient cooling system based on the passive exploitation of geothermal cooling from underground ducts as reference for novel geothermal renewable energy systems. Geothermal systems, indeed, such as ground source heat pumps, have a high potential for the energy retrofitting of historical buildings [12], especially in rural areas when buildings have usually adjacent external areas [13]. Cadelano et al. [14] demonstrated via dynamic simulation that the effectiveness of a ground source heat pump installed in a museum hosted in a historical building is enhanced when coupled with a proper energy management strategy, leading up to 66% operational energy cost reduction with respect to reference conditions.
When designing energy retrofitting including renewable energy integration in historical buildings, a comprehensive and integrated approach able to take into account all the required aspects should be implemented [15]. To this aim, Building Information Modeling (BIM) allows a complete and extensive governance of design, construction, and management aspects of the building–plant system [16]. In particular, this integrated methodology supports the management of design activities related to plant applications, involving the interaction of different disciplines, with reduced time, costs, and margin of error. The specific BIM model for systems design is Mechanical–Electrical–Plumbing (MEP), which contains all the necessary plant references, from the constructive details to the location, from the data sheets of calculation to the computations. In this framework, the potentialities of BIM applied to building energy systems is mainly exploited in the post-construction management phase of the work. The Facility Management (FM) applications of BIM, indeed, allow the efficient management of the building, ensuring comfort and safety of its users [17]. During the building–plant system operation the FM controls the overall performance of the plant in order to optimize maintenance times, limit the “out of service” of the system, and set the individual components and the strategies of system operation based on the maximization of the global reliability and efficiency. The estimated energy saving when using the FM is in the order of 10% on actual expenses and 5% on ordinary and extraordinary maintenance expenses [18]. Furthermore, in retrofit interventions, the model represents a fundamental cognitive basis of the artifact, storing a series of information capable of giving not only the geometric properties, but also the characteristics of the component elements and systems, acting as a heritage information system. This Historical Building Information Modelling (HBIM) is an extension of BIM tailored for the built cultural heritage. HBIM, indeed, takes into account specific design and operation aspects of historical buildings that can be irrelevant for new buildings, seeking the conceptual and methodological parallels that ensure its compatibility [19]. Therefore, HBIM can be defined as an interdisciplinary analysis methodology for the sustainable management of historical buildings. Nevertheless, the existing literature lacks practical examples using BIM in the operation and maintenance phase of heritage sites. Hull and Ewart [20] stated that the successful implementation of heritage asset management is held back by socio–technical dimensions and the need to align working practices within the heritage sector to the BIM philosophy. For instance, Charlton et al. [21] developed an asset information model to improve the management of a UNESCO World Heritage Site in the UK. They highlighted the importance of providing information that is unique to historical buildings to implement the HBIM approach. On the other hand, Rodrigues et al. [22] stressed the role of BIM for Building Life Cycle maintenance and the associated potential improvement of building maintenance plans. HBIM is mainly used for the geometric modelling of historic fabric and is suitable for application in renovation and conservation projects [23]. Garavaglia et al. [24] developed a procedure for visual identification through the BIM of vulnerable elements toward seismic action in existing buildings integrating the structural safety with the energy-related information modelling [25]. Colucci et al. [26], instead, integrated an HBIM model within a 3D Geographic Information System (GIS) environment to provide comprehensive documentation for the protection and conservation of heritage sites particularly exposed to damage risks. A further step towards the evolution of HBIM for the management of built infrastructures is the Digital Twin model, i.e., the digital representation and simulation in real-time of real infrastructures using BIM [27]. This tool, indeed, allows collaborative data management to support the preventive conservation of heritage sites [28].
In this respect, the present study involves the energy efficiency retrofit of an historical building thanks to the implementation of a tailored renewable energy system. In detail, a novel geothermal system is designed and integrated methods of monitoring, management, and maintenance in historical buildings are explored implementing the HBIM approach. This research study is carried out within the framework of the GEOFIT Horizon 2020 (H2020) project [29] that stands for “Deployment of novel geothermal systems, technologies and tools for energy efficient building retrofitting”. The project, indeed, is an Innovation Action funded by the H2020 program of the European Union that will develop and deploy cost-effective enhanced geothermal systems predominantly for the energy retrofit of buildings, including heritage buildings [30]. To integrate these novel systems in energy efficient building retrofitting, a construction process involving a suite of tools and technologies will be established and validated in five demonstration sites in four countries with varying climactic conditions, soil types, and building typologies. This research study deals with the heritage pilot case study, which is a rural offshore historical buildings’ energy community in central Italy. Therefore, building upon a previous contribution [15] that presented the HBIM procedure and the preliminary feasibility analysis of the implementation of a standard ground source heat pump (GSHP) system in this historical complex, this study presents the innovative horizontal ground source heat exchangers (GHEXs) that will be actually implemented in the building coupled with an adsorption heat pump. Furthermore, the purpose of the present work is to explore the operational management control of the historical building based on real monitored data by implementing the FM platform thanks to the BIM MEP modeling of the building–plant system. However, this work only provides a theoretical insight on this advance that will be actually implemented and validated when the pilot case study is completed.

2. Methods

In this work, an operational management control of a real historical buildings communityserved by a GSHP system is conceived, designed, modeled, and implemented. Therefore, the integrated approach involves multiple disciplines. Starting from the HBIM architectural model of the case study building, the MEP model work settings are evolved, using the same reference systems. The HBIM MEP model makes it possible to export data from the abacus of the building systems included in the model, to describe them with all their characteristics, and to create a complete and updated database. On the one hand, these data combined with site monitoring data allow to check the building operation and keep possible anomalies under control, with quick identification of malfunctions and related maintenance to be carried out. On the other hand, this technology allows the control and provision of appropriate indoor comfort conditions for the occupants of the building, seen as key component of the building system and, therefore, with the important requirement of being monitored in terms of environmental quality and occupancy. The BIM interoperability, indeed, allows the implementation of different working platforms for modelling, monitoring, and maintenance operations. In this framework, a novel useful integrated method for better managing and controlling thermal–energy performance and indoor comfort of new and existing buildings is here presented and applied to an historical energy and architectural community case study with renewable energy integration.

2.1. Case Study

The case study represents an energy community of historical buildings as an offshore rural complex of Sant’Apollinare fortress in Marsciano constructed in the Middle Ages in Italy. The stable in particular was built in the second half of the XIX century near Perugia (close to Rome) together with the cereals’ drying building (Figure 1). The specific case study building, such as the whole complex of the stable and the drying room with the whole energy system, was recently retrofitted through seismic upgrading and energy requalification (Figure 2). Thereafter, its end-use changed: it currently hosts university offices and labs within the topic of energy and sustainable development. Therefore, it is occupied mainly during week days with typical office working hours, i.e., from about 9:00 a.m. to about 6:00 p.m.
The building presents three floors, i.e., a basement and two floors above the ground. The original structure consists of load-bearing stone masonry with sandstone elements bound with mortar and with brick additions in the corners, in the sills of windows, doors and in the columns. During building renovation, wall insulation made of recycled cork panels was applied to contain the thermal exchange of the heated volume with the outdoors (U-value equal to 0.36 W/m2 K). In addition, windows were replaced using better performing double pane glasses (U-value equal to 1.317 W/m2 K). In order to preserve and enhance the architectural and historical valence of the building, a set of non-invasive and reversible retrofit interventions for energy efficiency were implemented [31]. Furthermore, the building was equipped with a system of facilities able to ensure environmental comfort. Separate control systems were implemented in each area to allow autonomous management in terms of operation schedules and air temperature inside the rooms in addition to activation only where and when needed. The terminals consist of under-floor radiant panels, which were arranged for both heating and cooling, and radiators in the toilets. However, the building is currently served only by the heating system since the cooling need is typically faced through passive techniques. Finally, the control of indoor air relative humidity and air quality is ensured by mechanical ventilation with heat recovery.
As a result of the recent interventions, the case study building is the very first building certified by means of the LEED (Leadership in Energy and Environmental Design)-consistent protocol Green Building Council Historic Building™ (GBC HB) [32] in the world, for the restoration and sustainable redevelopment of historic buildings. It was awarded the Gold Certification. This type of environmental certification represents a key tool for improving energy efficiency, environmental quality, rational use of resources, and design innovation, together preserving cultural value, allowing greater transparency on energy uses and environmental management in buildings.

2.2. HBIM Model for Energy Systems

In order to implement a multidisciplinary and integrated approach, the model of the case study building is developed in the BIM design authoring platform Revit (Autodesk) [33]. This procedure, although rather complex, allowing the creation of the architectural model (Figure 3) and the MEP model (Figure 4) in the same platform. In the parametric 3D models, the technical characteristics of building components and systems are embedded in the geometry. Therefore, the files of the different models are linked together, using the manage section and the manage links command, since they are set using the same reference system with fixed coordinates. Moreover, elements’ initial costs can be included in the model and, thereafter, updated with operating and maintenance costs during the operation phase for building cost analysis. A limitation of this procedure concerning the modelling of existing buildings is that it is not always possible to retrieve all the detailed information needed as input for the model, especially in historical buildings. In fact, the optimal functioning of the model requires a continuous update according to building evolution.
The HBIM architectural model reproduces every architectural component of the building, including tailored historical elements. In fact, ad hoc components are modelled starting from the existing families in the Revit library to detail the specific building elements [15]. The as-built model is created by modelling each element with the correct stratigraphy of the construction package.
As for the MEP model, given the detailed information included in the model, different sub-models were created for each component, i.e., the hydraulic model, the Heating, Ventilation and Air Conditioning (HVAC) model, and the electric model. These sub-models interact using the same reference system of coordinates and overlap to ensure the required accuracy. The first step of the procedure to develop the MEP model is to import the graphic information and the data of the elements for each system. Therefore, the logical system of each plant is modeled. Given the lack of details on the elevation and location of the elements, an in situ inspection is carried out to allow the identification of vertical shafts and ceilings where to place the systems.
The hydraulic model is split into two additional sub-models: the circuit of domestic hot water (DHW) and the exhaust pipes. The data of these plants are translated into the model by assigning piping systems materials, dimensions, and spatial location. For exhaust pipes, the minimum gradients and angular inclinations of the connections between the pipe sections required by the reference standard [34] are considered. The DHW circuit is modeled starting from the positioning of the sanitary systems. Moreover, the electric model is composed of two sub-models: electric power and lighting. For these systems, due to the lack of design information, a reverse analysis is carried out by tracing the paths of the cable entry channels based on the location of plant terminals and lighting equipment. The HVAC model is the most complex because the building is served by an on-site district heating system that was integrated with the innovative geothermal system. The existing configuration is updated to correctly connect the newly added GSHP supply system to the existing under-floor radiant system to provide hot water for heating and fresh water for cooling, working in parallel to the mechanical ventilation.

2.3. HVAC and Geothermal System Model

The recent refurbishment of the case study building concerned specifically its passive performance. Therefore, to achieve overall high energy performance, the present retrofit focus on the HVAC system. Moreover, the building is not currently provided with a cooling system, which is becoming increasingly important due to global warming [35]. Therefore, to preserve the historical value of the building, while guaranteeing occupants’ thermal comfort during the whole year, a non-invasive renewable energy HVAC system is designed to optimally interact with the pre-existent plant without additional architectural works. The system exploits the geothermal renewable energy source and involves innovative horizontal slinky type GHEXs coupled with an adsorption heat pump able to provide both heating and cooling. Slinky GHEXs are an advanced type of shape for horizontal shallow heat exchanges provide improved heat transfer efficiency. Slinky or spiral GHEXs, indeed, are laid flat at the bottom of trenches and allow to fit more piping into the same trench area. They are suitable especially when the land area available is limited [36]. Although the system is designed with building historical value preservation as primary scope, the preliminary analysis of operating cost reduction when implementing a GSHP system in the case study building with respect to a traditional system is discussed in [15].
Slinky type heat exchangers are positioned at low depth (about 2 m) in the ground lying flat in loops and using a sandwich configuration for housing the probes in the ground, as depicted in Figure 5. Loops are placed overlapping at half of their diameter in five trenches about 2 m wide and 30 m long, backfilled with in-situ sediment or with primarily sandy sediment (Figure 6). A closed-loop system is implemented where the heat is intercepted from the ground by means of a continuous underground pipe with inside water admixture with a refrigerant fluid (glycol) kept at low temperature and pressurized. They are arranged using trench excavations, which are non-invasive and allow controlling the seismic risk of the area. Although their efficiency is still lower than that of the vertical heat exchangers, these novel GHEXs, indeed, enable the implementation of geothermal systems when drilling is too operatively difficult or expensive.
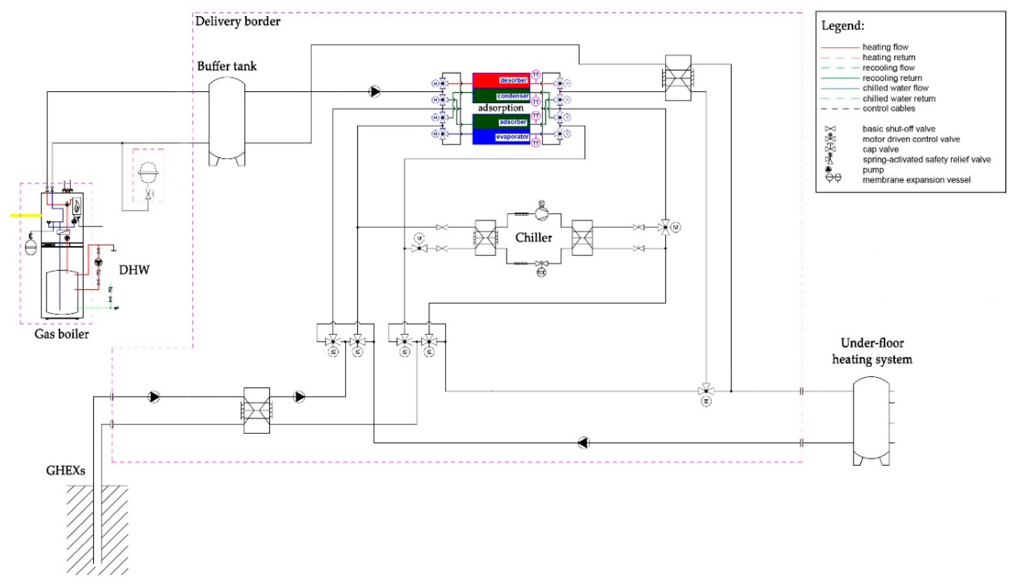
The ground source heat pump is a hybrid heat pump associated with a water tank for thermal energy storage connected to the existing low-temperature radiant system and the air handling unit. These systems will be allocated in the existing technical room in the basement of the building, which already hosts the existing generator. The hybrid heat pump consists of three main components: a gas boiler, an adsorption unit, and a vapor compression unit. The gas boiler combined with the adsorption unit represent a gas-driven heat pump, as shown in Figure 7, since the boiler is operated as heat source to drive the adsorption cycle, which exploits the heat pumping effect to achieve high Seasonal Gas Utilization Efficiency (SGUE). Therefore, the gas-driven heat pump is coupled to the compression unit, i.e., chiller, which is employed to provide space cooling during summer. The previously mentioned GHEXs represent the heat source/sink for the operation of the overall system both in winter and summer. The novelty of this hybrid adsorption heat pump consists of making use of a gas boiler as heat source.
For the integration of the novel HVAC system within the existing plant, the existing boiler will be maintained as backup unit. DHW will be provided by the new system thanks to the installation of a new boiler with standard heat power (up to 24 kW) connected to the absorption machine. The designed hydraulic scheme is depicted in Figure 8.
The preliminary design of the geothermal system is carried out considering set-point temperatures for heating and cooling equal to 21 °C and 25 °C, respectively, based on the indoor thermal comfort standard [37]. The supply water temperature is equal to 35 °C for heating and 18 °C for cooling. The heat transfer coefficient considered is 11 W/m K for heating and 7 W/m K for cooling as suggested in [38]. Based on these results, the designed heat pump system power is 10 kW. The minimum and maximum temperatures expected in the GHEXs for the slinky configuration are 7.9 °C and 25.3 °C, respectively, considering the existing type of soil type of soil and the length, diameter, and depth of installation of the probes.

2.4. Indoor Microclimate Monitoring

For controlled maintenance and thermal–energy performance management, different microclimate and energy monitoring systems are designed and installed in the building. The monitoring setup involves indoor and outdoor environmental monitoring, electrical and mechanical components control, and energy consumption monitoring. The parameters to be measured are selected by considering the HVAC system design and the end-use of the building. In particular, the following aspects are evaluated:
  • energy needs: heating, cooling, ventilation, lighting, equipment;
  • energy consumption sources: gas, electricity;
  • main indoor multi-physical comfort-related parameters;
  • main outdoor weather parameters.
Table 1 summarizes all the parameters monitored in the building and the main technical characteristics of the monitoring system components. In detail, two main monitoring systems are installed in the building: (i) a centralized system permanently integrated in the building grid that serves the whole building and (ii) a portable non-invasive monitoring station that is installed in one office room in the building for the purpose of the project. In the pilot case study, this office room is considered to assess the monitoring system performance.

2.5. Operation and Maintenance Field Analysis and Control

The use of BIM allows the combination of geometric information and technical characteristics for each element of the building in a single design and management tool starting from the early stages of the process. Therefore, it is possible to interrogate the model and obtain information about its elements, such as type, manufacturer, etc. In this framework, the facility management (FM) exploits the knowledge of the elements designed and installed in the building available in the BIM model. Once the geometric modeling is completed, the model is populated by inserting technical information useful to develop a digital maintenance and control plan for the building. In the model, the data are entered using project parameters, predefined or created by the user. Among the different types of parameters available, project parameters are selected since they are containers of information, specific to the single project. Thereafter, the way in which each parameter interacts with the objects is selected among the two available: “type parameter” (used for elements belonging to the same category with one or more differences) or “instance parameters” (used for the single element belonging to a type). The parameters are assigned to all the elements in the model and grouped into a single section for easier data management. Once all the required information is included, the data are extrapolated from the model to develop exhaustive information sheets in .xls format for each element. In this way, information is made accessible to every stakeholder, from the end-user to the maintainer, while allowing its modification only to those who know how to operate in the BIM model. This approach saves time, limits data losses, and ensures the proper functioning of the structure.
Therefore, the FM sheets constitute the monitoring and evaluation plan for building control and maintenance and allow intervention before the failure of any system in the building. They have a two-fold purpose: (i) the maintenance of the building systems by controlling the proper operation and (ii) the control of the internal conditions in the building according to the external conditions and the comfort of occupants. To this aim, information is gathered via the above-mentioned monitoring system, which, indeed, collects the data from the sensors and transmits them in real-time on a tailored online platform that acts as an intermediary between the monitoring systems and the FM sheets (timing is setup according to the system typology and urgency of the reaction). Thereafter, this data storage platform, through asynchronous transmission, exports the monitored data to the sheets that are automatically updated. The platform will be fully developed in detail with the implementation of the approach in the real pilot case study. To this aim, a current limit of this approach to be refined concerns the optimization of the interoperability between the platform processing the monitored data and the alerts sent by means of the collected sheets, which will be made automatically. In addition, the integration of the alert system on personal devices will make the process user-friendly and more easily operable by building users and professionals.
Maintenance dedicated sheet is then created for each element for the system maintenance. First, the elements are divided into an open hierarchical scheme and each is assigned a code allowing a streamlined organization of the documents. The sheets contain an initial part reporting the identification data of the element and a second part collecting the information useful for maintenance, i.e., element operation, from the monitoring system. The data in the first part are automatically extrapolated from the BIM model with a specific algorithm. For this aim, all the elements in the model have to be grouped by technological unit and categorized in internal schedules. In this way, it is possible to identify and extrapolate only the necessary information for the sheet. Once the schedules are created, data are extracted through Dynamo, i.e., the internal graphical programming interface of Revit [31]. For the control of indoor comfort conditions, the monitored internal microclimate conditions and external weather conditions are considered. A single sheet collects all the parameters monitored in the building. For both maintenance and indoor environmental control, the imported monitored data are compared against a pre-defined range of acceptable conditions by tailored algorithms and an alarm is activated when there are operation anomalies or causes of discomfort requesting a technical intervention or an adjustment of the indoor conditions, respectively.

3. Results and Discussion

3.1. Improvements in the FM and Maintenance Procedure

As concerns the building systems maintenance task, the different sheets are identified by the pre-defined code and name of the element in question. Figure 9 shows the example maintenance sheet. The highlighted data in the sheet concern the data that are automatically imported from the BIM model. In detail, the sheets are organized as follows:
  • The initial part reports the code, the description of the element, the manufacturer, the date of installation, and the last maintenance.
  • The second part of the form concerns the maintenance activities. In particular, it includes, for each element, the minimum required levels of performance, the possible verifiable anomalies, the checks and maintenance to be performed, and the location of the technological unit within the building. This section is directly customized in the spreadsheet of each element, except for the amount and the location that are exported from the model.
For the FM of the systems, maintenance records are added to the standard maintenance sheet. The maintenance records are managed by the owner and the maintainer, who enter the data relating to each maintenance intervention adopted. They are also in .xls format. The information included in the records is the date, the name of the operator, and the code of the inspection/maintenance carried out. Moreover, the intervention is described and a letter is reported that expresses the extent of the intervention. The cost of the intervention can be also inputted to keep track of the operating and maintenance costs of the building.
The sheets are linked with the BIM model via a bidirectional relationship thanks to a tailored algorithm, as previously described. The link between the model and the worksheets allows all the stakeholders who take part in the maintenance activities to be able to modify the model in the BIM platform without having specific knowledge, license, or skills.

3.2. Human-Centric Operation in Historic Buildings

The availability and interoperability of monitored data for the case study building allows the preliminary evaluation of the microclimate indoor conditions. In particular, the measured main indoor parameters affecting users’ thermal comfort and indoor air quality are assessed when compared against energy consumption. As previously mentioned, for the purpose of this study one representative office room is considered.
Figure 10 and Figure 11 show the trend of monitored indoor parameters with respect to the external weather conditions in the case study area and heating energy consumption in winter. In detail, the trend of indoor air temperature during the coldest week (Figure 10) shows that during the occupied hours the building–plant system is able to maintain the expected thermal conditions, even if the heating system is turned on only during the first two week days. However, indoor air is found to be dryer than the comfortable values and not due to the influence of external boundary conditions, i.e., extremely humid outdoor conditions. Moreover, although CO2 concentration is kept within acceptable levels, it could be more effectively controlled to flatten the peaks during occupied areas, especially when the heating system is not operating.
On the contrary, in summer, indoor air temperature is higher than the advisable conditions during all days and hours of the selected hottest week (Figure 12). This finding stresses the need to equip the building with a cooling system to ensure thermally comfortable conditions for the workers also during summer. On the other hand, the mechanical ventilation appears to properly control indoor air relative humidity (Figure 13) even during non-occupied hours. The CO2 concentration level values seem consistent with those collected in winter, although less occupancy-dependent.
Therefore, the analysis of monitored data stresses two main outcomes related the need to improve the operation of the current HVAC system towards the comfort of building occupants:
  • to involve the control of indoor microclimate conditions in summer;
  • more effective human-centered control of the indoor comfort-related parameters.
Building upon the preliminary assessment of the microclimate conditions inside the building, insights for the tailored human-centric operation of the building can be fostered. Nevertheless, the control system should take into consideration also the feedback from the users and not only objective parameters based on existing standards.

3.3. Integration of Energy and Environment Field Experimental Data into the FM Platform

Given the need for proper control of the indoor conditions in the building and energy consumption towards comfortable buildings and energy efficiency, the FM platform capabilities combined with the indoor microclimate monitoring and supervision system provide a tool for the human-centric building control. Therefore, similarly to the procedure for systems maintenance, sheets are developed for the automated control of the operation of the building systems and, therefore, of indoor microclimate conditions, in order to provide a comfortable environment for the occupants (Figure 14). These sheets include information on the involved system units and the parameters to be controlled. The latter are linked to the sheet through a simple export of data from the monitoring data storage platform, with the required sampling frequency.
The control values for the environmental parameters will be set and constantly updated according to the evidence in terms of comfort perception by the actual occupants of the building. The control values and the imported data are compared through a function, called alarm, that answers “TRUE” if everything is ok, while responds “FALSE” if the parameter is out of the comfort range. Consequently, the control is activated to identify the fault remotely and to efficiently restore the expected environmental conditions. The sheet allows, indeed, to easy monitoring of the parameters and creation of quick warnings for anomalies.

4. Conclusions and Future Developments

Within the framework of the identification of effective and low-impact solutions for the energy retrofit of historical buildings, this work investigates the further implementation of an advanced holistic modelling and simulation approach as a tool for the human-centric and energy efficient operation and management of renewable energy systems integrated in historical buildings. This operation and management approach for heritage buildings is based on HBIM and is developed within the context of the ongoing H2020 GeoFit project. This approach is still slightly explored for actual applications and, therefore, this work provides a forefront insight towards the efficient operation of historical buildings. In detail, a novel geothermal system involving GHEXs coupled with an adsorption heat pump tailored for historical building communities is modeled within this tailored HBIM framework. Therefore, the HBIM model becomes the information center for the maintenance, management, and operation of the building, and thus is a key tool for facility management. When combined with energy and environmental monitoring, indeed, the model FM application may act as operation and management platform for systems maintenance and human-centric operational control of building energy performance and indoor comfort.
Accordingly, the HBIM approach provides the potential for cultural heritage preservation, while ensuring the improvement of energy and environmental performance of historical buildings. The FM platform allows systems interoperability involving systems for renewable energy production together with indoor and outdoor microclimate and energy needs monitoring and, thus, occupants’ satisfaction and wellbeing. In fact, it plays a two-fold role in the human-centric and energy efficient operation of the historical building, namely (i) the maintenance of the building systems operation and (ii) the control of the indoor environmental conditions in the building according to its users’ comfort. To this aim, FM sheets, generated for each building element involved, constitute the monitoring and verification plan for building control and maintenance. The sheets, indeed, are directly connected with the BIM model and the monitoring data storage platform and automatically and continuously updated with the required data. This is the main advantage derived from the use of these sheets, in addition to the simplicity of the exchange format, which can be used by all the stakeholder involved in the design, maintenance, and monitoring process.
Therefore, the integrated HBIM approach may not only drive the path toward the effective regeneration of heritage in Europe, but also its re-functioning based on a user-centric approach thanks to a novel facility management tool for existing buildings and new sustainable resilient constructions. However, this study only presents the theoretical potential of this tool for the operation and management of historical buildings. The effectiveness of the FM platform for application in historical buildings will be actually optimized, implemented and tested when the pilot case study with the novel GSHP system with horizontal slinky type GHEXs is completed. With this view, the HBIM model will be further developed during the project and also integrated within a GEOBIM platform, where geometrical and technical information are integrated with geographical information including the geothermal conditions of the building site. Moreover, the cost–benefit analysis of the geothermal system proposed for the case study will be carried out once the system implementation is finalized. In this way, the platform can integrate a whole evaluation protocol, including maintenance, environmental, and economic aspects.

Author Contributions

Conceptualization, A.L.P., J.R. and C.P.; methodology, A.L.P., A.G., C.P. and J.R.; software, A.G.; validation, A.G., C.P. and J.R.; formal analysis, C.P.; investigation, J.R., A.G., A.L.P. and C.P.; resources, A.L.P.; data curation, A.G., C.P. and J.R.; writing—original draft preparation, A.G. and C.P.; writing—review and editing, J.R., F.C., C.P., and A.L.P.; visualization, A.G., C.P. and J.R.; supervision, A.L.P. and F.C.; project administration, A.L.P. and J.R.; funding acquisition, A.L.P. All authors have read and agreed to the published version of the manuscript.

Funding

This project has received funding from the European Union’s Horizon 2020 research and innovation programme under grant agreement No 792210 (GEOFIT).

Acknowledgments

The authors would like to thank the whole partnership of the Horizon 2020 GEOFIT project and, in particular, the group of R2M Solution for the coordination effort.

Conflicts of Interest

The authors declare no conflict of interest. The funders had no role in the design of the study; in the collection, analyses, or interpretation of data; in the writing of the manuscript, or in the decision to publish the results.

References

  1. European Commission Renovation Wave. Available online: https://ec.europa.eu/energy/topics/energy-efficiency/energy-efficient-buildings/renovation-wave_en (accessed on 28 July 2020).
  2. European Union. Directive (EU) 2018/844 of the European Parliament and of the Council of 30 May 2018 amending Directive 2010/31/EU on the Energy Performance of Buildings and Directive 2012/27/EU on Energy Efficiency. Available online: https://eur-lex.europa.eu/legal-content/EN/TXT/PDF/?uri=CELEX:32018L0844&from=EN (accessed on 28 July 2020).
  3. Katsaprakakis, D.A.; Zidianakis, G.; Yiannakoudakis, Y.; Manioudakis, E.; Dakanali, I.; Kanouras, S. Working on buildings’ energy performance upgrade in mediterranean climate. Energies 2020, 13, 2159. [Google Scholar] [CrossRef]
  4. Cabeza, L.F.; de Gracia, A.; Pisello, A.L. Integration of renewable technologies in historical and heritage buildings: A review. Energy Build. 2018, 177, 96–111. [Google Scholar] [CrossRef]
  5. Fabbri, K.; Zuppiroli, M.; Ambrogio, K. Heritage buildings and energy performance: Mapping with GIS tools. Energy Build. 2012, 48, 137–145. [Google Scholar] [CrossRef]
  6. Galatioto, A.; Ciulla, G.; Ricciu, R. An overview of energy retrofit actions feasibility on Italian historical buildings. Energy 2017, 137, 991–1000. [Google Scholar] [CrossRef]
  7. Cho, H.M.; Yun, B.Y.; Yang, S.; Wi, S.; Chang, S.J.; Kim, S. Optimal energy retrofit plan for conservation and sustainable use of historic campus building: Case of cultural property building. Appl. Energy 2020, 275, 115313. [Google Scholar] [CrossRef]
  8. Franco, G.; Magrini, A.; Cartesegna, M.; Guerrini, M. Towards a systematic approach for energy refurbishment of historical buildings. The case study of Albergo dei Poveri in Genoa, Italy. Energy Build. 2015, 95, 153–159. [Google Scholar] [CrossRef]
  9. Castellani, B.; Morini, E.; Nastasi, B.; Nicolini, A.; Rossi, F. Small-scale compressed air energy storage application for renewable energy integration in a listed building. Energies 2018, 11, 1921. [Google Scholar] [CrossRef]
  10. Lo Basso, G.; Rosa, F.; Astiaso Garcia, D.; Cumo, F. Hybrid systems adoption for lowering historic buildings PFEC (primary fossil energy consumption)—A comparative energy analysis. Renew. Energy 2018, 117, 414–433. [Google Scholar] [CrossRef]
  11. Ferrucci, M.; Peron, F. Ancient Use of Natural Geothermal Resources: Analysis of Natural Cooling of 16th Century Villas in Costozza (Italy) as a Reference for Modern Buildings. Sustainability 2018, 10, 4340. [Google Scholar] [CrossRef]
  12. Pisello, A.L.; Petrozzi, A.; Castaldo, V.L.; Cotana, F. On an innovative integrated technique for energy refurbishment of historical buildings: Thermal-energy, economic and environmental analysis of a case study. Appl. Energy 2014, 162, 1313–1322. [Google Scholar] [CrossRef]
  13. Pacchiega, C.; Fausti, P. A study on the energy performance of a ground source heat pump utilized in the refurbishment of an historical building: Comparison of different design options. Energy Procedia 2017, 133, 349–357. [Google Scholar] [CrossRef]
  14. Cadelano, G.; Cicolin, F.; Emmi, G.; Mezzasalma, G.; Poletto, D.; Galgaro, A.; Bernardi, A. Improving the energy efficiency, limiting costs and reducing CO2 emissions of a museum using geothermal energy and energy management policies. Energies 2019, 12, 3192. [Google Scholar] [CrossRef]
  15. Piselli, C.; Romanelli, J.; Di Grazia, M.; Gavagni, A.; Moretti, E.; Nicolini, A.; Cotana, F.; Strangis, F.; Witte, H.J.L.; Pisello, A.L. An integrated HBIM simulation approach for energy retrofit of historical buildings implemented in a case study of a medieval fortress in Italy. Energies 2020, 13, 2601. [Google Scholar] [CrossRef]
  16. Mellado, F.; Lou, E.C.W. Building information modelling, lean and sustainability: An integration framework to promote performance improvements in the construction industry. Sustain. Cities Soc. 2020, 61, 102355. [Google Scholar] [CrossRef]
  17. Motawa, I.; Almarshad, A. A knowledge-based BIM system for building maintenance. Autom. Constr. 2013, 29, 173–182. [Google Scholar] [CrossRef]
  18. Panteli, C.; Kylili, A.; Fokaides, P.A. Building information modelling applications in smart buildings: From design to commissioning and beyond A critical review. J. Clean. Prod. 2020, 265, 121766. [Google Scholar] [CrossRef]
  19. Pocobelli, D.P.; Boehm, J.; Bryan, P.; Still, J.; Grau-Bové, J. BIM for heritage science: A review. Herit. Sci. 2018, 6, 30. [Google Scholar] [CrossRef]
  20. Hull, J.; Ewart, I.J. Conservation data parameters for BIM-enabled heritage asset management. Autom. Constr. 2020, 119, 103333. [Google Scholar] [CrossRef]
  21. Charlton, J.; Kelly, K.; Greenwood, D.; Moreton, L. The complexities of managing historic buildings with BIM. Eng. Constr. Archit. Manag. 2020. [Google Scholar] [CrossRef]
  22. Rodrigues, F.; Matos, R.; Alves, A.; Ribeirinho, P.; Rodrigues, H. Building life cycle applied to refurbishment of a traditional building from Oporto, Portugal. J. Build. Eng. 2018, 17, 84–95. [Google Scholar] [CrossRef]
  23. Woodward, A.; Heesom, D. Implementing HBIM on conservation heritage projects: Lessons from renovation case studies. Int. J. Build. Pathol. Adapt. 2019. [Google Scholar] [CrossRef]
  24. Garavaglia, E.; Anzani, A.; Maroldi, F.; Vanerio, F. Non-invasive identification of vulnerability elements in existing buildings and their visualization in the BIM model for better project management: The case study of cuccagna farmhouse. Appl. Sci. 2020, 10, 2119. [Google Scholar] [CrossRef]
  25. Cavalagli, N.; Kita, A.; Castaldo, V.L.; Pisello, A.L.; Ubertini, F. Hierarchical environmental risk mapping of material degradation in historic masonry buildings: An integrated approach considering climate change and structural damage. Constr. Build. Mater. 2019, 215, 998–1014. [Google Scholar] [CrossRef]
  26. Colucci, E.; de Ruvo, V.; Lingua, A.; Matrone, F.; Rizzo, G. HBIM-GIS integration: From IFC to cityGML standard for damaged cultural heritage in a multiscale 3D GIS. Appl. Sci. 2020, 10, 1356. [Google Scholar] [CrossRef]
  27. Quirk, D.; Lanni, J.; Chauhan, N. Digital twins: Details of implementation. ASHRAE J. 2020, 62, 20–24. [Google Scholar]
  28. Jouan, P.; Hallot, P. Digital Twin: Research Framework to Support Preventive Conservation Policies. ISPRS Int. J. Geo-Inf. 2020, 9, 228. [Google Scholar] [CrossRef]
  29. H2020 GeoFit Project. Available online: https://geofit-project.eu/ (accessed on 11 March 2020).
  30. Messervey, T.; Calderoni, M.; Font, A.; Borras, M.; Sterling, R.; Martin, D.; Lennard, Z. Introducing GEOFIT: Cost-Effective Enhanced Geothermal Systems for Energy Efficient Building Retrofitting. Proceedings 2018, 2, 557. [Google Scholar] [CrossRef]
  31. Castaldo, V.L.; Pisello, A.L.; Boarin, P.; Petrozzi, A.; Cotana, F. The experience of international sustainability protocols for retrofitting historical buildings in Italy. Buildings 2017, 7, 52. [Google Scholar] [CrossRef]
  32. Green Building Council (GBC) Historic Building (HB) Protocol. Available online: http://www.gbcitalia.org/historic-building (accessed on 2 March 2020).
  33. Wing, E. Autodesk Revit 2017 for Architecture, 1st ed.; Sybex: Hoboken, NJ, USA, 2016; pp. 1–593. [Google Scholar]
  34. UNI. UNI 9182:2014—Impianti di Alimentazione e Distribuzione D’acqua Fredda e Calda—Progettazione, Installazione e Collaudo (in Italian); UNI—Ente Italiano di Normazione: Milan, Italy, 2014. [Google Scholar]
  35. Piselli, C.; Pisello, A.L.; Saffari, M.; de Gracia, A.; Cotana, F.; Cabeza, L.F. Cool roof impact on building energy need: The role of thermal insulation with varying climate conditions. Energies 2019, 12, 3354. [Google Scholar] [CrossRef]
  36. Ali, M.; Kariya, K.; Miyara, A. Performance Analysis of Slinky Horizontal Ground Heat Exchangers for a Ground Source Heat Pump System. Resources 2017, 6, 56. [Google Scholar] [CrossRef]
  37. EN. EN 15251:2007—Indoor Environmental Input Parameters for Design and Assessment of Energy Performance of Buildings Addressing Indoor Air Quality, Thermal Environment, Lighting and Acoustics; European Committee for Standardization: Brussels, Belgium, 2007. [Google Scholar]
  38. EN. EN 15377-1:2008—Heating Systems in Buildings—Design of Embedded Water Based Surface Heating and Cooling Systems—Part 1: Determination of the Design Heating and Cooling Capacity; European Committee for Standardization: Brussels, Belgium, 2008. [Google Scholar]
Figure 1. The case study building from the front side.
Figure 1. The case study building from the front side.
Energies 13 06338 g001
Figure 2. View of the case study building from the back side: (a) before the refurbishment; (b) during the refurbishment; (c) after the refurbishment.
Figure 2. View of the case study building from the back side: (a) before the refurbishment; (b) during the refurbishment; (c) after the refurbishment.
Energies 13 06338 g002
Figure 3. 3D view of the architectural model.
Figure 3. 3D view of the architectural model.
Energies 13 06338 g003
Figure 4. 3D view of the multidisciplinary (Mechanical–Electrical–Plumbing (MEP) model.
Figure 4. 3D view of the multidisciplinary (Mechanical–Electrical–Plumbing (MEP) model.
Energies 13 06338 g004
Figure 5. Sandwich configuration of the ground lodging the slinky ground source heat exchangers (GHEXs).
Figure 5. Sandwich configuration of the ground lodging the slinky ground source heat exchangers (GHEXs).
Energies 13 06338 g005
Figure 6. Designed location of the slinky ground source heat exchangers (GHEXs) with respect to the building.
Figure 6. Designed location of the slinky ground source heat exchangers (GHEXs) with respect to the building.
Energies 13 06338 g006
Figure 7. Layout and thermal levels of the hybrid gas-driven heat pump.
Figure 7. Layout and thermal levels of the hybrid gas-driven heat pump.
Energies 13 06338 g007
Figure 8. Hydraulic scheme of the plant.
Figure 8. Hydraulic scheme of the plant.
Energies 13 06338 g008
Figure 9. Facsimile of the maintenance sheet for a building element.
Figure 9. Facsimile of the maintenance sheet for a building element.
Energies 13 06338 g009
Figure 10. Monitored indoor air temperature vs. outdoor air temperature and heating energy consumption for the coldest week in winter.
Figure 10. Monitored indoor air temperature vs. outdoor air temperature and heating energy consumption for the coldest week in winter.
Energies 13 06338 g010
Figure 11. Monitored indoor air relative humidity and CO2 concentration level vs. outdoor air relative humidity for the coldest week in winter.
Figure 11. Monitored indoor air relative humidity and CO2 concentration level vs. outdoor air relative humidity for the coldest week in winter.
Energies 13 06338 g011
Figure 12. Monitored indoor air temperature vs. outdoor air temperature for the hottest week in summer.
Figure 12. Monitored indoor air temperature vs. outdoor air temperature for the hottest week in summer.
Energies 13 06338 g012
Figure 13. Monitored indoor air relative humidity and CO2 concentration level vs. outdoor air relative humidity for the hottest week in summer.
Figure 13. Monitored indoor air relative humidity and CO2 concentration level vs. outdoor air relative humidity for the hottest week in summer.
Energies 13 06338 g013
Figure 14. Monitoring data sheet for the building control.
Figure 14. Monitoring data sheet for the building control.
Energies 13 06338 g014
Table 1. Environmental and energy performance parameters monitored in the case study building.
Table 1. Environmental and energy performance parameters monitored in the case study building.
SourceParameterUnitFrequencyAccuracyLocation
Electricity meterDaily maximum powerW15 minclass 1 (CEI EN 62053-24)building
Electricity consumptionkWh60 min
Heat meterHeat consumptionkWh15 minclass 2building
Gas meterGas consumptionm3progressiveclass 1.5building
Microclimate monitoring systemIndoor air temperature°C20 min±1%building
Indoor air relative humidity%±3.5%
Outdoor air temperature°C±1%building roof
Microclimate monitoring stationIndoor air temperature°C15 min±0.3 °Coffice room (ground floor)
Indoor air relative humidity%±3%
Indoor CO2 levelppm±50 ppm (0–1000 ppm)
±5% (1000–5000 ppm)
Noise leveldB-
Outdoor air temperature°C±0.3 °CNorth-West facade
Outdoor air relative humidity%±3%
Pressurembar-
Wind speedkm/h-
Publisher’s Note: MDPI stays neutral with regard to jurisdictional claims in published maps and institutional affiliations.

Share and Cite

MDPI and ACS Style

Piselli, C.; Guastaveglia, A.; Romanelli, J.; Cotana, F.; Pisello, A.L. Facility Energy Management Application of HBIM for Historical Low-Carbon Communities: Design, Modelling and Operation Control of Geothermal Energy Retrofit in a Real Italian Case Study. Energies 2020, 13, 6338. https://doi.org/10.3390/en13236338

AMA Style

Piselli C, Guastaveglia A, Romanelli J, Cotana F, Pisello AL. Facility Energy Management Application of HBIM for Historical Low-Carbon Communities: Design, Modelling and Operation Control of Geothermal Energy Retrofit in a Real Italian Case Study. Energies. 2020; 13(23):6338. https://doi.org/10.3390/en13236338

Chicago/Turabian Style

Piselli, Cristina, Alessio Guastaveglia, Jessica Romanelli, Franco Cotana, and Anna Laura Pisello. 2020. "Facility Energy Management Application of HBIM for Historical Low-Carbon Communities: Design, Modelling and Operation Control of Geothermal Energy Retrofit in a Real Italian Case Study" Energies 13, no. 23: 6338. https://doi.org/10.3390/en13236338

APA Style

Piselli, C., Guastaveglia, A., Romanelli, J., Cotana, F., & Pisello, A. L. (2020). Facility Energy Management Application of HBIM for Historical Low-Carbon Communities: Design, Modelling and Operation Control of Geothermal Energy Retrofit in a Real Italian Case Study. Energies, 13(23), 6338. https://doi.org/10.3390/en13236338

Note that from the first issue of 2016, this journal uses article numbers instead of page numbers. See further details here.

Article Metrics

Back to TopTop