Abstract
With the emergence of the concept of green manufacturing, more manufacturers have attached importance to energy consumption indicators. The process planning and shop scheduling procedures involved in manufacturing processes can both independently achieve energy savings, however independent optimization approaches limit the optimization space. In order to achieve a better optimization effect, the optimization of energy savings for integrated process planning and scheduling (IPPS) was studied in this paper. A mathematical model for multi-objective optimization of IPPS was established to minimize the total energy consumption, makespan, and peak power of the job shop. A hierarchical multi-strategy genetic algorithm based on non-dominated sorting (NSHMSGA) was proposed to solve the problem. This algorithm was based on the non-dominated sorting genetic algorithm Ⅱ (NSGA-Ⅱ) framework, in which an improved hierarchical coding method is used, containing a variety of genetic operators with different strategies, and in which a population degradation mechanism based on crowding distance is adopted. The results from the case study in this paper showed that the proposed method reduced the energy consumption by approximately 15% for two different scheduling schemes with the same makespan. The computational results for NSHMSGA and NSGA-Ⅱ approaches were evaluated quantitatively in the case study. The C-metric values for NSHMSGA and NSGA-Ⅱ were 0.78 and 0, the spacing metric values were 0.4724 and 0.5775, and the maximum spread values were 1.6404 and 1.3351, respectively. The evaluation indexes showed that the NSHMSGA approach could obtain a better non-dominated solution set than the NSGA-Ⅱ approach in order to solve the multi-objective IPPS problem proposed in this paper.
1. Introduction
As an important pillar of human life and economic development around the world, the energy consumption of the manufacturing industry accounts for a significant proportion of the total global energy consumption. According to statistics from the International Energy Agency (IEA), the energy consumption from manufacturing accounts for approximately 33% of the global energy consumption. Taking the United States as an example, its industrial energy consumption accounts for about 31% to 33% of the country’s total energy consumption, and about 86% of this industrial energy consumption relates to manufacturing [1]. It can be seen that the optimization of energy consumption in the manufacturing industry is crucial to global energy conservation and to the reduction of emissions [2]. In order to build a more environmentally friendly manufacturing industry, many countries have set out clear regulations for energy consumption, pollutants, emissions, and other indicators, and have continuously promoted the transformation of traditional technological and industrial design concepts [3].
Process planning is the link between product design and manufacturing, and is an effective way of planning the entire manufacturing process for products, ranging from raw materials to finished products [4]. Job shop scheduling arranges the production operation sequence based on the corresponding processing machine according to the process planning routes and manufacturing resource limits in order to optimize certain production indicators [5]. As two important subsystems in the manufacturing system [6], process planning and job shop scheduling are key links that affect a series of production indicators, such as the production efficiency, production costs, and energy utilization efficiency. In past studies, parameters such as the completion times for production tasks, production costs, and the robustness of the production system have received more attention. In recent years, more scholars have begun to attach importance to green manufacturing or low-carbon manufacturing in their studies, combining production scheduling with energy-saving, consumption reduction, environmental protection, and other factors, providing an important theoretical basis and practical guidance for the sustainable development of the manufacturing industry.
In traditional manufacturing systems, process planning and scheduling are usually carried out in a serial order [7]. In most studies on the optimization of integrated process planning and scheduling (IPPS), the scheduling type refers to job shop scheduling (JSP), which is also the case in this paper. When the process planning and job shop scheduling are optimized as separate parameters, this may cause some problems involving resource conflicts, insufficient flexibility, and the inability to implement the established process plan in the manufacturing process [8] and to limit the optimization space for most production indicators [9]. In view of this, an optimization model for integrated process planning and scheduling (IPPS) is proposed. The integrated optimization of process planning and scheduling can eliminate the resource constraints caused by two decisions being made separately, resulting in a larger optimization space. In addition, to a large extent, the integrated optimization approach is more suitable for modern advanced manufacturing systems and flexible production modes, and has good application prospects in the actual production processes of manufacturing enterprises [10].
This paper mainly studies the multi-objective optimization of IPPS by considering energy savings. For manufacturing enterprises, the overall requirements for the actual production are not met by optimizing the energy consumption only. The maximum completion time for the production tasks (makespan), which is one of the most important optimization objectives, determines the production cycle for the product and is related to a company’s production efficiency. Nowadays, manufacturing companies using electricity as the main energy source account for a large proportion of the industry. There are often multiple manufacturing job shops operating at the same time in a factory, and the total power load of these job shops is constrained by the maximum load of the factory. Optimizing the peak input power of the manufacturing job shop itself can provide better power conditions for other job shops, and provide more decision-making space for factory-level managers. To manage and control the energy consumption of the factory better, the peak input power in the manufacturing process should be optimized for the job shop. Therefore, the maximum completion time, the total energy consumption, and the peak input power are taken as the optimization objectives in this paper.
The global energy efficiency strategies mainly involve the development and utilization of new energy sources, energy conversion and storage, and the use efficiency of energy. The research focus of this paper was the energy savings related to process planning and job shop scheduling in the manufacturing process, which can improve the energy use efficiency. In the related studies, the peak power of the job shop in the manufacturing process was not considered as an optimization objective. It was taken as an optimization objective for the first time in this paper to provide managers with a more favorable basis for making decisions and to allow reasonable allocation of resources at a higher management level. Managers can set reasonable objective weights by measuring the utility functions of these objective functions according to the actual situation, then making the final plan selection.
Based on the above situation, a multi-objective IPPS model was established with the objectives of minimizing the maximum completion time, total processing energy consumption, and peak power of the job shop, and a hierarchical multi-strategy genetic algorithm based on non-dominated sorting (NSHMSGA) was proposed to solve the IPPS model problem. The algorithm was improved as follows. (1) A new hierarchical coding method was adopted, which added the logic layer coding step. This meant the lengths of each feasible solution were the same and more types of available genetic operators could be adopted. (2) A variety of strategic genetic operators for different decision dimensions were designed to improve the search performance of the algorithm. (3) The population degradation mechanism was added to improve the diversity of the population. The results from the case study showed that the NSHMSGA framework was superior to the non-dominated sorting genetic algorithm Ⅱ (NSGA-Ⅱ) framework based on the quantitative evaluation index of the multi-objective algorithm. The results indicated that the improvements to the algorithm were effective in solving the multi-objective IPPS problem in this paper.
The rest of this paper is structured as follows. Section 2 provides a brief literature review for process planning and scheduling studies involving energy savings. A multi-objective IPPS mathematical model involving energy savings is constructed in Section 3. In Section 4, the hierarchical multi-strategy genetic algorithm based on non-dominated sorting is described in detail, while Section 5 contains the case study. The results of the case study are discussed in Section 6. The last section presents the conclusions of this paper.
2. Literature Review
With the improvement of the awareness of energy savings and the importance of reducing consumption, research studies on process planning and job shop scheduling involving energy consumption optimization have been frequently reported. A brief review of the representative literature is provided below.
Sheng et al. [11,12,13,14] considered the interrelationships between product manufacturing features and comprehensively analyzed a series of important performance indicators, such as energy consumption, time, and quality, in a product process planning approach. A corresponding multi-objective optimization model was constructed to obtain an energy-efficient product processing route. Singh et al. [15] designed a model and framework for an environmentally friendly process planning method for the production of auto parts, taking into account the energy consumed in the entire life cycle of the product from production to disposal and its impact on the environment. Choi et al. [16] established a multi-objective flexible process planning model to minimize energy consumption, inventory holding costs, and backorder costs in order to evaluate the energy consumption and logistics situations in the system. From the perspective of reducing energy consumption, Zhang et al. [17] attempted to use the manufacturing features to generate the feasible process planning routes for the parts automatically or semi-automatically in a specific environment, and proposed a process planning strategy model that considers energy efficiency. Li et al. [18] analyzed the characteristics of energy consumption in the machining process of CNC (Computer Numerical Control) machine tools and proposed a multi-objective optimization method involving integrated process planning and cutting parameters, considering energy savings and machine load balance. Wang et al. [19] proposed a framework for an energy-saving process planning system consisting of a human–machine interface, data operation module, and core module, and developed a process planning system that can optimize energy consumption on this basis.
Lin et al. [20] established an integrated model for processing parameter optimization and flow line scheduling and proposed three optimization strategies for carbon emissions reductions. May et al. [21] compared the maximum completion time and total energy consumption values for job shop operations under four scheduling strategies. The research results showed that adopting complex machine behavior strategies could significantly reduce unnecessary energy consumption. Salido et al. [22] established a scheduling model in which machines can consume different amounts of energy at different rates during production, using the genetic algorithm to achieve this. Zhang et al. [23] proposed a hybrid algorithm that combined NSGA-Ⅱ with the neighborhood search algorithm to solve the low-carbon scheduling problem for a flexible job shop, which contained makespan, machine workload, and carbon emission parameters. Lu et al. [24] proposed a hybrid multi-objective backtracking search algorithm (HMOBSA) to solve the permutation flow shop scheduling problem by considering the makespan and energy consumption, and proved that the algorithm was superior to NSGA-II and MOEA/D (Multi-objective Evolutionary Algorithm Based on Decomposition) algorithms through computational experiments. Paolucci et al. [25] used a detailed scheduling support system (DSSS), which was extended by implementing a multi-objective metaheuristic scheduling approach to optimize the multi-objective production scheduling problem using the total weighted tardiness, the total setup, and the energy consumption costs. Lei et al. [26] proposed a two-phase metaheuristic (TPM) based on an imperialist competitive algorithm (ICA) and variable neighborhood search (VNS) to solve the multi-objective flexible job shop scheduling problem, with the constraint that total energy consumption does not exceed a given threshold. Piroozfard et al. [27] proposed an improved multi-objective evolutionary algorithm to solve the flexible job shop scheduling problem, with multiple objectives used to minimize carbon emissions and total tardiness, and compared the algorithm performance with NSGA-Ⅱ and strength Pareto evolutionary algorithm 2 (SPEA2) frameworks through calculation examples. Wang et al. [28] proposed a two-stage hybrid optimization algorithm based on a genetic algorithm and particle swarm optimization algorithm to solve the multi-objective flexible job shop scheduling problem by considering energy savings. Wu and Sun [29] presented a green scheduling heuristic to optimize the makespan, energy consumption, and numbers of machines that were turned off and on simultaneously in their study, and proved the effectiveness of the model and the algorithm through comprehensive experimentation. Feng et al. [30] constructed and solved a multi-objective model for green scheduling, using the makespan, processing cost, processing quality, and energy consumption as the optimization objectives. Wang et al. proposed a tabu search hybrid algorithm to solve the carbon emissions optimization problem in integrated production and distribution scheduling [31]. A large number of studies show that the scheduling scheme has a significant influence on the energy consumption indicator of a manufacturing system.
As two indispensable subsystems in the manufacturing system, process planning and scheduling are closely related to each other. It is not sufficient to optimize their related indicators in isolation. Li et al. [32] established a multi-objective IPPS model involving the energy consumption and maximum completion time, and used a honey bee mating optimization algorithm (HBMO) to solve it. Wang et al. [33] established a two-stage integrated optimization model including the process stage and the system stage, using the processing energy consumption and completion time as the optimization objectives. Dai et al. [34] adopted an improved genetic algorithm to solve the IPPS optimization problem, involving the makespan and energy consumption parameters. Zhang et al. [35] used a model based on thermal stress to predict the energy consumption of machine tools in the manufacturing process and proposed an IPPS model that used energy consumption as the optimization object, which was based on non-linear process planning. Liu et al. [36] proposed a kind of IPPS model in order to optimize the carbon emission and makespan parameters, designed a four-segment coding method with front and back correlation, and used NSGA-Ⅱ to solve the problem. The results for the integrated optimization approach were compared and analyzed with the results of separate optimization approaches to process planning and job shop scheduling, proving that the integrated model had more advantages. Meng et al. [37] established three kinds of mathematical models of the multi-objective IPPS problem involving energy saving, adopting shutdown and restart energy saving strategies. Li et al. [38] studied the IPPS problem with energy consumption, makespan, and balanced machine utilization as the optimization objectives, and designed a hybrid algorithm that simulated the honey bee mating and annealing processes to optimize it. Jin et al. [39] proposed a memetic algorithm based on variable neighborhood search to solve the multi-objective IPPS problem involving energy consumption.
The studies above have provided richer energy-oriented process planning and scheduling models and algorithms, which have important scientific research value and actual reference value for production. For the IPPS problem involving energy saving, some researchers adopted the staged idea to simplify the solution process, which limited the optimization space of the problem and did not allow integrated optimization to be achieved in the true sense. Due to the high complexity of the multi-objective IPPS optimization problems, most existing studies adopted the random search algorithm to solve them. In some studies, the encoding methods were complex and the decoding difficulty was high, which affected the efficiency of the used algorithm. Diversity is lacking in the optimization strategies and evolutionary methods used in the existing algorithms, which limits the search dimensions of the algorithms, affects the diversity of the population in the iteration process, and might lead to premature convergence or even search stagnation. There is still much room for improvement in terms of algorithm performance in solving the multi-objective IPPS optimization problem.
3. Multi-Objective IPPS Model Used to Consider Energy Savings
3.1. Energy Consumption Analysis in the Manufacturing Process
Li et al. [40] roughly divided the energy consumption for a machine into the energy consumption involved in startup and shutdown, working, and idling periods by studying the operation process of CNC machine tool equipment. However, different types of manufacturing equipment have certain differences in energy consumption patterns. To make the energy consumption model universal, a rough energy consumption decomposition method was proposed to cover a wider range of manufacturing equipment in this paper. For example, take Oi (the i-th operation) as the node, for which the running state and energy consumption of a machine are shown in Figure 1. After processing Oi, the machine may be idle, be powered off, or in the process of the next operation according to the scheduling scheme. The abbreviations Exx represents the corresponding energy consumption.
Figure 1.
An example of a machine’s running state and energy consumption phases.
The process planning route determines the selection of operations, sequence of operations, and the selection of processing machines for a single product, while the job shop scheduling scheme determines the sequence for all of the operations to be processed on the corresponding processing machine. The length of the processing time and the value of the working power are determined via selection of operations and processing machines, while the running state of the machine is determined jointly by the sequence of operations, processing machine selection, and scheduling scheme. Obviously, the process planning route and the job shop scheduling scheme determine the duration of the manufacturing process for the products. In the manufacturing process, in addition to the direct energy consumption from the processing machines, the assistant energy consumption involved in maintaining the production should also be considered, such as that needed for lighting, ventilation, drying, and product transportation. It can be seen that the decisions involving both process planning and job shop scheduling have an important influence on the energy consumption in the manufacturing process. The influence relationship is shown in Figure 2.
Figure 2.
The influence relationship used for process planning and job shop scheduling of the energy consumption involved in the manufacturing process.
3.2. Peak Input Power
The optimization index of energy consumption in this article not only considers the reduction of energy consumption, but also considers the optimization of the peak input power (the maximum total power for all processing machines) during the manufacturing process for the entire job shop. Many manufacturers use industrial electricity for their production activities. Industrial electricity is usually transmitted using high-voltage methods, meaning a power transformer with a certain capacity (apparent power) is required. The apparent power is not the actual power consumed by the AC circuit, but only the maximum power that the circuit may provide or the maximum active power that the circuit may consume. For safe production, the total input power in the factory’s electricity network cannot exceed the specific upper limit. However, to save costs, manufacturing companies often choose a more economical capacity, considering that it is impossible to run all loads at the same time. Therefore, to avoid exceeding the total circuit load during the manufacturing process and to provide better electricity conditions for other job shops in the factory, the peak input power of the machines running in the current job shop should be optimized. In other words, optimizing this objective can provide the administrators with more decision-making space in terms of energy management and control at the factory level.
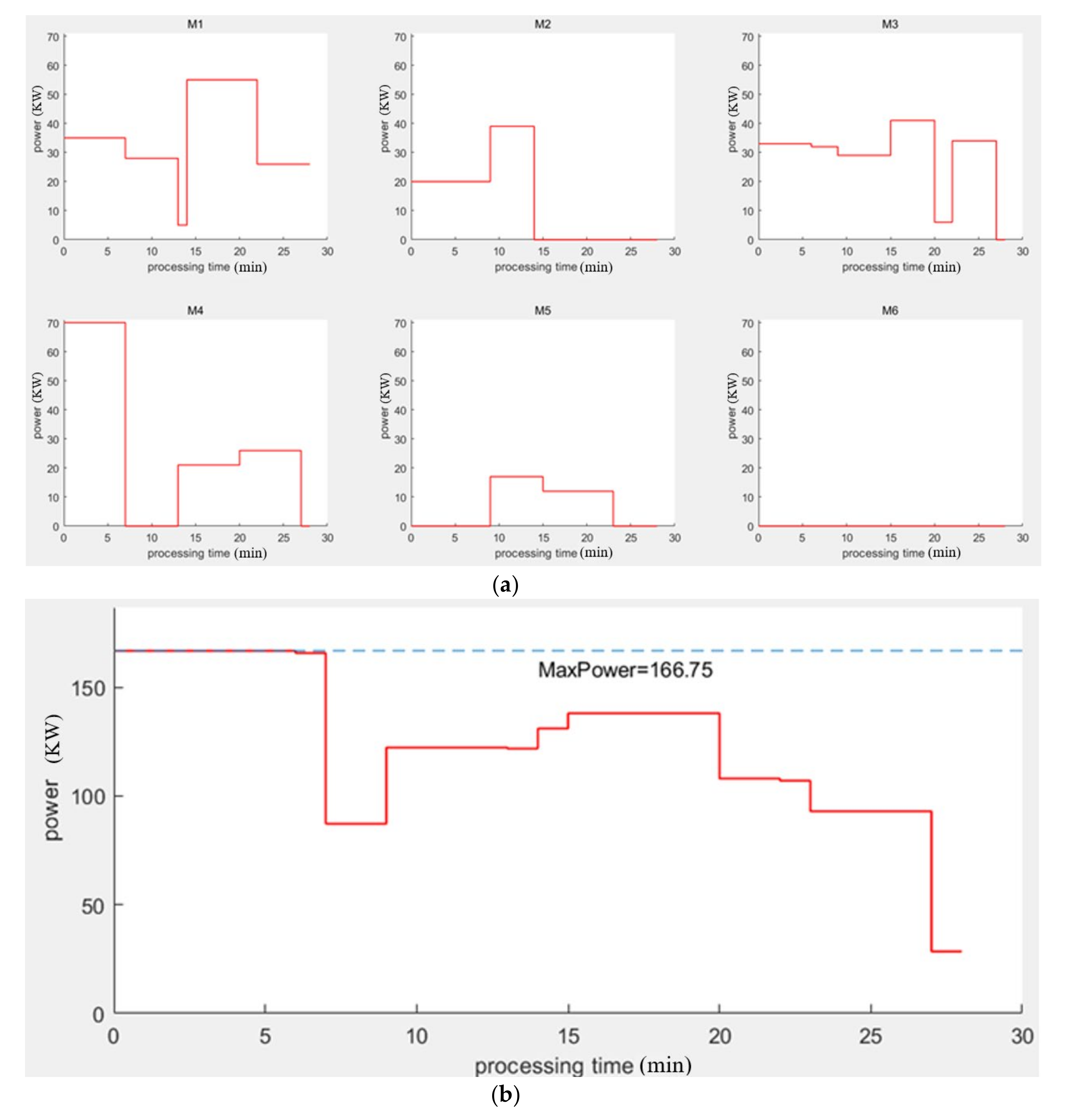
For example, the scheduling scheme is shown in Figure 3, in which Oij represents the j-th operation of the i-th product, Mk represents the k-th machine. The idle and assistant energy consumption of the 6 machines in Figure 3 are shown in Table 1, while the input power data for each machine by time period are shown in Table 2. In the tables, the time is shown in minutes, while the power is shown in KW. When the idle time for a machine exceeds a certain length, the shutdown or restart strategy is implemented (for example, the period of time between O31 and O33 for M4). The power curves for each machine during the manufacturing process are shown in Figure 4a, while the total power curve for the workshop is shown in Figure 4b. The peak input power value is 166.75 KW.
Figure 3.
An example Gantt chart of a scheduling scheme.
Table 1.
Idle power and assistant power data for the machines.
Table 2.
Power data for the machines by time period.
Figure 4.
Power curves: (a) power curves for each machine; (b) total power curve for the job shop.
3.3. Assumptions and Related Parameters
In order to establish the mathematical model for the multi-objective IPPS problem while considering energy savings, the following assumptions were made.
(1) Each machine can only process one product at a time. (2) Each product can only be processed on one machine at a time. (3) An operation that has been started is not allowed to be interrupted. (4) There is no priority between operations of different products, and different operations of the same product may have priority constraints. (5) The machines can be used at the initial moment. (6) The working power for a particular operation to be processed on a particular machine is determined. (7) The conversion time between different machines of a product is ignored. (8) The assistant energy consumption for the job shop is positively correlated with the number of running machines and the running time of the machines. (9) The starting energy consumption for a particular machine is constant and the shutdown energy consumption is negligible. (10) The start and shutdown times for the machines are ignored. (11) The machines perform the shutdown operation after finishing the last processing task.
The relevant parameters in this paper are shown in Table 3. In this paper, the time variable was measured in minutes and the power variable was measured in KW.
Table 3.
The relevant parameters for the multi-objective IPPS problem.
3.4. Mathematical Model
By summarizing a large number of studies, the IPPS problem can be described as follows. The job shop must process n different jobs on m machines. Each product has multiple process routes and multiple optional processing operations, and the different process routes choose different operations or different operation sequences. Each operation can be processed on multiple machines, and the processing time for a specific operation varies by machine. The scheduling goals can be achieved by reasonably selecting the production process route for the job, the processing machine for the operation, and the scheduling scheme for the operations to be run on each processing machine.
3.4.1. Energy Consumption Calculation
Based on the energy consumption model analysis of the manufacturing process, the total energy consumption was divided into two parts—the energy consumption of the machines and the assistant energy consumption of the job shop. The energy consumption of the machines consists of the product processing energy consumption, the startup and shutdown energy consumption, and the idle energy consumption.
(1) Total startup–shutdown energy consumption . The startup and shutdown operations are a pair of mutually premised operations; the energy consumption required for the shutdown process is very low compared to the startup. Therefore, in this paper, only the energy consumption of the startup process is considered, while that of the shutdown is ignored. When a machine has a long idle time, the shutdown and restart strategy can be implemented to save energy consumption. The total energy consumption for the machine startup–shutdown process involved in the manufacturing process can be calculated by the following formula:
(2) Total idle energy consumption . The idle energy consumption refers to the energy consumed during the period when the machine needs to wait for the next operation after completing the previous operation, assuming the shutdown and restart strategy is not used during this period. The total idle time for machine can be calculated by the following formula:
The total idle energy consumption for all machines is:
(3) Total processing energy consumption . The processing energy consumption for one machine refers to the energy consumed for all processing operations on that machine.
The machine processing energy consumption is:
(4) Total assistant energy consumption . The total assistant energy consumption is directly proportional to the number of machines running in the job shop and their running time, which can be calculated by the following formula:
The total energy consumption for the manufacturing process is equal to the sum of the above energy consumption:
3.4.2. Objective Functions
Objective function 1: Minimize the maximum completion time.
Objective function 2: Minimize the total energy consumption in the manufacturing process.
Objective function 3: Minimize the peak input power in the manufacturing process.
3.4.3. Constraints
(1) Only one operation combination can be selected for each product.
(2) Each product operation can only be processed on one machine.
(3) The completion time for an operation is equal to the start time plus the processing time.
(4) Different product operations cannot be processed at the same time.
(5) Each machine can only process one operation at a time.
(6) The completion time for a product is not less than the total processing time for all product operations.
(7) The completion time for an operation is always greater than or equal to its processing time.
(8) The start and completion times for all operations are non-negative.
(9) The start time for on machine is equal to the greatest completion time for the product’s predecessor operation on machine and the previous operation on machine .
(10) The completion time for the pre-operation is greater than the start time for the operation.
(11) The shutdown and restart constraints for the machine are as follows:
4. Hierarchical Multi-Strategy Genetic Algorithm Based on Non-Dominant Sorting
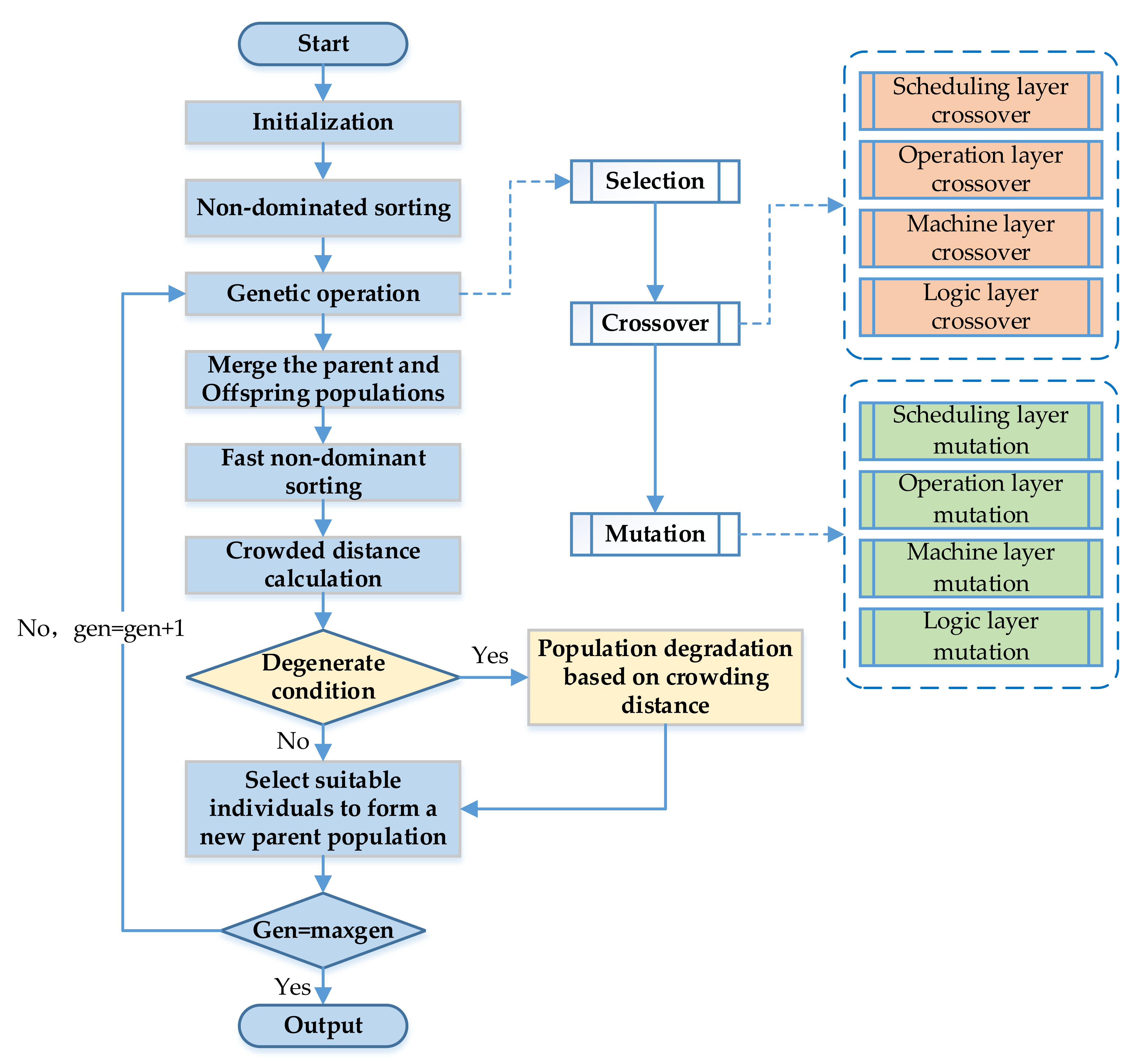
Among the many optimization algorithms used to solve multi-objective optimization problems, the NSGA-Ⅱ framework proposed by Deb [41] has shown excellent performance and has been widely applied. Due to the complexity of the multi-objective optimization of IPPS problems, in order to further improve the performance of the algorithm, several improvements have been made to NSGA-Ⅱ framework in this paper. Firstly, a multi-layer coding method was designed based on the operation. This coding method is simple and intuitive, has less decoding complexity, and the algorithm has improved iterative efficiency. The logic layer code in this multi-layer coding process is conducive to crossover operations, as the lengths of all chromosomes in the population are the same. Secondly, multiple genetic operators were proposed. The corresponding crossover and mutation operators were proposed for each decision dimension of the IPPS problem. Different strategies were adopted to conduct a multi-dimensional optimization search, enhancing the optimization performance of the algorithm. Thirdly, a population degradation mechanism was added. If the condition of population degradation is satisfied, the population degradation operator based on crowding distance sorting is adopted to eliminate individuals with lower crowding distances in each Pareto level of the combined population. The probability of some individuals with large crowding distances in the lower Pareto level ranks participating in the genetic operation is increased. This means that the diversity of the population is improved and a more widely distributed Pareto front (the set of non-dominated solutions) is obtained.
4.1. NSHMSGA Procedure
The main steps involved in the hierarchical multi-strategy genetic algorithm based on non-dominated sorting proposed in this paper are shown in Figure 5. The NSHMSGA framework steps are outlined below.
Figure 5.
NSHMSGA procedure.
Step 1: Encode the solution and generate the initial population randomly with a population size of N (using the constraint adjustment method [42] to adjust all individuals in the initial population to the feasible solution according to the procedure sequence constraint), then execute the non-dominated sorting for the initial population.
Step 2: Generate an offspring population with a population size of N through various operations, including selection, crossover, and mutation.
Step 3: Merge the offspring population and the parent population to obtain the combined population, giving a population size of 2N.
Step 4: Execute the fast non-dominated sorting procedure for the combined population and assemble the individuals with the same non-dominant level into a set.
Step 5: Calculate the crowding distance of each non-dominated set and arrange the individuals in the set in descending order of the crowding distance.
Step 6: Determine whether population degradation should be carried out according to the number of the solutions and the minimum crowding distance in the first non-dominated level. Execute the population degradation operator while the population degradation condition is satisfied. Otherwise, skip to the next step.
Step 7: Select the appropriate individuals to form the new parent population for the next iteration until the population size is N.
Step 8: Determine whether the termination condition is reached. If it is, output the optimal Pareto front; otherwise, return to step 2 to continue the algorithm and set gen = gen + 1.
4.2. Encode Solution
The encoding method is one of the key factors affecting the performance of the algorithm. The quality of the encoding method depends not only on the decoding complexity, but also on the expression of the encoding related to the characteristics of the problem. A multi-layer coding method based on decision dimension mapping was designed in this paper. The first three layers of this multi-layer code directly use the serial numbers of the products, operations, and machines. Each column of the code represents an operation for a product, the position of the gene represents the order in which the operation is processed, and the information expressed is accurate and clear. In the fourth layer, a 0-1 logic number is used to represent the selection of the operation for a product, whereby an operation with a logic layer of 0 means that it is not selected. Adding a logic layer to the coding of the solution not only enables the algorithm to perform the evolutionary search of the decision-making dimensions for the operation selection, but means that the lengths of each chromosome are the same, facilitating various other genetic operations.
In the multi-objective optimization problem discussed in this paper, several objectives are considered, including the maximum completion time (Cmax), total energy consumption (ETotal), and peak input power (PTotal). To facilitate the implementation of the evolution operations for multi-decision dimensions and the local search for the dimensions for multiple objectives, a layer of auxiliary code, namely the time–power code, is added on the basis of the above four-layer code. The time–power code layer does not map any of the decision dimensions and has no search capability, and its value is completely determined by the previous four layers of code. However, the processing time and power of the operations can be quickly obtained according to this layer of code during this iteration, which allows a directional optimization search for a specific objective. An encoding sample for a solution is shown in Figure 6, and a scheduling scheme can be obtained by simply decoding each column in order. For example, the first four layers of code in the first column in Figure 6 indicate that O1 (operation with a serial number of 1) of product 2 is processed on machine 2, with a processing time of 12 and a working power of 6.2.
Figure 6.
An encoding sample for a solution to the multi-objective IPPS.
4.3. Crossover and Mutation Operators
4.3.1. Crossover Operators
The crossover operators includes the crossover of the scheduling layer, crossover of the operation layer, crossover of the machine layer, and crossover of the logic layer, as shown in Figure 7 and outlined as follows: (1) Crossover of the scheduling layer: Select serial numbers of products randomly, then copy the genes of the unselected products in P1 into Q1 and fill in the vacant positions in Q1 in order with the genes of the products in P2, which are different from those in Q1. (2) Crossover of the operation layer: Copy the genes on both sides of the gene crossover fragment in P1 (the left part of Pos1 and the right part of Pos2) to Q1. Use the operation genes in P2, which are different from Q1, to fill the vacant position in Q1 sequentially, whereby Q1 inherits the operation selection logic of P1 or P2. (3) Crossover of the machine layer: Copy the operation layer in P1 into Q1, select several operations randomly, and record them as the selected operations. Copy the machine layer code corresponding to the unselected operations in P1 into Q1 and fill the vacancy in the machine layer of Q1 with the machine code corresponding to the selected operations in P2 in the operation order of Q1. (4) Crossover of the logic layer: Copy P1 into Q1. Randomly select operation combinations that can be crossed (for the same manufacturing features). Extract the operation selection logic in P2 and transform its sequence according to the sequence of corresponding operations in P1, then replace the operation selection logic in Q1. It should be noted that in the scheduling layer crossover operations and in the crossover of the operation layer, the change of gene positions is based on one column of the chromosome. The crossover operations for the operation layer, machine layer, and logic layer are based on the same product, and one or more products can be selected.
Figure 7.
Illustration of crossover operators for different coding layers.
4.3.2. Mutation Operators
The mutation operators includes mutation of the scheduling layer, mutation of the operation layer, mutation of the machine layer, and mutation of the logic layer, as shown in Figure 8 and outlined as follows: (1) Mutation of the scheduling layer: Randomly select two locations with different product serial numbers (Pos1 and Pos2), record the two numbers as J1 and J2, and manipulate the code of the gene fragment between the two locations. At the same time, all genes of J2 in the fragment are moved forward in turn. Move all of the code of J1 in the gene fragment backwards one position in turn and all of the code of J2 in the gene fragment forwards one position in turn. (2) Mutation of the operation layer: Randomly select two positions from one product’s operation layer code and exchange the genes for the two positions. Check whether the operation constraint order after the change is satisfied; if not, use the constraint adjustment method to adjust. (3) Mutation of the machine layer: Randomly select one of the machines with the highest load rate, with the highest total energy consumption, or in the period of the highest input power for mutation at the same level of probability. Mark the selected machine as Mk; replace Mk with another machine that differs from Mk in the optional machine set for the corresponding operation. (4) Mutation of the logic layer: Adopt a method similar to multi-point mutation for one single product. Randomly select an operation combination that differs from the current logic selection and generate a new logic layer code to replace the old one.
Figure 8.
Illustration of mutation operators for different coding layers.
4.4. Population Degradation
Before selecting the parent population for the next iteration, the algorithm will determine whether to degenerate according to both the number of individuals in the non-dominated set of the first level and the minimum crowding distance of the Pareto front. If the population degradation condition is satisfied, the population degradation operator based on crowding ranking is adopted to eliminate the individuals with lower crowding values in each non-dominated level in the combined population. By limiting the number of individuals in the non-dominated set of the first level and reducing the number of individuals with dense distribution in the non-dominated set of the same level, the probability of participation in genetic operation for some individuals who are not at the current Pareto front but have a large crowding distance value is increased. In this way, the population degradation effect is achieved, which enhances the diversity of the population, resulting in a more widely distributed Pareto front. The steps of the population degradation operator based on crowding distance are as follows.
Step 1: Suppose the population POP is divided into k sets by the non-dominated sorting operation, the sets are recorded as POP =F1 ∪ F2 … ∪Fk; let i = [1,2, …, k], size(POP) = N; read the number of individuals contained in Fi and record this as Ni. Determine whether the value of N1 satisfies the degradation condition; if so go to step 2, otherwise stop the population degradation operation.
Step 2: Read the crowding distance sequences for all individuals in the non-dominated set for each level of the population POP. Determine whether the value of the minimum crowding distance of the non-dominated set F1 satisfies the degradation condition; if so go to step 3, otherwise stop the population degradation operation.
Step 3: Set the population degradation factor for the i-th non-dominated level to be reduction(i); for the non-dominated set of Fi, the last Ni × reduction(i) individuals as ranked by crowding distance are eliminated, and there is a limitation that reduction(i) < 0.5. (reduction(i) can be set as an adaptive parameter that changes with the number of population iterations.)
Step 4: Repeat step 3 until the degradation operations for the non-dominated set of each level in the population are finished. The population size after the degradation operation will be NR, where NR > N and NR = {Ni × [1 − reduction(i)]}.
5. Case Study
In past research studies on the multi-objective IPPS problems, the scholars focus on different research topics and have different understandings of the assumptions and details of the problems, meaning their optimization objectives are selected from different perspectives. The case data for IPPS problems with different optimization objectives are often not universal. To ensure the case data in the existing literature are suitable for this paper, we adjusted and expanded them. The algorithm in this paper was programmed using MATLAB software on a laptop computer running Windows 10, with an Intel i-7(Core 7700HQ 2.8 GHz) CPU and 16 GB RAM.
5.1. Case 1
5.1.1. Data Source
Case 1 involves a multi-objective IPPS problem for 5 products processed on 15 machines. The related data for the products and machines are derived from the literature [37]. Due to the differences between the problem hypotheses and mathematical models in this paper and the literature [37], the original public power data are replaced by the assistant power data for the job shop, which are generated according to the idle power of the machines. The energy consumption data for the machines are shown in Table 4. The processing data and the AND/OR network relationship of the products are shown in Table 5 and Figure 9, respectively. After repeated tests, the algorithm parameters in this paper are set as shown in Table 6. The time is shown in minutes and the power is shown in KW.
Table 4.
The energy consumption data for the machines.
Table 5.
The processing data for the products in case 1.
Figure 9.
The AND/OR network relationship of the products in case 1.
Table 6.
The algorithm parameters in case 1.
5.1.2. Results
(1) The iteration process for the objective functions
The change curves for the optimal and mean values of the three optimization objectives in the population iterations of the algorithm are shown in Figure 10. The vertical axis represents the value of the objective function and the horizontal axis represents the number of iterations.
Figure 10.
The change curves for the three optimization objectives in the iterative process: (a) optimal and mean values for the makespan (Cmax); (b) optimal and mean values for the total energy consumption (ETotal); (c) optimal and mean values for the peak input power (PTotal).
(2) The optimal scheduling schemes for the three optimization objectives
The Gantt charts corresponding to the optimal scheduling of each objective function are shown in Figure 11.
Figure 11.
The Gantt charts of the optimal scheduling schemes: (a) when Cmax is optimal; (b) when ETotal is optimal; (c) when PTotal is optimal.
(3) Distribution of the Pareto front
For optimization problems with three objectives, more non-dominated solutions can be obtained. According to the Pareto front distributions from multiple perspectives, as shown in Figure 12, the non-dominated solutions are generally distributed evenly.
Figure 12.
Distributions of the Pareto front from multiple perspectives for case 1.
5.2. Case 2
5.2.1. Data Source
The 24th problem, which had the largest scale in the benchmark test set proposed by Kim [43], was selected as the basic data for case 2. In this paper, data for the machine energy consumption and processing power of the operations were added into the original data for this problem, so that it became a large-scale multi-objective IPPS optimization problem. This IPPS problem contained 18 products with different degrees of manufacturing flexibility, which were processed on 15 machines. It contained a total of 300 optional flexible operations, each of which can be processed on multiple machines, making multi-objective optimization difficult. According to the characteristics of the energy consumption of common machines in manufacturing job shops, the processing power for a certain machine for each operation was generated via the pseudo-random function, with a limited value range applied in this paper (see Table A1, Table A2 and Table A3 in Appendix A for detailed data). Additionally, the energy consumption data for the 15 machines in case 1 (Table 4) were used again in case 2.
5.2.2. Algorithm Performance Comparison
In order to show that the improvement of the algorithm in this paper was effective, the NSGA-Ⅱ and NSHMSGA frameworks were both used to solve the problem in case 2 and the outputs of these two algorithms were compared. Due to the larger size of the problem in case 2, the relevant parameters of the algorithm were adjusted. The population size was adjusted to 200, the maximum number of iterations was adjusted to 5000, and the other parameters were the same as in case 1. The termination condition for the algorithm is satisfied if the maximum number of iterations is reached or the minimum values of the three objectives are unchanged after 1000 iterations. The parameters for NSGA-Ⅱ were the same as for NSHMSGA in case 2, except for particular parameters.
When solving a multi-objective optimization problem, the problem is generally evaluated based on the convergence of the solution set, the uniformity of the distribution, and the breadth of the distribution. From the three plane perspectives in Figure 13, compared with the solution set distribution of NSGA-Ⅱ, the solution set distribution of NSHMSGA is closer to the lower left position, indicating that the values of the optimization objectives obtained by NSHMSGA are better; that is, the algorithm in this paper has better Pareto front approximation ability. Since the model in this paper is a three-objective model, it is impossible to accurately distinguish which algorithm in the figure has a more even distribution. Therefore, the uniformity of the solution set distribution is compared in terms of the subsequent data evaluation indicators. From the perspective of the breadth of the solution set distribution, it can be discerned in the figure that both the objective functions f1 and f3 of NSHMSGA have wider distributions, while further research is needed to explain the breadth of the distribution of f2 these two algorithms.
Figure 13.
Distribution of the Pareto front from multiple perspectives for case 2.
To further compare the comprehensive performance of the two algorithms in terms of solving the multi-objective IPPS problem in this paper, we introduce three quantitative evaluation indexes. These are the solution set coverage index C-metric, the solution set distribution uniformity index spacing metric, and the solution set distribution breadth index maximum spread. The calculation formula for these evaluation indexes is as follows.
The numerator of the Formula (22) represents the total number of solutions in set B dominated by at least one solution in set A, while the denominator represents the number of solutions in set B. C(A,B) = 1 means that all the solutions in set B are dominated by some solutions in set A; C(A,B) = 0 means that no solution in set B is dominated by any solution in set A.
In Formula (23), PF represents the Pareto front, di represents the minimum distance from the i-th solution to another solutions in PF, and represents the mean value of di. SP measures the standard deviation of the minimum distance from each solution to another solution. The smaller the value of SP, the more uniform the solution set is.
In Formula (24), M represents the number of objective functions and represents the value of the m-th objective function of the i-th solution in the solution set PF. The larger the value of D, the wider the distribution of PF.
When calculating the second and third indexes, because the objective function belongs to different dimensions, each objective function needs to be normalized. The values of the above three evaluation indexes of the two algorithms are shown in Table 7.
Table 7.
Quantitative evaluation index values for the two algorithms.
5.2.3. Energy Consumption Comparison
To analyze the influence of the scheduling scheme on the energy consumption in the manufacturing process, two scheduling schemes with the same maximum completion time were selected for comparison in this paper, one of which only optimized the maximum completion time, while the other took energy consumption as one of the optimization objectives. The Gantt charts of the two scheduling schemes are shown in Figure 14 and Figure 15.
Figure 14.
The Gantt chart of scheduling scheme for single-objective optimization.
Figure 15.
The Gantt chart of scheduling scheme for multi-objective optimization.
Due to the shutdown and restart strategy, the idle energy consumption in the manufacturing process is relatively low. In this paper, the idle energy consumption and assistant energy consumption were combined into one parameter. The energy consumption statistics for the two different scheduling schemes are shown in Figure 16.
Figure 16.
Energy consumption statistics for the two scheduling schemes.
6. Discussion
6.1. Discussion of the Results for Case 1
It can be seen in Figure 10 that the three objective functions were continuously optimized for all 300 iterations of the algorithm in order to minimize the maximum completion time (Cmax), the total energy consumption (ETotal), and the peak input power (PTotal).
When one of the three objective functions in case 1 was optimal, the other two objective functions were as follows: (1) when the maximum completion time was optimal at Cmax = 310, the corresponding total energy consumption ETotal = 10,425.9 and the peak input power PTotal = 45.2; (2) when the total energy consumption was optimal at ETotal = 9784.5, then the corresponding values of the other two objectives were Cmax = 483 and PTotal = 28.7; (3) when the peak input power was optimal at PTotal = 19.7, the corresponding values of other two objectives were Cmax = 655 and ETotal = 10,491. These three solutions, which were located at the edge of the three dimensions of the Pareto front obtained by the algorithm, were respectively a solution with the infinite crowding distance of each dimension of the optimization objective. There was a certain conflict relationship among the three optimization objectives, meaning optimal values for the three objectives could not be obtained at the same time.
Figure 12 shows that this multi-objective IPPS algorithm could balance the three optimization objectives to avoid partial optimization of one objective only. At the same time, it showed that the iterative population in the algorithm had good diversity. Due to the basic settings involving processing of 5 products on 15 machines in this case, it was relatively easy to achieve results close to the optimized boundary value for the maximum completion time after several iterations. Therefore, for the obtained Pareto front, there were more individuals distributed near the optimal value of the maximum completion time.
6.2. Discussion of the Results for Case 2
In this paper, the results for the two multi-objective algorithms in case 2 were compared and evaluated with quantitative indexes. The data in Table 7 show that the value of the C-metric indicates that 78% of the solutions in the NSGA-Ⅱ solution set were dominated by at least one solution in the NSHMSGA solution set, while none of the solutions in the NSHMSGA solution set were dominated by any solution in the NSGA-Ⅱ solution set. This shows that NSHMSGA had an absolute advantage in terms of approximating the real Pareto front. The spacing metric value for NSHMSGA was smaller than for NSGA-Ⅱ, indicating that the distribution of the NSHMSGA solution set was more uniform than for NSGA-Ⅱ. This was because the algorithm used in this paper added a population degradation operation based on the crowding distance, which eliminated a certain number of individuals with a low crowding distance in each non-dominated level, so that the distribution of the solution set was more uniform. The maximum spread value for NSHMSGA was greater than for NSGA-Ⅱ, indicating that the solution set distribution of the algorithm in this paper is more extensive. To sum up, NSHMSGA showed a more comprehensive performance than NSGA-Ⅱ in solving the multi-objective process planning and scheduling integration problem in this paper.
From the energy consumption data in Figure 16, the maximum completion time (makespan) for the two schedules in Figure 14 and Figure 15 was the same, but there was a significant gap in the energy consumption data. The difference value of the total energy consumption was 6081.1; the difference value of the processing energy consumption was 4625.1, which accounted for about 76% of the total difference value; the difference value of the idle and assistant energy consumption was 1226, which accounted for about 20% of the total difference value; the shutdown and restart energy consumption difference value was 230, which accounted for about 4% of the total difference value. The energy consumption of the single-objective optimized scheduling scheme was 17.4% higher than that of the multi-objective optimized scheduling scheme, of which the vast majority (96%) came from the processing energy consumption, idle energy consumption, and assistant energy consumption. The above data show that energy savings can be achieved in the manufacturing process through multi-objective optimization of IPPS. The above data also prove the effectiveness of the optimization method used in this paper.
7. Conclusions
The result of the case study in this paper showed that the proposed method reduced the energy consumption by approximately 15% in two different scheduling schemes with the same makespan. The computational results for the NSHMSGA and NSGA-Ⅱ frameworks were evaluated quantitatively in the case study in this paper. The C-metric values for NSHMSGA and NSGA-Ⅱ were 0.78 and 0; the spacing metric values were 0.4724 and 0.5775; and the maximum spread values were 1.6404 and 1.3351, respectively. The evaluation indexes showed that the NSHMSGA framework could obtain a better non-dominated solution set than the NSGA-Ⅱ in solving the multi-objective IPPS problem proposed in this paper.
For the three objectives optimized by the model in this paper, one is optimized at the cost of different degrees of degradation of the other two objective functions. Therefore, when the product delivery time and the limit of the peak input power of the manufacturing job shop were met, a satisfactory optimization effect was achieved for the total energy consumption objective by adjusting the integrated process planning and scheduling scheme, so as to save energy in the manufacturing process. The case study showed that the scheduling schemes had the same completion time but showed great differences in terms of energy consumption. On the one hand, the operation and machine selection processes for different process routes of the same product led to differences in energy consumption. On the other hand, the arrangement of the operation sequence in the scheduling scheme controlled the states of the machine (e.g., idle, shutdown, or restart states), which had a decisive influence on the total completion time, resulting in different idle, assistant, and startup and shutdown energy consumption values.
Taking into account the energy saving and consumption reduction problems faced by the global manufacturing industry, a mathematical model of the multi-objective IPPS optimization problem involving energy savings was constructed in this paper, which was based on previous research on the energy consumption involved in the manufacturing process. The three optimization objectives of this mathematical model were the maximum completion time, total energy consumption, and peak power of the manufacturing process, whereby the Pareto front of the solution provides the basis for decisions related to these aspects for managers. Due to the high complexity of the proposed multi-objective optimization problem, it was difficult for the traditional accuracy algorithm to solve the problem. Therefore, a hierarchical multi-strategy genetic algorithm based on non-dominated sorting (NSHMSGA) was proposed in this paper. This algorithm was based on the NSGA-Ⅱ framework, which improved the search performance of the algorithm by improving the coding method and genetic operators and by adding a crowding distance sorting-based population degradation operator to increase the diversity of the iterative population. The results of the case study showed that the improvements made to the proposed algorithm were effective in solving the multi-objective IPPS optimization problem involving energy consumption.
During production, there are often sudden dynamic events, and certain processing parameters are not determined. In future research, we will consider the optimization of the integrated process planning and scheduling approach in a dynamic environment and with uncertain parameters. Additionally, considering the optimization problem with different energy consumption costs in different time periods is also a future research direction.
Author Contributions
Conceptualization, X.Z. and J.Y.; methodology, X.Z. and J.Y.; software, X.Z.; validation, J.Y.; formal analysis, X.Z. and H.Z.; resources, J.Y.; data curation, X.Z. and H.Z.; writing—original draft preparation, X.Z. and H.Z.; writing—review and editing, X.Z. and J.Y.; visualization, X.Z.; supervision, J.Y. and H.Z.; funding acquisition, J.Y.; project administration, J.Y. All authors have read and agreed to the published version of the manuscript.
Funding
This research was funded by China University Research Fund (No. 2010scu2101).
Conflicts of Interest
The authors declare no conflict of interest.
Appendix A
Table A1.
Working power for the operations processed on machines in case 2.
Table A1.
Working power for the operations processed on machines in case 2.
| Operation | Product 1 | Product 2 | Product 3 | Product 4 | Product 5 | Product 6 |
|---|---|---|---|---|---|---|
| O1 | [5.6, 6.5] | [6.4, 7, 6.4] | [6, 6.6, 6.3] | [4.1] | [5.4, 4.8, 5.4, 4.5] | [5.6, 6.8, 6.7] |
| O2 | [5.6, 6.9] | [5.4, 4.3, 6.8] | [5.8, 4.6, 5.8, 6.6, 4.1] | [5, 5.3] | [6.1, 4.9, 4, 5.7, 5.5] | [6.8, 6.6, 6.1] |
| O3 | [6. 6] | [6.6] | [6.6, 6, 4.6, 6.1, 4.3] | [5.6] | [5.1, 6.4] | [5.4] |
| O4 | [6.2] | [5, 5.4, 5.9, 4.4] | [6.9, 6.1, 6.9, 5.3] | [4.2, 5.3] | [6.6, 4.1, 4.4, 5.2, 6] | [4.9, 6.4] |
| O5 | [6.1] | [5.6, 4.9, 4.3] | [5, 4.5, 5.8, 5.3, 6] | [5.5] | [5.2, 6.6, 6.9, 5.8] | [6.5, 5.2, 6.9] |
| O6 | [5.8, 6.6] | [6.5, 5.2] | [5, 5.5, 5.3, 5.7, 6.6] | [5.4, 6.1, 5.2] | [6.4, 4.3] | [5.7, 6.5, 5.6] |
| O7 | [5.2, 6.2, 4.7] | [5.5, 6.8, 7] | [5.1, 6.8, 5.4, 6.6] | [6.5, 6.4] | [6.7, 5.6, 4.1, 4.7, 4.4] | [4.8, 6.1, 5.5] |
| O8 | [5.2] | [6.4, 6.8] | [6.7, 5.8] | [6.9] | [6,4, 5.3, 6.9] | [6] |
| O9 | [6.7, 4.4] | [7, 6.3, 4.9, 6.8, 6.7] | [7, 4.7] | [5.5, 6.3, 5.3] | [6, 6.9] | |
| O10 | [4.6, 4.7, 5.4] | [5.9, 6.3, 4.9, 5.7, 4.5] | [4.1, 6.4] | [4.5, 5.1, 5.8, 4.5, 6.9] | [4.2, 5.2, 6.1] | |
| O11 | [5.5, 4.6] | [6.2, 6.3, 5.7] | [4.1, 5.6] | [6.2, 4, 7, 5.3, 6.3] | [5, 5.8, 5.3, 6.3] | |
| O12 | [6.5, 5.7, 6.1] | [5.7, 4.9, 7, 4.6, 5.2] | [7, 6.2] | [5.6, 7, 5.2, 4.7, 5] | [5.9, 6.4] | |
| O13 | [4.1] | [4.1, 4.5, 5.1] | [5.3, 4.8, 5.2] | [7, 5.2, 5.8, 4.8, 5.4] | [4.8, 4.3, 5.2] | |
| O14 | [5.7, 6.3] | [6.5, 5.4, 5.5, 6.9] | [5.8, 5.9] | [6.1, 4.4, 5.5, 4.5] | [5.6, 5.1] | |
| O15 | [6.9, 5.1, 5.2, 4.1, 5.9] | [6.5] | [4.8, 5.8, 4.1] | [6.3, 5.1, 4.4] | ||
| O16 | [5.6, 5.4] | [4.7, 5.3] | [4.9, 4.4, 5.6] | [5.6, 6.8, 6.7, 5.5] | ||
| O17 | [6.2, 4.7, 6.4] | [6.2, 5.7, 6.6, 6, 5.5] | [5.9, 4.3] | |||
| O18 | [4.2, 6.3, 5.8, 6.9, 6.1] | [6.1, 4.7, 5.4, 5.3] | [5.5, 6.9, 5.5] | |||
| O19 | [6.5, 4.2, 4.4, 4.2, 7] | [6.6, 4.6, 6.8] | ||||
| O20 | [4.8, 5.5] |
Table A2.
Working power for the operations processed on machines in case 2.
Table A2.
Working power for the operations processed on machines in case 2.
| Operation | Product 7 | Product 8 | Product 9 | Product 10 | Product 11 | Product 12 |
|---|---|---|---|---|---|---|
| O1 | [4.1, 6.8] | [4.3] | [6.9, 5.1, 6.3, 5.7, 6.2] | [5, 6.2, 5.2, 4.5] | [5.1, 5] | [4.2, 6.5] |
| O2 | [5.7, 5.6, 4.3, 6.3] | [6.2, 6.8] | [5.7] | [6.6, 4.1] | [4.5, 7, 5.2, 6.9] | [4.9, 4.5] |
| O3 | [6.5, 6.4] | [4.3] | [6.7, 4.1, 4.1, 6.1] | [5.6, 5.4] | [6.7, 4.1, 6.8, 5.6, 6.3] | [4.7, 6.9] |
| O4 | [6.6] | [5.5, 4.7, 6.9] | [5.4, 6.9] | [4.1, 4.6] | [5.9, 5.4, 4.1, 6.3, 6.6] | [6.7] |
| O5 | [4.3, 6.6, 5.5] | [6.5, 5.6] | [5.8, 5.4, 5.4, 5.6, 4.9] | [6.7, 5.2] | [5.9, 5.4, 4.2] | [6.7] |
| O6 | [5.4, 6.5, 6] | [4.1, 6.9] | [7, 6.1, 4.1, 5.2, 6.5] | [6.1, 4.9] | [4.4, 4.5] | [6.1, 4.4] |
| O7 | [5.9] | [4.1, 7] | [5.4, 5.4, 7, 6.9, 6.9] | [5.3, 4.2, 5.7] | [6.1, 5, 6.7] | [5.6, 6.7] |
| O8 | [4.3, 4.4] | [4.7, 5.9] | [4.4, 5.8, 5.8, 5, 6.5] | [5.9] | [4.5, 5.5, 4.8, 5.5, 6.5] | [4.1, 4.7] |
| O9 | [6.4, 5.6, 6.3] | [6.5] | [4.6, 4.3, 5.6] | [6.6, 5.9, 4.6, 6.2] | [6.6, 5.9, 4.7] | [5.8, 4.8] |
| O10 | [6.9, 5.2, 6.8] | [4.2, 4] | [6.6, 6.3, 6.5, 4.8, 5.8] | [6.3, 4.4] | [5.5] | |
| O11 | [6.6, 4] | [6.9, 6.4, 6.7] | [6.5, 4, 5.6, 5.9, 4.4] | [6.7] | [5.7] | |
| O12 | [5.7, 6.9] | [4.9, 5.4] | [4.8, 6.3] | [5.8, 4.6] | ||
| O13 | [6.4, 4.7, 5.1] | [6.2] | [5.6] | [6.5, 6.2] | ||
| O14 | [4.6, 4.6] | [5.6, 5.6] | [4.2, 4.2, 6.9, 5.7] | [4.8, 4.9, 6.7] | ||
| O15 | [4.4, 4.1, 6.8] | [6.3, 6.5] | [4.8, 6.5, 5.1, 6, 6.9] | [5] | ||
| O16 | [5.9, 6.5] | [6.3] | [4.3, 5.5, 5.6] | [4, 5.5] | ||
| O17 | [4.6, 7, 6.1] | [4.6, 4.3] | [6, 4.6, 5.2, 4.1, 5.7] | [6, 4] | ||
| O18 | [4.8, 5.3, 5.8] | [5.6, 5] | [4.2, 4.5, 6, 4, 5] | [4.7, 6, 5.2] | ||
| O19 | [4.9, 5.4] | [5.7] | [5.8, 6.7] | |||
| O20 | [5.9, 5.3, 6.3] | [6.4, 5.7] | [4.7, 6.1, 4.2, 6] | |||
| O21 | [4.8, 5.6, 6.4] |
Table A3.
Working power for the operations processed on machines in case 2.
Table A3.
Working power for the operations processed on machines in case 2.
| Operation | Product 13 | Product 14 | Product 15 | Product 16 | Product 17 | Product 18 |
|---|---|---|---|---|---|---|
| O1 | [6.5, 6, 6.7, 4.1, 6.8] | [6.9, 5.1] | [6.4, 6.1] | [4.3, 6.7, 6.4] | [6.5, 4.5] | [6.9, 4.1] |
| O2 | [7, 5.4, 4.9, 4.7, 5.1] | [4.1, 5.6, 4.2, 4.9] | [5.2, 5.1] | [6] | [4.8, 6.8] | [4.1, 5.2, 6.5] |
| O3 | [6.1, 5.9] | [5.4, 5.2, 6.6] | [5.6] | [4.3, 4.4, 5.9] | [6.1] | [4.9] |
| O4 | [5.3, 6, 6.8, 4.5, 6.8] | [6, 5.5] | [4.5] | [5.4, 5.5, 6.5, 4.8, 6.9] | [5.5, 5.4] | [6.3, 5.8, 6] |
| O5 | [6.8, 6.3, 6.7] | [6.1] | [6.9, 6.8] | [4.3, 5.5, 6.9] | [5.8, 5.4] | [4.5] |
| O6 | [4, 5.5, 5, 5.9] | [6.5, 6, 4.1] | [5.9, 5] | [6.7, 6.9] | [5.8] | [6.6, 4.4] |
| O7 | [4.3, 5.8, 6.8, 4.7] | [4.1, 6.2] | [6] | [6.5, 5.2, 6.1, 6.6, 5.6] | [5.4, 5.5] | [6.1, 6.8, 4.5] |
| O8 | [4.9] | [5.9, 5.3] | [5.7, 6.5] | [4.4, 6.9, 5.7] | [4.3, 6.3, 6.1] | [6.7, 6.6, 5.7] |
| O9 | [5.6, 5.3, 6.1, 6.6] | [5.9, 5.4, 5.4] | [6.4, 6.8] | [5.1, 6.1, 6.7, 6, 4] | [4.7, 4.7] | [6.8, 5.1] |
| O10 | [5.4, 5.3, 5.7, 4.4, 4.9] | [4, 4.4] | [4.5] | [6.5, 6.3, 4.6, 4.7, 4.4] | [4.2, 5.3] | [5.4, 5.5, 6.6] |
| O11 | [4.1, 4.2, 5] | [4.3, 5, 4.7] | [4.2, 5.6] | [5.7, 6.8, 4.5, 5.6, 6.1] | [6.5] | [5.7, 6.7] |
| O12 | [6.6, 4.9, 6.8] | [6.6, 4.4, 5.4] | [5.7, 6.4] | [6.3, 4.9, 5.4] | [5, 4.7] | [5.8, 6.3, 6.3] |
| O13 | [4.7, 6.8, 5.7, 6.4] | [4.7, 5.5] | [4.7, 5.3, 6.9] | [6.3, 5.7, 5.9, 5.3, 6.7] | [5] | [6.3, 5.8, 6.7] |
| O14 | [6, 4.4, 6.8, 5.9, 5.8] | [5.9, 5.7, 4.6] | [5.9, 5.7, 5.2, 4.6] | [4.2, 4.6, 6] | [6.4] | |
| O15 | [4.5, 4.1, 6.6, 5.9] | [5.8, 4] | [4.6, 6.6, 5.9, 5.1, 7] | [6.9, 6.4] | [6.2, 4.4] | |
| O16 | [5.7, 4.4, 5.9] | [4.3, 6.5] | [5.3, 5.8] | [4.8, 4.1] | ||
| O17 | [4.1, 6.8, 4.4] | [4.3, 5.9, 4.1, 4.3, 6.2] | [4.9] | [5.7, 4.7, 5.5] | ||
| O18 | [5.5, 6.5] | [5.7, 4.5, 6, 5.6] | [5.3, 5] | |||
| O19 | [6.8, 4.7] | [5.2, 4.9] | ||||
| O20 | [6, 6.9, 5.7, 4.2] | [4.1, 4.3, 5.9] | ||||
| O21 | [6.6, 6.1, 6.3] | [5.2, 6.1] | ||||
| O22 | [4.5, 6.2, 6.7] |
References
- World Energy Outlook 2017. Available online: https://www.iea.org/reports/world-energy-outlook-2017 (accessed on 25 December 2019).
- Giret, A.; Trentesaux, D.; Prabhu, V. Sustainability in manufacturing operations scheduling: A state of the art review. J. Manuf. Syst. 2015, 37, 126–140. [Google Scholar] [CrossRef]
- Investment Research Institute of China Construction Bank Investment Co. LTD. Annual Report on the Development of China’s Investment; Social Sciences Academic Press: Beijing, China, 2020; pp. 287–289. [Google Scholar]
- Lihong, Q.; Shengping, L. An improved genetic algorithm for integrated process planning and scheduling. Int. J. Adv. Manuf. Technol. 2012, 58, 727–740. [Google Scholar] [CrossRef]
- Li, X.; Lu, C.; Gao, L.; Xiao, S.; Wen, L. An Effective Multiobjective Algorithm for Energy-Efficient Scheduling in a Real-Life Welding Shop. IEEE Trans. Ind. Inform. 2018, 14, 5400–5409. [Google Scholar] [CrossRef]
- Zhang, L.; Wong, T.N. An object-coding genetic algorithm for integrated process planning and scheduling. Eur. J. Oper. Res. 2015, 244, 434–444. [Google Scholar] [CrossRef]
- Oleh, S.; Lars, M. Integrated process planning and scheduling for large-scale flexible job shops using metaheuristics. Int. J. Prod. Res. 2017, 55, 392–409. [Google Scholar]
- Li, X.; Gao, L.; Wang, W.; Wang, C.; Wen, L. Particle swarm optimization hybridized with genetic algorithm for uncertain integrated process planning and scheduling with interval processing time. Comput. Ind. Eng. 2019, 135, 1036–1046. [Google Scholar] [CrossRef]
- Shobrys, D.E.; White, D.C. Planning, scheduling and control systems: Why cannot they work together. Comput. Chem. Eng. 2002, 26, 149–160. [Google Scholar] [CrossRef]
- Varela, M.; Putnik, G.; Manupati, V.; Rajyalakshmi, G.; Trojanowska, J.; Machado, J. Integrated process planning and scheduling in networked manufacturing systems for I4.0: A review and framework proposal. Wirel. Netw. 2019. [Google Scholar] [CrossRef]
- Sheng, P.; Srinivasan, M. Multi-objective process planning in environmentally conscious manufacturing: A feature-based approach. CIRP Ann. Manuf. Technol. 1995, 44, 433–437. [Google Scholar] [CrossRef]
- Sheng, P.; Srinivasan, M.; Chryssolouris, G. Hierarchical part planning strategy for environmentally conscious machining. CIRP Ann. Manuf. Technol. 1996, 45, 455–460. [Google Scholar] [CrossRef]
- Srinivasan, M.; Sheng, P. Feature-based process planning in environmentally conscious machining—Part 1: Microplanning. Robot. Cim. Int. Manuf. 1999, 15, 257–270. [Google Scholar] [CrossRef]
- Srinivasan, M.; Sheng, P. Feature-based process planning in environmentally conscious machining—Part 2: Macroplanning. Robot. Cim. Int. Manuf. 1999, 15, 271–281. [Google Scholar] [CrossRef]
- Singh, S.; Goodyer, J.; Popplewell, K. Integrated environmental process planning for the design and manufacture of automotive components. Int. J. Prod. Res. 2007, 45, 4189–4205. [Google Scholar] [CrossRef]
- Choi, Y.C.; Paul, X. A production planning in highly automated manufacturing system considering multiple process plans with different energy requirements. Int. J. Adv. Manuf. Technol. 2014, 70, 853–867. [Google Scholar] [CrossRef]
- Zhang, Y.J.; Ge, L.L. Method for process planning optimization with energy efficiency consideration. Int. J. Adv. Manuf. Technol. 2015, 22, 2197–2207. [Google Scholar] [CrossRef]
- Li, L.; Li, C.; Tang, Y.; Li, L. Integration of process planning and cutting parameter optimization for energy-aware CNC machining. In Proceedings of the 2017 13th IEEE Conference on Automation Science and Engineering (CASE 2017), Xi’an, China, 20–23 August 2017. [Google Scholar]
- Wang, H.; Liu, G.; Zhang, Q.; Mu, W. Developing an energy-efficient process planning system for prismatic parts via STEP-NC. Int. J. Adv. Manuf. Technol. 2019, 103, 3557–3573. [Google Scholar] [CrossRef]
- Lin, W.; Yu, D.Y.; Zhang, C.; Liu, X.; Zhang, S.; Tian, Y.; Liu, S.; Xie, Z. A multi-objective teaching–learning-based optimization algorithm to scheduling in turning processes for minimizing makespan and carbon footprint. J. Clean. Prod. 2015, 101, 337–347. [Google Scholar] [CrossRef]
- May, G.; Stahl, B.; Taisch, M.; Vittal, P. Multi-objective genetic algorithm for energy-efficient job shop scheduling. Int. J. Prod. Res. 2015, 53, 7071–7089. [Google Scholar] [CrossRef]
- Salido, M.A.; Escamilla, J.; Giret, A.; Barber, S. A genetic algorithm for energy-efficiency in job-shop scheduling. Int. J. Adv. Manuf. Technol. 2016, 85, 1–12. [Google Scholar] [CrossRef]
- Zhang, C.; Gu, P.; Jiang, P. Low-carbon scheduling and estimating for a flexible job shop based on carbon footprint and carbon efficiency of multi-job processing. Proc. Inst. Mech. Eng. B J. Eng. 2015, 229, 328–342. [Google Scholar] [CrossRef]
- Lu, C.; Gao, L.; Li, X.; Pan, Q.; Wang, Q. Energy-efficient permutation flow shop scheduling problem using a hybrid multi-objective backtracking search algorithm. J. Clean. Prod. 2017, 144, 228–238. [Google Scholar] [CrossRef]
- Paolucci, M.; Anghinolfi, D.; Tonelli, F. Facing energy-aware scheduling: A multi-objective extension of a scheduling support system for improving energy efficiency in a moulding industry. Soft Comput. 2017, 21, 3687–3698. [Google Scholar] [CrossRef]
- Lei, D.; Li, M.; Wang, L. A Two-Phase Meta-Heuristic for Multiobjective Flexible Job Shop Scheduling Problem With Total Energy Consumption Threshold. IEEE Trans. Cybern. 2018, 99, 1–13. [Google Scholar] [CrossRef] [PubMed]
- Piroozfard, H.; Wong, K.Y.; Wong, W.P. Minimizing total carbon footprint and total late work criterion in flexible job shop scheduling by using an improved multi-objective genetic algorithm. Resour. Conserv. Recy. 2018, 128, 267–283. [Google Scholar] [CrossRef]
- Wang, H.; Jiang, Z.; Wang, Y.; Zhang, H.; Wang, Y. A two-stage optimization method for energy-saving flexible job-shop scheduling based on energy dynamic characterization. J. Clean. Prod. 2018, 188, 575–588. [Google Scholar] [CrossRef]
- Wu, X.; Sun, Y. A Green Scheduling Algorithm for Flexible Job Shop with Energy-Saving Measures. J. Clean. Prod. 2018, 172, 3249–3264. [Google Scholar] [CrossRef]
- Feng, Y.; Hong, Z.; Li, Z.; Zheng, H.; Tan, J. Integrated intelligent green scheduling of sustainable flexible workshop with edge computing considering uncertain machine state. J. Clean. Prod. 2020, 246, 119070. [Google Scholar] [CrossRef]
- Wang, J.; Yao, S.; Sheng, J.; Yang, H. Minimizing total carbon emissions in an integrated machine scheduling and vehicle routing problem. J. Clean. Prod. 2019, 229, 1004–1017. [Google Scholar] [CrossRef]
- Li, X.; Li, W.; Cai, X.; He, F. A honey-bee mating optimization approach of collaborative process planning and scheduling for sustainable manufacturing. In Proceedings of the 2013 IEEE 17th International Conference on Computer Supported Cooperative Work in Design (CSCWD), Whistler, BC, Canada, 27–29 June 2013. [Google Scholar]
- Wang, S.; Lu, X.; Li, X.X.; Li, W.D. A systematic approach of process planning and scheduling optimization for sustainable machining. J. Clean. Prod. 2015, 87, 914–929. [Google Scholar] [CrossRef]
- Dai, M.; Tang, D.B.; Xu, Y.C.; Li, W.D. Energy-aware Integrated Process Planning and Scheduling for Job Shops. Proc. Inst. Mech. Eng. B J. Eng. 2015, 229, 13–26. [Google Scholar] [CrossRef]
- Zhang, Z.; Tang, R.; Peng, T.; Tao, L.; Jia, S. A method for minimizing the energy consumption of machining system: Integration of process planning and scheduling. J. Clean. Prod. 2016, 137, 1647–1662. [Google Scholar] [CrossRef]
- Liu, Q.; Mei, Z. Integrated Optimization of Process Planning and Shop Scheduling For Reducing Manufacturing Carbon Emissions. J. Mech. Eng. 2017, 53, 164–174. (In Chinese) [Google Scholar] [CrossRef]
- Meng, L.; Zhang, C.; Ren, Y. Mathematical Modeling of Energy-Efficient Integration of Process Planning and Scheduling. J. Mech. Eng. 2019, 55, 185–196. (In Chinese) [Google Scholar]
- Li, X.X.; Li, W.D.; Cai, X.T.; He, F.Z. A hybrid optimization approach for sustainable process planning and scheduling. Integr. Comput. Aid. E 2015, 22, 311–326. [Google Scholar] [CrossRef]
- Jin, L.; Zhang, C.; Fei, X. Realizing Energy Savings in Integrated Process Planning and Scheduling. Processes 2019, 7, 120. [Google Scholar] [CrossRef]
- Li, W.; Kara, S. An empirical model for predicting energy consumption of manufacturing processes: A case of turning process. Proc. Inst. Mech. Eng. B J. Eng. 2011, 225, 1636–1646. [Google Scholar] [CrossRef]
- Deb, K.; Agrawal, S.; Pratap, A.; Meyarivan, T. A Fast Elitist Non-dominated Sorting Genetic Algorithm for Multi-objective Optimization: NSGA-II. In Proceedings of the International Conference on Parallel Problem Solving from Nature, Paris, France, 18–20 September 2000; Schoenauer, M., Deb, K., Rudolph, G., Yao, X., Lutton, E., Eds.; Springer: Berlin, Germany, 2000; pp. 849–858. [Google Scholar]
- Li, W.D.; Ong, S.K.; Nee, A.Y.C. Hybrid genetic algorithm and simulated annealing approach for the optimization of process plans for prismatic parts. Int. J. Prod. Res. 2002, 40, 1899–1922. [Google Scholar] [CrossRef]
- Kim, Y.K.; Park, K.; Ko, J. A symbiotic evolutionary algorithm for the integration of process planning and job shop scheduling. Comput. Oper. Res. 2003, 30, 1151–1171. [Google Scholar] [CrossRef]
Publisher’s Note: MDPI stays neutral with regard to jurisdictional claims in published maps and institutional affiliations. |
© 2020 by the authors. Licensee MDPI, Basel, Switzerland. This article is an open access article distributed under the terms and conditions of the Creative Commons Attribution (CC BY) license (http://creativecommons.org/licenses/by/4.0/).















