Abstract
An arc fault is an electrical breakdown of the insulating medium in an electrical system. When arc faults occur, they cause electrical fires with local sparks and temperatures of over 5000 °C. A series arc is generated in series with a load due to an incomplete connection between cords or a loose connection between a cord and terminal. However, it is hard to detect series arc faults with arc protection devices because the fault current flowing by series arc in the circuit is not higher than the load current. Especially in Korea, preventing electrical fires by series arc is rarely applied because there is no national standard for arc fault circuit interrupters (AFCI) and arc fault detection devices (AFDD). Therefore, many studies for reliable arc detection and analysis are still necessary to prevent electrical fires. In this study, phase analyses of series arc signals for low-voltage electrical devices such as heaters, computers, refrigerators, and air conditioners were conducted. The arc generator was fabricated according to UL 6199 and an optimal filter was designed to detect series arc signals without any attenuation. The phase of detected series arc signals was analyzed according to load types and finally a new algorithm was proposed based on the result of phase-resolved series arc (PRSA) analysis to identify types of loads.
1. Introduction
Electricity is an indispensable energy source in modern society and the use of electrical appliances is increasing in residential and office spaces. However, the increase in electricity can cause electrical accidents such as fires, explosions, and electrical shocks, and consequently leads to massive property damage and human casualties.
According to data from the Korea National Fire Data System, a total of 40,103 fire accidents occurred in 2019, resulting in 2515 human casualties and 854.4 billion won in property damage. The causes of fire accidents showed that carelessness accounted for more than 50%, followed by electrical factors at about 24%, mechanical factors at 10%, unknown factors at 9%, and other causes at 7%. Moreover, carelessness and electrical accidents were also the greatest causes of human casualties. Figure 1 shows the causes of electrical fires in 2019. It can be seen that more than 50% of electrical fires were due to insulation deterioration, contact failure, compressed insulation, and loose connections, which can lead to the series arcing [,].

Figure 1.
Causes of electrical fires in South Korea in 2019. (Data from Korea National Fire Data System).
To prevent electrical fires in Korea, earth leakage breakers (ELB), mold case circuit breakers (MCCB), and fuses can be applied to electrical circuits for electrical shock protection by many electrical utilities and customers. However, they do not detect and interrupt an arc due to low amplitude [,]. In addition, it is hard to conduct a study on the characteristics of arc faults because they are highly variable in terms of the strength and duration of the current and voltage.
Arc faults are commonly caused by faulty connections due to insulation deterioration, contact failure, or faulty initial installation of wires []. When an arc fault occurs, it causes electrical fires with local sparks and high temperatures of 5000 to 15,000 °C as it reacts with materials such as wood and plastic nearby [,]. In the United States, an arc fault circuit interrupter (AFCI) was specified by UL 1699 in 1999 to prevent electrical fires, and the government made the installation of arc breakers mandatory in homes in 2002. As a result, the National Fire Protection Association (NFPA) announced a 65% decrease in electrical fires overall in the United States. Moreover, IEC 62606 for an arc fault detection device (AFDD) was established in Europe in 2003 [,,]. However, in Korea, there is no national standard for AFCI and AFDD, and they are rarely applied to prevent electrical fires []. Therefore, many studies on arc detection are still needed.
This paper describes a phase analysis of series arc signals for low-voltage electrical devices such as heaters, computers, refrigerators, and air conditioners to detect series arc signals and prevent electrical fires. The arc generator was fabricated according to UL 6199 and an optimal filter was designed using optimal detection frequency ranges. The arc signals were detected by a high-frequency current transformer (HFCT) and the phase of the detected signal was analyzed according to types of loads. Finally, a new algorithm was proposed based on the results of a phase-resolved series arc (PRSA) analysis. PRSA analysis is to identify types of loads where an arc fault occurs. The phase of detected arc signals is analyzed and the pulse number of arc signals at phase boundaries are counted. The types of loads are identified depending on the ratio of arc signals.
2. Series Arc
An arc fault is an electrical breakdown of insulating medium that generates a luminous electrical discharge between electrodes under high-voltage stress. When an arc discharge occurs, gas molecules between two electrodes dissociate partially or completely and become ionized, and the current is increased due to large numbers and great mobility of electrons. An arc is characterized by high current density, high temperature, and visible light emission. For this reason, an arc fault is one of the main causes of electric fires [,,].
Arc faults generated in an electric circuit are divided into series arcs and parallel arcs according to the path of faulty current [,,,,]. A series arc occurs at an incomplete connection within the same phase when a cord is loosely connected or there is a small gap between a cord and terminal. The arc current flowing in the circuit is not higher than the load current because it is limited by the load connected in series. Meanwhile, a parallel arc occurs between conductors within different phases such as line to neutral or line to ground. When damaged wires with different voltages are close together, the arc current flows into the circuit. The parallel arc is protected by protection devices such as an earth leakage breaker (ELB) and a fuse. Figure 2 shows a series arc with a load and evidence of accidental fires caused by a series arc.

Figure 2.
Series arc. (a) A circuit; (b) evidence of accidental fires caused by series arc.
A series arc fault is generated in series with the load due to incomplete connections between cords, and a loose connection between a cord and terminal [,]. The contact resistance increases and arc current flows with high temperature due to potential differences for a few seconds [,]. When an arc discharge occurs repeatedly, the local connection surface is carbonized and oxides are produced due to high temperatures. When the temperature exceeds 300 °C, thermal decomposition appears in the insulated coating of a cord and eventually a series arc fault occurs, resulting in an electric fire. Although it is not directly ignited by the series arc current when the insulating material is melted, an electrical fire may occur due to a short circuit fault or ground fault. Figure 3 shows the typical mechanism for fire generation by a series arc.

Figure 3.
Typical mechanism of fire generation by a series arc.
3. Experiment and Analysis
3.1. Experimental Setup
The experimental setup is shown in Figure 4. An arc generator was fabricated according to UL 6199 and consisted of a fixed electrode and moving electrode []. A graphite rod and copper rod of 6 mm were used for the electrodes. The experimental circuit was designed so that the arc generator and a load were connected in series with the 220 V AC mains. AC power source (GW INSTEX, APS-9102, New Taipei City, Taiwan) was used to apply 220 V AC mains constantly. A resistive load, switching mode power supply (SMPS), and motor were used for the loads to simulate the series arc occurring in low-voltage electrical devices. The series arc current was detected using a HFCT (Pearson Electronics Inc., Palo Alto, CA, USA) with a frequency range of 1 Hz to 20 MHz. The detected arc signals were collected by a data acquisition unit (DAQ, National Instrument, USB-5133, Austin, TX, USA) with a bandwidth of 50 MHz and a sampling rate of 100 MS/s. The collected data were analyzed by phase-resolved series arc (PRSA) analysis in the Labview (National Instruments, Austin, TX, USA) program.

Figure 4.
Experimental setup. (a) Circuit; (b) photograph.
3.2. Design of a Series Arc Detection Filter
In the previous study, discrete wavelet transform (DWT) based on multiresolution analysis (MRA) was performed for series arcs depending on the types of resistive load, motor, and SMPS, which are mainly used for low-voltage electrical devices such as heaters, computers, refrigerators, and air conditioners, and the optimal detection frequency ranges were selected from 2.4 to 39 kHz []. A band-pass filter was designed based on the results in Figure 5a. The bandpass filter consists of a high-pass filter and two low-pass filters as follows.
- •
- A high-pass filter consists of a capacitor, an inductor and a resistance as C1-L1-R1.
- •
- Two low-pass filters consist of resistances and capacitors as R2-C3 and R3-C4.

Figure 5.
Arc detection filter. (a) Circuit diagram; (b) frequency response.
The frequency response characteristics of the designed filter are shown in Figure 5b. By applying this filter, the 60 Hz power frequency component is attenuated by—38 dB and the arc current with a high-frequency component of 2.4 to 39 kHz is detected without any attenuation.
3.3. Phase-Resolved Series Arc (PRSA) Analysis for Low-Voltage Electrical Devices
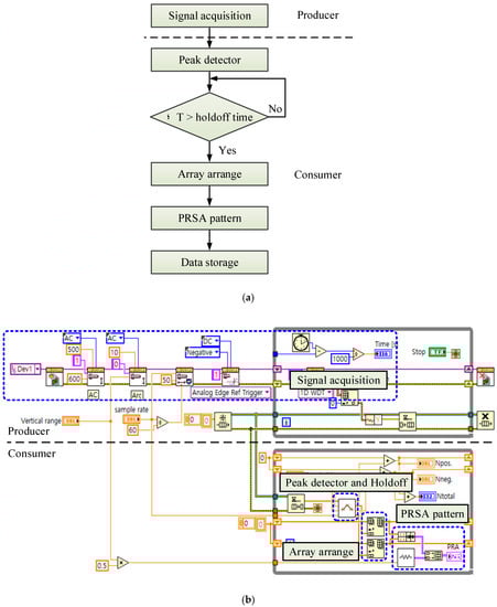
The arc signals are affected by the phase of arc occurrence and types of loads, and the phase of arc occurrence depends on the type of load. In this paper, a PRSA analysis method and virtual instrument (VI) were designed to analyze characteristics of arc signals, as shown in Figure 6. The analysis method collected arc signals generated for one cycle of 0 to 360° through the band-pass filter. The collected arc signals were displayed on the front panel in real time and are accumulated to form PRPS patterns. While the arc signals can be processed when they are intermittently inputted, it is hard to process them in real time when hundreds of them are inputted for one cycle. Therefore, a producer‒consumer structure was applied to have multithreading function. When a number of arc signals are continuously measured, the signals that are not processed in real time accumulate in the database. After that, the magnitude and occurrence of saved arc signals are analyzed quickly and uniformly when an arc signal does not occur. Each data point was stored in an array and the maximum values, in accordance with phases, were stored more than threshold level. The threshold level was higher than the noise level. The noise level was determined to be twice or more, considering the actual operating environment with various harmonics. The phases were measured by a differential probe.


Figure 6.
PRSA analysis method. (a) Flowchart; (b) program; (c) data processing panel.
3.4. Result of PRSA Analysis
Phase patterns were analyzed according to types of loads using the band-pass filter and PRSA analysis method proposed in this paper. The arc signals were generated from heaters, computers, refrigerators, and air conditioners, and 2000 data points of arc signals were stored according to each load. Figure 7 shows PRSA patterns according to types of loads.


Figure 7.
PRSA patterns depending on loads. (a) Electric heater; (b) PC; (c) refrigerator; (d) air conditioner.
Figure 8 shows results of phase distribution of arc signals every 30° according to types of loads. The phase of arc signals from the heater load was distributed from 0° to 120° and 150° to 270°. The arc occurrence from 120° to 150° and from 270° to 360° was less than 3% of the total arc occurrence rate. On the other hand, the rate of arc occurrence from 30° to 60° and 210° to 240° were each over 20–25%, resulting in nearly half of the total arc occurrence rate. For the computer load, most of the arc signals were distributed from 0 to 90° and 180° to 240°. The highest rate of arc occurrence was over 25% from 30° to 60° and from 210° to 240°, while the arc signals from 90 to 180° and from 240° to 360° were less than 3% of the total arc occurrence rate. It showed similar characteristics of phase distribution to the heater. For the refrigerator load, most of the arc signals were distributed from 30° to 120° and 210° to 300°. More than 25% of total arc occurrence was from 60° to 90° and 270° to 300°. Meanwhile, the least arc occurrence was from 0° to 30°, 120° to 210°, and 300° to 360°, less than 3% of the total arc occurrence rate.

Figure 8.
Phase analysis of arc signal.
PRSA patterns differ depending on load types due to their different operating characteristics. For example, a heater as a resistive load can operate under full-load condition but other loads such as a computer, a refrigerator and an air conditioner may be not under full-load condition depending on the operating condition. In other words, the shape of the PRSA pattern depends on the operating characteristics of the loads. From the results, a phase analysis of series arc signals was performed according to types of loads as shown in Table 1.

Table 1.
Results of phase analysis.
4. Algorithm for Load Identification
4.1. Development of the Algorithm
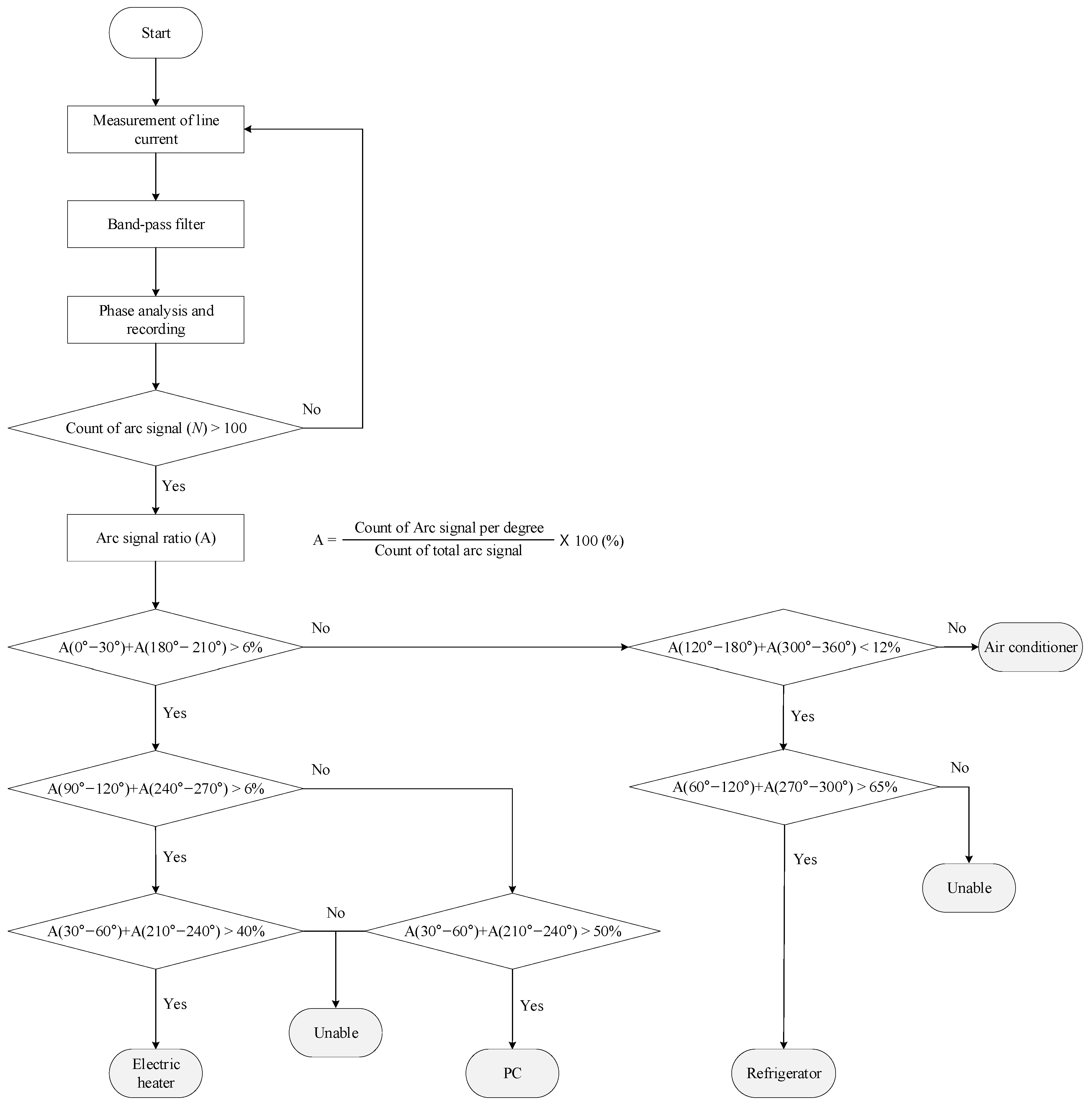
The new algorithm was designed to identify types of loads caused by an arc, based on the characteristics of phase distribution difference, depending on types of loads. The arc signal measured in real time is counted by phases and the ratio of arc signals by phases is estimated. Figure 9 shows the flowchart of a phase-resolved series arc algorithm for load classification. Table 1 shows the identification criteria based on the algorithm. The criteria for identification are designed by comparing the phases in which the arc mostly occurs, and the algorithm identifies types of loads when the number of arc signals is over 100, to improve the accuracy.

Figure 9.
Flowchart of PRSA algorithm.
4.2. Case Studies
To verify the algorithm proposed in this paper, two case studies were performed to identify types of loads when an arc occurred in the distribution line connected with a load. Figure 10 shows the results of the PRSA algorithm for a heater and a refrigerator. For a heater, as shown in Figure 10a, the rate of arc occurrence was more than 6% from 0° to 30°, 180° to 210°, 90° to 120°, and 240° to 270°, and more than 40% from 30° to 60° and 210° to 240°. Based on the results of the PRSA analysis, the algorithm determined that the arc occurred in the heater. Figure 10b shows that the refrigerator was identified by the algorithm because the rate of arc occurrence was 0% from 120° to 180° and 300° to 360° and more than 76% from 60° to 120° and 270° to 360°.

Figure 10.
Application of the PRSA algorithm. (a) Electric heater; (b) refrigerator.
5. Conclusions
In this paper, a phase analysis was performed using the PRSA analysis method to detect series arc signals and identify types of loads when series arc faults occur. The series arc faults were simulated for low-voltage electrical devices such as a heater, computer, refrigerator, and air conditioner. The arc generator was fabricated according to UL 6199 and an optimal filter was designed using optimal detection frequency ranges, which were selected from 2.4 to 39 kHz based on a previous study. The arc signals were detected by a high-frequency current transformer (HFCT) and the phase of the detected signal was analyzed using the PRSA analysis method, which was designed by the Labview program. A new PRSA algorithm was proposed based on the results of the phase analysis. To verify the accuracy of the algorithm, two case studies for a heater and refrigerator were performed to identify types of loads. For a heater, the rate of arc occurrence was more than 6% from 0° to 30°, 180° to 210°, 90° to 120°, and 240° to 270°, and was more than 40% from 30° to 60° and 210° to 240°. For a refrigerator, the rate of arc occurrence was 0% from 120° to 180° and 300° to 360° and was more than 76% from 60° to 120° and 270° to 360°. Based on the PRSA analysis results, the new algorithm proposed in this paper identified the electric heater and refrigerator accurately. In the future, experiments with more and various loads should be conducted to improve the reliability because the data collected in this study were limited.
Author Contributions
H.-K.J. and S.-W.K. conceived and designed the experiments and algorithm; H.-K.J. performed the experiments; H.-K.J. and S.-W.K. analyzed the data; G.-S.K. was the supervisor of this work and provided insight and technical expertise to improve the quality of this paper; H.-K.J. and S.-W.K. wrote the paper. All authors have read and agreed to the published version of the manuscript.
Funding
This work was supported by the Technology Innovation Program (No. 20010965, Development of Electronic Current Voltage Transformer and Spacer based on eco-friendly solid insulation) funded by the Ministry of Trade, Industry, and Energy (MOTIE), and the Korea Evaluation Institute of Industrial Technology (KEIT) of the Republic of Korea.
Conflicts of Interest
The authors declare no conflict of interest.
References
- National Fire Data System. Available online: http://www.nfds.go.kr/ (accessed on 1 September 2020).
- John, J.S. Condition for series arcing phenomena in PVC Wiring. IEEE Trans. Compon. Packag. Manuf. 2007, 30, 532–537. [Google Scholar] [CrossRef]
- George, D.G.; Gary, W.S. The arc-fault circuit interrupter: An emerging product. IEEE Trans. Ind. Appl. 1998, 34, 928–933. [Google Scholar] [CrossRef]
- Moon, W.S.; Kim, J.C.; Jo, A.; Bang, S.B.; Koh, W.S. Ignition characteristics of residential series arc faults in 220-V HIV wires. IEEE Trans. Ind. Appl. 2015, 51, 2054–2059. [Google Scholar] [CrossRef]
- Jiang, J.; Wen, Z.; Zhao, M.; Bie, Y.; Li, C.; Tan, M.; Zhang, C. Series arc detection and complex load recognition based on principal component analysis and support vector machine. IEEE Access 2019, 7, 47221–47229. [Google Scholar] [CrossRef]
- Le, V.; Yao, X.; Miller, C.; Tsao, B.H. Series DC Arc Fault Detection Based on Ensemble Machine Learning. IEEE Trans. Power Electron. 2020, 35, 7826–7839. [Google Scholar] [CrossRef]
- Underwriters Laboratories. UL 1699 Standard for Arc-Fault Circuit-Interrupters, 3rd ed.; UL: Northbrook, IL, USA, 2017. [Google Scholar]
- International Electrotechnical Commission. IEC 62606 General Requirements for Arc Fault Detection Devices; International Electrotechnical Commission: London, UK, 2017. [Google Scholar]
- Wu, C.J.; Liu, Y.W. Smart detection technology of series arc fault on low-voltage indoor power lines. Int. J. Electr. Power Energy Syst. 2015, 69, 391–398. [Google Scholar] [CrossRef]
- Yang, K.; Zhang, R.; Yang, J.; Liu, C.; Chen, S.; Zhang, F. A novel arc gault detector for early detection of electrical fires. Sensor 2016, 16, 500. [Google Scholar] [CrossRef] [PubMed]
- Yu, Q.; Hu, Y.; Yang, Y. Identification Method for Series Arc Faults Based on Wavelet Transform and Deep Neural Network. Energies 2020, 13, 142. [Google Scholar] [CrossRef]
- Eric, B.; Matt, F.; Bailey, H.; Jin, W.; Daniel, S.; Dennis, G. Experimental Observations of the Transient Characteristics of Series dc Arcs with Capacitive Loads. In Proceedings of the IEEE International Power Modulator and High Voltage Conference (IPMHVC), Jackson, WY, USA, 3–7 June 2018. [Google Scholar] [CrossRef]
- Carlos, E.R. Arc Fault Detection and Discrimination Methods. In Proceedings of the IEEE Holm Conference on Electrical Contacts, Pittsburgh, PA, USA, 16–19 September 2007; pp. 115–122. [Google Scholar] [CrossRef]
- Lin, Y.H.; Liu, C.W.M.; Chen, C.S. A new PMU-based fault detection/location technique for transmission lines with consideration of arcing fault discrimination-part I: Theory and algorithms. IEEE Trans. Power Deliv. 2006, 19, 1587–1593. [Google Scholar] [CrossRef]
- Naidu, M.; Thomas, J.S.; Suresh, G. Arc fault detection scheme for 42-V automotive DC networks using current shunt. IEEE Trans. Power Electron. 2006, 21, 633–639. [Google Scholar] [CrossRef]
- George, D.G.; Kon, W.; Robert, F.D. More about Arc-Fault Circuit interrupter. IEEE Trans. Ind. Appl. 2004, 40, 1006–1011. [Google Scholar] [CrossRef]
- Giovanni, A.; Antonio, C.; Valentina, C.; Dario, D.C.; Salvatore, N.; Giovanni, T. Arc Fault Detection Method Based on CZT Low-Frequency Harmonic Current Analysis. IEEE Trans. Instrum. Meas. 2017, 66, 888–896. [Google Scholar] [CrossRef]
- Ji, H.K.; Wang, G.; Kim, W.H.; Kil, G.S. Optimal Design of a Band Pass Filter and an Algorithm for Series Arc Detection. Energies 2018, 11, 992. [Google Scholar] [CrossRef]
- Lu, Q.; Ye, Z.; Zhang, Y.; Wang, T.; Gao, Z. Analysis of the Effects of Arc Volt–Ampere Characteristics on Different Loads and Detection Methods of Series Arc Faults. Energies 2019, 12, 323. [Google Scholar] [CrossRef]
- Shea, J.J. Identifying causes for certain types of electrically initiated fires in residential circuits. Fire Mater. 2011, 35, 19–42. [Google Scholar] [CrossRef]
- Hussain, G.A.; Shafiq, M.; Lehtonen, M. Predicting Arc Faults in Distribution Switchgears. In Proceedings of the International Scientific Conference on Electric Power Engineering(EPE), Prague, Czech Republic, 16–18 May 2016. [Google Scholar] [CrossRef]
Publisher’s Note: MDPI stays neutral with regard to jurisdictional claims in published maps and institutional affiliations. |
© 2020 by the authors. Licensee MDPI, Basel, Switzerland. This article is an open access article distributed under the terms and conditions of the Creative Commons Attribution (CC BY) license (http://creativecommons.org/licenses/by/4.0/).