Abstract
A new empirical equation for the estimation of daily dry above ground biomass (D-AGB) for a hybrid of soybean (Glycine max L.) is proposed. This equation requires data for three crop dependent parameters; leaf area index, plant height, and cumulative crop evapotranspiration. Bilinear surface regression analysis was used in order to estimate the factors entering in the empirical model. For the calibration of the proposed model, data yielded from a well-watered soybean crop for the year 2015, in the experimental field (0.1 ha) of the agricultural University of Athens, were used as a reference. Verification of the validity of the model was obtained by using data from a 2014 cultivation period for well-watered soybean cultivation (100% of crop evapotranspiration water treatment), as well as data from three irrigation treatments (75%, 50%, 25% of crop evapotranspiration) for two cultivation periods (2014–2015). The proposed method for the estimation of D-AGB may be proven as a useful tool for estimations without using destructive sampling.
1. Introduction
Nowadays, agronomists and irrigation experts use crop productivity models for the simulation and prediction of dry above ground biomass (D-AGB). Complex crop growth models (CGM) require a large number of input parameters, usually not available from ideal sites, which leads to significant and systematic cumulative errors in determining crop yield and above ground biomass.
In this study we tried to present a simple model using geostatistical methods in a simple form. A similar approach is the responsive surface methodology (RSM), which has been used by researchers as an optimization technique with a wide range of applications, such as in dehydration operations of selected agricultural crops [1] and for biodiesel production [2,3,4,5,6]. Also, in the optimization of tomato yield [7], to increase resistant starch in vermicelli [8] and optimization of the plough working surface [9]. Other fields of use for this optimization method are in the use of agricultural waste [10] and for harvesting losses in corn seed [11].
Generally, empirical equations are a tool for local estimations of attributes without many parameters as inputs. In the past, algorithms for the creation of such equations have been used for the estimation of reference evapotranspiration (ET0) [12,13] and for the estimation of crop evapotranspiration [14].
Also, empirical bilinear regression equations have been used for the prediction of human and rat tissue [15], while multiple regression analysis has been applied for un-mixing of surface temperature data in an urban environment [16].
In this paper, a model for the daily estimation of D-AGB for a soybean hybrid (PR91M10) in central Greece is formulated. The model has been parameterized by experimental observations on the soybean crop. Also, the model was examined for water stressed and non-water stressed plants, under field conditions. The final equation obtained is based on leaf area index (), plant height (), and cumulative crop evapotranspiration ().
2. Methodology
The experiment was performed in the experimental field of the agricultural University of Athens in Aliartos plain (38°23′40″ N, 23°05′08″ E and 95 m altitude), during 2014 and 2015 cultivation periods. Data from an experimental design with irrigation treatments (100%, 75%, 50%, 25% of crop evapotranspiration, respectively) as the main plot in a randomized complete block design, with four replications, were used. The plot size of each irrigation treatment was 3 m × 12 m and the spacing between each main plot was 3 m in order to minimize water movement among treatments. The experimental plots were 3 m × 6 m and consisted of 5 rows 0.75 m apart. PR91M10 is a highly productive variety of the early maturity group (00). Seeds were hand-planted, using a seeding depth of about 3 cm, on 30 May 2014 (Julian day, JD: 150) and on 31 May 2015 (Julian day, JD: 151), respectively. Treatment plots consisted of 5 rows planted, 75 cm apart, with 4–5 cm row spacing, and the sowing density was 33 seeds m−2. At sowing, basal fertilization was performed in all plots and corresponded to 100 and 50 kg ha−1 of P2O5 and K2O, respectively, based on soil fertility analysis. Irrigation scheduling was based on the daily water balance calculation and on results obtained by using the computer model ISAREG [17], which utilized data collected during consecutive cultivation periods from 2011 to 2015. The following input data for the ISAREG model were used:
- (1)
- Daily grass reference evapotranspiration as estimated by the FAO56 Penman-Monteith equation [18]. All the meteorological parameters used were collected from the automatic meteorological station of the laboratory of agricultural hydraulics, which is installed on a well-watered extended grass field, very close to the experimental plots (100 m). Meteorological data, such as air temperature (Tavg, Tmax, and Tmin), air relative humidity (RHavg, RHmean, RHmax), wind speed at the level 2 m (u2), solar radiation (Rs), net radiation (Rnet), photosynthetically active radiation sensor (PAR), and soil temperature (Tsoil), were collected. A rain gauge and wind direction sensor were also installed. All data were automatically collected and recorded from an acquisition system (data logger Campbell CR10X) in hourly and daily time step (averages).
- (2)
- Soil data as determined from the 1 m soil profile of the experimental field, which was characterized as clay (sand 21%, clay 60%, silt 19%), with a field capacity of 0.43 m3·m−3 and a wilting point of 0.15 m3·m−3.
- (3)
- The adjusted Kc values, which were Kc,ini: 0.47, Kc,mid: 1.10, and Kc,end: 0.50. The adjusted Kc values were estimated by using the single crop coefficient Kc method [18].
Rainfall during the 2014 cultivation period was 46.1 mm and 176.7 mm for the 2015 cultivation period. The ground water table was at 1.2 m depth for both cultivation years. Irrigation was applied to provide 100%, 75%, 50%, and 25% of the crop evapotranspiration needs.
A surface drip irrigation system was used for irrigation. A 16 mm diameter polyethylene pipe with inline pressure compensating drippers at 33 cm intervals was placed on one side of each soybean row. The average discharge of emitters was 4.4 L/h at 0.1 MPa.
Periodically, every 7 days approximately, plant height (, cm) was measured and destructive sampling was performed by collecting three plants from the three interior rows of each plot, for leaf area index () and dry above ground biomass (, ton/ha). Sampling was performed at 25, 34, 41, 48, 54, 60, 66, and 75 days after planting (DAP) for 2014 cultivation period and at 24, 33, 40, 47, 53, 59, 65, and 75 (DAP) for the 2015 cultivation period, respectively.
The parameterization of the model was done for the 2015 cultivation year data, because precipitation was higher than that of 2014, giving better environmental conditions for the non-water stressed plants (100% treatment). The model represents the simulation curve of the for the first 75 days of the growing period. The last 20 days of the maturity stage are not included in the simulation curve. Surface regression analysis was used to establish the new model to simulate daily (). The empirical model was derived by surface polynomial regression using three crop dependent parameters, measured values of leaf area index (), plant height (), and cumulative crop evapotranspiration (), in a general form = f(,, ). It utilizes four unknown parameters (, , , ) which are determined in a three stage approach. Experimental lines for the obtained from the destructive sampling performed are used as standard values. Calculated values are then regressed against mean daily values of pairs of and (first stage) and and (second stage) in a bilinear equation of the form:
denoting daily values of either and (cm), in the first stage of investigation, or and (mm/time), in the second stage, standing for (ton/ha). As expected, the first and second stages end up with the estimation of two sets of four parameters (), as shown in the Equations (1) and (2) below:
where .
where .
In the above equations and represent dry above ground biomass () in ton/ha. Table 1 and Table 2 show the cross-correlation/covariance of the factors entering in the first and second stage of regression, respectively.
Table 1.
Cross-correlation/covariance between LAI, hc, and D-AGB from the first stage of regression.
Table 2.
Cross-correlation/covariance between LAI, cumETc, and D-AGB from the second stage of regression.
The D-AGB values are now regressed against the results obtained from the previous stages shown as and bilinear expressions (stage 3). This last regression ends up with the estimation of four parameters () and the final working formula for on a daily basis is given by the following Equation (3) in an implicit form, since and are functions of the attributes , , and :
where .
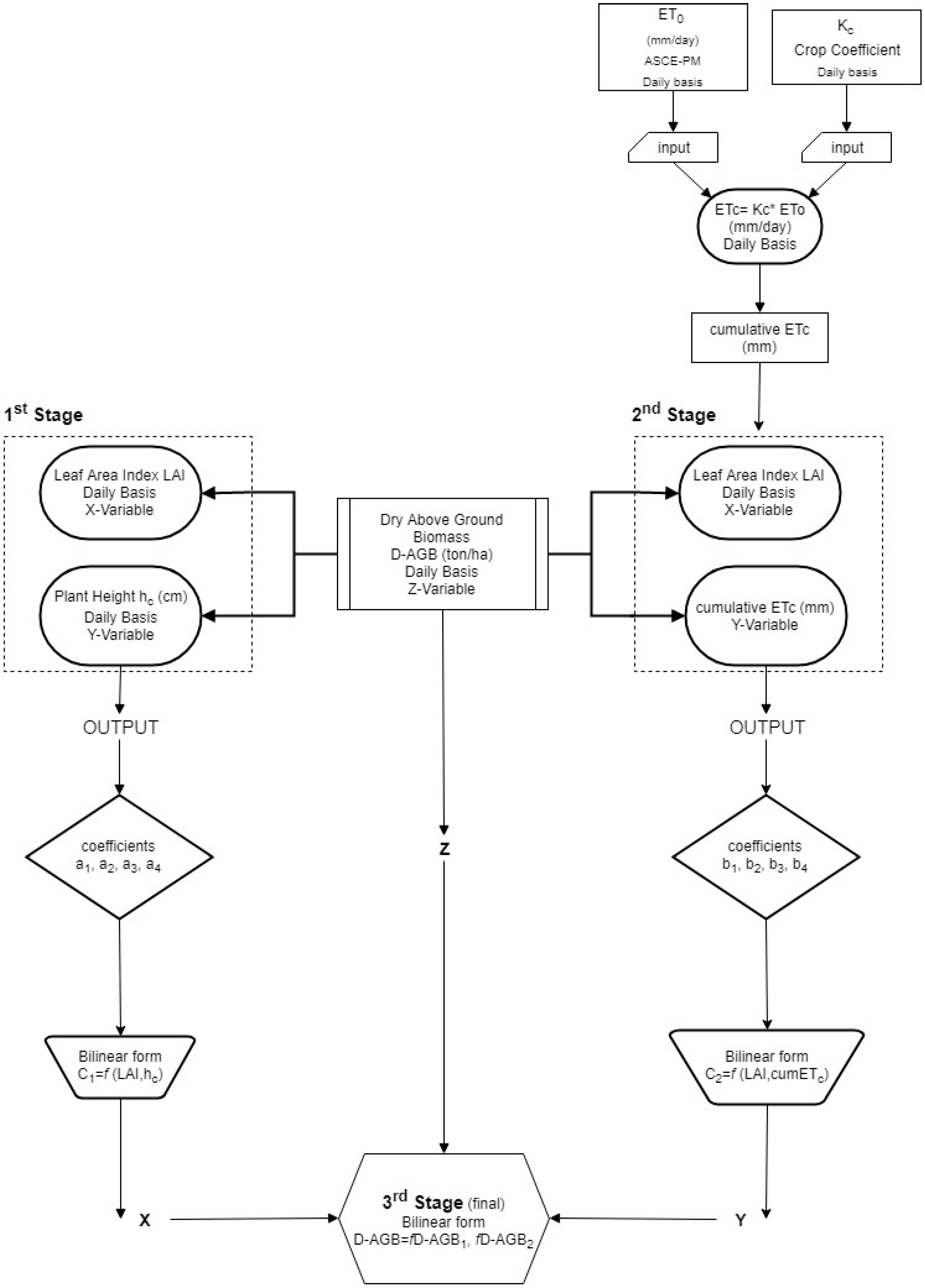
The above algorithm is exemplified by a flowchart diagram shown in Figure 1.
Figure 1.
Flow chart showing the procedure of establishing the new empirical equation for daily estimation of dry above ground biomass ().
In Figure 2a, the iso-lines of () derived from Equation (1) as a function of , plant height (), and measurements, through curve interpolation lines, respectively, on a daily basis, are presented. Similarly, Figure 2b shows the results of the second stage = f(,). Higher sensitivity showed the - correlation rather than the one of - for the factor.
Figure 2.
The iso-lines of () derived from Equations (1) and (2). (a) first stage (b) second stage.
Table 1 and Table 2 show the cross-correlation/covariance of the factors entering in the first and second stages of regression, respectively.
It is obvious from the Table 1 and Table 2 that the strongest correlation exists between and (0.996) and that all three attributes; , , and , are also strongly correlated to (all correlation coefficients are above 0.92, see Table 1 and Table 2).
The regression equations between daily simulated values against the experimental and the cross-correlation coefficient (R2) are shown in Table 3 for the 2015 and 2014 cultivation periods, respectively.
Table 3.
Summary statistics of daily dry above ground biomass (D-AGB) tested against the reference method.
A statistical analysis was further performed in order to provide quantitative indices to our estimates. For this purpose, the following statistical indices were evaluated [19,20]: (i) Mean bias error (MBE), (ii) Variance of the distribution of differences which expresses the variability of distribution about MBE, (iii) Root mean square error (RMSE), (iv) Mean absolute error (MAE), (v) Index of agreement, , [20], where is the number of cases. O denotes the experimental values of D-AGB measured during the 2014–2015 cultivation periods for all irrigation treatments (I100, I75, I50, and I25). denotes the simulated values as these are estimated by the proposed methodology. All the above mentioned relevant statistical indices are provided in Table 3.
3. Results and Discussion
In Figure 3, the development of , both measured and simulated during cultivation period 2015 expressed in days after planting (DAP), is presented. As it is depicted in Figure 3a, the simulated and experimental curve interpolated lines almost coincided for the 100% treatment because the model has been calibrated for this treatment and cultivation period. Figure 3b–d depicts the 75%, 50%, and 25% treatments for the 2015 cultivation period, respectively. It is obvious that the predictions by the model for the 75%, 50%, and 25% treatments give results very close to the measurements for the 2015 cultivation period.
Figure 3.
Relationship between dry above ground biomass (), (ton/ha), and days after planting ( ) for 2015 cultivation period and PR91M10 hybrid. The (a), (b), (c), and (d) parts depict the 100%, 75%, 50%, and 25% of ETc water treatments, respectively.
In Figure 4, the development of both measured and simulated curve interpolated lines during cultivation period 2014 expressed in days after planting (DAP), are presented. For the 2014 cultivation period, all four figures (Figure 4a–d)were used for verification purposes. Figure 4a–d depicts the 100%, 75%, 50%, and 25% treatments, respectively. From Figure 4a at 100% treatment, it can be assumed that measured and simulated curve interpolated lines were very close, and at DAP 75 the model predicted 4.951 ton/ha, while experimental for the DAP 75 for the non-water stressed soybean was 4.385 ton/ha. Similarly, the 75%, 50%, and 25% water treatments were perfect fitted until 55 DAP, approximately, for the 2014 cultivation period. However, the response of the plant to the water stress mechanism is a fairly complex process involving both biophysical and biochemical functions that could differentiate predictions of the experimental observations. This induces the differences after DAP 55 for the water stressed treatments in 2014 cultivation period (Figure 4b–d) and for the 2015 water stressed treatments (Figure 3b–d).
Figure 4.
The relationship between dry above ground biomass (), (ton/ha), and days after planting (DAP) for 2014 cultivation period and PR91M10 hybrid. The (a), (b), (c), and (d) parts depict the 100%, 75%, 50%, and 25% of ETc water treatments, respectively.
4. Conclusions
For the first time, an already existing empirical methodology for the prediction of reference evapotranspiration (ET0) used with crop geometrical characteristics (, ) and as inputs was used in order to predict daily . The statistical analysis showed very satisfactory adjustment of the experimental and simulated values, especially for the non-water stressed treatments of the 2014 cultivation period.
Further experimentation for different regions and a wider range of values is needed in order to verify the goodness of fit, for the parameters used in the methodology, in different climate regimes, and for more cultivation species. An important advantage of the methodology that has been followed, in addition to the use of three readily measured fundamental parameters (, , ), is that the model can easily be calibrated (different coefficients) for any crop and in any climatic environment.
However, a more complex algorithm could be set using more environmental attributes of the soil-plant-atmosphere system, which might be adjusted better to the simulated values than the experimental ones, especially for the plants under non-water stress or under irrigation deficit.
Author Contributions
Conceptualization (S.A. and I.A.); Investigation (C.V.); Methodology (S.A., I.A., C.V.); Supervision (I.A.); Writing—original draft (C.V.); Writing—review & editing (I.A., S.A., C.V.). All authors have read and agreed to the published version of the manuscript.
Funding
This research received no external funding.
Acknowledgments
This research was supported by the Alexander S. Onassis Foundation.
Conflicts of Interest
The authors declare no conflict of interest.
References
- Madamba, S.P. The response surface methodology: An application to optimize dehydration operations of selected agricultural crops. LWT-Food Sci. Technol. 2002, 35, 584–592. [Google Scholar] [CrossRef]
- Sengo, I.; Gominho, J.; d’Orey, L.; Martins, M.; d’Almeida-Duarte, E.; Pereira, H.; Ferreira-Dias, S. Response surface modeling and optimization of biodiesel production from Cynara cardunculus oil. Eur. J. Lipid Sci. Technol. 2010, 112, 310–320. [Google Scholar] [CrossRef]
- Silva, G.F.; Castro, M.S.; Silva, J.S.; Mendes, J.S.; Ferreira, A.L.O. Simulation and optimization of biodiesel production by soybean oil transesterification in nonideal continuous stirred-tank reactor. Int. J. Chem. React. Eng. 2010, 8. [Google Scholar] [CrossRef]
- Tiwari, A.K.; Kumar, A.; Raheman, H. Biodiesel production from jatropha oil (Jatropha curcas) with high free fatty acids: An optimized process. Biomass Bioenergy 2007, 31, 569–575. [Google Scholar] [CrossRef]
- Vicente, G.; Coteron, A.; Martinez, M.; Aracil, J. Application of the factorial design of experiments and response surface methodology to optimize biodiesel production. Ind. Crops Prod. 1998, 8, 29–35. [Google Scholar] [CrossRef]
- Vicente, G.; Martınez, M.; Aracil, J. Integrated Biodiesel Production: A Comparison of Different Homogeneous Catalysts Systems. Bioresour. Technol. 2004, 92, 297–305. [Google Scholar] [CrossRef] [PubMed]
- Dalvi, V.B.; Tiwari, K.N.; Pawade, M.N.; Phirke, P.S. Response surface analysis of tomato production under microirrigation. Agric. Water Manag. 1999, 41, 11–19. [Google Scholar] [CrossRef]
- Photinam, R.; Moongngarm, A.; Paseephol, T. Process optimization to increase resistant starch in vermicelli prepared from mung bean and cowpea starch. Emir. J. Food Agric. 2016, 28, 449–458. [Google Scholar] [CrossRef]
- Formato, A.; Ianniello, D.; Villecco, F.; Lenza, T.L.L.; Guida, D. Design Optimization of the Plough Working Surface by Computerized Mathematical Model. Emir. J. Food Agric. 2017, 29, 36–44. [Google Scholar] [CrossRef]
- Muthuvelayudham, R.; Viruthagiri, T. Application of central composite design based response surface methodology in parameter optimization and on cellulase production using agricultural waste. Int. J. Chem. Biol. Eng. 2010, 3, 97–104. [Google Scholar]
- Pishgar-Komleh, S.H.; Keyhani, A.; Mostofi-Sarkari, M.R.; Jafari, A. Application of response surface methodology for optimization of picker-husker harvesting losses in corn seed. Iran. J. Energy Environ. 2012, 3, 134–142. [Google Scholar] [CrossRef]
- Alexandris, S.; Kerkides, P. New empirical formula for hourly estimations of reference evapotranspiration. Agric. Water Manag. 2003, 60, 181–198. [Google Scholar] [CrossRef]
- Alexandris, S.; Kerkides, P.; Liakatas, A. Daily reference evapotranspiration estimates by the “Copais” approach. Agric. Water Manag. 2006, 82, 371–386. [Google Scholar] [CrossRef]
- Poss, J.A.; Russell, W.B.; Shouse, P.J.; Austin, R.S.; Grattan, S.R.; Grieve, C.M.; Lieth, J.H.; Zeng, L. A volumetric lysimeter system (VLS): An alternative to weighing lysimeters for plant-water relations studies. Comput. Electron. Agric. 2004, 43, 55–68. [Google Scholar] [CrossRef]
- Meulenberg, C.J.W.; Vijverberg, H.P. Empirical relations predicting human and rat tissue: Air partition coefficients of volatile organic compounds. Toxicol. Appl. Pharmacol. 2000, 165, 206–216. [Google Scholar] [CrossRef] [PubMed]
- Wicki, A.; Parlow, E. Multiple Regression Analysis for Unmixing of Surface Temperature Data in an Urban Environment. Remote Sens. 2017, 9, 684. [Google Scholar] [CrossRef]
- Pereira, L.S.; Teodoro, P.R.; Rodrigues, P.N.; Teixeira, J.L. Irrigation scheduling simulation: The model ISAREG. In Tools for Drought Mitigation in Mediterranean Regions; Rossi, G., Cancelliere, A., Pereira, L.S., Oweis, T., Shatanawi, M., Zairi, A., Eds.; Kluwer: Dordrecht, The Netherlands, 2003; pp. 161–180. [Google Scholar]
- Allen, R.G.; Pereira, L.S.; Raes, D.; Smith, M. Crop Evapotranspiration, FAO Irrigation and Drainage Paper No 56; FAO: Rome, Italy, 1998; p. 327. [Google Scholar]
- Fox, M.S. An organizational view of distributed systems. IEEE Trans. Syst. Man Cybern. 1981, 11, 70–80. [Google Scholar] [CrossRef]
- Willmott, C.J. Some comments on the evaluation of model performance. Bull. Am. Meteorol. Soc. 1982, 63, 1309–1313. [Google Scholar] [CrossRef]
© 2020 by the authors. Licensee MDPI, Basel, Switzerland. This article is an open access article distributed under the terms and conditions of the Creative Commons Attribution (CC BY) license (http://creativecommons.org/licenses/by/4.0/).



