Seasonal Performance Investigation for Residential Heat Pump System with Different Outdoor Heat Exchanger Designs
Abstract
1. Introduction
2. Design Specifications
2.1. Physical Description
2.2. Operating Conditions
2.3. CFD Model
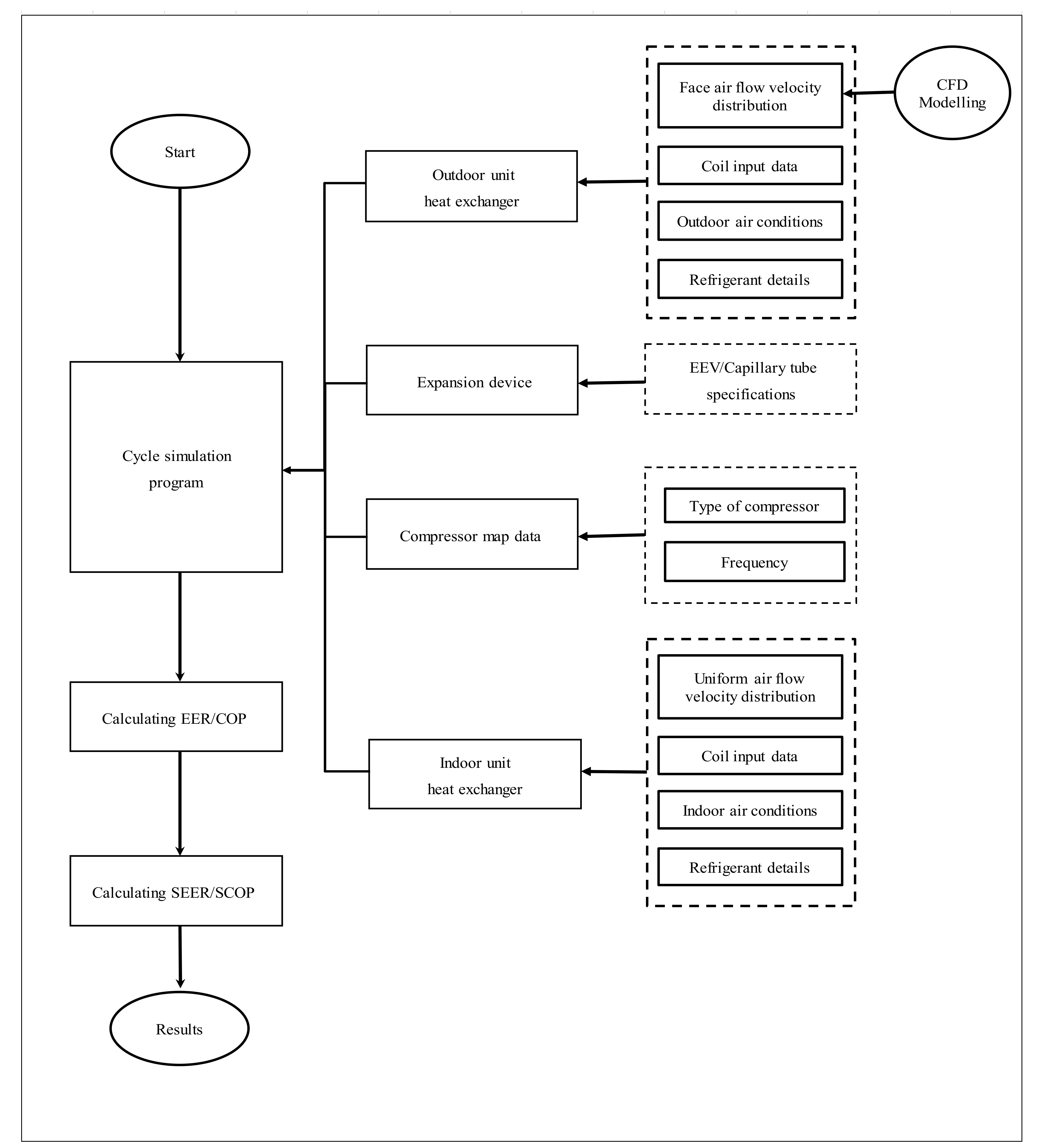
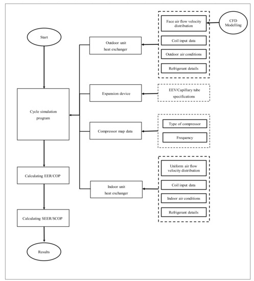
2.4. Numerical Methodology
3. Model Validation
4. Results and Discussion
4.1. Effect of the Number of Tube Rows
4.2. Effect of Fin Pitch
4.3. Effect of Tube Length
4.4. Effect of Fin Configuration
5. Conclusions
- As the number of tube rows increases, SEER and SCOP increases significantly up to fourth and fifth tube row respectively and are unaffected thereafter. This implies high-pressure drop accompanied by a small heat transfer enhancement as the number of tube rows exceeds the aforementioned rows.
- Maximum performance was observed at fin pitch 1.8 mm. SEER decreases and SCOP increases slightly with increasing fin pitch. This implies the effect of fin pitch is significantly affected by operating conditions.
- Maximum SEER and SCOP were observed at 2600 mm and 1200 mm tube length respectively. The improvement was found to be more significant initially as the tube length increases from 800 mm to 1800 mm, but later on, it decreases as the tube length increases further. The results revealed that optimal tube length should be selected based on seasonal working conditions.
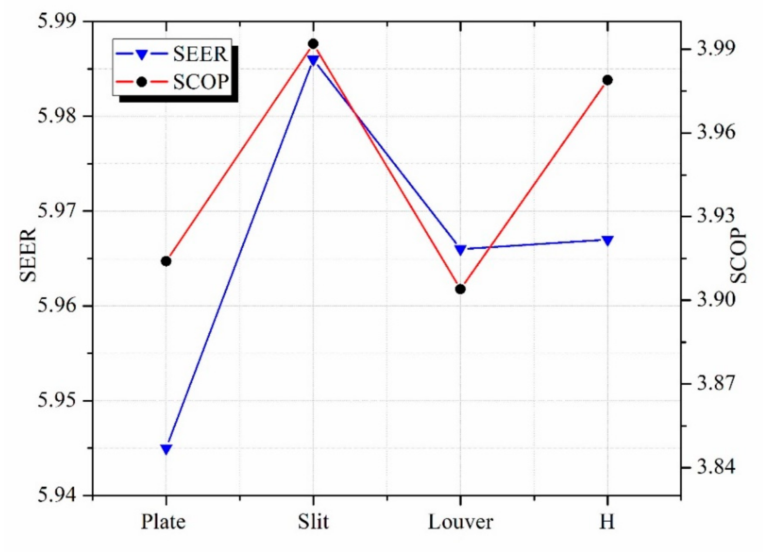
- Maximum heat pump performance was achieved using slit fins as compared to plate, louver, and H fins.
Author Contributions
Funding
Conflicts of Interest
Nomenclature
| A | Surface area, m2 |
| Specific heat capacity, kJ/kg | |
| Elbu | Required capacity of an electric backup heater, kW |
| Fi | mi/mtotal fraction of total refrigerant mass flow rate flowing through ith circuit |
| f | Friction factor |
| Gi | Refrigerant mass flux for ith circuitry branch, kg/m2 s |
| h | Heat transfer coefficient, W/m2 K |
| H | Number of hours the unit is considered to work in |
| Hce | Equivalent cooling hours |
| j | Colburn factor |
| kt | Thermal conductivity of the tube, W/mK |
| m | Mass flow rate, kg/s |
| P | The electricity consumption or Pressure drop, kW or kPa |
| Pdesign,c | Full load electricity consumption, kW |
| Q | Heat transfer rate or Reference annual demand, kW or kWh |
| R | Flow resistance offered by a given branch leaving a split or Resistance, (W/m2 K)−1 |
| T | Temperature, °C or K |
| Tj | Corresponding temperature or bin temperature, K |
| t | Tube thickness, m |
| U | Overall heat transfer coefficient, W/m2 K |
| Abbreviations | |
| AC | Air conditioning |
| COP | Coefficient of performance |
| CK | Crankcase heater mode |
| DBT | Dry bulb temperature, K |
| EER | Energy efficiency ratio |
| H | Height of compressor, mm |
| HS | Heating standard |
| HAGHE | Horizontal air ground heat exchanger |
| L | Length of capillary tube, m |
| OFF | OFF mode |
| SB | Standby mode |
| SEER | Seasonal energy efficiency ratio |
| SCOP | Seasonal coefficient of performance |
| TOL | Temperature operating limit, K |
| TO | Thermostat off mode |
| WBT | Wet bulb temperature, K |
| Greek symbols | |
| Fin efficiency | |
| Φ | Diameter, mm |
| Subscript | |
| a | Air side |
| c | Cooling |
| fs | Fin surface |
| ft | Fin tube contact |
| h | Heating |
| ht | Heat transfer surface |
| i | Inner side of the tube, inlet or ith |
| j | The bin number |
| m | Mean |
| n | The amount of bins |
| o | Outer side of the tube |
| r | Refrigerant side |
| t | Tube |
References
- Blanco, G.; Gerlagh, R.; Suh, S.; Barrett, J.; de Coninck, H.C.; Morejon, C.D.; Mathur, R.; Nakicenovic, N.; Ahenkorah, A.O.; Pan, J. Drivers, Trends and Mitigation. In Climate Change 2014: Mitigation of Climate Change. IPCC Working Group III Contribution to AR5; Cambridge University Press: Cambridge, UK, 2014; pp. 351–412. [Google Scholar]
- Netz, B.; Davidson, O.R.; Bosch, P.R.; Dave, R.; Meyer, L.A. Climate Change 2007: Mitigation. Contribution of Working Group III to the Fourth Assessment Report of the Intergovernmental Panel on Climate Change; Intergovernmental Panel on Climate Change (IPCC): Geneva, Switzerland, 2007. [Google Scholar]
- Frass, F. Principles of Finned-Tube Heat Exchanger Design for Enhanced Heat Transfer, 2nd ed.; WSEAS Press: Vienna, Austria, 2015. [Google Scholar]
- McQuiston, F.C. Finned Tube Heat Exchangers: State of the Art for the Air Side. In Proceedings of the 5th Annual Heat Pump Technology Conference, Stillwater, OK, USA, 14 April 1980. [Google Scholar]
- Wongwises, S.; Chokeman, Y. Effect of fin pitch and number of tube rows on the air side performance of herringbone wavy fin and tube heat exchangers. Energy Convers. Manag. 2005, 46, 2216–2231. [Google Scholar] [CrossRef]
- Kim, Y.H.; Kim, Y.C.; Kim, J.R.; Sin, D.S. Effects of Fin and Tube Alignment on the Heat Transfer Performance of Finned-Tube Heat Exchangers with Large Fin Pitch. In Proceedings of the International Refrigeration and Air Conditioning Conference, West Lafayette, IN, USA, 12–15 July 2004. [Google Scholar]
- Pongsoi, P.; Pikulkajorn, S.; Wang, C.; Wongwises, S. Effect of number of tube rows on the air-side performance of crimped spiral fin-and-tube heat exchanger with a multipass parallel and counter cross-flow configuration. Int. J. Heat Mass Transf. 2012, 55, 1403–1411. [Google Scholar] [CrossRef]
- Tang, L.H.; Min, Z.; Xie, G.N.; Wang, Q.W. Fin Pattern Effects on Air-Side Heat Transfer and Friction Characteristics of Fin-and-Tube Heat Exchangers with Large Number of Large-Diameter Tube Rows. Heat Transf. Eng. 2009, 30, 171–180. [Google Scholar] [CrossRef]
- Wang, C.; Lee, W.; Sheu, W.; Chang, Y. Parametric study of the air-side performance of slit fin-and-tube heat exchangers in wet conditions. Proc. Inst. Mech. Eng. Part C J. Mech. Eng. Sci. 2015, 215, 1111–1121. [Google Scholar] [CrossRef]
- Erdem, S. The effects of fin-and-tube evaporator geometry on heat pump performance under dehumidifying conditions. Int. J. Refrig. 2015, 57, 35–45. [Google Scholar] [CrossRef]
- Elmahdy, A.H.; Biggs, R.C. Finned tube heat exchanger: Correlation of dry surface heat transfer data. ASHRAE Trans. 1979, 85, 262–273. [Google Scholar]
- Jang, J.Y.; Wu, M.C.; Chang, W.J. Numerical and experimental studies of three- dimensional plate-fin and tube heat exchangers. lnt. J. Heat Mass Transf. 1996, 39, 3057–3066. [Google Scholar] [CrossRef]
- Jang, J.Y.; Chen, L.K. Numerical analysis of heat transfer and fluid flow in a three-dimensional wavy-fin and tube heat exchanger. Inf. J. Hear Mass Transf. 1997, 40, 3981–3990. [Google Scholar] [CrossRef]
- Pongsoi, P.; Promoppatum, P.; Pikulkajorn, S.; Wongwises, S. Effect of fin pitches on the air-side performance of L-footed spiral fin-and-tube heat exchangers. Int. J. Heat Mass Transf. 2013, 59, 75–82. [Google Scholar] [CrossRef]
- Wang, C.C. Recent progress on the air-side performance of fin-and-tube heat exchangers. Int. J. Heat Exch. 2000, 1, 49–76. [Google Scholar]
- Chen, H.; Hsu, W. Estimation of heat transfer coefficient on the fin of annular-finned tube heat exchangers in natural convection for various fin spacings. Int. J. Heat Mass Transf. 2007, 50, 1750–1761. [Google Scholar] [CrossRef]
- Wang, C.C.; Chang, Y.J.; Hsieh, Y.C.; Lin, Y.T. Sensible heat and friction characteristics of plate fin-and-tube heat exchangers having plane fins. Int. J. Refrig. 1996, 19, 223–230. [Google Scholar] [CrossRef]
- Pongsoi, P.; Pikulkajorn, S.; Wongwises, S. Effect of fin pitches on the optimum heat transfer performance of crimped spiral fin-and-tube heat exchangers. Int. J. Heat Mass Transf. 2012, 55, 6555–6566. [Google Scholar] [CrossRef]
- Liu, Y.; Wongwises, S.; Chang, W.; Wang, C. Airside performance of fin-and-tube heat exchangers in dehumidifying conditions—Data with larger diameter. Int. J. Heat Mass Transf. 2010, 53, 1603–1608. [Google Scholar] [CrossRef]
- Onan, C.; Erdem, S.; Özkan, D.B.; Heperkan, H.A. The Effects of Fin Spacing and Tube Outer Diameter of Evaporator on System Performance in Heat Pump Tumble Dryers. In Proceedings of the International Refrigeration and Air Conditioning Conference, West Lafayette, IN, USA, 14–17 July 2014. [Google Scholar]
- Ameel, B.; Degroote, J.; T’Joen, C.; Huisseune, H.; De Schampheleire, S.; Vierendeels, J.; De Paepe, M. Accounting for the effect of the heat exchanger length in the performance evaluation of compact fi n and tube heat exchangers. Appl. Therm. Eng. 2014, 65, 544–553. [Google Scholar] [CrossRef]
- Abd, A.A.; Kareem, M.Q.; Naji, S.Z. Performance Analysis of Shell and Tube Heat Exchanger: Parametric Study. Case Stud. Therm. Eng. 2018, 12, 563–568. [Google Scholar] [CrossRef]
- Javaherdeh, K.; Vaisi, A.; Moosavi, R. The effects of fin height, fin-tube contact thickness and louver length on the performance of a compact fin-and-tube heat exchanger. Int. J. Heat Technol. 2018, 36, 825–834. [Google Scholar] [CrossRef]
- Bhuiyan, A.A.; Islam, A.K.M.S. Thermal and hydraulic performance of finned-tube heat exchangers under different flow ranges: A review on modeling and experiment. Int. J. Heat Mass Transf. 2016, 101, 38–59. [Google Scholar] [CrossRef]
- Wen, M.; Ho, C. Heat-transfer enhancement in fin-and-tube heat exchanger with improved fin design. Appl. Therm. Eng. 2009, 29, 1050–1057. [Google Scholar] [CrossRef]
- Chen, H.; Wang, Y.; Zhao, Q.; Ma, H.; Li, Y.; Chen, Z. Experimental Investigation of Heat Transfer and Pressure Drop Characteristics of H-type Finned Tube Banks. Energies 2014, 7, 7094–7104. [Google Scholar] [CrossRef]
- Santosa, I.M.C.; Gowreesunker, B.L.; Tassou, S.A.; Tsamos, K.M.; Ge, Y. Investigations into air and refrigerant side heat transfer coefficients of finned-tube CO2 gas coolers. Int. J. Heat Mass Transf. 2017, 107, 168–180. [Google Scholar] [CrossRef]
- Micheli, L.; Reddy, K.S.; Mallick, T.K. Experimental comparison of micro-scaled plate-fins and pin-fins under natural convection. Int. Commun. Heat Mass Transf. 2016, 75, 59–66. [Google Scholar] [CrossRef]
- ANSYS FLUENT. FLUENT user’s guide release 16.0 2015.; ANSYS: Canonsburg, PS, USA, 2015. [Google Scholar]
- Lin, A.; Sun, Y.; Zhang, H.; Lin, X.; Yang, L.; Zheng, Q. Fluctuating characteristics of air-mist mixture flow with conjugate wall-film motion in a compressor of gas turbine. Appl. Therm. Eng. 2018, 142, 779–792. [Google Scholar] [CrossRef]
- An, C.S.; Kim, M.H. Thermo-hydraulic analysis of multi-row cross-flow heat exchangers. Int. J. Heat Mass Transf. 2018, 120, 534–539. [Google Scholar] [CrossRef]
- Kim, K.J. Private Communication of Samsung Electronics Co. Ltd.; Samsung Electronics Co. Ltd: Suwon, Korea, 2018. [Google Scholar]
- Kim, M.H. A study on the performance of a split system inverter air-conditioner at different operation conditions. Trans. Korean Soc. Mech. Eng. B 1998, 22, 113–121. [Google Scholar]
- Domanski, P.A. EVSIM-An Evaporator Simulation Model Accounting for Refrigerant and One Dimensional Air Distribution; No. NIST Interagency/Internal Report (NISTIR)-89-4133; US Department of Commerce, National Institute of Standards and Technology: Gaithersburg, MD, USA, 1989. [Google Scholar]
- Traviss, D.P.; Baron, A.B.; Rohsenow, W.M. Forced-Convection Condensation Inside Tubes; Technical Report No. 74; M.I.T. Heat Transfer Laboratory: Cambridge, MA, USA, 1971. [Google Scholar]
- Saleem, A.; Kim, M.H. CFD analysis on the air-side thermal-hydraulic performance of multi-louvered fin heat exchangers at low Reynolds numbers. Energies 2017, 10, 823. [Google Scholar] [CrossRef]
- Ravi, R.; Pachamuthu, S. Design and Development of Innovative Protracted-Finned Counter Flow Heat Exchanger (PFCHE) for an Engine WHR and Its Impact on Exhaust Emissions. Energies 2018, 11, 2717. [Google Scholar] [CrossRef]
- Baglivo, C.; Bonuso, S.; Congedo, P.M. Performance Analysis of Air Cooled Heat Pump Coupled with Horizontal Air Ground Heat Exchanger in the Mediterranean Climate. Energies 2018, 11, 2704. [Google Scholar] [CrossRef]
- Sadeghianjahromi, A.; Kheradmand, S.; Nemati, H.; Liaw, J.S.; Wang, C.C. Compound heat transfer enhancement of wavy fin-and-tube heat exchangers through boundary layer restarting and swirled flow. Energies 2018, 11, 1959. [Google Scholar] [CrossRef]
- Park, M.H.; Kim, S.C. Heating Performance Enhancement of High Capacity PTC Heater with Modified Louver Fin for Electric Vehicles. Energies 2019, 12, 2900. [Google Scholar] [CrossRef]




















| Items | Indoor Unit | Outdoor Unit |
|---|---|---|
| No. of tube rows | 3 | 3 |
| No. of tubes per row | 28 | 60 |
| Tube length | 1040 mm | 1720 mm |
| Tube inner diameter | 6.3 mm | 6.3 mm |
| Tube outer diameter | 7 mm | 7 mm |
| Fin pitch | 1.5 mm | 1.7 mm |
| Fin thickness | 0.092 mm | 0.092 mm |
| Fin type | Φ7 Slit wide | Φ7 Louver wide |
| Airflow | Uniform | Non-uniform |
| Case | Air Flow Rate (m3/min) | Average Face Velocity (m/s) | Refrigerant Flow Rate (kg/h) | Outdoor DBT (°C) | Outdoor WBT (°C) |
|---|---|---|---|---|---|
| EER(A) | 182 | 1.6 | 470 | 35 | 24 |
| EER(B) | 135 | 1 | 323 | 30 | 26 |
| EER(C) | 112 | 0.9 | 209 | 25 | 22 |
| EER(D) | 65 | 0.5 | 112 | 20 | 18 |
| COP(A) | 149 | 1.1 | 245 | -7 | -8 |
| COP(B) | 135 | 1.0 | 159 | 2 | 1 |
| COP(C) | 86 | 0.7 | 95 | 7 | 6 |
| COP(D) | 65 | 0.5 | 65 | 12 | 11 |
© 2019 by the authors. Licensee MDPI, Basel, Switzerland. This article is an open access article distributed under the terms and conditions of the Creative Commons Attribution (CC BY) license (http://creativecommons.org/licenses/by/4.0/).
Share and Cite
Ishaque, S.; Kim, M.-H. Seasonal Performance Investigation for Residential Heat Pump System with Different Outdoor Heat Exchanger Designs. Energies 2019, 12, 4714. https://doi.org/10.3390/en12244714
Ishaque S, Kim M-H. Seasonal Performance Investigation for Residential Heat Pump System with Different Outdoor Heat Exchanger Designs. Energies. 2019; 12(24):4714. https://doi.org/10.3390/en12244714
Chicago/Turabian StyleIshaque, Shehryar, and Man-Hoe Kim. 2019. "Seasonal Performance Investigation for Residential Heat Pump System with Different Outdoor Heat Exchanger Designs" Energies 12, no. 24: 4714. https://doi.org/10.3390/en12244714
APA StyleIshaque, S., & Kim, M.-H. (2019). Seasonal Performance Investigation for Residential Heat Pump System with Different Outdoor Heat Exchanger Designs. Energies, 12(24), 4714. https://doi.org/10.3390/en12244714

