Next Article in Journal
The Design of a Low Cost Phasor Measurement Unit
Next Article in Special Issue
Assessment of Green Investments’ Impact on Sustainable Development: Linking Gross Domestic Product Per Capita, Greenhouse Gas Emissions and Renewable Energy
Previous Article in Journal
Experimental Studies of Fuel Injection in a Diesel Engine with an Inclined Injector
Previous Article in Special Issue
Renewable Energy in the Electricity Sector and GDP per Capita in the European Union
 
 
Font Type:
Arial Georgia Verdana
Font Size:
Aa Aa Aa
Line Spacing:
Column Width:
Background:
Article

Assessing Business Risks of Natural Gas Trading Companies: Evidence from GET Baltic

by
Mangirdas Morkunas
*,
Gintaras Cernius
and
Gintare Giriuniene
Faculty of Economics and Business, Mykolas Romeris University, Ateities str. 20, Vilnius 08303, Lithuania
*
Author to whom correspondence should be addressed.
Energies 2019, 12(14), 2647; https://doi.org/10.3390/en12142647
Submission received: 5 June 2019 / Revised: 26 June 2019 / Accepted: 8 July 2019 / Published: 10 July 2019
(This article belongs to the Special Issue Innovation in Energy Security and Long-Term Energy Efficiency)

Abstract

The aim of this research is to distinguish business risks that affect natural gas trading companies operating in the liberalized natural gas market and to assess them according to the potential impact on the aforementioned gas trading companies. To achieve this, a study of international scientific literature and empirical research was conducted, as well as the methods of expert survey, Analytical Hierarchy Process with different measurement scales and logical investigation. The research of the business risks of natural gas trading companies reflected that natural gas trading companies in the liberalized market distinguish in significantly different business risks’ portfolios from those that operate under monopoly conditions. It was also found that it is difficult to evaluate the business risks’ importance for the natural gas trading companies acting in liberalized markets because they characterize in a hierarchical structure, which means that they are prone to cascading effects.

Graphical Abstract

1. Introduction

The main determinants of the structure of Central European markets were formed in the first 10–15 years after the collapse of the Socialist system [1]. Then an intensive reorganization of economic-commercial relations based on central planning into a multi-level, free, dynamic, supply-demand mechanism-driven platform for satisfying social, economic and cultural needs was ongoing. Formation of market relations requires innovative transformation of the economic structure associated to the comprehensive reorganization of economic mechanisms, commercial ideology and economic relations. Unfortunately, the energy sector was lagging behind these structural changes and remained largely intact in its primary monopolized form till the new European Union (EU) Third Legislative package was implemented. The electricity market was the first to be liberalized with the gas sector in some New EU Member Countries remaining in a shadow of ongoing liberalization processes [2]. The opening of markets not only creates possibilities for business development, but also leads to the emergence of new sorts of risks, with which market players do not always have the experience to deal with. They were distinguished in the scientific literature, which analyzed business risks in Western energy markets. A focus on price differences has been highlighted by Dahlgren et al. [3] when assessing business risks of energy trading companies. Al-Awami and Sortomme [4] put emphasis on the capacity of the energy transmission grid as a physical bottleneck for providing energy commodities. Wang et al. [5] deeply analyzed the possibility of lowering the operational amount of business risks of energy trading companies by precisely forecasting the consumption timing, thus once again stressing the importance of this business risk in energy trading companies risk portfolios. Implementing smart grids as a solution for operational amounts of risk management was analyzed by Tushar et al. [6], although stressing possible negative consequences of this decision, such as price discrimination. The proper price risk management is a focal point in James’ study [7], who argues that it is the most important business risk of energy trading companies, which may determine the whole existence of such business entities. Although there are attempts to classify energy trading companies in the same group as ones dealing with financial derivatives trading [8], and proposing to analyze them in one group, Parashchiv [9] documents a fundamental differences in risk portfolios of these business entities (mainly associated with energy production, storage and transmission processes), proving unsoundness of this scientific approach. A blockchain technology is proposed as a solution for precise forecasting of energy demand by Mengelkamp et al. [10], also this technology displays drawbacks then facing hardly predictable consumer behavior [11]. This obstacle for precise forecasting of energy demand has been researched by Haas et al. [12] and Dianshu et al. [13]. The very low margin, which is acceptable in differences in price for energy commodities provided by different suppliers, was documented by Bohi [14], who stresses the homogeneity of this product, the fact which determines that difference in prices of different providers can be no bigger than costs associated with the change of the supplier, which in liberalized markets are very low. New arising energy trading companies risks, associated with peer-to-peer energy trading, stimulated by the growth of alternative energy production, are mentioned by Li et al. [15].
These business risks are a particularly new reality to states, which have only recently opened their energy markets shifting from monopolized and regulated to free supply-demand mechanism-driven market structure and are in the future for Eastern Europe [16]. Here, due to the need of significant input of primary investments and long capital’s payback period, the economic experts assumed the energy sector as a natural monopoly to be regulated, in which competitiveness and the entrepreneurial activity and efficiency it stimulates, as well as pressure for the final price of the product and openness of the market, seemed impossible [17,18]. However, lately this attitude is shifting rapidly. This is due to the implementation of the EU Third Energy legislative Package (Directive EC 2009/73), which is aimed at creating a secure, transparent, market-oriented common European energy market without energy islands [19,20]. The Directive divided the previously-existing natural monopoly into separate owners of natural gas supply and distribution infrastructures independent of one another and natural gas supply (trade) companies, and created a transparent, competitive natural gas trade market controlled by demand-supply balance. The implementation of these legal requirements start showing positive results in formerly monopolized markets. In Lithuania, which started to implement the requirements of this document in 2014 and finished in 2016, it allowed to introduce new suppliers to the market (through LNG terminal which became rational and viable only after implementation of core principles of the Third Energy legislative Package), made a negotiating position of Lithuanian energy suppliers more firm, and created conditions for emergence of gas trading companies, which, in sum, allowed for the reduction of the final price of natural gas for the consumers of Lithuania by 30 percent. However, markets and market players, used to operating in regulated and predictable monopolized markets, faced the new reality of liberalized markets and are prone to various challenges and risks. New market regulation mechanisms must be created; new ways of conducting business appear [21]. One such phenomena is the emergence of particularly new business entities, such as gas trading companies. In this article we examine the business risks faced by gas trading companies in a newly liberalized energy market. The aim of this study is to distinguish business risks that affect natural gas trading companies operating in the liberalized natural gas market and to assess them according to the potential impact on the aforementioned gas trading companies. The empirical base is a first energy market in the Baltic States: GET Baltic and the companies operating there. We employed expert interviews and an Analytical Hierarchy Process method with adaptive, balanced and Koczkodaj scales in order to get the results.
The study complements the existing stream of scientific literature aimed at evaluating business risks in immature markets [22,23,24], liberalization of energy markets [25,26,27] and energy trading [28,29,30].

2. The Concept of Business Risk

The scientific approach to risk is being reflected in two different ways: risk is understood as a threat or indefiniteness. Risk as a threat is perceived as a possibility for “the unpredicted events to happen, and the likely events not, if in any mentioned case an unfavorable result is being conditioned” [31,32]. Risk expresses a threat to business goals by a constantly changing environment [33]; it can also be defined as a positive or negative variable’s deviation from its plausible value [34,35] and often, in practice, it is a negative result. The research on business risks highlight immeasurability, which can influence the agent during part of or the entire period of its activity [36]. Business risk is also viewed as “a problem that has not yet occurred” [37]. Similarly, it can be assessed as a certain situation when a possibility for an unfavorable deviation from a preconceived goal appears [38]. Another way to study business risks is from a prism of possibilities [39]. Under this perspective, a risk is perceived as an obligatory activity in undefined circumstances, during which the probability arises for not achieving the expected result, or a likelihood for failure or deviation from the goal, and the comprehension of which highly depends on circumstances; nevertheless, a risk could also manifest as an unpredicted benefit. Therefore, a risk involves a chance of a particular winning, as it can be “a possibility of danger, losses or income” [40]. Almost all definitions of risk in scientific literature distinguish two elements: uncertainty (or probability of coincidence) and losses (negative outcome), which are related with an unpredicted event. However, the risk itself consists of three main components: events that the company sought to avoid, but which nevertheless occurred, the likelihood of those events and the assessment of awaited causal actions. The scientific literature suggests that there is a link between indefiniteness and risk [41,42], since risk itself is indefiniteness [43]. However, there is also some criticism regarding this approach, because risks are both known and unknown (undefined), while indefiniteness is a wider concept [44]. Additionally, a risk can be viewed as uncertainty and unwanted difficulties that arise due to the operated activity [45]. Therefore, business risk is an opportunity for inaccuracy, meaning that the achieved results shall deviate from the pursued goal [17]. In fact, both internal and external environments of the business enterprise are prompting the risk, and the entire activity of the organization is related to risk and its manifestation [43]. Nevertheless, one feature of business risk is evident in the definitions given by the majority of scholars; therefore, a generalization emerges which claims a risk to be the future result of present actions [46].

3. Business Risks in the Natural Gas Trade

Natural gas trading companies are subject to a wide variety of business risks. Some scholars suggest considering energy commodities trader business risks as starting from product competition risk [47,48,49]. Natural gas as an energy commodity in the retail consumption market competes with fuel oil and biofuel (in manufacturing and heat production) [50], electricity, liquefied petroleum gas, diesel fuel (in industry), firewood, coal, peat, geothermal energy (in household heat production) and the like. Therefore, with the increase in the demand of one of the competing commodities, the decrease in natural gas demand is probable. This could happen if competitive energy commodities grow significantly cheaper. It is worth mentioning that in order to shift to a different type of fuel, a sustained essential change in the price of the energy commodity is necessary, as it is necessary to make certain capital investments (replacing devices, furnaces and the like). The competitiveness of natural gas can be affected by a significant increase in prices, change in environmental standards or development of an alternative energy [51,52]. The latter two factors could be induced by certain state actions in the pursuance of energy security [53], shift in industry structure, or state prestige on the international level. The risk of over-regulation can also manifest itself through the shifting of market conjuncture. Personnel risk (encompassing the incompetency or negligence of personnel, dishonest and unlawful acts and similar issues related to human resources) [45] is a characteristic of all companies without exception, given there is more than one employee in the organization. As a result, manifestation of the mentioned risk and the hazard it causes is also plausible in natural gas trading companies, which in turn conditions three more risks to natural gas trading activities. Technological risk (or risk for technical breakdowns) is one of them [54]. Even though natural gas trading companies do not exploit the main or distribution gas pipes and do not have the right to control them (this is prohibited by the EU Third Energy Legislative Package), any defect of gas supply infrastructure reduces the physical possibility of accessing the commodity [55]. Moreover, the employees of a natural gas trading company indirectly (due to false balancing data) can influence the trustworthiness of physical natural gas trade infrastructure. As a result, any type of technical breakdown can cause detriment to the property, health or even lives of the third parties [56]. This can lead to litigation risk [56,57], the consequences of which cannot be precisely foreseen, because there is no legal practice for investigating such detriments established so far. Therefore, it can be stated that a probability to incur extremely significant financial losses exists. Dishonest personnel actions can directly cause risks of legal actions regarding unfulfilled contract clauses or unfair speculative trade. Incompetency of personnel also can condition volume risk [58,59,60], which is one of the essentials in the natural gas trading activity. Briefly, it can be described as potential financial losses, which are caused by the imprecise calculation of natural gas demand. If, under a long-term contract, a company purchases an insufficient amount of natural gas than is necessary for the satisfaction of customer needs, to meet the demand it has to purchase a certain additional amount of gas in the spot market, i.e., at a higher cost [61]. Unwilling to lose it clients, the company has to sell the gas at an agreed (or established on the market) price, i.e., at a lower profit margin. If the amount purchased in the spot market is significant, the company might become detrimental to trade it or fall short in working capital for purchasing it. If a company purchases too much natural gas under a long-term contract and has nowhere to realize it, it has to follow the provision “take-or-pay” and pay the provider forfeit, and as a result, experience financial losses [62]. Reputation risk is rather widely studied in scientific literature [63,64,65]; therefore, it shall not be elaborated. Risk of customers’ default [44] may cause the volume risk, because upon the bankruptcy (or failure to fulfil one’s contract obligations) of several larger clients, the company might face the aforementioned situation. Besides, it would also condition credit risk, since in order to continue one’s activity the working capital would have to be borrowed. Credit risk [66,67,68] also emerges due to the intensifying competition between the companies. In order to maintain and attract customers, they not only have to reduce the sale prices, but also extend the term for payment deferral; this can lead to the situation where a company has to pay for the purchased production prior to its receiving the money for the volume sold [69]. This risk assumes the greater likelihood of the event, the greater the quantity of natural gas is being purchased in the spot market. Risk of supplier default [70] is essential because given a gas trading company, being in a long-term contract, fails to receive the commodity due to some reasons (technical, political, economic, etc.), all of the production would have to be purchased in the spot market. Obviously, this would not allow trading at the agreed-upon (or established) price on the internal state’s market; the company would lose its customers, which, ultimately, would lead the company to bankruptcy [71,72]. As any other company that has economic interests in more than one country which is not a monetary union ally, natural gas trading companies face monetary risk, i.e., natural gas is purchased in international payment currency (USA dollar), but sold in the country’s local currency: Euros [73,74]. It is noteworthy to mention that this is more of a theoretical risk because none of the natural gas supplying companies operating in the GET Baltic market take the risk directly on themselves, but rather impose it to the insurance companies. Purchase price risk is directly affecting the commodity price risk, since the profit margin of a gas trading company basically amounts to the difference between production selling and purchase prices. Systematized business risks affecting the natural gas trading companies are presented in Table 1.
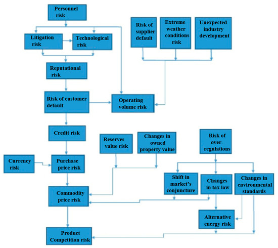
The whole risk portfolio of gas trading companies operating in liberalized markets is reflected in Figure 1:
As can be seen from the table and figure above, the majority of researched risks affecting natural gas trading companies are interrelated and can cause a chain reaction of the risks. This makes the evaluation of risks rather complicated and raises additional challenges in selecting research methods [75]. Nevertheless, it is necessary to choose the methods that would also allow assessing the hierarchical dependency of the risks that affect natural gas trading companies. The solution for this challenge is presented in the methodological section of this research paper.

4. Methodology

In order to decide which business risks are the most important to natural gas trading companies, we employed an expert survey. The obtained results were processed by applying the Analytic Hierarchy Process (AHP) model, which is highly recommended for solving complex, interconnected, hierarchical problems that cannot be solved using purely quantitative methods [76]. Initially, more than ten business risks were identified during the scientific literature analysis, which is more than the maximum number of alternatives that AHP is capable of processing. Therefore, we performed an initial survey, during which we eliminated the less important business risks (according to the potential impact on a gas trading company) and identified nine of the most significant business risks, which were the subject of our research: operating volume risk, purchase price risk, product competition risk, alternative energy risk, risk of customers’ default, risk of supplier default, technological risk, reputation risk, and personnel risk.
In the pursuance of obtaining more reliable results and following the principle of triangulation, we employed three different scales of an AHP: balanced, Koczkodaj and adaptive, representing all three scale groups. After obtaining the results of each scale, the eigenvector of each risk was normalized.
GET Baltic has 77 registered natural gas trading companies, though four of the biggest market players control over 87% [77] of the market share. In 2018, GET Baltic was responsible for 15.3% of all natural gas sold in Lithuania. Lithuanian gas trading companies received more than 130 mln. EUR of revenues from gas retailing in a first half of 2018, showing an increase of 6.5% compared to the first half of 2017 [77].
The following criteria were employed for selecting the experts: (a) all biggest market players must be represented in a survey; (b) at least 10% of the rest natural gas trading companies, registered in GET Baltic, must be represented in the survey; (c) the expert must hold a Master of Science or equal degree (in fact, all the respondents hold a Master of Science; no MBAs or similar degree holders participated in the survey), have at least 5 years of experience in gas trading business sector and occupy a position no lower than manager. In total, 12 experts participated in our survey.
In AHP, the chosen experts evaluated the presented alternatives (business risks of natural gas trading companies) {θ_1, …, θ_n}, by filling individual pairwise comparison matrices, which were being calculated as follows:
M = ( m 1 m 1 m 2 m 1 m n m 1       m 1 m 2 m 2 m 2 m n m 2     m 1 m n m 2 m n m n m n ) = ( b 11 b 12 b n 1     b 12 b 21 b n 2     b 1 n b 2 n b n n ) ;
Here: b i j —Pairwise comparison matrix element; m i m j —A priority vector of the i-th factor with the respect to j-th factor.
m i j   =   1 m j i ,     i , j   = 1 ,   2 ,   ,   n .
After the experts made a pairwise comparison of the criteria presented, all responses (evaluations) were recorded in the form of standardized matrices.
A multiplication of the i-th line elements was being computed to every M matrix:
Π i   =   Π j = 1 n m i j ,   ( i   = 1 ,   ,   n ) .
The obtained values were being normalized using the formula:
k i = Π i n i = 1 n Π i n   = Π j = 1 a i j n n i = 1 n Π j   = p a i j n n ,   ( i = 1 ,   ,   n ;   k 1 = 1 )
A priority rank of each expert was obtained in such a way. After that, a procedure of consistency of matrices was being undertaken. Matrix was considered consistent, when m i k =   m i j m j k ,     i ,   j ,   k and a priority vector was existent, which satisfied the equation: w   = ( ω 1 ,   ,   ω n ) , where m i j = ω i ω j ,     i ,   j .
After that, the consistency index (CI) of each standardized matrix was being calculated. In order to obtain CI, an eigenvalue ( λ m a x ) of each standardized matrix was calculated using formula:
λ m a x =   j = 1 n ( P · v ) j n   · v j .
Here λ m a x —the largest eigenvalue of each research standardized matrix; n—Number of independent rows in matrix; j—Eigenvalue of a matrix. All these steps were represented in Mq matrix:
M q =   b 11 b 12 b n 1   b 12 b 21 b n 2     b 1 n b 2 m b n n ( q 1 q 2 q n ) = ( b 11 q 1   +   b 12 q 1   +   b m 1 q 1   +     b 12 q 2   +   b 21 q 2   +   b m 2 q 2   +       +   b 1 n q n   +   b 2 n q n   +   b n n q n ) = λ m a x ( q 1 q 2 q n ) = ( λ m a x q 1 λ m a x q 2 λ m a x q n ) ;
An expert comparison matrix Mq was considered absolutely consistent when λ m a x = n , although in reality it almost never happens. In the case of small mij changes, matrix M satisfied the pre-selected compatibility condition (in this case 0.1 was selected), the λ m a x value became close to n.
After calculating the eigenvalue λ m a x , the CI was calculated using formula:
CI   = λ m a x n n 1 .
Here n—number of possible alternatives.
If CI met the pre-selected compatibility condition (our case: 0.1), the aggregated expert evaluation was being calculated using formula [78]:
p i j P = p i j 1 n × p i j 2 ×   × p i j n
Here p i j A – aggregated evaluation of element, belonging to i row and j-column;
n—number of matrices of the pairwise comparison of each expert.
After obtaining new aggregated matrixes, a consistency validation procedure was once again performed. If matrix was consistent, then preferred ranks of alternatives were being calculated using formula [79]:
ω j = j = 1 i p i j P i j = 1 i j = 1 i p i j P i
Here   ω j —Weight of alternative j.
In order to check, whether the experts’ opinions were consistent and valid, and they actually reflected the realistic picture, the index of expert mutual agreement (S*) was calculated [80]:
S * = 1 exp ( H β ) exp ( H α m i n ) exp ( H γ m a x ) 1 exp ( H α min ) exp ( H γ m a x )
Here Hα—Shannon alpha diversity; Hβ—Shannon beta diversity; Hγ—Shannon gamma diversity.
Goepel’s index varies between 0% and 100% and shows the agreement level of the experts involved.
After completing the survey, we noticed that two questionnaires of the survey did not meet the predefined consistency ratio of 0.1. In order to solve this issue, we employed S-Method [81], following the steps:
o
Calculation of a priority vector ω = ω_i using proper vector method;
o
Comparison of each P_ij^ value to respective ratios of the vectors ω_i/ω_j;
o
Identification of element P_ij, which makes the most influence on the inconsistency among experts’ views, and its modification to ω_i/ω_j;
o
Identification of the priority values of the modified matrix.
Only after these steps can the results be considered robust and be analyzed further.

5. Results and Discussion

The calculated aggregated index of expert mutual agreement S* equals to 0.64631, meaning that the level of expert compatibility is 65%. Such a result corresponds to the requirements of the data reliability for scientific articles; therefore, expert evaluation is acknowledged to be appropriate and the conclusions based on them are reliable. After additional procedures were taken to increase compatibility, all of the surveys were recognized as acceptable and eigenvectors of each business risk were calculated applying balanced, Koczkodaj and adaptive scales. The achieved results are presented in Table 2.
The achieved research results allow classifying business risks that affect gas trading companies into two groups: substantial risks that have a great impact on the activity of natural gas trading companies, or primary risks (i.e., operating volume risk, purchase price risk, risk of customers’ default, risk of supplier default), for the management of which gas trading companies have to pay great attention; and less substantial, or secondary risks (such as personnel risk, product competition risk, technological risk, alternative energy risk, reputation risk).
Referring to the achieved results, it becomes clear that volume risk is the most important for natural gas trading companies. Namely, in gas trading activity, extremely great attention should be given to an especially precise forecasting of the demand. It is a difficult task due to the rapidly changing climate when the average winter temperature of two years in a row in Lithuania may differ by 2.5 degrees Celsius. This affects the natural gas demand by 13%, since the largest amount of natural gas, 77%, is consumed in winter. Even greater fluctuations (up to 21%) are observed when analyzing monthly consumption, which makes the prognostication of a precise operating volume even more challenging.
Second in importance is the purchase price risk. Such a high position of this risk is not surprising since gas is an especially homogeneous product, completely undistinguished in its features and sold having converted it to MWh of energy. As a result, there are no other attributes of this commodity that could portray its distinctiveness in respect to other products (such as appearance, physical features, brand, country of origin), and so it is chosen only depending on the price. Therefore, if the gas trading company purchases the product (natural gas) at a higher price than competitors in the market do, there is a great likelihood that it will lose consumers and work at a loss.
The importance of customers’ default risk was likely determined by its direct role in affecting the operating volume risk, described in the theoretical section of this research paper. In fact, in pursuance of simplifying the analysis, eigenvectors of these two business risks could be summed. This would reduce the total number of business risks, as well as their interrelations, that affect natural gas trading companies.
The risk of supplier default stands in the fourth place for the gas trading companies operating in the liberalized market, whereas in non-liberalized markets it is the most important risk [70]. This is so because, given the liberalized market, in pursuance to conform to contract responsibilities, natural gas trading companies can rather promptly purchase the deficient quantity of natural gas in the spot market. In the closed natural gas market dominant by one supplier, which usually is also the owner of the natural gas supply and distribution system (i.e., if the requirements of the EU Third Energy Package are not implemented) and if the gas supplier fails in fulfilling the contract obligations, there is no possibility to purchase the lacking quantity of natural gas. This potentially determines the bankruptcy of the natural gas trading company and leaves the customers’ affected. To make matters worse, this can lead to the consumers’ business failure and cause a marked impairment of citizens’ living conditions, given the risk manifested in winter.
Analyzing secondary risks affecting natural gas trading companies, we notice personnel risk being at the top. Even though it can cause plenty of negative outcomes to natural gas trading companies, this risk is not assessed to be very hazardous, because its manifestation to natural gas trading companies would not be direct. It cannot directly cause the risk of technology failure, since the balancing data has to be approved by the transmission system operator (in Lithuania’s case, AmberGrid). The operating volume is prognosticated and approved by more than one person; therefore, this risk is assumed to be more theoretical, however, due to the damage that could be caused if it manifested, the risk is assessed to be the fifth in importance.
Product competition risk and alternative energy risk, in the context of Lithuania and other Baltic States, should be assessed jointly. Even though the product competition risk covers more factors than just the development of alternative energy (which caused its higher place on the list), it is only the development of alternative energy that can affect the competitiveness of natural gas as a commodity in the Baltic States.
Technological risk, when transmitting and distributing natural gas, is rather widely discussed in the scientific literature [82,83,84], thus it is perceived to be inexpedient to elaborate it in this research paper. It is noteworthy to mention that such a low importance of this risk means the market participants highly trust in the reliability of physical natural gas transportation infrastructure.
A low place of the reputation risk indicates that the company’s prestige in Lithuania is not assumed to be an important part of the enterprise’s intangible assets that could significantly affect the company’s results. Such findings contradict the supposed assumptions regarding the importance of this risk in the scientific literature [85] and identify a negative aspect evidencing that the country’s market is not sufficiently matured yet.

6. Conclusions

The results of this study reflect that natural gas trading companies in the liberalized market distinguish in significantly different business risks’ portfolios from those that operate under monopoly conditions; there, the main risk concern is security of supply [86,87]. It is also difficult to evaluate the business risks’ importance for the natural gas trading companies acting in liberalized markets because they characterize in hierarchical structures, which means that they are prone to cascading effects.
Nevertheless, when assessing business risks, according to the probability of their manifestation and potential damage to the gas trading company, we have identified that business risks affecting such companies can be divided into primary risks (operating volume risk, purchase price risk, risk of customers’ default, risk of supplier default) and secondary risks (personnel risk, product competition risk, technological risk, alternative energy risk, reputation risk).
The essential risk for the successful activity of natural gas trading companies is distinguished to be a risk of operating volume. As a result, in order to successfully operate in the liberalized natural gas trading market, natural gas trading companies should pay especially great attention to the management and prognostication of the mentioned risk.

Author Contributions

M.M. created a research concept, theoretical background and methodology, G.C. completed survey and obtained results, G.G. drew conclusions and provided valuable comments throughout the whole document.

Funding

This research received no external funding.

Conflicts of Interest

Authors declare no conflict of interests.

References

  1. Зaгopcкий, A.Л. Фopмиpoвaниe и peaлизaция кoнкуpeнтных cтpaтeгий интeгpиpoвaнных бизнec-гpупп. Ph.D. Thesis, Poccийcкий гocудapcтвeнный пeдaгoгичecкий унивepcитeт им A.И. Гepцeнa, Сaнкт-Пeтpбуpг, Poccийcкий, 2006. [Google Scholar]
  2. Costescu, A.; Manitsas, E.; Szikszai, A. State of Implementation of the Third Energy Package in the Gas Sector. JRC Science for Policy Report; Luxembourg, 2018; 130p, Available online: http://publications.jrc.ec.europa.eu/repository/bitstream/JRC110507/jrc110507_jrc110507_state_of_implementation_3rd_energy_package_revised_by_ipo_(30.1.18)_v3.pdf (accessed on 24 June 2019).
  3. Dahlgren, R.; Liu, C.C.; Lawarree, J. Risk assessment in energy trading. IEEE Trans. Power Syst. 2003, 18, 503–511. [Google Scholar] [CrossRef]
  4. Al-Awami, A.T.; Sortomme, E. Coordinating vehicle-to-grid services with energy trading. IEEE Trans. Smart Grid 2011, 3, 453–462. [Google Scholar] [CrossRef]
  5. Wang, Y.; Saad, W.; Han, Z.; Poor, H.V.; Başar, T. A game-theoretic approach to energy trading in the smart grid. IEEE Trans. Smart Grid 2014, 5, 1439–1450. [Google Scholar] [CrossRef]
  6. Tushar, W.; Yuen, C.; Smith, D.B.; Poor, H.V. Price discrimination for energy trading in smart grid: A game theoretic approach. IEEE Trans. Smart Grid 2016, 8, 1790–1801. [Google Scholar] [CrossRef]
  7. James, T. Energy Markets: Price Risk Management and Trading; John Wiley & Sons: Hoboken, NJ, USA, 2012. [Google Scholar]
  8. Huang, R.D.; Masulis, R.W.; Stoll, H.R. Energy shocks and financial markets. J. Futures Mark. Futures Options Other Deriv. Prod. 1996, 16, 1–27. [Google Scholar] [CrossRef]
  9. Paraschiv, F. Price dynamics in electricity markets. In Handbook of Risk Management in Energy Production and Trading; Springer: Boston, MA, USA, 2013; pp. 47–69. [Google Scholar]
  10. Mengelkamp, E.; Notheisen, B.; Beer, C.; Dauer, D.; Weinhardt, C. A blockchain-based smart grid: Towards sustainable local energy markets. Comput. Sci.-Res. Dev. 2018, 33, 207–214. [Google Scholar] [CrossRef]
  11. Zipperer, A.; Aloise-Young, P.A.; Suryanarayanan, S.; Roche, R.; Earle, L.; Christensen, D.; Zimmerle, D. Electric energy management in the smart home: Perspectives on enabling technologies and consumer behavior. Proc. IEEE 2013, 101, 2397–2408. [Google Scholar] [CrossRef]
  12. Haas, R.; Auer, H.; Biermayr, P. The impact of consumer behavior on residential energy demand for space heating. Energy Build. 1998, 27, 195–205. [Google Scholar] [CrossRef]
  13. Dianshu, F.; Sovacool, B.K.; Vu, K.M. The barriers to energy efficiency in China: Assessing household electricity savings and consumer behavior in Liaoning Province. Energy Policy 2010, 38, 1202–1209. [Google Scholar] [CrossRef]
  14. Bohi, D.R. Analyzing Demand Behavior: A Study of Energy Elasticities; RFF Press: Washington, DC, USA, 2013. [Google Scholar]
  15. Li, Z.; Kang, J.; Yu, R.; Ye, D.; Deng, Q.; Zhang, Y. Consortium blockchain for secure energy trading in industrial internet of things. IEEE Trans. Ind. Inform. 2017, 14, 3690–3700. [Google Scholar] [CrossRef]
  16. Proedrou, F. EU energy security beyond Ukraine: Towards holistic diversification. Eur. Foreign Aff. Rev. 2016, 21, 57–73. [Google Scholar]
  17. Henderson, J.; Moe, A. Gazprom’s LNG offensive: A demonstration of monopoly strength or impetus for Russian gas sector reform? Post Communist Econ. 2016, 28, 281–299. [Google Scholar] [CrossRef]
  18. Bianco, V. Overview of the Italian natural gas sector. Int. J. Energy Sect. Manag. 2018, 12, 151–168. [Google Scholar] [CrossRef]
  19. European Commission. Communication from the Commission to the European Parliament and the Council European Energy Security Strategy. 2014. Available online: https://eur-lex.europa.eu/legal-content/EN/ALL/?uri=CELEX:52014DC0330&qid=1407855611566 (accessed on 20 June 2019).
  20. European Commission. In-depth study of European Energy Security. 2014. Available online: https://ec.europa.eu/energy/sites/ener/files/documents/20140528_energy_security_study.pdf (accessed on 20 June 2019).
  21. Carayannis, E.G.; Sindakis, S.; Walter, C. Business model innovation as lever of organizational sustainability. J. Technol. Transf. 2015, 40, 85–104. [Google Scholar] [CrossRef]
  22. Aldoseri, M.; Worthington, A.C. Risk Management in Islamic Banking: An Emerging Market Imperative. In Risk Management in Emerging Markets: Issues, Framework, and Modeling; Emerald Group Publishing Limited: Bingley, UK, 2016; pp. 229–252. [Google Scholar]
  23. Kim, H.; Song, J. Filling institutional voids in emerging economies: The impact of capital market development and business groups on M&A deal abandonment. J. Int. Bus. Stud. 2017, 48, 308–323. [Google Scholar]
  24. Wilson, C.; Wilson, P. Make Poverty Business: Increase Profits and Reduce Risks by Engaging with the Poor; Routledge: Abingdon, UK, 2017. [Google Scholar]
  25. Vihalemm, T.; Keller, M. Consumers, citizens or citizen-consumers? Domestic users in the process of Estonian electricity market liberalization. Energy Res. Soc. Sci. 2016, 13, 38–48. [Google Scholar] [CrossRef]
  26. Boersma, T.; Goldthau, A. Wither the EU’s Market Making Project in Energy: From Liberalization to Securitization. In Energy Union; Palgrave Macmillan: London, UK, 2017; pp. 99–113. [Google Scholar]
  27. Goldthau, A.; Sitter, N. Regulatory or market power Europe? EU leadership models for international energy governance. In New Political Economy of Energy in Europe; Palgrave Macmillan: Cham, Switzerland, 2019; pp. 27–47. [Google Scholar]
  28. Liu, Y.; Zuo, K.; Liu, X.A.; Liu, J.; Kennedy, J.M. Dynamic pricing for decentralized energy trading in micro-grids. Appl. Energy 2018, 228, 689–699. [Google Scholar] [CrossRef]
  29. Ma, K.; Hu, S.; Yang, J.; Dou, C.; Guerrero, J. Energy trading and pricing in microgrids with uncertain energy supply: A three-stage hierarchical game approach. Energies 2017, 10, 670. [Google Scholar] [CrossRef]
  30. Zhao, N.; Fan, P.; Wu, M.; He, X.; Fan, M.; Tian, C. Dynamic Incentive Mechanism for Direct Energy Trading. In International Conference on Innovative Mobile and Internet Services in Ubiquitous Computing; Springer: Cham, Switzerland, 2018; pp. 403–411. [Google Scholar]
  31. Atu, J.; Cody Morris Paris, C.M.; Marochi, B. Globalisation and health security: A case study of distant individual risk perceptions of the 2014 Ebola outbreak. J. Secur. Sustain. Issues 2018, 8, 209–220. [Google Scholar] [CrossRef]
  32. Culp, C. The revolution in corporate risk management: A decade of innovations in process and products. J. Appl. Corp. Financ. 2002, 14, 8–26. [Google Scholar] [CrossRef]
  33. Sadgrove, K. The Complete Guide to Business Risk Management, 3rd ed.; Routledge: New York, NY, USA, 2016; p. 578. [Google Scholar]
  34. Ferreira Rebelo, M.; Silva, R.; Santos, G. The integration of standardized management systems: Managing business risk. Int. J. Qual. Reliab. Manag. 2017, 34, 395–405. [Google Scholar] [CrossRef]
  35. Reason, J. Managing the Risks of Organizational Accidents; Routledge: New York, NY, USA, 2016; p. 252. [Google Scholar]
  36. Christoffersen, P. Elements of Financial Risk Management; Academic Press: Waltham, MA, USA, 2011; p. 344. [Google Scholar]
  37. Hillson, D.; Murray-Webster, R. Understanding and Managing Risk Attitude; Routledge: New York, NY, USA, 2017; p. 208. [Google Scholar]
  38. KarimiAzari, A.; Mousavi, N.; Mousavi, S.F.; Hosseini, S. Risk assessment model selection in construction industry. Expert Syst. Appl. 2011, 38, 9105–9111. [Google Scholar] [CrossRef]
  39. Nieto-Morote, A.; Ruz-Vila, F. A fuzzy approach to construction project risk assessment. Int. J. Proj. Manag. 2011, 29, 220–231. [Google Scholar] [CrossRef]
  40. Merigo, J.M. Decision-making under risk and uncertainty and its application in strategic management. J. Bus. Econ. Manag. 2015, 16, 93–116. [Google Scholar] [CrossRef]
  41. Osipova, E.; Eriksson, P.E. Balancing control and flexibility in joint risk management: Lessons learned from two construction projects. Int. J. Proj. Manag. 2013, 31, 391–399. [Google Scholar] [CrossRef]
  42. Aven, T. Risk assessment and risk management: Review of recent advances on their foundation. Eur. J. Oper. Res. 2016, 253, 1–13. [Google Scholar] [CrossRef]
  43. Rebelo, M.F.; Santos, G.; Silva, R. Integration of management systems: Towards a sustained success and development of organizations. J. Clean. Prod. 2016, 127, 96–111. [Google Scholar] [CrossRef]
  44. Kendrick, T. Identifying and Managing Project Risk: Essential Tools for Failure-Proofing Your Project; Amacom: New York, NY, USA, 2015; p. 400. [Google Scholar]
  45. Aven, T. Improving risk characterisations in practical situations by highlighting knowledge aspects, with applications to risk matrices. Reliab. Eng. Syst. Saf. 2017, 167, 42–48. [Google Scholar] [CrossRef]
  46. McKellar, R. A Short Guide to Political Risk; Routledge: New York, NY, USA, 2017; p. 198. [Google Scholar]
  47. Arora, A.; Gambardella, A. Domestic markets and international competitiveness: Generic and product-specific competencies in the engineering sector. Strateg. Manag. J. 1997, 18, 53–74. [Google Scholar] [CrossRef]
  48. Wood, D.A.; Nwaoha, C.; Towler, B.F. Gas-to-liquids (GTL): A review of an industry offering several routes for monetizing natural gas. J. Nat. Gas Sci. Eng. 2012, 9, 196–208. [Google Scholar] [CrossRef]
  49. Mohseni, F.; Görling, M.; Alvfors, P. The competitiveness of synthetic natural gas as a propellant in the Swedish fuel market. Energy Policy 2013, 52, 810–818. [Google Scholar] [CrossRef]
  50. Popp, J.; Kot, S.; Lakner, Z.; Oláh, J. Biofuel use: Peculiarities and implications. J. Secur. Sustain. Issues 2018, 7, 477–493. [Google Scholar] [CrossRef]
  51. Melas, V.; Lisin, E.; Tvaronavičienė, M.; Peresadko, G.; Radwański, R. Energy security and economic development: Renewables and the integration of energy systems. J. Secur. Sustain. Issues 2017, 7, 133–139. [Google Scholar] [CrossRef]
  52. Caporin, M.; Fontini, F. The long-run oil–natural gas price relationship and the shale gas revolution. Energy Econ. 2017, 64, 511–519. [Google Scholar] [CrossRef]
  53. Tvaronavičienė, M. Towards efficient policy making: Forecasts of vulnerability to external global threats. J. Secur. Sustain. Issues 2018, 7, 591–600. [Google Scholar] [CrossRef]
  54. Plėta, T.; Karasov, S.; Jakštas, T. The means to secure critical energy infrastructure in the context of hybrid warfare: The case of Ukraine. J. Secur. Sustain. Issues 2018, 7, 567–578. [Google Scholar] [CrossRef]
  55. Plenkina, V.V.; Osinovskaya, I.V. Improving the system of labor incentives and stimulation in oil companies. Entrepreneurship Sustain. Issues 2018, 6, 912–926. [Google Scholar] [CrossRef]
  56. Walker, T.; Turtle, H.J.; Pukthuanthong, K.; Thiengtham, D. Legal opportunism, litigation risk, and IPO underpricing. J. Bus. Res. 2015, 68, 326–340. [Google Scholar] [CrossRef]
  57. Chen, C.Y. Functions of Directors’ and Officers’ (D&O) Liability Insurance and Litigation Risk: An Empirical Legal Study of Taiwan. Natl. Taiwan Univ. Law Rev. 2017, 12, 1–51. [Google Scholar]
  58. Xu, J.; Duan, L.; Zhang, R. Cost-aware green cellular networks with energy and communication cooperation. IEEE Commun. Mag. 2015, 53, 257–263. [Google Scholar] [CrossRef]
  59. Vazquez, M.; Hallack, M. Representing the valuation of take-or-pay provisions in gas markets with limited liquidity. IEEE Trans. Power Syst. 2016, 31, 3152–3159. [Google Scholar] [CrossRef]
  60. Aitzhan, N.Z.; Svetinovic, D. Security and privacy in decentralized energy trading through multi-signatures, blockchain and anonymous messaging streams. IEEE Trans. Dependable Secur. Comput. 2018, 15, 840–852. [Google Scholar] [CrossRef]
  61. Masagoes, M.L. Take or pay: A different perspective? Ensuring TOP clauses always come out on top in Australia. J. World Energy Law Bus. 2017, 10, 348–357. [Google Scholar] [CrossRef]
  62. Bouras, A. Using goal linear programming to manage natural gas take-or-pay contract clauses in electricity generation. J. Nat. Gas Sci. Eng. 2016, 35, 1228–1238. [Google Scholar] [CrossRef]
  63. Gatzert, N.; Schmit, J.T.; Kolb, A. Assessing the risks of insuring reputation risk. J. Risk Insur. 2016, 83, 641–679. [Google Scholar] [CrossRef]
  64. Heidinger, D.; Gatzert, N. Awareness, determinants and value of reputation risk management: Empirical evidence from the banking and insurance industry. J. Bank. Financ. 2016, 91, 106–118. [Google Scholar] [CrossRef]
  65. Eckert, C. Corporate reputation and reputation risk: Definition and measurement from a (risk) management perspective. J. Risk Financ. 2017, 18, 145–158. [Google Scholar] [CrossRef]
  66. Bedendo, M.; Colla, P. Sovereign and corporate credit risk: Evidence from the Eurozone. J. Corp. Financ. 2015, 33, 34–52. [Google Scholar] [CrossRef]
  67. Bluhm, C.; Overbeck, L.; Wagner, C. Introduction to Credit Risk Modeling; Chapman and Hall/CRC: Boca Raton, FL, USA, 2016; p. 384. [Google Scholar]
  68. Chaibi, H.; Ftiti, Z. Credit risk determinants: Evidence from a cross-country study. Res. Int. Bus. Financ. 2015, 33, 1–16. [Google Scholar] [CrossRef]
  69. Seifert, D.; Seifert, R.W.; Isaksson, O.H. A test of inventory models with permissible delay in payment. Int. J. Prod. Res. 2017, 55, 1117–1128. [Google Scholar] [CrossRef]
  70. Allevi, E.; Boffino, L.; De Giuli, M.E.; Oggioni, G. Evaluating the impacts of the external supply risk in a natural gas supply chain: The case of the Italian market. J. Glob. Optim. 2018, 70, 347–384. [Google Scholar] [CrossRef]
  71. Prusak, B. Predicting corporate bankruptcies in Poland and Lithuania–comparative analysis. Intellect. Econ. 2017, 11, 18–31. [Google Scholar]
  72. Mackevičius, J.; Šneidere, R.; Tamulevičienė, D. The waves of enterprises bankruptcy and the factors that determine them: The case of Latvia and Lithuania. Entrepreneurship Sustain. Issues 2018, 6, 100–114. [Google Scholar] [CrossRef]
  73. Colacito, R.; Croce, M.M.; Gavazzoni, F.; Ready, R. Currency risk factors in a recursive multicountry economy. J. Financ. 2018, 73, 2719–2756. [Google Scholar] [CrossRef]
  74. Kim, S.F.; Chance, D.M. An empirical analysis of corporate currency risk management policies and practices. Pac. Basin Financ. J. 2018, 47, 109–128. [Google Scholar] [CrossRef]
  75. Hudáková, M.; Dvorský, J. Assessing the risks and their sources in dependence on the rate of implementing the risk management process in the SMEs. Equilib. Q. J. Econ. Econ. Policy 2018, 13, 543–567. [Google Scholar] [CrossRef]
  76. Saaty, T.L. Analytic hierarchy process. Encycl. Oper. Res. Manag. Sci. 2013, 1, 52–64. [Google Scholar]
  77. Lithuania’s National Commission for Energy and Price Regulation. Gamtinių Dujų Rinkos Stebėsenos Ataskaita Už 2018 M. I PUSMET.Į. 2019. Available online: http://www.vkekk.lt/SiteAssets/naujienu-medziaga/2018/2018-rugsejo-men/ataskaita_dujos_2018_09_19.pdf (accessed on 26 June 2019).
  78. Alonso, S.; Herrera-Viedma, E.; Chiclana, F.; Herrera, F. A web based consensus support system for group decision making problems and incomplete preferences. Inf. Sci. 2010, 180, 4477–4495. [Google Scholar] [CrossRef]
  79. Goepel, K.D. Implementation of an online software tool for the analytic hierarchy process—Challenges and practical experiences. Implement. Online Softw. Tool AHP Chall. Pract. Exp. 2017, 10, 1–20. [Google Scholar]
  80. Goepel, K.D. Implementing the analytic hierarchy process as a standard method for multi-criteria decision making in corporate enterprises—A new AHP excel template with multiple inputs. In Proceedings of the International Symposium on the Analytic Hierarchy Process, Kuala Lumpur, Malaysia, 23–26 June 2013; Volume 1, pp. 1–10. [Google Scholar]
  81. Jahanshahloo, G.R.; Lotfi, F.H.; Davoodi, A.R. Extension of TOPSIS for decision-making problems with interval data: Interval efficiency. Math. Comput. Model. 2009, 49, 1137–1142. [Google Scholar] [CrossRef]
  82. Barton, B.; Redgwell, C.; Rønne, A.; Zillman, D.N. Energy Security: Managing Risk in a Dynamic Legal and Regulatory Environment; Oxford University Press on Demand: New York, NY, USA, 2004; p. 506. [Google Scholar]
  83. Smaliukiene, R.; Monni, S. A step-by-step approach to social marketing in energy transition. Insights Reg. Dev. 2019, 1, 19–32. [Google Scholar] [CrossRef]
  84. Mohitpour, M.; Golshan, H.; Murray, A. Natural Gas Transmission; ASME Press: New York, NY, USA, 2017; p. 200. [Google Scholar]
  85. Kunitsyna, N.; Britchenko, I.; Kunitsyn, I. Reputational risks, value of losses and financial sustainability of commercial banks. Entrepreneurship Sustain. Issues 2018, 5, 943–955. [Google Scholar] [CrossRef]
  86. Juris, A. The Emergence of Markets in the Natural Gas Industry. The World Bank. 1998. Available online: http://documents.worldbank.org/curated/en/713751468739147642/127527322_20041117170610/additional/multi-page.pdf (accessed on 26 June 2019).
  87. Stern, J. Security of European Natural Gas Supplies; The Royal Institute of International Affairs: London, UK, 2002; Volume 7. [Google Scholar]
Figure 1. The risk map of gas trading companies. Source: own work.
Figure 1. The risk map of gas trading companies. Source: own work.
Energies 12 02647 g001
Table 1. Business risks affecting natural gas trading companies.
Table 1. Business risks affecting natural gas trading companies.
Type of Business RiskResult of Manifestation
Product competition riskCompetitive/alternative energy carriers become more attractive to consumers than natural gas.
Risk of changes in environmental standardsLoss of potential or present consumers.
Alternative energy riskIntensified competition, potential loss of part of consumers.
Risk of over-regulationEconomically unfounded intervention actions of state institutions to the energy carrier market, pursuing political interest.
Personnel riskSpeculative trading, submission of false balancing data and other consequences potentially caused by company’s personnel actions.
Technological riskPerformance malfunction of physical natural gas supply infrastructure.
Litigation riskObligation to make amends for extensive detriment; temporal security measures applied during litigation process, etc.
Operating volume riskNecessity to purchase the commodity at a higher cost or execution of “take-or-pay” provision.
Reputation riskConsumers’ approval of competing companies.
Risk of customers’ defaultAbsence of possibility to sell the purchased quantity of production.
Risk of supplier defaultAbsence of possibility to purchase commodity for resale.
Reserves value riskPotential decrease in value of the commodity purchased for resale.
Currency riskIncrease or decrease in commodity price due to currency fluctuations.
Commodity price riskThe commodity becomes too expensive for potential consumers or too expensive in respect to competitive products.
Risk of changes in tax codesAdditionally taxed consumption of fossil fuel or granted tax concessions for the development of alternative energy carriers.
Table 2. Results of ranking the risk.
Table 2. Results of ranking the risk.
Business RiskEigenvector Obtained Using Balanced ScaleEigenvector Obtained Using Koczkodaj ScaleEigenvector Obtained Using Adaptive ScaleNormalized Eigen VectorRank
Alternative energy risk0.04540.04420.04280.04418
Operating volume risk0.23420.22610.24380.23471
Personnel risk0.09120.09490.09240.09285
Risk of customers’ default0.15310.15840.15320.15493
Purchase price risk0.17210.16630.16020.16622
Reputation risk0.02110.03010.02480.02539
Product competition risk0.07510.08020.07740.07766
Technological risk0.05220.04960.0510.05097
Risk of supplier default0.15560.15020.15440.15344

Share and Cite

MDPI and ACS Style

Morkunas, M.; Cernius, G.; Giriuniene, G. Assessing Business Risks of Natural Gas Trading Companies: Evidence from GET Baltic. Energies 2019, 12, 2647. https://doi.org/10.3390/en12142647

AMA Style

Morkunas M, Cernius G, Giriuniene G. Assessing Business Risks of Natural Gas Trading Companies: Evidence from GET Baltic. Energies. 2019; 12(14):2647. https://doi.org/10.3390/en12142647

Chicago/Turabian Style

Morkunas, Mangirdas, Gintaras Cernius, and Gintare Giriuniene. 2019. "Assessing Business Risks of Natural Gas Trading Companies: Evidence from GET Baltic" Energies 12, no. 14: 2647. https://doi.org/10.3390/en12142647

APA Style

Morkunas, M., Cernius, G., & Giriuniene, G. (2019). Assessing Business Risks of Natural Gas Trading Companies: Evidence from GET Baltic. Energies, 12(14), 2647. https://doi.org/10.3390/en12142647

Note that from the first issue of 2016, this journal uses article numbers instead of page numbers. See further details here.

Article Metrics

Back to TopTop