Ultra-Short-Term Wind-Power Forecasting Based on the Weighted Random Forest Optimized by the Niche Immune Lion Algorithm
Abstract
1. Introduction
2. Basic Theories
2.1. Weighted Random Forest Theory
2.1.1. CART Decision Tree
2.1.2. Bagging and Random Forest
2.1.3. Weighted Random Forest Model
2.2. Niche Immune Lion Algorithm
2.2.1. Lion Algorithm
- Step 1:
- Generation of the Initial Pride
- Step 2:
- Mating
- Step 3:
- Territorial Defense
- Step 4:
- Territorial Takeover
2.2.2. Niche Immune Lion Algorithm
- (1)
- The initial population of the LA is randomly generated, with the result that the iterative generation of an optimal solution takes a long time and with low efficiency. Therefore, this paper introduces the niche algorithm to the LA to ensure the diversity of the initial pride.
- (2)
- After several iterations, individuals with high fitness in the pride will form “inbreeding”, resulting in premature reduction of diversity. In response to this problem, immune factors in the immune algorithm are used to generate a better initial population to improve the efficiency of iteration.
2.3. Weighted Random Forest Optimized by Niche Immune Lion Algorithm
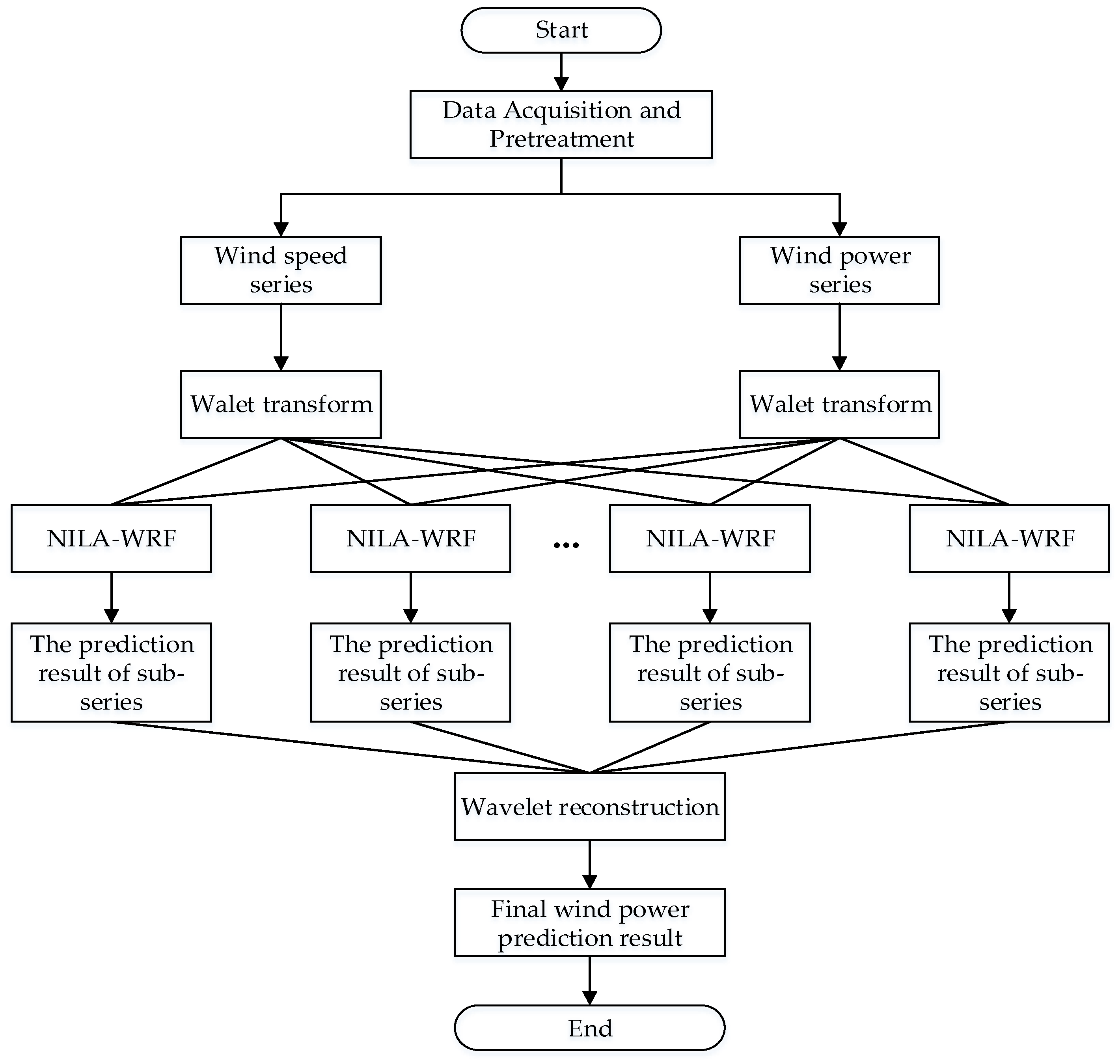
3. The Wind-Power Forecasting Model of Wavelet Decomposition and Weighted Random Forest Optimized by the Niche Immune Lion Algorithm
3.1. Wavelet Decomposition and Reconstruction
3.2. The Construction of the WD–NILA–WRF Model
- Step 1
- Data Acquisition and Preprocessing
- Step 2
- Noise-Reduction Processing
- Step 3
- Model Training
- Step 4
- Wind-Power Predicting
4. Empirical Analysis
4.1. Data Selection
4.2. Date Pre-Treatment
4.2.1. Clean Abnormal Data
4.2.3. Wavelet Decomposition
4.3. Forecasting of Ultra-Short-Term Wind Power Based on WD-NILA-WRF
4.3.1. Forecasting of Wind-Power Generation in Wind Farm A
4.3.2. Forecasting of Wind-Power Generation in Wind Farm B
- (1)
- Due to the influence of wind speed, wind direction, temperature, humidity, air density, air pressure, ground roughness and other factors, wind-power generation shows certain randomness and volatility. Using wavelet decomposition to denoise the original data can enhance the day characteristics of wind speed and wind power, so that the model prediction accuracy can be higher.
- (2)
- After the parameters of the model were optimized by NILA, and the prediction result of each decision tree was weighted, the WD-NILA-WRF model can get faster convergence rate, avoid the “over-fitting” problem effectively, and can reduce the influence of noise that a single decision tree cannot solve.
5. Error Analysis
6. Conclusions
- (1)
- The model performance is excellent for high-dimensional data and does not require feature selection. After the training is completed, the model can directly draw important feature vectors.
- (2)
- During the training, each decision tree operates independently and the model can achieve fast parallel operations.
- (3)
- By weighting the prediction results of each decision tree, the model can reduce the errors caused by noise data and has strong anti-interference ability.
- (4)
- The WD-NILA-WRF wind-power forecasting model combines the advantage of each algorithm to make up for the shortcoming of each single model, which can use WD for signal de-noising, and use NILA to improve the model’s optimization efficiency.
Author Contributions
Funding
Acknowledgments
Conflicts of Interest
References
- Saleh, A.E.; Moustafa, M.S.; Abo-Al-Ez, K.M.; Abdullah, A.A. A hybrid neuro-fuzzy power prediction system for wind energy generation. Int. J. Electr. Power 2016, 74, 384–395. [Google Scholar] [CrossRef]
- Heinermann, J.; Kramer, O. Machine learning ensembles for wind power prediction. Renew. Energy 2016, 89, 671–679. [Google Scholar] [CrossRef]
- Renani, E.T.; Elias, M.F.M.; Rahim, N.A. Using data-driven approach for wind power prediction: A comparative study. Energy Convers. Manag. 2016, 118, 193–203. [Google Scholar] [CrossRef]
- Sadamoto, T.; Chakrabortty, A.; Ishizaki, T.; Imura, J.I. Retrofit control of wind-integrated power systems. IEEE Trans. Power Syst. 2017, 33, 2804–2815. [Google Scholar] [CrossRef]
- Chakraborty, T.; Watson, D.; Rodgers, M. Automatic Generation Control Using an Energy Storage System in a Wind Park. IEEE Trans. Power Syst. 2018, 33, 198–205. [Google Scholar] [CrossRef]
- Alismail, F.; Peng, X.; Singh, C. Optimal Wind Farm Allocation in Multi-Area Power Systems using Distributionally Robust Optimization Approach. IEEE Trans. Power Syst. 2018, 33, 536–544. [Google Scholar] [CrossRef]
- Zameer, A.; Khan, A.; Javed, S.G. Machine Learning based short term wind power prediction using a hybrid learning model. Comput. Electr. Eng. 2015, 45, 122–133. [Google Scholar] [CrossRef]
- Liu, Y.; Wang, Y.; Li, L.; Han, S.; Infield, D. Numerical weather prediction wind correction methods and its impact on computational fluid dynamics based wind power forecasting. J. Renew. Sustain. Energy 2016, 8, 770–778. [Google Scholar] [CrossRef]
- Stathopoulos, C.; Kaperoni, A.; Galanis, G.; Kallos, G. Wind power prediction based on numerical and statistical models. J. Wind Eng. Ind. Aerodyn. 2013, 112, 25–38. [Google Scholar] [CrossRef]
- Li, W.; Zhang, H.T.; An, T.T. Study on Short-Term Wind Power Prediction Model Based on ARMA Theory. Appl. Mech. Mater. 2013, 448–453, 1875–1878. [Google Scholar] [CrossRef]
- Eldali, F.A.; Hansen, T.M.; Suryanarayanan, S.; Chong, E.K.P. Employing ARIMA models to improve wind power forecasts: A case study in ERCOT. In Proceedings of the 9th American Power Symposium, Denver, CO, USA, 18–20 September 2016. [Google Scholar] [CrossRef]
- Zhao, Y.; Ye, L.; Li, Z.; Song, X.; Lang, Y.; Su, J. A novel bidirectional mechanism based on time series model for wind power forecasting. Appl. Energy 2016, 177, 793–803. [Google Scholar] [CrossRef]
- Li, P.; Guan, X.; Wu, J. Aggregated wind power generation probabilistic forecasting based on particle filter. Energy Convers. Manag. 2015, 96, 579–587. [Google Scholar] [CrossRef]
- Carpinone, A.; Giorgio, M.; Langella, R.; Testa, A. Markov chain modeling for very-short-term wind power forecasting. Electr. Power Syst. Res. 2015, 122, 152–158. [Google Scholar] [CrossRef]
- Liu, Y.; Yan, J.; Han, S.; Peng, Y. Uncertainty Analysis of Wind Power Prediction Based on Quantile Regression. In Proceedings of the 2012 Asia-Pacific Power and Energy Engineering Conference, Shanghai, China, 27–29 March 2012. [Google Scholar]
- Treiber, N.A.; Kramer, O. Evolutionary feature weighting for wind power prediction with nearest neighbor regression. In Proceedings of the Evolutionary Computation, Sendai, Japan, 25–28 May 2015. [Google Scholar]
- Xie, L.; Gu, Y.; Zhu, X.; Genton, M.G. Short-term spatio-temporal wind power forecast in robust look-ahead power system dispatch. IEEE Trans. Smart Grid 2014, 5, 511–520. [Google Scholar] [CrossRef]
- Han, Y.; Yang, X. The Short-Term Wind Power Prediction Based on the Neural Network of Logistic Mapping Phase Space Reconstruction. In Proceedings of the 7th International Conference on Measuring Technology & Mechatronics Automation, Nanchang, China, 13–14 June 2015. [Google Scholar] [CrossRef]
- Men, Z.; Yee, E.; Lien, F.S.; Wen, D.; Chen, Y. Short-term wind speed and power forecasting using an ensemble of mixture density neural networks. Renew. Energy 2016, 87, 203–211. [Google Scholar] [CrossRef]
- Tian, Z.; Li, S.; Wang, Y.; Wang, X. Wind power prediction method based on hybrid kernel function support vector machine. Wind Eng. 2017. [CrossRef]
- Liu, Y.; Sun, Y.; Infield, D.; Zhao, Y.; Han, S.; Yan, J. A hybrid forecasting method for wind power ramp based on orthogonal test and support vector machine (OT-SVM). IEEE Trans. Sustain. Energy 2017, 8, 451–457. [Google Scholar] [CrossRef]
- Alessandrini, S.; Monache, L.D.; Sperati, S.; Nissen, J.N. A novel application of an analog ensemble for short-term wind power forecasting. Renew. Energy 2015, 76, 768–781. [Google Scholar] [CrossRef]
- Qureshi, A.S.; Khan, A.; Zameer, A.; Usman, A. Wind power prediction using deep neural network based meta regression and transfer learning. Appl. Soft Comput. 2017, 58, 742–755. [Google Scholar] [CrossRef]
- Li, J.; Mao, J. Ultra-short-term wind power prediction using BP neural network. In Proceedings of the IEEE 9th Conference on Industrial Electronics and Applications, Hangzhou, China, 9–11 June 2014. [Google Scholar]
- Brusca, S.; Capizzi, G.; Losciuto, G.; Susi, G. A new design methodology to predict wind farm energy production by means of a spiking neural network–based system. Int. J. Numer. Model. Electron. 2017, 30, e2267. [Google Scholar] [CrossRef]
- Bonanno, F.; Capizzi, G.; Sciuto, G.L.; Napoli, C. Wavelet recurrent neural network with semi-parametric input data preprocessing for micro-wind power forecasting in integrated generation Systems. In Proceedings of the International Conference on Clean Electrical Power, Taormina, Italy, 16–18 June 2015. [Google Scholar] [CrossRef]
- Huang, D.Z.; Gong, R.X.; Gong, S. Prediction of Wind Power by Chaos and BP Artificial Neural Networks Approach Based on Genetic Algorithm. J. Electr. Eng. Technol. 2015, 10, 41–46. [Google Scholar] [CrossRef]
- Wang, C.; Zhang, H.; Fan, W.; Fan, X. A new wind power prediction method based on chaotic theory and bernstein neural network. Energy 2016, 117, 259–271. [Google Scholar] [CrossRef]
- Wang, J.; Fang, K.; Pang, W.; Sun, J. Wind power interval prediction based on improved PSO and BP neural network. J. Electr. Eng. Technol. 2017, 12, 989–995. [Google Scholar] [CrossRef]
- Wu, Q.; Peng, C. A Least Squares Support Vector Machine Optimized by Cloud-Based Evolutionary Algorithm for Wind Power Generation Prediction. Energies 2016, 9, 585. [Google Scholar] [CrossRef]
- Wu, Q.; Peng, C. Wind Power Generation Forecasting Using Least Squares Support Vector Machine Combined with Ensemble Empirical Mode Decomposition, Principal Component Analysis and a Bat Algorithm. Energies 2016, 9, 261. [Google Scholar] [CrossRef]
- Naik, J.; Dash, S.; Dash, P.K.; Bisoi, R. Short Term Wind Power Forecasting using Hybrid Variational Mode Decomposition and Multi-Kernel Regularized Pseudo Inverse Neural Network. Renew. Energy 2018, 118, 180–212. [Google Scholar] [CrossRef]
- Ni, Q.; Zhuang, S.X.; Sheng, H.M.; Wang, S.; Xiao, J. An Optimized Prediction Intervals Approach for Short Term PV Power Forecasting. Energies 2017, 10, 1669. [Google Scholar] [CrossRef]
- Wu, J.; Yang, X.; Sun, J. The Combination Forecasting Model for Wind Farm Power based on PCA. Electr. Eng. 2016, 7, 41–47. [Google Scholar]
- Zhang, Y.G.; Wang, S.; Gao, Y.L. A Novel Wind Power Generation Capacity Prediction Technique Based on Optimal Combination Forecasting Method. Control Eng. China 2016, 23, 992–996. [Google Scholar] [CrossRef]
















| Wind Farm | Installed Capacity (MW) | Elevation(m) | Wind Speed(m/s) | Temperature (°C) | |||
|---|---|---|---|---|---|---|---|
| Mean | Max | Mean | Min | Max | |||
| A | 49.5 | 1550 | 5.2 | 27 | 2.5 | −32.6 | 36.4 |
| B | 53.5 | 0 | 7.6 | 29 | 10 | −1 | 30 |
| Parameter | Value | Parameter | Value |
|---|---|---|---|
| n | 5 | 100 | |
| 3 | Crossover probabilities | [0.2, 0.6] | |
| 5 | Mutation probability | 0.5 |
| Model | WD-NILA-WRF | NILA-RF | RF | SVM | BP | |
|---|---|---|---|---|---|---|
| A | MAPE (%) | 5.78% | 12.49% | 15.83% | 19.09% | 28.75% |
| RMSE | 28.5797 | 70.9289 | 88.1922 | 100.4650 | 156.702 | |
| MAE | 24.2484 | 54.4785 | 68.0931 | 83.0319 | 128.361 | |
| R2 (%) | 95.14% | 87.54% | 85.25% | 82.31% | 74.98% | |
| B | MAPE (%) | 5.45% | 11.06% | 18.03% | 41.79% | 63.90% |
| RMSE | 26.9918 | 47.7002 | 71.1308 | 144.2087 | 213.445 | |
| MAE | 22.5745 | 35.3156 | 58.7071 | 116.5233 | 177.135 | |
| R2 (%) | 95.48% | 92.09% | 87.84% | 76.77% | 69.19% | |
© 2018 by the authors. Licensee MDPI, Basel, Switzerland. This article is an open access article distributed under the terms and conditions of the Creative Commons Attribution (CC BY) license (http://creativecommons.org/licenses/by/4.0/).
Share and Cite
Niu, D.; Pu, D.; Dai, S. Ultra-Short-Term Wind-Power Forecasting Based on the Weighted Random Forest Optimized by the Niche Immune Lion Algorithm. Energies 2018, 11, 1098. https://doi.org/10.3390/en11051098
Niu D, Pu D, Dai S. Ultra-Short-Term Wind-Power Forecasting Based on the Weighted Random Forest Optimized by the Niche Immune Lion Algorithm. Energies. 2018; 11(5):1098. https://doi.org/10.3390/en11051098
Chicago/Turabian StyleNiu, Dongxiao, Di Pu, and Shuyu Dai. 2018. "Ultra-Short-Term Wind-Power Forecasting Based on the Weighted Random Forest Optimized by the Niche Immune Lion Algorithm" Energies 11, no. 5: 1098. https://doi.org/10.3390/en11051098
APA StyleNiu, D., Pu, D., & Dai, S. (2018). Ultra-Short-Term Wind-Power Forecasting Based on the Weighted Random Forest Optimized by the Niche Immune Lion Algorithm. Energies, 11(5), 1098. https://doi.org/10.3390/en11051098
