Next Article in Journal
AC and DC Impedance Extraction for 3-Phase and 9-Phase Diode Rectifiers Utilizing Improved Average Mathematical Models
Previous Article in Journal
Environmental Analysis of Waste-to-Energy—A Portuguese Case Study
 
 
Font Type:
Arial Georgia Verdana
Font Size:
Aa Aa Aa
Line Spacing:
Column Width:
Background:
Article

Optimal Integration of Intermittent Renewables: A System LCOE Stochastic Approach

1
School of Science and Technologies, University of Camerino, via M. delle Carceri 9, 62032 Camerino (MC), Italy
2
Department of Economics, University of Chieti-Pescara, viale Pindaro 42, 65127 Pescara (PE), Italy
*
Author to whom correspondence should be addressed.
These authors contributed equally to this work.
Energies 2018, 11(3), 549; https://doi.org/10.3390/en11030549
Submission received: 7 February 2018 / Revised: 25 February 2018 / Accepted: 1 March 2018 / Published: 4 March 2018

Abstract

:
We propose a system level approach to value the impact on costs of the integration of intermittent renewable generation in a power system, based on expected breakeven cost and breakeven cost risk. To do this, we carefully reconsider the definition of Levelized Cost of Electricity (LCOE) when extended to non-dispatchable generation, by examining extra costs and gains originated by the costly management of random power injections. We are thus lead to define a ‘system LCOE’ as a system dependent LCOE that takes properly into account intermittent generation. In order to include breakeven cost risk we further extend this deterministic approach to a stochastic setting, by introducing a ‘stochastic system LCOE’. This extension allows us to discuss the optimal integration of intermittent renewables from a broad, system level point of view. This paper thus aims to provide power producers and policy makers with a new methodological scheme, still based on the LCOE but which updates this valuation technique to current energy system configurations characterized by a large share of non-dispatchable production. Quantifying and optimizing the impact of intermittent renewables integration on power system costs, risk and CO 2 emissions, the proposed methodology can be used as powerful tool of analysis for assessing environmental and energy policies.

1. Introduction

Levelized Cost of Electricity (LCOE) analysis is an assessment technique routinely used to value electricity generation costs at plant level, in order to compare them with expected electricity sales revenues, and check if breakeven can be reached. Its most common use is that of facilitating comparison among individual generation technology costs. However, this comparison has a limited scope because it should only be made among production technologies which are homogeneous to each other, like, for example, dispatchable technologies. Moreover, since hourly electricity output profiles of non-dispatchable technologies can significantly differ among each other, these technologies cannot be considered homogeneous among themselves so that the LCOE technique should be carefully used for comparative purposes within this group. Nevertheless, LCOE valuation is often used in the case of intermittent renewable sources such as wind or solar [1,2] for comparisons with dispatchable technologies and with other non-dispatchable technologies. Well aware of this, Joskow [3] tried to analyze this issue by considering the generation timing impact of intermittent renewables; Reichelstein and Sahoo [4] tried to extend the definition of LCOE in order to include such timing effects. More in general, valuing the economic impact on costs of the integration of intermittent sources is a very important topic which is currently debated in the literature [5,6]. Hittinger et al. [7] analyzed hedging mechanisms for randomly generated electricity using co-located natural gas generation and energy storage. Elsaiah et al. [8] investigated the integration problem from the dispatching perspective and proposed optimal economic solutions to the dispatch problem for planning and expansion planning purposes [9].
In this paper, we analyze the problem of the integration of non-dispatchable production in otherwise dispatchable systems by taking into consideration the whole power system with respect to its interactions between dispatchable and non-dispatchable components. Our main point relies on the fact that intermittency imposes to the dispatchable part of the power system both extra costs and extra gains which are not reflected in the standard LCOE definition [10,11]. Following this line of reasoning we can obtain a convenient overall measure of the costs that the integration of intermittent renewables imposes to the power system. This paper will thus provide a methodological scheme for consistently including non-dispatchable renewables in a LCOE analysis and will update this technique to current energy system configurations with a large share of intermittent renewable energy. We call this approach “system LCOE theory”, useful for policy makers which must be aware of the effective costs that a policy based on renewable energy imposes to the power system.
Going more in the specific, a power system is characterized by a given power capacity and, consequently, by the energy demanded by users at each hour of the year. In order to match demanded power capacity, dispatchable technologies (coal and gas in the following analysis) can be combined in many ways (infinite) into portfolios which differ among each other in terms of generation costs, i.e., in terms of LCOEs, but also in terms of economic and financial risk [12]. If non-dispatchable technologies have to be included in the system, this requires to take into account the two following problems. First, when non-dispatchable energy is generated and injected into the grid, energy from dispatchable sources must be concurrently reduced of the same quantity in order to maintain the balance with energy demand. Second, starting from a given level of dispatchable capacity the inclusion of a non-dispatchable power capacity component in a generation portfolio cannot simply replace an equivalent amount of the pre-set dispatchable power capacity. In fact, an excess of dispatchable capacity over the initial level is in any case needed to match demanded power capacity, because for example wind might not blow during peak hours, and some backup dispatchable power capacity has to be maintained. In order to quantify how much of dispatchable capacity can be replace by non-dispatchable capacity in a given portfolio, literature and operators introduced a quantity called “capacity value” [13], expressed as a percentage of the system capacity. The most conservative operators adopted a value of zero for the capacity value, i.e., for them adding intermittent renewables does not modify the portfolio dispatchable sources composition. Operators in areas with large wind availability computed values ranging for example from 5 % (e.g., Southwest Power Pool, USA) to 15 % (e.g., Midwest ISO, USA) [13]. Recapitulating, the inclusion of intermittent renewable sources into the power system increases the generation portfolio costs by the plants construction and operation costs but decreases them by the dispatchable energy saving and the avoided dispatchable power capacity. Thus, these two effects impose cost variations with respect to the case without intermittent generation that must be properly accounted for in order to coherently determine the LCOE for intermittent generation sources. This means that the costs of a non-dispatchable plant depend on the structure, the management of the energy system as a whole, and possible external policy constraints on the management. We thus propose a system approach that allows us to derive a LCOE formula for non-dispatchable sources that takes into account in a proper way extra costs and gains originating from the interactions between the dispatchable and the intermittent component of the power system generation portfolio.
Classic LCOE theory itself cannot deal with risk analysis of costs. Based on the stochastic LCOE theory developed in our previous work [12,14], the system LCOE theory will be then extended towards a “stochastic system LCOE theory”, in order to include investment risk assessment into the analysis. In this regard, one should consider that economic and financial risk in the electric energy sector is mainly due to the high volatility of fossil fuels and CO 2 market prices [15]. Annual variability of the intermittent source is not considered in this study as a further source of uncertainty. The reason is that the impact it has on the costs of generation portfolios over the whole lifetime of the plant (a thirty years time horizon in our study) is negligible. Fluctuations around the average annual electricity production are independent events that cancel each other on average over time. This kind of risk is, in fact, very different from price risks (fossil fuels and CO 2 ) which are described by stochastic processes autocorrelated over time, and we can safely avoid to model it. In order to include fossil fuels and CO 2 prices risk, we will use a stochastic dynamical model underlying the LCOE computation, in which the time evolution of fossil fuel prices is described by geometric Brownian motions [16]. Carbon prices will be assumed to evolve according to a geometric Brownian motion under different market scenarios characterized by different CO 2 price volatility values. We will show that stochastic LCOE distributions of energy portfolios are, in general, not Gaussian, having asymmetric long and fat tails which can lead to large breakeven costs (hereinafter, costs) not captured by the mean-variance approach [17]. For this reason, our assessment analysis of breakeven cost risk (hereinafter, risk) will be performed using two risk measures, namely the standard deviation [18] and the Conditional Value at Risk Deviation (CVaRD) [19] of the stochastic LCOE. CVaRD is the deviation measure associated to Conditional Value at Risk (CVaR) [20] and plays the same role of the standard deviation in a Markowitz approach [21], thus providing a very interesting measure for that tail risk which is due to extreme events [22].
The stochastic system LCOE is an important construct to investigate the problem of the optimal integration of intermittent renewables in a given power system. We will show, in fact, that the stochastic system LCOE theory is able to generate endogenous strategies for optimally managing intermittent electricity production. In this way, the proposed methodology can be used to analyze and quantify the global effects of the optimal integration on the power system in terms of cost, risk and CO 2 emission reduction. This can be done through the study of the “efficient power system frontier”. The efficient power system frontier is the locus of efficient power system portfolios, i.e., the locus of system portfolios that have minimum cost among all system portfolios with the same level of risk. We will show that frontier analysis offer to policy makers a global view of the power system which can be useful for investigating the effects produced by environmental and renewable energy policies. The analysis works in the following way. After discussing efficient system frontiers for fully dispatchable power system portfolios, we determine efficient frontiers which optimally integrate the intermittent electricity generation.
Frontier analysis will provide many interesting results. One of the main behavioral implications of the stochastic LCOE theory is that the joint effect of fossil fuels prices volatility and CO 2 price volatility can induce a rational investor to diversify its generation portfolio in order to minimize the overall impact of risky factors on the risk of production cost. Since a power system portfolio can be viewed as the generation portfolio obtained by aggregating individual producer’s portfolio choices, such diversification effects have an important impact also on the risk of the overall power system. Moreover, our results indicate that the volatility of carbon market prices plays a crucial role in the emission reduction process. We will show that CO 2 price volatility can induce rational investors to efficiently reduce the coal fraction of their power generation portfolios for purely risk aversion reasons. As the CO 2 price volatility increases, the set of efficient system portfolios reduces because the most emitting ones become inefficient. Introducing volatility in CO 2 prices, market-based mechanisms for CO 2 pricing, like the European Union Emissions Trading Scheme (EU ETS) [23], can produce more relevant effects on controlling CO 2 emissions with respect to non volatile carbon tax schemes. The combined effect of fossil fuels prices volatility, CO 2 price volatility and individual investor’s rational choices controls CO 2 emissions to an extent that can be quantified. From this point of view, frontier analysis is an important tool for jointly investigating diversification and CO 2 emissions reduction effects on the whole power system due to individual producer’s portfolio choices. In this sense, frontier analysis is an important tool for evaluating market reactions to environmental and renewable energy policies.
The paper is organized as follows. In Section 2, we first introduce the deterministic system LCOE theory, and then, we extend the system LCOE theory to the stochastic system LCOE theory. In Section 3, the optimal integration of intermittent sources is discussed. System frontiers are determined and the main results are presented. Finally, policy implications are discussed. Section 4 concludes. To make the paper self contained, some Appendices have been included. Appendix A reviews the classical, deterministic LCOE theory. Appendix B illustrates the dynamic model used in the empirical analysis to describe the stochastic time evolution of fossil fuels and carbon prices. Appendix C reviews some basic definitions and properties concerning the CVaRD measure. Optimal integration strategies are derived in Appendix D.

2. The System LCOE Theory

In this Section we show how to include intermittent renewable energy in a given power system taking coherently into account the interactions with the dispatchable component of the power system generation portfolio. The analysis is performed first by using the wind source as a working example and then it is extended to any bundle of intermittent sources. The Section contains three parts. In Section 2.1, the deterministic system LCOE theory is introduced. We extend the system LCOE theory to a stochastic setting in Section 2.2. Finally, in Section 2.3 the theory is generalized to account for many intermittent renewables.

2.1. Deterministic System LCOE Theory

The integration of non-dispatchable sources, as for example wind or photovoltaic technologies, into a power system requires to take into account the interactions of the intermittent electricity generation component with the dispatchable component. In particular, two main issues must be considered. First, when the electricity produced by an intermittent source is generated and injected into the grid, energy generation from dispatchable sources must be reduced of the same quantity in order to match the energy demand. Second, the inclusion of a given amount of non-dispatchable power capacity in a power system cannot actually reduce the power capacity of the dispatchable sources of the same amount. To this end, the capacity value quantifies how much dispatchable power generation capacity can be replaced by non-dispatchable capacity in a power system. As outlined in the Introduction, most conservative operators adopt a value of zero for the capacity value [13], i.e., for them adding intermittent renewables does not modify the portfolio dispatchable sources composition. Operators in areas with large wind capacity compute values ranging from 5 % (Southwest Power Pool, Little Rock, AR, USA) to 15 % (Midwest ISO, Saint Paul, MN, USA, even if only about half of 15 % potential value has actually been used in capacity planning) [13], because in these areas it is assumed that some baseline wind production can be guaranteed. In any case, these two side effects impose some extra costs and gains to the power system that must be accounted for in order to determine a consistent wind LCOE. More specifically, on one hand the inclusion of a non-dispatchable sources increases the power system generation portfolio costs because intermittent renewables plants must be constructed and put in operation, on the other hand, such an inclusion reduces the total costs of the portfolio because of the energy and capacity reduction. Although in the following we limit the analysis to a single non-dispatchable source, wind, we will show in Section 2.3 that the obtained results can be extended to any bundle of intermittent sources.
We limit the analysis to the case in which the diapatchable part of the system portfolio is fully composed by coal and gas sources. Let us denote by P SY , w the LCOE of the power system portfolio which does not include intermittent sources (the suffix “SY” stands for system). Since the power system portfolio is obtained by aggregating individual producer’s portfolio choices, its LCOE can be expressed as a linear combination of single technology LCOEs P LC , x with weights w x representing the fraction of electricity generated by each technology in the power system, i.e.,
P SY , w = x w x P LC , x ,
for some nonnegative numbers w x ( x = co , ga , respectively for coal and gas) such that 0 w x 1 and satisfying the condition x w x = 1 (see Appendix A for the main definitions and a detailed description of the symbols, their economic meaning, and the way to compute them from market data). After wind inclusion, the dispatchable generation reduction imposed on technology x in one year will be denoted by Q x , red and will be expressed as a fraction of the yearly wind power production Q wi as
Q x , red = α x Q wi ,
for some nonnegative numbers α x such that 0 α x 1 and satisfying the condition x α x = 1 . Moreover, if W x , av denotes the dispatchable capacity reduction of the x technology to be replaced by wind capacity (the superscript “av” stands for “avoided”) and W TOT is the total power system dispatchable capacity, we pose
W x , av = β x W TOT ,
for some nonnegative capacity value β x such that 0 β x 1 .
The inclusion of wind power in a power system generation portfolio can be valued by considering the present value of the costs of the augmented portfolio in which the wind integration is performed according to the two aforementioned issues. If we denote by P α , β SY , w the LCOE of the system portfolio which coherently integrates the wind sources, we get
Q TOT P α , β SY , w = x Q x P LC , x + Q wi P LC , wi Q wi x α x C ˜ x , var x β x Q TOT C ˜ x , fix + I ˜ 0 x T c d e p x ˜ 1 T c ,
where P LC , wi is the “bare” LCOE of the wind technology, computed without considering the system interactions due to the inclusion of such an intermittent technology. This P LC , wi is indeed the LCOE used in current literature to evaluate the cost of generating electricity by wind. The second term in the r.h.s. of Equation (4) accounts for the wind plant construction and operating costs. The third term quantifies the effects on costs of the first issue, i.e., the quantity of dispatchable generation reduction due to the injection into the grid of the wind electricity. The fourth term quantifies the effects on costs of the second issue, i.e., the cost reduction due to the avoided dispatchable capacity. We remark that in the scheme we propose, the wind integration does not modify the amount of yearly generated electricity, i.e., Q TOT = x Q x .
In order to find a consistent wind LCOE P α , β LC , wi that properly accounts for the extra costs an gains discussed so far (where the indexes α , β remark the dependency on the reduction strategy), let us express the costs present value described in Equation (4) as follows
Q TOT P α , β SY , w = x ( Q x α x Q wi ) P LC , x + Q wi P α , β LC , wi .
Solving for P α , β LC , wi , from Equations (4) and (5) we get
P α , β LC , wi = P LC , wi + x α x P LC , x x α x C ˜ x , var x β x Q TOT Q wi C ˜ x , fix + I ˜ 0 x T c d e p x ˜ 1 T c .
By substituting Equation (A11) into Equation (6), we can write P α , β LC , wi in terms of fixed costs only, namely
P α , β LC , wi = P LC , wi + x α x β x w ¯ wi C ˜ x , fix + I ˜ 0 x T c d e p x ˜ 1 T c ,
where
w ¯ wi = Q wi Q TOT
is the wind penetration, i.e., the fraction of electricity generated by the wind source in the power system. Hence, Equation (7) expresses the wind LCOE as the sum of the ’bare’ wind LCOE P LC , wi plus the costs of the interaction of the wind component with the dispatchable component of the power system portfolio. P α , β LC , wi thus shows that the extra costs in the wind LCOE formula depend on the mix of technologies used to reduce both the electricity generation and the power capacity from the dispatchable component of the power system portfolio. Equation (7) is the first of our key results. In Section 2.3 we will provide a generalization of Equation (7) to portfolios of intermittent renewables.
As an example of application, Table 1 shows the values of wind LCOE P α , β LC , wi computed using Equation (7) under two different integration strategies. The first one, denominated ’ga red’ (gas reduction), is characterized by a full reduction of both energy and capacity from the gas component of power system portfolio, i.e., α co = 0 , α ga = 1 and β co = 0 . The second one, denominated ’co red’ (coal reduction) refers to a full reduction of both energy and capacity from the coal component, i.e., α co = 1 , α ga = 0 and β ga = 0 . For each integration strategy, five different cases are considered corresponding to capacity values ( β ga in the first strategy and β co in the second strategy) equal to 0 % , 5 % , 10 % , 15 % , 20 % . For computing Table 1 a wind penetration w ¯ wi = 40 % is assumed. Such a value was chosen in agreement with the US planned targets as reported in ’Renewable Electricity Futures Study’ published by the National Renewable Energy Laboratory [24]. As well documented in the ’IEA Wind—2015 Annual Report’ [25], several European countries have similar wind penetration targets. Denmark even reached in 2015 a wind penetration of 42 % with an outstanding official target of 50 % by 2020.
Finally, Equation (5) allows us to define the “system LCOE”, i.e., the LCOE of the power system portfolio that includes an intermittent source, as follows
P α , β SY , w = ( w co α co w ¯ wi ) P LC , co + ( w ga α ga w ¯ wi ) P LC , ga + w ¯ wi P α , β LC , wi ,
i.e., as a linear combination of single technology LCOEs with nonnegative weights representing the fraction of electricity generated by each technology in the power system.

2.2. Stochastic System LCOE Theory

Economic and financial risk in the electric energy sector is mainly due to the high volatility of the prices of fossil fuels and CO 2 [15]. Thus, at least three sources of risk should be taken into account when modelling energy portfolio risk: the dynamics of coal market prices, the dynamics of gas market prices and the dynamics of CO 2 prices. Appendix B illustrates the dynamic model used in the empirical analysis to describe the stochastic time evolution of fossil fuels and carbon prices. Uncertainty in coal, gas and CO 2 market prices influences variable costs of fossil fuel generation. Hence, the insertion of a stochastic variable costs sequence C n x , var ( ω ) in Equation (A8), due to the stochastic path ω , makes P LC , x a (time-independent) stochastic variable
P LC , x ( ω ) .
In what follows, we will refer to P LC , x ( ω ) of Equation (10) as “stochastic LCOE” [14,26]. For a single fossil fuel technology x the stochastic LCOE can be defined by the following relationship,
P LC , x ( ω ) = C ˜ x , var ( ω ) + C ˜ x , fix + I ˜ 0 x T c dep x ˜ ( 1 T c ) ,
where the risky terms are highlighted by the path label ω . By definition, the mean of the stochastic LCOE coincides with the deterministic LCOE obtained in our computations using Table A1 and reported in Table A2. Thus, the values reported in Table A2 can be also interpreted as mean values of the stochastic LCOE. CO 2 stochastic prices affects both P LC , co ( ω ) and P LC , ga ( ω ) , thus introducing correlation between these two random variables. Equation (11) properly extends Equation (A11) by giving it a distribution, and prepares the way to the introduction of decision theory and optimal portfolio selection in the field of the LCOE technique.
Under our hypothesis of three sources of risk, the wind LCOE P α , β LC , wi follows a deterministic price path because the electricity production from wind source does not burn fossil fuels and does not release CO 2 . Moreover, Equation (7) shows that the extra costs imposed to the power systems depend only on the fixed cost of the fossil fuel dispatchable technologies (which are independent of ω ). A wind plant can be seen, therefore, as a risk-free asset in an otherwise risky portfolio, and the contribution of the wind source to optimal risk reduction will be shown to be relevant.
Following the same line of reasoning adopted in the deterministic case, the “stochastic system LCOE”, i.e., the stochastic LCOE of the power system portfolio that includes an intermittent source, can be defined as follows
P α , β SY , w ( ω ) = ( w co α co w ¯ wi ) P LC , co ( ω ) + ( w ga α ga w ¯ wi ) P LC , ga ( ω ) + w ¯ wi P α , β LC , wi ,
i.e., as a linear combination of single technology stochastic LCOEs with the same nonnegative weights of the deterministic case. The integration of an intermittent renewable source, like wind, in a fossil fuels portfolio does not generate further CO 2 emissions but instead goes to replace fossil fuels usage. The effect of wind inclusion will be that of reducing fossil fuel, CO 2 emissions and the overall portfolio risk. Equation (12) is the second key result of this paper.

2.3. Extending the System LCOE Theory to Many Intermittent Renewables

Equation (12) can be extended to include any bundle of intermittent renewables in a quite straightforward way. Let us assume that there are L different intermittent generation technologies, labelled by the index y = 1 , 2 , , L . We denote by w ¯ nd the non-dispatchable sources penetration, i.e., the fraction of electricity yearly generated in the power system by intermittent renewables
w ¯ nd = y = 1 L Q y , nd Q TOT ,
where Q y , nd is the amount of electricity yearly generated in the power system by the non-dispatchable source y. The stochastic system LCOE can be expressed in the following way
P α , β SY , w ( ω ) = ( w co α co w ¯ nd ) P LC , co ( ω ) + ( w ga α ga w ¯ nd ) P LC , ga ( ω ) + w ¯ wi P α , β LC , nd .
P α , β LC , nd is the LCOE of the intermittent component of the system portfolio which properly includes extra costs and gains due to non-dispatchable sources integration. It is given by
P α , β LC , nd = P LC , nd + x α x β x w ¯ nd C ˜ x , fix + I ˜ 0 x T c d e p x ˜ 1 T c ,
where
P LC , nd = y = 1 L Q y , nd Q nd P LC , y ,
Q nd = y = 1 L Q y , nd , and P LC , y is the ‘bare’ LCOE of the renewable source y
P LC , y = C ˜ y + I ˜ 0 y T c d e p ˜ y ( 1 T c ) .
We notice that, since intermittent renewables are carbon-free sources, P α , β LC , nd is a deterministic quantity (independent of ω ).
On these results we will next develop the stochastic system LCOE risk analysis, a powerful tool for investigating the problem of the optimal integration of intermittent sources into the power system. This is the main contribution of the paper.

3. Optimal Integration of Intermittent Renewables

In this Section, we will use the stochastic system LCOE theory for investigating the problem of the optimal integration of intermittent sources into the power system. In particular, we will provide the optimal integration solution for any initial configuration of the power system, i.e., for any dispatchable generation sources composition. The main results will be illustrated in the framework of system frontier analysis which offers a global view of the power system in terms of the cost-risk trade-off. To better discuss the impact of optimal integration strategies on the power system, we first determine system frontiers in the case of fully dispatchable (coal and gas) sources. Then, the wind technology will be included using the system LCOE approach. Finally, we will show that frontier analysis is also an important tool for investigating the effects produced on the power system by well defined renewable energy and environmental policies.

3.1. Efficient System Portfolio Frontiers: The Dispatchable Case

One of the main implications of the stochastic LCOE theory is that the joint effect of fossil fuel prices volatility and the CO 2 price volatility can induce rational electricity producers to diversify their generation portfolios in order to minimize the impact of such factors on the risk of electricity production [14]. The rationale is that, since LCOE estimates always include uncertainty because of fluctuating fuel and carbon prices, instead of getting rid of this uncertainty by hiding it under the carpet, it is wiser to diversify the investment in such a way to control risk in the best possible way. Since the power system portfolio can be viewed as the generation portfolio obtained by aggregating individual producer’s portfolio choices, such diversification effects have an important impact also on the risk of the overall power system. This risk-reducing diversification is not trivial because the stochastic LCOE of the two fossil fuel components of the portfolio, i.e., coal and gas, are coupled through the CO 2 price process. Table A4 shows correlation values between coal and gas stochastic LCOEs for the sequence of the CO 2 scenarios characterized by σ ca = 0, 0.10, 0.20, 0.30. As σ ca increases, the coupling between P LC , co ( ω ) and P LC , ga ( ω ) strengthen, thus showing that the CO 2 price volatility parameter σ ca plays an important role in the risk reduction process.
The risk assessment can be performed by determining power system portfolio frontiers. We recall that a power system portfolio belongs to the portfolio frontier if it is at minimum risk (as measured by the standard deviation or by the CVaR deviation of the stochastic system LCOE) among all system portfolios with the same LCOE mean. By using Equation (12) for the fully dispatchable case (i.e., in the case w ¯ wi = 0 ), it is possible to draw system portfolio frontiers by plotting for each portfolio composition (i.e., for each value of w co and of w ga = 1 w co with 0 w co 1 ) the mean against standard deviation of the system LCOE, or the mean against CVaR deviation of the system LCOE. Equation (12) shows that in the case w ¯ wi = 0 , the individual producer’s frontier coincides with the system frontier. In this way, we can investigate the cost-risk trade off of power system portfolios. We will show that a policy maker can use the information contained in the system portfolio frontier to value the impact on the power system of environmental and renewable energy policies.
Figure 1 depicts system portfolio frontiers in the ( μ SY , w , σ SY , w ) plane (left panel), and in the ( μ SY , w , CVaRD SY , w ) plane (right panel) for each CO 2 price volatility scenario (in this paper the confidence level for the CVaRD risk measure has been taken equal to 95 % ).
By using this approach it is thus possible to determine the composition of that fully dispatchable portfolio which minimizes generation risk, i.e., the portfolio that minimizes the standard deviation or the CVaR deviation of the stochastic LCOE. In this way, optimization can be introduced in the stochastic LCOE problem, picking up portfolios of assets which have minimum dispersion about the expected LCOE as measured by standard deviation, or minimum tail risk as measured by CVaRD. Table 2 reports respectively the composition of minimum variance portfolios (mvp) and the composition of minimum CVaRD portfolios (mcp) for all considered CO 2 price volatility scenarios.
We notice that in each scenario the composition of the mvp-portfolio is very similar to the composition of the mcp-portfolio. This means that a variance-risk averse investor (and a variance-risk averse policy maker) and a tail-risk averse investor (and a tail-risk averse policy maker) would select very similar portfolios.
The “efficient power system frontier” is defined as the locus of efficient power system portfolios, i.e., the locus of system portfolios that have minimum cost among all system portfolios with the same level of risk. The efficient power system frontier is represented in each graph by the upward sloping part of the curves, starting from the mvp (or the mcp) portfolio and ending with the full gas, single asset system portfolio. Efficient frontiers provide well defined trade-offs between global cost and risk and between risk an CO 2 emissions of the power system as a whole. As we move along the efficient frontier from left to right, the gas component increases thus reducing both costs and CO 2 emissions and increasing the portfolio risk. Among efficient portfolios, minimum risk portfolios (mvp or mcp) are therefore the most costly and the most emitting portfolios. Table 2 shows that as the volatility of carbon prices increases, the weight of the coal component of such optimal portfolios decreases. As a consequence, the set of efficient portfolios is reduced (see Figure 1). Increasing values of the CO 2 price volatility, in fact, make inefficient the most emitting portfolios. This is due to the fact that increasing carbon volatility makes coal generation riskier than natural gas generation, thus increasing the weight of the gas technology within individual producer’s efficient portfolios. This leads to a reduction of both generating costs and CO 2 emissions but increases risk. From this point of view, frontier analysis is an important tool for jointly investigating diversification and CO 2 emissions reduction effects on the whole power system due to individual producer’s portfolio choices. In this sense, frontier analysis is an important tool for evaluating market reactions to environmental and renewable energy policies.

3.2. Efficient System Portfolio Frontiers: Including the Wind Asset into the Power System

The first important difference with respect to the fully dispatchable case is that when the wind asset is included in the power system, the individual producer’s portfolio frontiers differs from the system portfolio frontier. This is due to the fact that individual producers can select generation portfolios with any weights of wind and fossil fuel components. In contrast, at system level the wind source has a limited availability. In fact, the fraction of the wind energy in the power system portfolio is constant and is equal to the wind penetration w ¯ wi . Nevertheless, an analytical characterization of efficient system portfolios can be given. We will show that a policy maker can use the information contained in the system portfolio frontier to value the impact on the power system of environmental and renewable energy policies.
Looking back to Equation (12), we notice that the composition of a system portfolio depends on the interplay between two parameters, w co and α co , defining the coal component of the portfolio w co α co w ¯ wi . In fact, if we set a given value of the coal component, w co and α co can be combined in many (infinite) ways to produce different system portfolios with the same value of the coal component. Since w ga = 1 w co and α ga = 1 α co , the values of w co and α co determine uniquely the gas component too. All these portfolios bear the same risk (as measured by the standard deviation or by the CVaR deviation, see Appendix D) but have different generation costs (as measured by the mean of their stochastic LCOE). This is due to the fact that the last term in the r.h.s of Equation (12) P α , β LC , wi is non stochastic and does not affect risk but it influences the LCOE mean of different system portfolio with the same coal component. In fact P α , β LC , wi depends on the integration strategy α co and by capacity values, but is independent of w co . Two main results then follow.
The first result regards the composition of minimum risk portfolios. Such optimal portfolios can be obtained for w co and α co satisfying the relationship
w co α co w ¯ wi = w mrp co ( 1 w ¯ wi ) ,
where “mrp” stands for mvp in the case of standard deviation, and for mcp in the case of CVaR deviation. The gas component is, of course, w mrp ga ( 1 w ¯ wi ) and the wind component is w ¯ wi . The proof can be found in Appendix D.
With respect to the dispatchable case, the weights of both fossil fuels components of minimum risk portfolios are reduced by the factor 1 w ¯ wi . The same factor reduces also the overall risk of such optimal portfolios. Table 3 and Table 4 report, respectively, the composition of minimum variance and minimum CVaRD power system portfolios in the wind integrated case.
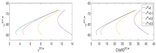
As a second result, a complete characterization of power system frontier portfolios can be obtained. In fact, in each set of system portfolios with the same coal component (and, consequently, the same gas and wind components, and the same risk) we can find a system portfolio characterized by the minimum expected system LCOE. By definition, such a portfolio is a frontier portfolio. It can be obtained for α co = 0 , i.e., in the case of a fully gas reduction strategy ( α ga = 1 ). In fact, Equation (12) and data reported in Table 1 show that α co = 0 is the minimum cost integration strategy for any composition of the system portfolio, i.e., for any level of risk. System frontiers can be then obtained by plotting for each frontier portfolio, i.e., for each value w co 0 , 1 w ¯ wi , the mean against the standard deviation and the mean against the CVaR deviation of the system LCOE. In this manner, the system LCOE theory is able to produce the optimal integration strategy of intermittent generation in an endogenous way. Figure 2 shows system frontiers for both risk measures in the four CO 2 volatility scenarios for a wind penetration w ¯ wi = 40% and β ga = 0.
Efficient system frontiers are represented by the upward sloping part of the curves, starting from the mrp portfolio and ending with the two asset, gas and wind, system portfolio. Efficient portfolios are characterized by a coal component w co 0 , w mrp co ( 1 w ¯ wi ) , a gas component w ga 0 , w mrp ga ( 1 w ¯ wi ) and a wind component equal to w ¯ wi . As in the fully dispatchable case, efficient frontiers provide a well defined trade-off between global cost and risk of the power system. As we move along the efficient frontier from left to right, we note that cost cannot be reduced without increasing risk.
As a further result, we will show that the fully gas reduction strategy α co = 0 represents also the minimum risk integration strategy for efficient system portfolios. The minimum risk integration strategy is defined for each fully dispatchable power system portfolio by the value α co that minimizes the overall system portfolio risk after the wind inclusion. It can be obtained in a closed form for both risk measures. Limiting our analysis to efficient dispatchable power system portfolios ( w co w mrp co ) in which a wind component is included, the minimum risk strategy α mr co is given by
α mr co = 0 if 0 w co w mrp co ( 1 w ¯ wi ) w co w mrp co ( 1 w ¯ wi ) / w ¯ wi if w mrp co ( 1 w ¯ wi ) < w co w mrp co
and α mr ga = 1 α mr co . The proof can be found in Appendix D.
Equation (19) clearly shows that for efficient system portfolios the wind integration is performed also at minimum risk. From this point of view, a renewable energy policy characterized by a well defined penetration target for the intermittent generation and by a fully gas reduction integration strategy, generates efficient power system portfolios in which the intermittent production is integrated at minimum risk. This is an important indication for policy makers aiming at conciliating energy policies with market logics.
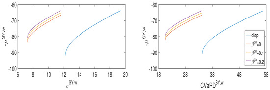
Figure 3 illustrates the impact on the overall power system of a renewable energy policy characterized by a given wind penetration target w ¯ wi . Each graph plots 3 system portfolio frontiers, namely for β ga = 0, 0.1, 0.2, and the dispatchable system frontier for the σ ca = 0.2 scenario. The wind penetration target is w ¯ wi = 40%.
The wind inclusion sensibly reduces the risk of system portfolios. The entity of the risk reduction does not depend on the capacity value β ga . Referring, in fact, to Equation (12), we note that the capacity value enters only in the last term P α , β LC , wi which is non stochastic and does not affect risk. However, the capacity value influences the LCOE mean. Increasing capacity values reduce costs. However, the entity of such a cost reduction is quite low, and as the capacity value increases the portfolio frontier moves slightly north. In Figure 3 can be observed a reduction of the expected stochastic system LCOE due to the wind integration. This reduction is not obvious as it could seem, because of the extra costs imposed by wind integration, and depends on the specific cost data of the power technologies we used in the empirical analysis.
Efficient system frontiers also show a well defined trade-off between risk and CO 2 emissions. Let us recall that the CO 2 emissions rate of a power generation portfolio can be computed as a linear combination of single technology emissions rates, using as weights the fraction of energy generated by each single CO 2 emitting technology in the portfolio [14]. Denoting by E x the CO 2 emissions rate due to technology x measured in tCO 2 /MWh, the efficient system portfolio emissions rate E SY is given by
E SY = w co E co + ( 1 w co w ¯ wi ) E ga .
Table 5 shows emission rates computed for optimal standard deviation and optimal CVaRD portfolios in both the fully dispatchable and in the wind integrated case. Emissions are computed using an emissions rate of 0.832 tCO 2 /MWh for coal fired plants and 0.351 tCO 2 /MWh for gas fired plants (see Table A1).
The inclusion of the wind asset reduces both the risk and the CO 2 emission rate. The percentage abatement of CO 2 emissions is exactly equal to the wind penetration in the power system, i.e., 40 % . The entity of emissions abatement is independent from the capacity values of the power system. Equation (12) shows, in fact, that capacity values influence generation costs but have no effect on both the risk of the system portfolio and the emissions reduction.
Among efficient system portfolios, minimum risk portfolios are characterized by the maximum CO 2 emission rate. As we move along the efficient system frontier starting from the minimum risk system portfolio, the risk monotonically increases and the CO 2 emission rate monotonically decreases. CO 2 emissions cannot be reduced without increasing risk. Moreover, the abatement of CO 2 emissions of minimum risk portfolios increases as the CO 2 price volatility increases (see Table 5). As in the fully dispatchable case discussed in the previous subsection, Figure 2 shows that increasing values of the CO 2 price volatility make inefficient the most emitting portfolios, thus reducing the set of efficient system portfolios. The volatility of carbon market prices plays a crucial role in the emission reduction process also in this wind integrated case because, as in fully dispatchable case, it leads rational investors to efficiently reduce the coal fraction of power generation portfolios for purely risk aversion reasons. CO 2 price volatility can induces therefore individual producers to modify their portfolio choices to automatically regulate the CO 2 emissions at a level which is lower, or at lest equal, to the CO 2 emission level of minimum risk system portfolios (mvp or mcp, depending on the chosen risk measure). From this point of view, the stochastic system LCOE theory is an important tool for investigating jointly diversification and CO 2 emissions reduction effects on the whole power system due to the reaction of individual producers to environmental and renewable energy policies. Introducing volatility, market-based mechanisms for CO 2 pricing can produce more significant effects on controlling CO 2 emissions with respect to non volatile carbon tax schemes. On one side, they contribute to reduce CO 2 emissions in the power system. On the other side they increase the risk of individual producer’s portfolios, and consequently, the risk of the power system portfolio. This is an important indication for a policy maker concerned with environmental issues coordinated with economic issues.

4. Conclusions

The classic LCOE theory is a technique widely used for comparing generation costs among homogeneous individual technologies or between portfolios of homogeneous technologies, useful among other things for assessing capacity planning schemes. For intermittent sources, a naive use of the LCOE fails to consider the constraints of the interaction of a non-dispatchable source inclusion with the power system. In contrast, system LCOE theory allows policy makers to consistently compute the LCOE of a non-dispatchable technology taking into account inclusion effects. The stochastic system LCOE theory even goes beyond this, and allows a policy maker to value the impact of a given renewable energy policy in terms of risk. When system frontiers are plotted for each given capacity value (see Figure 3), the policy maker can in fact quantify the risk reduction which can be obtained by including a carbon free non-dispatchable asset in the system.
Finally, a policy maker can apply the stochastic system LCOE theory the to the analysis of CO 2 emissions assessment and reduction, quantifying the impact of market-based mechanisms of CO 2 emissions pricing, also by comparing them to a non-volatile carbon tax scheme. In fact, as it is shown in Table 5, non-volatile CO 2 prices (first column) set a reference emission rate and as volatility increases (going from left to right along the rows), emission rates of optimal portfolios get reduced, starting from this initial rate, as long as part of the coal component is substituted with some gas component (see also Table 3 and Table 4). From this point of view, the stochastic system LCOE theory can be used as a powerful tool of analysis to value the effects on the power system of integrated environmental and renewable energy policies.
The proposed methodology can be applied also in the case of power capacity expansion planning in order to account for the inclusion of a non-dispatchable source in a already existing coal and gas mixed portfolio. To determine the wind LCOE in such a case, it is necessary to carefully evaluate sunk costs and to include into the analysis (specifically, in the r.h.s. of Equation (4)) incremental costs and gains due to the wind source integration. Regarding capacity reduction, power market forces can induce individual producers to efficiently reduce the excess capacity as it becomes not profitable.
Even though in our discussion we referred to the case of two dispatchable technologies, coal and gas, the system LCOE theory is general and applies to any combination of dispatchable and non-dispatchable sources. For example, system LCOE theory can be used to study the effects produced on cost, risk and CO 2 emissions by the inclusion of a carbon-free source, like nuclear power, in the dispatchable component of the power system portfolio. This case is very different from that analyzed in this paper in which the dispatchable part of the power system portfolio was composed by two fossil fuel sources. The inclusion of a carbon free dispatchable source may sensibly alter the trade-off between risk and CO 2 emissions of power system portfolios [14]. We leave this topic to future investigations.

Author Contributions

The authors contributed equally to this work.

Conflicts of Interest

The authors declare no conflict of interest.

Appendix A. The LCOE Theory

Consider a project of an electricity generating plant, financially seen as a cash flow stream on a yearly timetable n ( n = N , , 0 , , M ) as depicted in Figure A1, where n = N < 0 is the construction starting time, n = 0 is the end of construction time and the operations starting time, n = M 1 is the end of operations time. The evaluation time is assumed to be n = 0 .
Figure A1. Project timeline.
Figure A1. Project timeline.
Energies 11 00549 g0a1
Classically, the Levelized Cost of Electricity (LCOE, or ’levelized cost’ LC in short) is defined as that nonnegative price P LC , x (assumed constant in time, and expressed in real money units) of the electricity produced by a specific generation technology x which makes the present value of expected revenues from electricity sales equal to the present value of all expected costs met during the plant life-cycle (investment costs, operating costs, fuels costs and carbon charges when due). The LCOE represents the generating costs at the plant level (busbar costs) and does’t include transmission and distribution costs, and all possible network infrastructures adjustments [27]. To determine the LCOE, present values are computed by using a discount rate that provides investors with the adequate return for the assumed risk. In general, this return is quantified by the Weighted Average Cost of Capital (WACC) which accounts for the possibility that a given project can be financed by a mix of equity and debt [28]. Assessing the LCOE through the WACC method allows one to include the level of risk perceived by investors (both equity holders and bondholders). The LCOE is then a breakeven reference unitary cost to be compared with the expected market electricity price.
The LCOE for a specific technology x is evaluated at time n = 0 after equating present values of expected revenues and costs,
n = 1 M ( P LC , x Q x ) ( 1 + i ) n n b F 0 , n = n = 1 M ( C n x , var + C n x , fix + T n x ) F 0 , n + I 0 x .
In the l.h.s. of Equation (A1), Q x denotes the amount of electricity produced during each period (one year),
Q x = W x × 8760 × C F x ,
where W x is the nameplate power capacity of the plant and C F x the Capacity Factor of that technology (its value can be found in Table A1). In Equation (A1), i is the expected yearly inflation rate (since the LCOE has to be expressed in real terms), n b refers to the base year used to compute nominal prices from real prices, and
F 0 , n = 1 ( 1 + r ) n
is the discount factor in the WACC evaluation scheme, where the WACC r is kept constant for the whole life of the project. In the r.h.s. of Equation (A1), the cost term C n x , var denotes expected nominal variable operating expenses, namely operation and maintenance (O&M) variable costs and fuel costs, which are incurred throughout the operational life of the plant. Variable costs have to include carbon market costs or carbon taxes, if carbon emissions costs must be accounted for. The cost term C n x , fix accounts for operation and maintenance (O&M) fixed costs. In the r.h.s of Equation (A1), T n x indicates the yearly nominal tax liability
T n x = T c ( R n x C n x , var C n x , fix dep n x ) ,
computed by subtracting costs and asset depreciation dep n x from sales revenues R n , being T c the tax rate (taxable income may be reduced by allowing carry forward of losses, most likely in early years of operation where the depreciation component is substantial [27]). The term I 0 x , in the r.h.s. of Equation (A1) stands for the pre-operations nominal investment expenses, starting at n = N and ending at n = 0 , but computed as a lump sum. I 0 x is computed in the following way. Denoting by O ¯ n x the real amount of the overnight cost allocated to year n (again with reference to Figure A1), the nominal amount O n x at year n can be expressed as
O n x = ( 1 + i ) n n b O ¯ n x n = N , , 1 , 0 .
Then, I 0 x is computed as follows
I 0 x = O N x ( 1 + r ) N + + O 1 x ( 1 + r ) + O 0 x .
Since revenues have the form
R n x = P LC , x Q x ( 1 + i ) n n b ,
using Equation (A4) and solving directly Equation (A1) for P LC , x we get
P LC , x = n = 1 M ( C n x , var + C n x , fix ) F 0 , n Q x n = 1 M ( 1 + i ) n n b F 0 , n + I 0 x T c n = 1 M dep n x F 0 , n ( 1 T c ) Q x n = 1 M ( 1 + i ) n n b F 0 , n .
Equation (A8) can be formally simplified by posing
Q ˜ x = Q x n = 1 M ( 1 + i ) n n b F 0 , n ,
and defining unitary costs as follows
C ˜ x , var = n = 1 M C n x , var F 0 , n Q ˜ x , C ˜ x , fix = n = 1 M C n x , fix F 0 , n Q ˜ x , I ˜ 0 x = I 0 x Q ˜ x , d e p x ˜ = n = 1 M dep n x F 0 , n Q ˜ x ,
thus getting
P LC , x = C ˜ x , var + C ˜ x , fix + I ˜ 0 x T c dep x ˜ ( 1 T c ) .
Looking back to Equation (A1), we notice that the present value of the costs of a given generation technology x can be expressed as Q ˜ TOT P LC , x , and in this sense the LCOE can be interpreted as the “average” generation cost of that technology.
Table A1 details all technical data and costs included in our analysis, for wind and fossil fuel technologies, denominated in US dollars referred to the base year 2015 ($-2015), i.e., in real dollars. Data shown in Table A1 are collected from the “Annual Energy Outlook 2016” [29] as reported in ’Capital Cost Estimates for Utility Scale Electricity Generating Plants’ [30] and in “Cost and Performance Characteristics of New Generating Technologies, Annual Energy Outlook 2016—June 2016” [1] provided by the US Energy Information Administration. In accordance to the Annual Energy Outlook 2016 (AEO 2016), we assume an expected inflation rate i = 2.2% per annum, and a tax rate T c = 40%. Carbon costs have been assumed equal to 25 $-2015 per ton of CO 2 [31]. As a reference case, we will use a nominal WACC rate of 7.9 % , in agreement with the assumption of a real WACC of 5.6 % adopted in AEO 2016 [1]. LCOE values are computed using Equation (A11). Results are summarized in Table A2.
Table A1. Technical assumptions. All dollar amounts are in year 2015 dollars. Overnight costs are assumed to be uniformly distributed on the construction period. O&M stands for operation and maintenance. Mill stands for 1 / 1000 of a dollar. mmBtu stands for one million Btus. Depreciation is developed according to the MACRS 20 (Modified Accelerated Cost Recovery System) scheme.
Table A1. Technical assumptions. All dollar amounts are in year 2015 dollars. Overnight costs are assumed to be uniformly distributed on the construction period. O&M stands for operation and maintenance. Mill stands for 1 / 1000 of a dollar. mmBtu stands for one million Btus. Depreciation is developed according to the MACRS 20 (Modified Accelerated Cost Recovery System) scheme.
UnitsWindCoalGas
Technology symbol wicoga
Capacity factor 42%85%87%
Heat rateBtu/kWh088006600
Overnight cost$/kW16443558956
Fixed O&M costs$/kW/year45.9841.1910.76
Variable O&M costsmills/kWh04.503.42
Fuel costs$/mmBtu02.423.91
CO 2 intensityKg-C/mmBtu025.814.5
Fuel real escalation rate 0%0.3%2.0%
Construction period# of years343
Operations start 202220222022
Plant life# of years303030
Table A2. LCOE values in $-2015.
Table A2. LCOE values in $-2015.
P LC , co P LC , ga P LC , wi
102.563.858.6
Equation (A11) is valid for a single-technology (labeled by x) project. For a multi-technology project, i.e., a portfolio w of technologies, the total levelized cost P LC , w can be expressed as a linear combination of single technology LCOEs, namely as
P LC , w = x Q x Q TOT P LC , x x w x P LC , x ,
where Q TOT = x Q x , and
w x = Q x Q TOT
is the weight of technology x in the portfolio with x w x = 1. To see this, it suffices to note that the present value of the costs of a generation portfolio Q ˜ TOT P LC , w can be expressed as the sum of present values of single technology costs Q ˜ TOT P LC , x , thus getting
Q TOT P LC , w = x Q x P LC , x ,
from which Equation (A12) follows. Notice that in Equation (A14) tildes disappeared as a direct consequence of Equation (A9). The portfolio LCOE is, therefore, a linear combination of individual technologies LCOEs, weighted by the fraction of electricity generated by each technology.

Appendix B. Underlying Stochastic Dynamic Price Model

To include market risks into the analysis, we assume a dynamical model in which the time evolution of fossil fuel prices, X t c o and X t g a , are both described by geometric Brownian motions,
d X t c o X t c o = ( π c o + π ) d t + σ c o d Z t c o ,
and
d X t g a X t g a = ( π g a + π ) d t + σ g a d Z t g a ,
where
-
π c o and π g a are, respectively, the natural logarithm of one plus the real escalation rate of coal and natural gas prices, as given in Table A1;
-
π is the natural logarithm of one plus the expected inflation rate, π = ln ( 1 + i ) ;
-
σ c o and σ g a are, respectively, the volatilities of coal and gas prices;
-
Z t c o , Z t g a are independent standard Brownian motions [16].
Fuel prices reported in Table A1 are used as initial conditions of the price dynamics. The numerical values of the dynamical parameters are reported in Table A3. The real escalation rates parameters displayed in Table A3, are forecast expected rate of growth of fossil fuels prices, as given in AEO 2016 [29]. The volatility parameters are chosen according to the estimates obtained by Hogue [16] that used a geometric Brownian motion to simulate the fuels prices dynamics on wellhead prices from 1950–2011 for natural gas, and from 1950–2010 for coal.
Table A3. Dynamical parameters.
Table A3. Dynamical parameters.
CoalGas
π c o = ln ( 1.003 ) π g a = ln ( 1.02 )
σ c o = 0.09 σ g a = 0.16
π = ln ( 1.022 )
The dynamics of carbon prices (expressed in dollars per ton of CO 2 ) is modeled according to a geometric Brownian motion of the type
d X t c a X t c a = π d t + σ c a d Z t c a ,
where σ ca is the carbon volatility and Z t ca is a standard Brownian motion which is assumed to be independent of Z t co and Z t ga . A CO 2 price equal to 25 $-2015 per ton of CO 2 is assumed as initial condition of the CO 2 price process. X t co and X t ca enter in the variable costs term C ˜ co , var , and X t ga and X t ca enter in the variable cost C ˜ ga , var . The dynamics of X t ca affects therefore both coal and gas LCOEs, thus introducing positive correlation between them. The entity of such a correlation, as well as the volatility values of coal and gas LCOEs, depend on the CO 2 price volatility and can be obtained by using Monte Carlo techniques. We made simulations under four different scenarios, namely assuming a carbon price volatility equal to 0 % , 10 % , 20 % , 30 % . These assumptions try to depict a zero volatility, a low, a medium, and an high volatility scenario, respectively, in order to capture the relevance of risk hedging effects in diversified generation portfolios [23]. For each run of the Monte Carlo simulation, an evolution path for fossil fuel prices and carbon prices is obtained and, along such paths, LCOE values were calculated. Figure A2 shows LCOE sample distributions in the σ ca = 0.2 scenario. It can be noticed that single fuel LCOE distributions (and, consequently, system portfolios LCOE distributions) are not gaussian, certainly not symmetric, and show a long and fat right hand side tail. Long and fat tails make it important to look at the risk associated to extreme, asymmetric events. Table A4 reports the first two moments and correlation values of LCOE simulated distributions in each carbon volatility scenario.
Figure A2. LCOE distributions in the σ c a = 0.2 scenario. Left panel: P LC , co ( ω ) . Right panel: P LC , ga ( ω ) .
Figure A2. LCOE distributions in the σ c a = 0.2 scenario. Left panel: P LC , co ( ω ) . Right panel: P LC , ga ( ω ) .
Energies 11 00549 g0a2
Table A4. First two central moments and CVaRD values of the P L C , x (LCOE) distribution.
Table A4. First two central moments and CVaRD values of the P L C , x (LCOE) distribution.
σ ca x μ L C , x σ L C , x CVaRD x ρ
0co102.55.514.30
ga63.818.755.0
0.10co102.58.019.70.09
ga63.819.055.2
0.20co102.513.639.20.24
ga63.819.755.6
0.30co102.523.570.30.44
ga63.821.161.1

Appendix C. CVaR Deviation: A Brief Review

Consider a random variables Y (e.g., the stochastic EEC of a system portfolio) with probability density f ( y ) , a threshold h and a probability value ϕ (see Figure A3).
Figure A3. Risk measures associated to a skewed, long tailed generic distribution.
Figure A3. Risk measures associated to a skewed, long tailed generic distribution.
Energies 11 00549 g0a3
As conventional in risk theory notation, losses (as e.g., adverse values of the stochastic EEC) are considered as right tail values. The CVaR of the portfolio at confidence level ϕ is defined as the conditional expectation on losses
CVaR ϕ ( Y ) = 1 1 ϕ y h * y f ( y ) d y ,
when h * = VaR ϕ ( Y ) . CVaR ϕ can thus be seen as the expectation over the residual 1 ϕ cases, the most adverse ones (so that CVaR ϕ VaR ϕ ). In this way, CVaR fully takes into account tail risk, but in an asymmetric way, being defined on the most adverse tail only. In turn, CVaRD at confidence level ϕ is defined in terms of CVaR [32] as
CVaRD ϕ ( Y ) CVaR ϕ ( Y μ ) = CVaR ϕ ( Y ) μ ,
where μ = E [ Y ] . In Equation (A19) the first equality shows that CVaRD is the deviation associated to CVaR, like standard deviation σ , from σ 2 = E ( Y μ ) 2 , is associated to the mean. CVaRD is non-negative (like the standard deviation), whereas this is not necessarily true for CVaR (and the mean). If c is a constant, the followind equalities hold
CVaRD ϕ ( Y + c ) = CVaRD ϕ ( Y ) ,
and
CVaRD ϕ ( c Y ) = c CVaRD ϕ ( Y ) .
Intuitively, the relationship between VaR and CVaRD (or CVaR) is displayed in Figure A3. Being a deviation, CVaRD has a different field of application than CVaR. The measures useful to manage the risk we have in mind are indeed deviation measures, among which we selected standard deviation (i.e., variance) and CVaRD, with different tail properties.

Appendix D. Proof of Equations (18) and (19)

Let us denote by D a general deviation measure, like standard deviation or CVaRD. From Equation (12), the risk of a power system portfolio D P α , β SY , w , can be expressed as
D P α , β SY , w = D ( w co α co w ¯ wi ] P LC , co + w ga α ga w ¯ wi P LC , ga ,
in which Equation (A20) has been used. Since the coefficients of P LC , co and P LC , ga do not sum to 1, we can rearrange Equation (A22) in the following way
D P α , β SY , w = ( 1 w ¯ wi ) D w co α co w ¯ wi 1 w ¯ wi P LC , co + w ga α ga w ¯ wi 1 w ¯ wi P LC , ga ,
in which Equation (A21) has been used. Since the coefficients of P LC , ga and P LC , co within the D operator now sum to 1, the composition of efficient portfolios can be obtained by posing
w co α co w ¯ wi 1 w ¯ wi = w mrp co ,
where “mrp” stands for mvp in the case of standard deviation, and for mcp in the case of CVaR deviation. Equation (18) follows directly from Equation (A24). Equation (19) can be obtained by solving Equation (A24) with respect to α co and accounting for the constraint 0 α co 1 .

References

  1. EIA. Cost and Performance Characteristics of New Generating Technologies, Annual Energy Outlook 2016; U.S. Energy Information Administration, Department of Energy: Washington, DC, USA, 2016.
  2. IEA-NEA. Projected Costs of Generating Electricity; OECD: Paris, France, 2015. [Google Scholar]
  3. Joskow, P.L. Comparing the costs of intermittent and dispatchable electricity generating technologies. Am. Econ. Rev. 2011, 101, 238–241. [Google Scholar] [CrossRef]
  4. Reichelstein, S.; Sahoo, A. Time of day pricing and the levelized cost of intermittent power generation. Energy Econ. 2015, 48, 97–108. [Google Scholar] [CrossRef]
  5. Roy, S. Uncertainty of optimal generation cost due to integration of renewable energy sources. Energy Syst. 2016, 7, 365–389. [Google Scholar] [CrossRef]
  6. Hirth, L.; Ueckerdt, F.R.; Edenhofer, O. Integration costs revised—An economic framework for wind and solar variability. Renew. Energy 2015, 74, 925–939. [Google Scholar] [CrossRef]
  7. Hittinger, E.; Whitacre, J.F.; Apt, J. Compensating for wind variability using co-located natural gas generation and energy storage. Energy Syst. 2010, 1, 417–439. [Google Scholar] [CrossRef]
  8. Elsaiah, S.; Cai, N.; Benidris, M.; Mitra, J. Fast economic power dispatch method for power system planning studies. IET Gener. Trans. Distrib. 2015, 9, 417–426. [Google Scholar] [CrossRef]
  9. Benidris, M.; Elsaiah, S.; Mitra, J. An emission-constrained approach to power system expansion planning. Int. J. Electr. Power Energy Syst. 2016, 81, 78–86. [Google Scholar] [CrossRef]
  10. Stacy, T.F.; Taylor, G. The Levelized Cost of Electricity from Existing Generation Resources; Institute for Energy Research: Washington, DC, USA, 2015. [Google Scholar]
  11. Ueckerdt, F.R.; Hirth, L.; Luderer, G.; Edenhofer, O. System LCOE: What are the cost of variable renewables? Energy 2013, 63, 61–75. [Google Scholar] [CrossRef]
  12. Mari, C. Hedging electricity price volatility using nuclear power. Appl. Energy 2014, 113, 615–621. [Google Scholar] [CrossRef]
  13. Taylor, G.; Tanton, T. The Hidden Costs of Wind Electricity; American Tradition Institute: Vancouver, BC, Canada, 2012. [Google Scholar]
  14. Lucheroni, C.; Mari, C. CO2 volatility impact on energy portfolio choice: A fully stochastic LCOE theory analysis. Appl. Energy 2017, 190, 278–290. [Google Scholar] [CrossRef]
  15. García-Martos, C.; Rodríguez, J.; Sánchez, M.J. Modelling and forecasting fossil fuels, CO2 and electricity and their volatilities. Appl. Energy 2013, 101, 363–375. [Google Scholar] [CrossRef]
  16. Hogue, M.T. A Review of the Costs of Nuclear Power Generation; BEBR, University of Utah: Salt Lake City, UT, USA, 2012. [Google Scholar]
  17. Fuss, S.; Szolgayová, J.; Khabarov, N.; Obersteiner, M. Renewables and climate change mitigation: Irreversible energy investment under uncertainty and portfolio effects. Energy Policy 2012, 40, 59–68. [Google Scholar] [CrossRef]
  18. Markowitz, H. Porfolio selection. J. Financ. 1952, 77, 77–91. [Google Scholar]
  19. Rockafellar, R.T.; Uryasev, S. The fundamental risk quadrangle in risk management, optimization and statistical estimation. Surv. Oper. Res. Manag. Sci. 2013, 18, 33–53. [Google Scholar] [CrossRef]
  20. Krokhml, P.; Palmquist, J.; Uryasev, S. Portfolio optimization with Conditional Value-At-Risk: Objective and constraints. J. Risk 2001, 4, 43–68. [Google Scholar] [CrossRef]
  21. Rockafellar, R.T.; Uryasev, S.; Zabarankin, M. Master funds in portfolio analysis with general deviation measures. J. Bank. Financ. 2006, 30, 743–778. [Google Scholar] [CrossRef]
  22. Rockafellar, R.T.; Uryasev, S. Optimization of Conditional Value-At-Risk. J. Risk 2000, 2, 21–41. [Google Scholar] [CrossRef]
  23. Feng, Z.H.; Zou, L.L.; Wei, Y.M. Carbon price volatility: Evidence from EU ETS. Appl. Energy 2011, 88, 590–598. [Google Scholar] [CrossRef]
  24. NREL. Renewable Electricity Futures Study; National Renewable Energy Laboratory: Lakewood, CO, USA, 2012.
  25. IEA. IEA Wind—2015 Annual Report; International Energy Agency: Paris, France, 2016. [Google Scholar]
  26. Lucheroni, C.; Mari, C. Risk shaping of optimal electricity portfolios in the stochastic LCOE theory. Comput. Oper. Res. 2018. [Google Scholar] [CrossRef]
  27. MIT. The Future of Nuclear Power; MIT: Cambridge, MA, USA, 2003. [Google Scholar]
  28. Ross, S.A.; Westerfield, R.W.; Jaffe, J. Corporate Finance; McGraw-Hill: New York, NY, USA, 2010. [Google Scholar]
  29. EIA. Annual Energy Outlook 2016; U.S. Energy Information Administration, Department of Energy: Washington, DC, USA, 2016.
  30. EIA. Capital Cost Estimates for Utility Scale Electricity Generating Plants; U.S. Energy Information Administration, Department of Energy: Washington, DC, USA, 2016.
  31. Du, Y.; Parsons, J.E. Update on the Cost of Nuclear Power; MIT Working Paper; MIT: Cambridge, MA, USA, 2009. [Google Scholar]
  32. Uryasev, S. Conditional Value-At-Risk: Optimization algorithms and applications. In Proceedings of the IEEE/IAFE/INFORMS 2000 Conference on Computational Intelligence for Financial Engineering, New York, NY, USA, 28 March 2000; p. 14. [Google Scholar]
Figure 1. System portfolio frontiers for the fully dispatchable case. Each graph plots 4 system portfolio frontiers (for σ ca = 0, 0.1, 0.2, 0.3). Left panel: The ( μ SY , w , σ SY , w ) plane. Right panel: The ( μ SY , w , CVaRD SY , w ) plane. The σ ca = 0 case is the leftmost curve.
Figure 1. System portfolio frontiers for the fully dispatchable case. Each graph plots 4 system portfolio frontiers (for σ ca = 0, 0.1, 0.2, 0.3). Left panel: The ( μ SY , w , σ SY , w ) plane. Right panel: The ( μ SY , w , CVaRD SY , w ) plane. The σ ca = 0 case is the leftmost curve.
Energies 11 00549 g001
Figure 2. Efficient system portfolio frontiers. Each graph plots 4 system portfolio frontiers (for σ ca = 0, 0.1, 0.2, 0.3) for β co = 0 = β ga . The wind penetration is w ¯ wi = 40%. Left panel: The ( μ SY , w , σ SY , w ) plane. Right panel: The ( μ SY , w , CVaRD SY , w ) plane. The σ ca = 0 case is the leftmost curve.
Figure 2. Efficient system portfolio frontiers. Each graph plots 4 system portfolio frontiers (for σ ca = 0, 0.1, 0.2, 0.3) for β co = 0 = β ga . The wind penetration is w ¯ wi = 40%. Left panel: The ( μ SY , w , σ SY , w ) plane. Right panel: The ( μ SY , w , CVaRD SY , w ) plane. The σ ca = 0 case is the leftmost curve.
Energies 11 00549 g002
Figure 3. Efficient system portfolio frontiers in the σ ca = 0.2 scenario. Each graph plots 3 system portfolio frontiers (for β ga = 0, 0.1, 0.2) and the dispatchable system frontier (disp). The wind penetration is w ¯ wi = 40%. Left panel: The ( μ SY , w , σ SY , w ) plane. Right panel: The ( μ SY , w , CVaRD SY , w ) plane. The dispatchable case is the rightmost curve.
Figure 3. Efficient system portfolio frontiers in the σ ca = 0.2 scenario. Each graph plots 3 system portfolio frontiers (for β ga = 0, 0.1, 0.2) and the dispatchable system frontier (disp). The wind penetration is w ¯ wi = 40%. Left panel: The ( μ SY , w , σ SY , w ) plane. Right panel: The ( μ SY , w , CVaRD SY , w ) plane. The dispatchable case is the rightmost curve.
Energies 11 00549 g003
Table 1. Wind LCOEs P α , β LC , wi for the two different integration strategies described in the text. A wind penetration value w ¯ wi = 40 % is assumed.
Table 1. Wind LCOEs P α , β LC , wi for the two different integration strategies described in the text. A wind penetration value w ¯ wi = 40 % is assumed.
β ga Ga Red β co Co Red
0%70.60%111.5
5%68.95%104.6
10%67.210%97.8
15%65.515%91.0
20%63.720%84.1
Table 2. Composition of minimum variance portfolios (mvp) and minimum CVaRD portfolios (mcp) for the fully dispatchable case.
Table 2. Composition of minimum variance portfolios (mvp) and minimum CVaRD portfolios (mcp) for the fully dispatchable case.
σ ca = 0 σ ca = 0.1 σ ca = 0.2 σ ca = 0.3
w mvp co 92%87%73%40%
w mcp co 91%86%69%38%
Table 3. Optimal, minimum variance system portfolios for the fully integrated wind case for w ¯ wi = 40 % .
Table 3. Optimal, minimum variance system portfolios for the fully integrated wind case for w ¯ wi = 40 % .
σ ca = 0 σ ca = 0.1 σ ca = 0.2 σ ca = 0.3
w ¯ mvp wi 40%40%40%40%
w mvp co ( 1 w ¯ wi ) 55%52%44%24%
w mvp ga ( 1 w ¯ wi ) 5%8%16%36%
Table 4. Optimal, minimum CVaRD system portfolios for the fully integrated wind case for w ¯ wi = 40 % .
Table 4. Optimal, minimum CVaRD system portfolios for the fully integrated wind case for w ¯ wi = 40 % .
σ ca = 0 σ ca = 0.1 σ ca = 0.2 σ ca = 0.3
w ¯ mcp wi 40%40%40%40%
w mcp co ( 1 w ¯ wi ) 55%52%41%23%
w mcp ga ( 1 w ¯ wi ) 5%8%19%37%
Table 5. Emissions rates for minimum variance and minimum CVaRD portfolios (tCO 2 /MWh) in both the fully dispatchable and in the integrated case. (d) stands for dispatchable.
Table 5. Emissions rates for minimum variance and minimum CVaRD portfolios (tCO 2 /MWh) in both the fully dispatchable and in the integrated case. (d) stands for dispatchable.
σ ca = 0 σ ca = 0.1 σ ca = 0.2 σ ca = 0.3
mvp(d)0.7940.7690.7020.543
mvp0.4760.4620.4210.326
mcp(d)0.7890.7650.6830.533
mcp0.4730.4590.4100.320

Share and Cite

MDPI and ACS Style

Lucheroni, C.; Mari, C. Optimal Integration of Intermittent Renewables: A System LCOE Stochastic Approach. Energies 2018, 11, 549. https://doi.org/10.3390/en11030549

AMA Style

Lucheroni C, Mari C. Optimal Integration of Intermittent Renewables: A System LCOE Stochastic Approach. Energies. 2018; 11(3):549. https://doi.org/10.3390/en11030549

Chicago/Turabian Style

Lucheroni, Carlo, and Carlo Mari. 2018. "Optimal Integration of Intermittent Renewables: A System LCOE Stochastic Approach" Energies 11, no. 3: 549. https://doi.org/10.3390/en11030549

APA Style

Lucheroni, C., & Mari, C. (2018). Optimal Integration of Intermittent Renewables: A System LCOE Stochastic Approach. Energies, 11(3), 549. https://doi.org/10.3390/en11030549

Note that from the first issue of 2016, this journal uses article numbers instead of page numbers. See further details here.

Article Metrics

Back to TopTop