Abstract
As policies for energy efficiency of buildings are being actively implemented, building energy performance improvement is urgently required. However, in Korea, information on measures and technologies for building energy efficiency is dispersed and concrete methods are not established, making it difficult to apply effective measures. Therefore, it is required to apply and evaluate energy efficiency measures through database construction integrating diverse information. In this study, the energy efficiency measures in the architectural sector that satisfy domestic legal standards are built. Because of the economic evaluation is necessary for the constructed alternatives, an economic efficiency database was established. The target building was set up, and energy efficiency measures were derived. In addition, a methodology that can induce energy efficient decision making of buildings was proposed, and the energy use evaluation and the economic analysis for each of the alternatives derived from applying the methodology to the target building were carried out. Furthermore, the optimal energy efficiency measures for the target building were suggested through the application of the decision-making process.
1. Introduction
As the importance of the reduction of greenhouse gas emissions and energy conservation is emphasized globally, the government is making various efforts for this. In 2009, the government announced the 30% reduction goal based on the greenhouse gas emission projection for 2020, and enacted the Framework Act on Low Carbon, the Green Growth in April, 2010. [1] Also, the government has determined the reduction goal of greenhouse gas emissions for 2030 as 37%, strengthening the existing goal, and are proceeding to achieve the goal. [2] In the building sector, which accounts for a large portion of domestic energy, various policies are being actively implemented for building energy efficiency. As policies for energy efficiency of buildings are being actively implemented, the participation of building owners, building operators, and people in charge of building energy performance improvement are urgently required for the improvement of the energy efficiency of buildings. However, the biggest problem in the energy efficiency improvement of buildings is thought to be the lack of related information. In Korea, information on measures and technologies for building energy efficiency is dispersed and concrete methods are not established, making it difficult to apply effective measures. Therefore, it is required to apply and evaluate energy efficiency measures through database construction integrating diverse information. It is also necessary to present optimal measures considering both energy efficiency and economic factors by utilizing the database and construct a methodology that can induce energy efficient decision-making based on them. In this regard, it is necessary to build a system that provides effective architectural information and can be used according to the level of users when it is necessary to make various decisions related to building energy efficiency, such as determining the alternatives of the energy performance level for new buildings at the construction stage and deciding on the measures for remodeling or repairing existing buildings at the operational stage.
There are various conditions for users to consider when making decisions on energy efficiency measures through energy use analysis and economic evaluation of the alternative measures. In general, the purpose of energy performance evaluation is to obtain information about the measure which has the lowest energy requirement. However, in the case of performance factors of architectural energy efficiency measures, it has been confirmed that economic evaluation for them is necessary, and a methodology that can support comprehensive decision making through economic analysis is also needed. In addition, this study aimed to provide information through analysis of the scores of the items of the energy performance index (EPI) of the Building Design Criteria for Energy Saving to support users’ decision making.
Therefore, this study focused on the energy efficiency measures in the architectural sector that satisfy domestic legal standards. For the constructed alternatives, an economic efficiency database was established and the target building was set up, and architectural energy efficiency measures were derived. In addition, a methodology that can induce energy efficient decision making of buildings was proposed, and the energy use evaluation and the economic analysis for each of the alternatives derived from applying the methodology to the target building were carried out. Furthermore, the optimal energy efficiency measures for the target building were suggested through the application of the decision-making process.
2. Theoretical Considerations
2.1. The Methodology of Economic Evaluation of Building Energy Efficiency
The economic evaluation of buildings can be considered a decision-making process to select an optimal alternative on the basis of the changes in the annual energy cost and operating cost achieved by the application of the alternatives when they are applied for energy conservation in the planning and design of buildings or when an existing building is remodeled or retrofitted to improve its energy performance. Therefore, economic evaluation is essential for making a systematic and rational choice among many alternatives.
In Korea, the proposal and application of energy efficiency measures for buildings are evaluated by different methodologies according to companies, and economic evaluation methodology for energy efficiency measures is not targeted for evaluation. The Ministry of Land, Transport and Maritime Affairs (currently, the Ministry of Land, Infrastructure and Transport) announced the Method for Analysis and Evaluation of the Life Cycle Cost 2008 so that it would be used as the general guidance on the analysis and evaluation of the Life Cycle Cost (LCC) of turnkey-based construction and alternative tender construction, but it limits the economic evaluation methodology only to the LCC evaluation and prescribes that if a detailed regulation is required, it should be decided and used by each ordering agency.
In addition, an important item in the economic evaluation related to energy efficiency is calculation of the energy cost, and it requires a public energy analysis program. At present, it is possible to conduct energy analysis by using the ECO2 program in Korea, but it is difficult to perform economic evaluation by energy analysis. Therefore, it is necessary to develop an energy efficiency decision-making support program suitable for domestic situations through the integration of the economic evaluation methodology, economic analysis program, and energy analysis program.
In the case of foreign countries, guidelines on economic evaluation are provided, and economic analysis programs are developed and distributed in connection with them. The National Institute of Standards and Technology (NIST) of the United States presented the NIST Handbook 135 Life-Cycle Costing Manual for the Federal Energy Management Program, and has developed and distributed the Building Life Cycle Cost (BLCC) program as an economic analysis tool for the maintenance cost compared to the initial investment cost considering a decrease in the performance of the building and a consequent increase in maintenance expenses as the age of the building increases. The BLCC program not only evaluates the energy saving potential and initial investment cost of each element of the building equipment system, but also provides various decision-making means by assessing the investment cost of the project and the cost burden of future building operation. Moreover, it includes information on current energy prices and discount rates. The NIST Handbook is used as an LCC analysis methodology for all design related tasks of the General Services Administration (GSA) of the United States. In addition, the United States Department of Energy (DOE) provides annual data on the discount rate for the economic analysis of investment related to the energy performance of the federal facilities.
The European EN15459 norm provides a way to calculate the economic effects of building heating systems and other systems (hot water, ventilation, etc.) in relation to the energy demand and use of the building. It is applicable to all types of buildings and requires calculation of heating energy requirement of the building by using the CEN/TC 89 (EN 832, EN 13790). The analysis results are divided into the Global Cost and Annuity Cost. In addition, in relation to the EN standards, the EPBD in Europe provides a report called ‘Cost Optimal Levels for Energy Performance Requirements’, which suggests the calculation method of the optimal cost levels of the factors which are important in terms of cost efficiency.
The US DOE provides the Technical Support Document (TSD) as an independent report related to the ASHRAE Standard 90.1-2010, which includes descriptions of the analysis of the life cycle cost and payback period of specific equipment, i.e., Computer Room Air Conditioning (CRAC), and includes a general outline of the each analysis method, input data required for analysis, and analysis examples. This report is a relatively simple economic evaluation technique that can be applied to compare and analyze the cost efficiency of a specific system, rather than the economic analysis of the entire building.
Domestic and overseas economic evaluation methodologies are conducting economic evaluation through various variables such as the operating cost and discount rate as well as simple energy cost comparison and initial investment cost. Generally, the life cycle cost (LCC) analysis method is recommended. However, in Korea, the details of the database construction and the methodology are not specifically defined. Moreover, the LCC analysis method requires a lot of input data, and its utilization may be low when ordinary users conduct economic evaluation for energy efficiency measures.
Therefore, in order to develop a building energy integrated support system that can be used by ordinary users, it is also necessary to classify the economic evaluation methodology according to the user levels. For this reason, this study intends to propose the methodology of economical evaluation of energy efficiency of domestic buildings which is classified into levels (Levels 1~4) based on the review of domestic and overseas economic evaluation methodologies.
2.2. The Simple Energy Saving Cost Comparison Method
The simple energy saving cost comparison method (Level 1) is an economic evaluation method that considers only the annual energy cost of each alternative and does not consider the investment cost and operating cost. It is a method of calculating the cost by multiplying annual energy use by the current energy unit price without taking into account other costs, and it is applied only when the reductions of the energy cost according to energy use are compared.
This method is used to compare and evaluate reductions in energy costs by calculating the energy cost for the alternative that users want to compare and evaluate or the alternative with the lowest energy use in the energy conservation measure (ECM) List of buildings, and calculating the energy cost according to the energy use of the existing building.
The calculation method of the energy cost according to the energy use of the existing building and of each of the alternatives is shown in Equation (1), and the calculation method of the simple energy cost reduction is as shown in Equation (2).
where, : Energy cost during the analysis period, : Energy use according to the analysis period (t), : Energy unit price and : Analysis period.
The analysis period (n) is generally calculated by applying 40 to 45 years (life of the building). When annual energy cost savings are calculated and compared, they can be calculated without applying a separate analysis period (n = 1):
where, : Simple energy cost saving, : Energy cost of the existing building and : the energy cost of the building when Alternative 1 (Alt1) is applied
2.3. The Initial Investment Cost Method
The initial investment cost method (Level 2) is a method of evaluating the economic efficiency by comparing the initial investment cost and the energy cost. The initial investment cost means the simple installation cost, since it does not take into consideration operating costs other than energy costs and demolition costs. The initial investment cost method can be used when there is little or no consideration of operating costs. It is a method that can be utilized for economical evaluation and analysis of energy efficiency alternatives of the construction sector rather than the cases such as the facility system where the proportion of the operation and maintenance cost is large as the energy use source of the building.
As with the simple energy saving cost comparison method, the energy cost of the alternative that users want to compare and evaluate or the alternative with the lowest energy use in the ECM list and the energy cost according to the energy use of the existing building are calculated. Then, the initial investment cost of the alternative to be compared and that of the exiting method is calculated, and the total cost is evaluated by combining it with the energy cost.
The initial investment cost method does not consider the operating cost, and therefore does not evaluate it by converting it into the current value. Therefore, variables such as the discount rate and inflation rate are unnecessary. The initial investment cost implies the net construction cost, which can be calculated as the sum of material cost, labor cost, and expense as shown in Equation (3), and the simple payback period can be calculated as the initial investment cost to the energy cost saving as shown in Equation (4):
where, : Initial investment Cost, : Material Cost, : Labor cost and : Expense.
where, : Simple payback period of Level 2, : Initial investment cost of Alternative 1 and : Initial investment cost of the basic plan.
2.4. The Simple Payback Period Method
The simple payback period method (Level 3) evaluates the estimated time until the initial investment cost is recovered by reducing the operating cost including the energy cost, and it is to obtain a simple payback period that does not consider the inflation rate. This method is a way of evaluating the value and risk of the investment cost for each alternative.
As in the simple energy saving cost comparison method and the initial investment cost method, the energy cost of the alternative that the user wants to compare and evaluate or the alternative with the lowest energy use in the ECM List and the energy cost of the existing building are calculated. Then, the investment cost and operating cost of the alternative and of the existing method are calculated. The operating cost is calculated by combining the replacement cost according to the replacement cycle and the repair cost according to the repair cycle as shown in Equation (5).
The simple payback period method considers the operating cost, but it estimates the period of time required to recover the initial investment cost by the reductions of operation costs but does not convert the cost into the present value. Therefore, variables such as the discount rate and inflation rate are unnecessary and it can be calculated by Equation (6):
where, : Total operating cost during the analysis period, : Energy cost during the analysis period, : Repair cost according to the repair cycle and : Replacement cost according to the replacement cycle
In general, the operating cost refers to the maintenance cost (OM & R) of a building or system collectively, which includes energy costs, repair costs and replacement costs. In addition to repair and replacement costs, there are other maintenance costs such as taxes, but they are not included in the operating cost in this study:
The simple payback period is calculated as the initial investment cost of the alternative to the cost savings of the average annual operating costs during the analysis period.
2.5. The LCC Analysis Method
The LCC analysis (Level 4) is a method of evaluating and analyzing the total cost from the planning and design stage of a building or system to construction (installation) and dismantling and demolition after use, and economic evaluation is performed by converting the cost into the equivalent current value within the analysis period (generally, the life span of the building).
In the case of buildings, the period from its use to dismantling and demolition is considerably long, and the operating cost during the lifetime is greater than the initial investment cost, so the LCC analysis, which takes into account not only the initial investment but also the temporal value of the operating cost, is the most comprehensive evaluation method. In other words, the LCC analysis of the building is a method of selecting the alternative requiring the least cost during the lifetime of the building, considering all the costs from planning and design to construction, use, and disposal while satisfying the desired performance.
Since life cycle costs are calculated for the entire lifecycle of a building or system, it is necessary to set variables such as the analysis period and discount rate. Since the accuracy of the evaluation results can vary greatly depending on the variables used in the analysis, setting the variables should be based on objective grounds.
For the analysis period, the whole period considering the life span of the building and the durability of the equipment system is set as the analysis period, due to the characteristics of the facility system which is composed of various materials and equipment. Generally, the analysis period is set as 40 years, due to the fact that if the cost incurred after 40 years is converted into the present value, the ratio of it to the total cost is very low in the case of most buildings.
The LCC analysis method is a method of conducting economic evaluation by considering all the costs incurred during the analysis period according to the analysis period, and since costs are generated at various points in time, it is necessary to convert all costs to the values at the same point for the purpose of comparison. At this time, if the future cost is converted into the present value, it is called the discount rate because it is discounted to the present value. Conversely, when calculating the cost by converting the present value to the future value, it is called the interest rate. If the inflation rate is expected, the interest rate produced by the addition of the inflation rate to the real interest rate is applied, and it is called the nominal interest rate. In the domestic cases of discount rate application, the real discount rate is applied and the average value of the discount rates (generally, the average value of the last 10 years) is used:
where, : Nominal Interest rate, : Real Interest rate and : Inflation rate.
Using the above equation, in the case of the nominal cash flow, the nominal interest rate is calculated by the following formula and used as the discount rate:
Also, for the real cash flow, the real interest rate is calculated by the Equation (9) below, and is used as the discount rate:
If the present value is calculated by applying the nominal interest rate as the discount rate in the case of the nominal cash flow and applying the real interest rate as the discount rate in the case of the real cash flow, respectively, the calculation results have the same value, and the cost is used as a basis for economic evaluation of the investment.
The real interest rate is 2.89% when calculated on the basis of the inflation rates (consumer price index) and lending rates (average lending rates of loans based on new payments) from 2005 to 2014:
where, : The present value of total operating costs, : The present value of dismantling and demolition costs, : The real discount rate and : All costs incurred in year t.
The life cycle cost is calculated by applying the real discount rate to all the costs incurred during the analysis period as shown in Equation (10).
2.6. Previous Studies
As the building has been emphasized as an energy conservation method there are various studies are conducted all over the world. Yalcınl analyzed the effect of windows on energy consumption and economy of high-rise buildings. The result shows that smart-glazed buildings and those with low emissivity glazing are the most efficient alternatives with regard to building energy consumption and economy [3]. Kim et al. proposed the supplement point of the Korea’s policies and guidelines regarding windows through a comparison of Korea’s policies and guidelines for windows, and checked the variation of the energy consumption of buildings through the variation of the window elements [4]. Gül Koçlar compared the calculated values of the daily average hourly heat loss per unit area of building envelopes which have different window types to determination of the appropriate window type in terms of the heating energy conservation [5]. Mari-Louise Persson investigated how decreasing the size of window facing south and increasing the window size facing north in these low energy houses affect the energy consumption and maximum power required to keep the room temperature between 23 and 26 C. This study’s results show that the size of the energy efficient windows does not have a major influence on the heating demand in the winter, but is relevant for the cooling need in the summer [6]. Yoon et al. investigated the 7 window performance of domestic apartment house. Also, it examined the energy saving effects, and estimated the window economical efficiency according to the window thermal performance [7]. Yeom et al. aimed to present and evaluate method of economic feasibility of sustainable technologies using LCC which considers energy cost and CO2 emission trading cost. As a result of this study, it is expected that it can be used as a decision making tool for selecting sustainable building technologies during the initial building design stage [8]. Chidiac used representative office buildings and an energy modeling computer program, the effectiveness of individual and multiple ERM was assessed providing a better understanding of their interactive effects [9]. Ehsan et al. presented a multi-objective optimization model to provide decision support in the evaluation of technology choices for the building retrofit strategies aimed at minimizing the energy use in the building in a cost effective manner, while satisfying the occupant needs and requirements [10]. Ehsan et al. proposed an optimization methodology based on a combination of TRNSYS, GenOpt and multi-objective optimization algorithm developed in MATLAB [11]. Zhenjun et al. provided a systematic approach proper selection and identification of the best retrofit options for existing buildings [12]. Djuric et al. dealt with an optimization of parameters, which influence the energy and investment cost as well as the thermal comfort about the insulation thickness of the building envelope, the supply-water temperature and the heat exchange area of the radiators. For this purpose, this research combine the building energy simulation software EnergyPlus and the generic optimization program GenOpt [13].
There are various studies on energy efficiency alternatives in Korea. However, unlike abroad information on alternatives and technologies for building energy efficiency is dispersed and methods are not established.
3. Development of ECM List and Economic Efficiency Database
3.1. Establishment of Building Energy Efficiency Measures
Table 1 shows the input items of the construction sector of the ECO2 which is used for energy evaluation in Korea and their properties in order to establish building energy efficiency alternatives (Passive ECM List) for the domestic situation.
Table 1.
Input items of the construction sector of the ECO2.
The input categories of the construction sector of the ECO2 are composed of input zones, input surfaces, and U-values, and they are divided into the categories for which the thickness or a value is directly entered and those which have some given options to be selected and applied. The ECO2 does not include a separate input category for the window-to-wall ratio, but the window area is entered and evaluated for each zone. The window-to-wall ratio should be considered prior to other items since it affects other energy efficiency alternatives of the Passive ECM List. The item of the thermal energy storage capacity depending on the structural method of the building was excluded from the building energy efficiency alternatives in this study. In addition, because the spaces used primarily for non-residential buildings are usually placed on the south and north, the items depending on orientation were excluded, and infiltration rate was excluded because 1.5 is always applied as its value across the board for non-residential buildings(the case where there are windows exposed to the external air directly) in South Korea.
The Passive ECM List for non-residential buildings can be classified according to the input categories of the construction sector of ECO2 and the nature of energy efficiency alternatives as presented below. Planning factors are elements which should be considered first and they are strongly related to the design, while performance factors represent the performance of the structure or windows directly:
- ○
- planning factor: window-to wall ratio, horizontal shading
- ○
- performance factors: U-values of walls, roofs, and floors, and U-values and g-values(SHGC) of windows
The elements of the ECM classified on the basis of the input data analysis of the ECO2 should be built on the basis of actual materials in order for users to apply, evaluate and compare the energy efficiency measures (ECM List) through the decision-making supporting function of the integrated support system for buildings. Therefore, in this study, the alternatives of performance factors were constructed based on the performance of actual materials, and energy efficiency measures that satisfy legal standards for each component of the building were derived by applying the constructed building energy efficiency measures to the target building through the process shown in Figure 1.
Figure 1.
Decision-making support process for deriving and evaluating building energy efficiency measures.
In the process of deriving energy efficiency alternatives, the items of domestic regulations were first examined, the input data that can be evaluated by the public program (ECO2) were analyzed, and data including general thickness and price information for the input data were collected to establish building energy efficiency measures.
Based on the constructed alternatives, the target building was set, and the energy efficiency measures for the target building were derived by examining the insulation criterion of the region of the target building for each of building components. The energy use evaluation and the economic evaluation of the energy efficiency measures for the target building were carried out, and the optimal method was derived by applying the decision support process based on the results. During this process, ECO2 program was used for energy use evaluation. This program expresses the primary energy requirements in kWh/m2 for renewable, heating, cooling, hot water, lighting and ventilation energy.
3.2. Economic Efficiency Database
All costs for the economic efficiency evaluation in this study were calculated per unit area (m2). The labor costs for the insulation work on the walls, roofs, and floors were based on the unit labor costs of the 2015 standard quantities per unit of construction work as shown in Table 2. The classification in terms of the kinds of insulation materials was not conducted and labor costs according to the installation positions of polystyrene foam (Styrofoam) were calculated. Since the quantity per unit includes extra charges for materials and small transportable items, the expenses were not calculated separately and initial investment costs were calculated as the sum of the costs of materials and labor costs. For the calculation of the labor costs of the installation of windows, the labor cost per unit area for the installation of pair glass was applied and it was 43.31 USD/m2 on the basis of the glass specification of (6 + 12A + 6).
Table 2.
Unit labor costs per unit area of the installation of insulating materials according to the parts of the structure.
In the energy use results of ECO2, the energy for heating and hot water was calculated by applying city gas rates, and for the energy of air conditioning, lighting, and ventilation, the energy costs were calculated by applying electric power rates. The city gas rates were calculated according to the method for calculating the rates for heating for business use in Seoul. The electric rates are divided into 1 and 2 types according to the contract demand of the building and the selection rate system with the options of (I), (II), and (III) is implemented and rates are calculated by dividing time zones depending on the loads. In this study, electricity rates were calculated by applying the average electricity rate during summer months of 0.09 USD/kWh for the general power rates 1.
4. Derivation of the Optimal Package for Building Energy Efficiency
4.1. The Overview of the Target Building
In this study, a small public building for which the suitability standards and assigned scores of the energy performance index of the Building Design Criteria for Energy Saving are comparatively high was set as the target building among non-residential buildings which show a tendency of steadily increasing energy use in order to derive and evaluate the Passive ECM List. It is a general business building of the gross floor area of 2325 m2 and of the reinforced concrete structure which has three floors above ground and consists of offices, meeting rooms, seminar rooms, etc. The work spaces mainly used in the target building are placed on the south and north side and the staircases and toilets are located on the west side. The overview of the target building and the information on its equipment system are presented in Table 3, and the information on the envelope performance is presented in Table 4. The results of analyzing the annual primary energy use per unit area of the target building by utilizing ECO2 correspond to the third grade of the building energy efficiency ratings, as presented in Table 5.
Table 3.
The overview of the target building.
Table 4.
Envelope performance of the target building.
Table 5.
Results of the primary energy use (kWh/m2·yr) for the target building.
4.2. Propose of Building Energy Efficiency Decision Support Process
There are diverse conditions for making decisions on the basis of the energy use and economic analysis of the alternatives which the user wants to compare by utilizing the decision support system of the Building Energy Integrated Support System. In general, the purpose is to obtain information about which alternative has the lowest energy requirement on the basis of performance evaluation results.
However, the need for economic evaluation of performance elements of energy efficiency measures for buildings has been confirmed, and the methodology for supporting the comprehensive decision-making process through economic analysis is required. In addition, for each energy efficiency alternative, this study intends to support the user’s decision-making by providing information through the scoring analysis according to energy performance indexes of the energy-saving design criteria for domestic buildings.
Therefore, this study aims to propose the decision support methodology for energy efficiency measures for buildings, and to derive desired alternatives by utilizing the methodology on the basis of the performance evaluation of the target building. The methodology and optimum package are composed of primary energy use, LCC cost, energy performance indexes, and the process is presented in Figure 2.
Figure 2.
Decision-making support process for building energy efficiency measures.
First, alternative measures that meet the regulatory criteria for the target building that the user wants to evaluate are derived, and energy use, economic efficiency and energy performance index items for each alternative are evaluated. Among the evaluation results, the result conditions that the user wants to analyze preferentially are selected in order to make decisions on building energy efficiency alternatives on the basis of result conditions. When the number of alternatives for the conditions is two or more, the conditions for deriving the optimal one out of the alternatives are selected. If there are two or more alternatives at this time, an alternative is derived by the comparison in terms of the last condition. The optimal alternative is derived by conducting an analysis in a stepwise manner on the basis of the result conditions that the user wants to analyze preferentially.
4.3. Optimal Building Energy Efficiency Package Extraction
4.3.1. Primary Energy Use
The priority was determined according to the influence of each element of the ECM List based on the results of primary energy use in Figure 3. In order to select and evaluate alternatives according to the primary energy use, the following procedure is recommended, and the information on the ECM List which represents less primary energy use than the original method is provided in this study.
Figure 3.
Priority based on the primary energy use of the target building.
Figure 4 show the primary energy use of the alternatives for the ECM elements of the target building and the dotted line in the middle of the chart show the primary energy use for the original. Therefore, the alternatives that represent less primary energy use than the original method are shown in Figure 4, and those that represent the lowest primary energy use for each element of the ECM are shown in Table 6.

Figure 4.
Primary Energy use of Each Element of the Architectural ECM List of the Target Building: Primary energy consumption according to (a) the window performance of the target building; (b) the horizontal awning angle depending on the window-to-wall-ratio of the target building; (c) the U-vallues for the walls of the target building; (d) the U-values of the floors of the target building; (e) the U-values of the roof of the target building.
Table 6.
ECM List based on the minimum primary energy use of the target building.
4.3.2. Initial Investment Cost
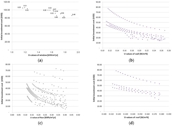
Based on the results of the economic evaluation, the priority was determined according to the performance factors of the ECM and the influence of the maximum and minimum initial investment cost. If the user want to select and evaluate energy efficiency measures based on the initial investment cost, the following procedure is recommended and the information on the ECM List that represents a lower initial investment cost than the original method is provided in this study.
Unlike the influence of primary energy use, the initial investment cost was more influenced by the U-value of the floor than that of the wall. Figure 5 shows the priority which determined according to the influence of each element of the ECM List based on the initial investment cost. Figure 6 show the initial investment costs for the alternatives of the target building by ECM elements, and the dotted line in the chart shows the initial investment cost of the original method. Through Figure 6, the alternatives with lower initial investment costs than the original method are presented, and those with the lowest initial investment cost for each element of the ECM list for the target building are shown in Table 7.
Figure 5.
Priority based on initial investment costs.
Figure 6.
Initial investment cost of the architectural ECM List of the target building: U-values of (a) window; (b) wall; (c) floor; (d) roof.
Table 7.
ECM List based on the initial investment costs of the target building.
4.3.3. The Initial Investment Cost Depending on Energy Use Reduction
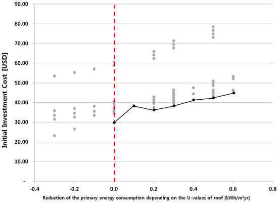
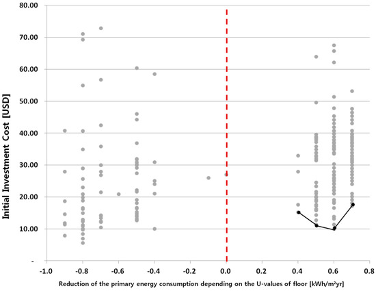
Based on the results of the performance evaluation, the priority was set on the basis of the influence of the initial investment cost according to the reduction of primary energy use for each item of the ECM List for the target building (the minimum primary energy use of the original method), as shown in Figure 7. The following procedure is recommended when selecting and evaluating the alternative with the lowest initial investment cost according to the reduction of the primary energy use compared to the origin. Among the alternatives with the largest reduction of energy use compared to the original method, those with the lowest initial investment cost are presented for each component of the building in Table 8.
Figure 7.
Priority based on energy use reductions.
Table 8.
ECM List based on the reduction of primary energy use of the target building.
Figure 8, Figure 9, Figure 10 and Figure 11 show the lowest initial investment cost for each reduction amount in the case of the alternatives with reductions of the primary energy use compared to the original method for each ECM element.
Figure 8.
Priority based on the reduction of primary energy use according to the U-value of the window.
Figure 9.
Priority based on the reduction of primary energy use according to the U-value of the wall.
Figure 10.
Priority based on the reduction of primary energy use according to the U-value of the window.
Figure 11.
Priority based on reduction of the primary energy use according to the U-value of the roof.
4.3.4. The Energy Performance Index (EPI)
The building energy efficiency measures presented in this study are prioritized according to the scores of the items of the construction sector of the Energy Performance Index (EPI), and they are presented in Figure 12.
Figure 12.
Priority of the items in the construction sector of the EPI.
Figure 13, Figure 14 and Figure 15 show the average U-values of the U-value for each ECM elements, and the dotted lines on the chart indicate the EPI points. In the construction sector of the EPI, the average U-value of exterior walls (including windows and doors) is the item that is obligatory and accounts for the greatest portion of basic scores. Among the performance factors of the ECM proposed in this study, the average U-value of the exterior wall depending on the U-values of the wall and window was calculated using the calculation method of the average U-value of the EPI. The average U-value of the outer wall according to the U-value of the window is presented in Figure 13.
Figure 13.
Average U-value of the outer wall according to the U-value of the window of the target building.
Figure 14.
Average U-value of the outer wall according to the U-value of the wall of the target building.
Figure 15.
Average U-value of the living room floor of the lowest floor of the target building.
The average U-value of the outer wall of the target building is 0.715 W/m2·K, which is in the range of the values which can acquire 0.8 points. The average U-value of the outer wall of the energy efficient alternatives depending on the performance of the window of the target building was calculated, and the results were in the range of the values which can acquire 0.8 and 0.9 point. When the average U-value of the outer wall according to the U-value of the wall was calculated for the energy efficient measures, the results showed that the highest score was calculated as 0.9 point as in the U-value of the window, as shown in Figure 14. For the floors of the target building, the average U-value was calculated by multiplying the U-value applied to the floors indirectly facing the outside air by 0.7, as shown in Figure 15.
The average U-value of the living room floor of the lowest floor of the target building corresponded to 0.8 points, and for the energy efficiency measures presented in this study, the U-values of the floor were in the range of the values which can acquire from 0.6 point to 1 point.
The average U-value of the roof of the original method corresponded to 0.6 points, which is the lowest point among the other items, and the EPI scores of the U-values ranged from 0.6 to 0.9 points as shown in Figure 16.
Figure 16.
Average U-value of the roof of the target building.
The value of the item 9 in the construction sector of the EPI, the solar heat gain per the envelope area of the living room, changes depending on the window to wall ratio of the horizontal shading. When Building Energy Efficiency Measures were proposed in Section 3.1, the solar heat gain per the envelope area of the living room according to the window to wall ratio of the horizontal shading was calculated, and the results are presented in Figure 17 below. In the case of the target building, the shade was not installed, the solar heat gain was in the range of 0.7 points, and it was estimated to correspond to 0.8 points according to the angle of horizontal shading if the horizontal shading is installed.
Figure 17.
Solar heat gain per the envelope area of the living room according to the angle of horizontal shading for each window-to-wall ratio.
An example of applying and evaluating alternatives using the Building Energy Efficiency Decision Support Process (Figure 2) proposed in this study is presented below.
The U-values of the windows which can increase the EPI score of the average U-value of the wall and the one with the lowest initial investment cost among them are shown in Figure 18. After identifying the U-values of the window, a higher score is acquired than the original method on the basis of the average U-value of the outer wall according to the window U-value of the window as shown in the Figure 18a. Figure 18b shows that an energy efficiency measure can be selected on the basis of the initial investment cost depending on the U-value.

Figure 18.
Example of alternative derivation. (a) Example of U-values of window’s alternative derivation according to the U-values of external wall; (b) Example of U-values of window’s alternative derivation according to the initial investment cost.
5. Conclusions
In this study, a decision-making support process based on the performance evaluation results of building energy efficiency measures was proposed and the optimal package for the target building was derived according to the process:
- (1)
- The process for establishing the optimal package for a decision-making support system for building energy efficiency measures was proposed by classifying it into the analyses of primary energy use, the initial investment cost, the initial investment cost depending on energy use reduction, and EPI scores. It is recommended that the priority for the selection of alternatives according to the primary energy use should be set in the order of the window performance, horizontal shading, U-value of the wall, U-value of the floor, and U-value of the roof and that the priority according to the initial investment cost be set in the order of the U-value of the floor, U-value of the wall, U-value of the roof, and window performance. In addition, it was suggested that the analysis of the initial investment cost according to the energy use reduction be conducted in the order of the window performance, the U-value of the wall, the U-value of the floor, and the U-value of the roof. For the priority according to the scores of the EPI, it was proposed that it should be set in the order of the window performance, the U-value of the wall, U-value of the roof, U-value of the floor, and angle of the horizontal shading.
- (2)
- The energy performance evaluation and economic analysis were carried out through the building energy efficiency measures proposed by this study and the economical database constructed for each of the measures, and the energy efficiency measures for the target building was derived by applying the decision support process on the basis of the results. In addition, the utility of the integrated analysis method of derivation of energy efficiency measures was verified through an example.
Acknowledgments
This research was supported by Basic Science Research Program through the National Research Foundation of Korea (NRF) funded by the Ministry of Education, Science and Technology (NRF-2014R1A1A2058912).
Author Contributions
All authors contributed to this work. Bo-Eun Choi built ECM and economic DB, suggested the decision-making process and wrote the major part of this article. Ji-Hyun Shin and Jin-Hyun Lee built ECM and economic DB. Sun-Sook Kim performed the result discussion and gave technical support. Young-Hum Cho was responsible for this article and gave conceptual advice.
Conflicts of Interest
The authors declare no conflict of interest.
References
- Ministry of Land, Infrastructure and Transport. Framework Act on Low Carbon, Green Growth; Ministry of Land, Infrastructure and Transport: Sejong, Korea, 2010.
- Korean Statistical Information Service. Available online: http://kosis.kr/ (accessed on 17 August 2016).
- Yaşar, Y.; Kalfa, S.M. The effects of window alternatives on energy efficiency and building economy in high-rise residential buildings in moderate to humid climates. Energy Convers. Manag. 2012, 64, 170–181. [Google Scholar] [CrossRef]
- Kim, S.H.; Kim, S.S.; Kim, K.W.; Cho, Y.H. A study on the proposes of energy analysis indicator by the window elements of office buildings in Korea. Energy Build. 2014, 73, 153–165. [Google Scholar] [CrossRef]
- Oral, G.K. Appropriate window type concerning energy consumption for heating. Energy Build. 2000, 32, 95–100. [Google Scholar] [CrossRef]
- Persson, M.L.; Roos, A.; Wall, M. Influence of window size on the energy balance of low energy houses. Energy Build. 2006, 38, 181–188. [Google Scholar] [CrossRef]
- Yoon, S.; Song, S.B.; Kim, Y.T.; Yum, S.K. Energy saving effects according to the window performance for an apartment house and the estimation of the window economical efficiency. J. Archit. Inst. Korea 2008, 24, 321–330. [Google Scholar]
- Yeom, Y. A study on economic feasibility evaluation method of sustainable building technologies using life cycle cost analysis. J. Archit. Inst. Korea 2008, 28, 655–658. [Google Scholar]
- Chidiac, S.E.; Catania, E.J.C.; Morofsky, E.; Foo, S. Effectiveness of single and multiple energy retrofit measures on the energy consumption of office buildings. Energy 2011, 36, 5037–5052. [Google Scholar] [CrossRef]
- Asadi, E.; Da Silva, M.G.; Antunes, C.H.; Dias, L. Multi-objective optimization for building retrofit strategies: A model and an application. Energy Build. 2012, 44, 81–87. [Google Scholar] [CrossRef]
- Asadi, E.; da Silva, M.G.; Antunes, C.H.; Dias, L. A multi-objective optimization model for building retrofit strategies using TRNSYS simulations, GenOpt and MATLAB. Build. Environ. 2012, 56, 370–378. [Google Scholar] [CrossRef]
- Ma, Z.; Cooper, P.; Daly, D.; Ledo, L. Existing building retrofits: Methodology and state-of-the-art. Energy Build. 2012, 55, 889–902. [Google Scholar] [CrossRef]
- Djuric, N.; Novakovic, V.; Holst, J.; Mitrovic, Z. Optimization of energy consumption in buildings with heating systems considering thermal comfort by use of computer-based tools. Energy Build. 2007, 39, 471–477. [Google Scholar] [CrossRef]
© 2017 by the authors. Licensee MDPI, Basel, Switzerland. This article is an open access article distributed under the terms and conditions of the Creative Commons Attribution (CC BY) license ( http://creativecommons.org/licenses/by/4.0/).