Next Issue
Volume 9, 02
Previous Issue
Volume 8, 12
 
 
cardiovascmed-logo

Journal Browser

Journal Browser
Cardiovascular Medicine is published by MDPI from Volume 28 Issue 1 (2025). Previous articles were published by another publisher in Open Access under a CC-BY (or CC-BY-NC-ND) licence, and they are hosted by MDPI on mdpi.com as a courtesy and upon agreement with Editores Medicorum Helveticorum (EMH).

Cardiovasc. Med., Volume 9, Issue 1 (01 2006) – 8 articles

  • Issues are regarded as officially published after their release is announced to the table of contents alert mailing list.
  • You may sign up for e-mail alerts to receive table of contents of newly released issues.
  • PDF is the official format for papers published in both, html and pdf forms. To view the papers in pdf format, click on the "PDF Full-text" link, and use the free Adobe Reader to open them.
Order results
Result details
Select all
Export citation of selected articles as:
9 pages, 1004 KB  
Proceeding Paper
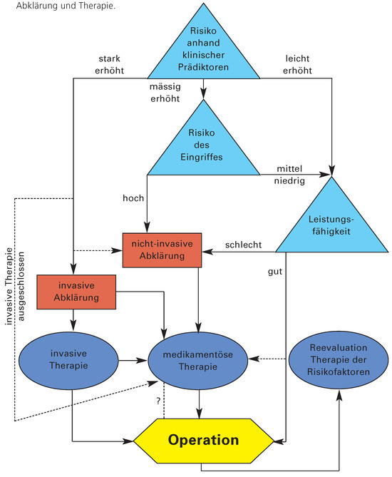
Perioperatives Management von Älteren Patienten mit Koronarer Herzkrankheit
by Daniel Bolliger, Miodrag Filipovic and Manfred D. Seeberger
Cardiovasc. Med. 2006, 9(1), 6; https://doi.org/10.4414/cvm.2006.01145 - 27 Jan 2006
Viewed by 61
Abstract
The elderly are an ever-increasing patient population presenting for major surgery as a result of demographic development and progressions in perioperative medicine [...] Full article
Show Figures

Figure 1

123 KB  
Abstract
12. Gstaader Treffen Schweizerischen Herzstiftung, 26.–29.01.2006
by
Cardiovasc. Med. 2006, 9(1), 40; https://doi.org/10.4414/cvm.2006.01148 - 27 Jan 2006
Viewed by 22
Abstract
Hypertrophic cardiomyopathy (HCM) is a complex monogenic disorder inherited as autosomal dominant trait with a prevalence of 0.2% in the young adults [...] Full article
1 pages, 168 KB  
Interesting Images
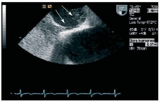
Investigating a Continuous Heart Murmur
by C. Roethlisberger and M. Braunschweig
Cardiovasc. Med. 2006, 9(1), 39; https://doi.org/10.4414/cvm.2006.01147 - 27 Jan 2006
Viewed by 52
Abstract
A 42-year-old male with atypical chest pain was investigated for a 2/6 continuous murmur at the apex of the heart [...] Full article
Show Figures

Figure 1

2 pages, 303 KB  
Case Report
Breitkomplex-Tachykardie am Monitor
by Piera Nebiker-Pedrott, Patrick Hunziker, Raban Jeger and Stefan Osswald
Cardiovasc. Med. 2006, 9(1), 37; https://doi.org/10.4414/cvm.2006.01149 - 27 Jan 2006
Viewed by 77
Abstract
Bei einer 74jährigen Patientin wurde aufgrund eines Sick-Sinus-Syndroms mit SinusStillständen bis 9,3 Sekunden Dauer und Synkope ein DDDR-Schrittmacher (St. Jude Medical Identity® ADx DR; Programmierung 55–115 bpm) implantiert [...] Full article
Show Figures

Figure 1

5 pages, 503 KB  
Editorial
Migräne und Offenes Foramen Ovale: Nur ein Vorübergehender Hoffnungsschimmer?
by Philipp Wagdi
Cardiovasc. Med. 2006, 9(1), 32; https://doi.org/10.4414/cvm.2006.01142 - 27 Jan 2006
Viewed by 59
Abstract
Trotz einigen Fortschritten im Verständnis ihrer Pathophysiologie und einer Vielzahl therapeutischer Ansätze, bleibt für viele Patienten und Patientinnen die Migräne ein langjähriger unangenehmer Begleiter. In den letzten Jahren wurde ein Zusammenhang zwischen offenem Foramen ovale (OFO) und Migräne postuliert, einige interventionelle Kardiologen haben [...] Read more.
Trotz einigen Fortschritten im Verständnis ihrer Pathophysiologie und einer Vielzahl therapeutischer Ansätze, bleibt für viele Patienten und Patientinnen die Migräne ein langjähriger unangenehmer Begleiter. In den letzten Jahren wurde ein Zusammenhang zwischen offenem Foramen ovale (OFO) und Migräne postuliert, einige interventionelle Kardiologen haben für einen systematischen perkutanen Verschluss des OFO in diesen Situationen plädiert. Ob und in welcher Weise Häufigkeit, Intensität und Dauer der Migräne-Anfälle nach einem perkutanen Verschluss beeinflusst werden, könnte nur mittels einer systematischen, interdisziplinären und multizentrischen Untersuchung beantwortet werden. Dieser Beitrag bespricht die, zur Zeit noch dürftige, verfügbare Evidenz zum Zusammenhang zwischen Migräne und OFO sowie einen möglichen therapeutischen Algorithmus dieser Patientengruppe. Full article
Show Figures

Figure 1

3 pages, 293 KB  
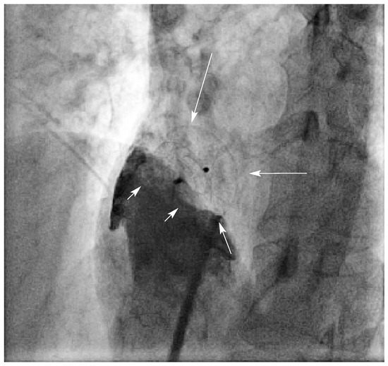
Case Report
Coronary and Peripheral Thromboembolism from a Giant Left Atrium
by Marcello Di Valentino, Andrea Menafoglio, Ludwig von Segesser, Jeanne-Marie Segatto and Augusto Gallino
Cardiovasc. Med. 2006, 9(1), 28; https://doi.org/10.4414/cvm.2006.01144 - 27 Jan 2006
Viewed by 58
Abstract
We report the case of a patient with a history of mitral valve replacement and a giant left atrium with acute transmural anterior myocardial infarction and concomitant acute occlusion of the right superficial femoral artery [...] Full article
Show Figures

Figure 1

5 pages, 168 KB  
Article
Does Preoperative Left Heart Failure Affect Outcome and Quality of Life After Mitral Valve Surgery?
by T. R. Wyss, F. F. Immer, O. F. Donati and T. P Carrel
Cardiovasc. Med. 2006, 9(1), 23; https://doi.org/10.4414/cvm.2006.01143 - 27 Jan 2006
Viewed by 52
Abstract
Objective: In patients scheduled for mitral valve surgery, preoperative left heart failure may reflect the degree of mitral valve disease. We assessed the incidence of left heart failure in patients who underwent mitral valve surgery and analysed the impact on mid-term outcome [...] Read more.
Objective: In patients scheduled for mitral valve surgery, preoperative left heart failure may reflect the degree of mitral valve disease. We assessed the incidence of left heart failure in patients who underwent mitral valve surgery and analysed the impact on mid-term outcome and quality of life in these patients. Methods: The data of 204 consecutive patients who underwent mitral valve surgery at our institution were analysed. Seventy (34.3%) had a history of preoperative left heart failure. Patient’s characteristics and mid-term outcome were analysed. Quality of life was assessed by using the SF-36 questionnaire. Results: Patients with a preoperative history of left heart failure were significantly older (67.0 vs 62.5 y; p <0.05), were more symptomatic at the time of surgery (NYHA-class 3.3 vs 2.4; p <0.05), had lower left ventricular ejection fraction (63 vs 52%; p <0.05) and had more enlarged left atria (57.6 vs 52.7 mm; p <0.05). In-hospital mortality (11.4 vs 3.0%; p <0.05) was higher and expected 5 year survival rate (68.9 vs 90.3%; p <0.05) was significantly lower in patients with preoperative left heart failure. After an average follow-up period of 37 ± 18 months no difference in quality of life was found between survivors of the two groups. Conclusions: A preoperative history of left heart failure adversely affects early and midterm outcome in patients undergoing mitral valve surgery. However, 36 months after surgery mortality tends to be similar in both groups and quality of life does not differ significantly between patients with or without history of heart failure and is similar to that obtained in a standard population. Full article
Show Figures

Figure 1

6 pages, 151 KB  
Proceeding Paper
Stellenwert der Koronarrevaskularisation bei Älteren Patienten mit Chronischer Koronarer Herzkrankheit
by Christoph A. Kaiser, Piero O. Bonetti and Matthias E. Pfisterer
Cardiovasc. Med. 2006, 9(1), 16; https://doi.org/10.4414/cvm.2006.01146 - 27 Jan 2006
Viewed by 61
Abstract
Die zunehmende Überalterung der Bevölkerung sowie der markante Anstieg der Prä- valenz der koronaren Herzkrankheit (KHK) im höheren Lebensalter führt zu einer Zunahme von älteren Patienten mit symptomatischer KHK. Bis anhin waren in diesem Patientenkollektiv kaum prospektive Daten bezüglich der optimalen Behandlungsstrategie vorhanden, [...] Read more.
Die zunehmende Überalterung der Bevölkerung sowie der markante Anstieg der Prä- valenz der koronaren Herzkrankheit (KHK) im höheren Lebensalter führt zu einer Zunahme von älteren Patienten mit symptomatischer KHK. Bis anhin waren in diesem Patientenkollektiv kaum prospektive Daten bezüglich der optimalen Behandlungsstrategie vorhanden, da ältere Patienten häufig aufgrund ihrer komplexen Komorbiditäten von randomisierten Studien ausgeschlossen wurden. Daten grösserer Patientenregister zeigen jedoch, dass ältere Patienten paradoxerweise trotz dem vermehrten Auftreten von Frühkomplikationen von einer Koronarrevaskularisation profitieren. Im Rahmen der prospektiven TIME-Studie (Trial of Invasive versus Medical therapy in the Elederly) wurden 301 Patienten im Alter von 75 oder mehr Jahren mit persistierender Angina pectoris trotz medikamentöser, antianginöser Zweiertherapie untersucht und ein invasives versus ein konservatives Vorgehen in bezug auf Symptomatik, Lebensqualität und das Auftreten von kardialen Ereignissen verglichen. Im Langzeitverlauf über 4 Jahre konnte gezeigt werden, dass beide Therapiestrategien zu einer anhaltenden Verbesserung der Lebensqualität führen, dass jedoch die invasiv abgeklärten und gegebenenfalls revaskularisierten Patienten rascher symptomfrei wurden mit einer besseren Lebensqualität. Unabhängig vom ursprünglichen Randomisierungsarm konnte durch eine Koronarrevaskularisation die Mortalität im Langzeitverlauf signifikant gesenkt werden. Älteren Patienten mit symptomatischer KHK sollte demnach eine invasive Abklärung mit, wenn möglich, anschliessender Revaskularisation nicht vorenthalten, sondern empfohlen werden. Full article
Show Figures

Figure 1

Previous Issue
Next Issue
Back to TopTop