Prevention of Sudden Death in Apparently Healthy Athletes, Where Do We Stand in Switzerland?
Abstract
Epidemiology
Classification of sports activities
Classification of athletes
- Young athletes <35 years;
- Middle-aged/older athletes ≥35 years.
- (a)
- Recreational athletes engaged in low–moderate intensity sports (METS <6);
- (b)
- Recreational athletes engaged in high-intensity sports (METS >6);
- (c)
- Competitive athletes;
- (d)
- Elite level (professional and semi-professional).
Cause and pathogenesis of sudden death during sports
Preparticipation screening strategy
- -
- Sinus bradycardia (≥30 bpm);
- -
- Sinus arrhythmia;
- -
- Ectopic atrial rhythm;
- -
- Junctional escape rhythm;
- -
- First-degree atrioventricular block (PR interval >200 msec);
- -
- Incomplete right bundle-branch block;
- -
- Isolated QRS voltage criteria for leh ventricular hypertrophy;
- -
- Early repolarisation (ST elevation, J-point elevation, J-waves or terminal QRS slurring);
- -
- Convex (“domed”) ST segment elevation combined with T-wave inversion in leads V1–V4 in black / African athletes.
Assessment of risk profile for coronary artery disease
Where do we stand in Switzerland?
Reccommendations for preparticipation screening in Switzerland
- Preparticipation screening in young athletes <35 years (Figure 1):
- -
- personal history (positive in the case of exertional chest pain or discomfort, syncope or near-syncope, irregular heartbeat or palpitations, in the presence of shortness of breath, or fatigue disproportionate to the degree of physical effort);
- -
- family history of cardiovascular diseases (positive when close relatives had experienced a premature heart attack or sudden death, below 55 years of age in males and 65 years in females, or suffered from cardiomyopathy, Marfan syndrome, long QT syndrome, Brugada syndrome, severe arrhythmias, coronary artery disease, or other disabling cardiovascular diseases);
- -
- physical examination related to cardiovascular diseases (positive in presence of musculoskeletal and ocular features suggestive of Marfan syndrome, diminished and delayed femoral artery pulses, midor end-systolic clicks, a second heart sound single or widely split and fixed with respiration, marked heart murmurs [any diastolic and systolic murmur grade >2/6], irregular heart rhythm and brachial blood pressure above 140/90 mm Hg in resting conditions [on more than 1 reading] and inter-arm systolic blood pressure difference above 10 mm Hg [25]);
- -
- (blood samples) consider determining cholesterol/ glucose levels in young athletes with a family history of premature CAD, severe hypercholesterolaemia or diabetes;
- -
- resting 12-lead ECG (following the new ECG “Seattle criteria”);
- -
- if abnormal screening (abnormal medical history, physical examination or ECG findings), it is necessary to perform further examinations according to the recommendations for evaluating athletes with cardiovascular abnormalities [29, 45].
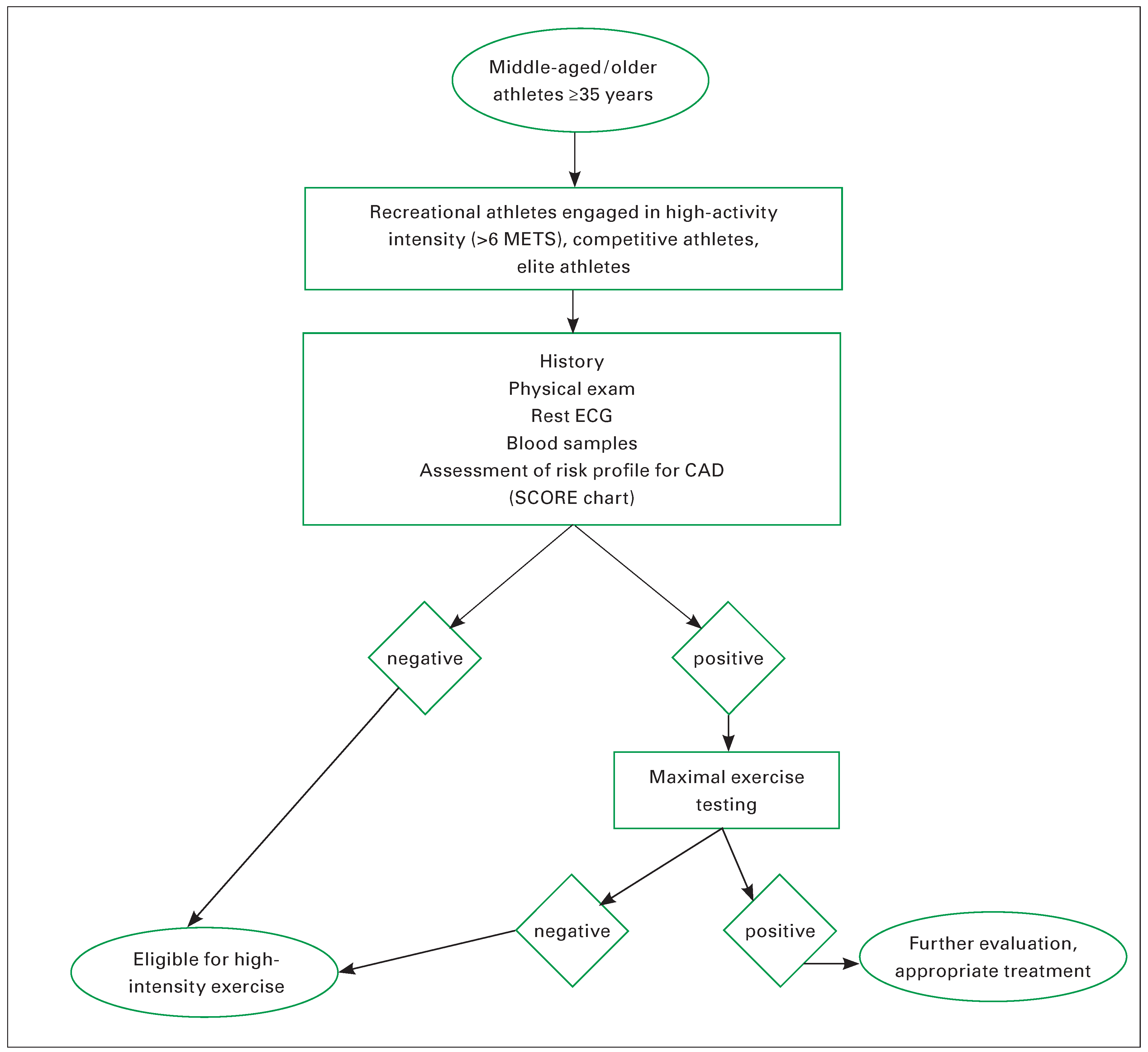
- Preparticipation screening in middle-aged / older athletes aged ≥35 years, recreational athletes engaged in high-activity intensity (>6 METS), competitive athletes, elite athletes (Figure 2):
- -
- family history;
- -
- personal history;
- -
- physical examination;
- -
- blood samples (to evaluate the total cholesterol and glucose levels);
- -
- resting ECG;
- -
- assessment of risk profile for CAD based on risk factors (SCORE chart, importance of single risk factors).
- -
- If high risk then
- -
- maximal exercise testing.
Conclusion
Disclosure statement
List of Abbreviations
| CAD | coronary artery disease |
| SCD | sudden cardiac death |
| SCA | sudden cardiac arrest |
| ARVC | arrhythmogenic right ventricular cardiomyopathy |
| HCM | hypertrophic cardiomyopathy |
| METS | metabolic equivalents |
| PA | physical activity |
References
- Harmon, K.G.; Drezner, J.A.; Wilson, M.G.; et al. Incidence of sudden cardiac death in athletes: A state-of-the-art review. Br. J. Sports Med. 2014, 48, 1185–1192. [Google Scholar] [CrossRef]
- Harmon, K.G.; Asif, I.M.; Ellenbogen, R.; et al. The incidence of sudden cardiac arrest in United States high school athletes. Br. J. Sports Med. 2014, 48, 605. [Google Scholar] [CrossRef]
- Harmon, K.G.; Asif, I.M.; Klossner, D.; et al. Incidence of sudden cardiac death in national collegiate athletic association athletes. Circulation 2011, 123, 1594–1600. [Google Scholar] [CrossRef] [PubMed]
- Corrado, D.; Basso, C.; Rizzoli, G.; et al. Does sports activity enhance the risk of sudden death in adolescent and young adult? J Am Coll Cardiol. 2003, 42, 1959–1963. [Google Scholar] [CrossRef]
- Risgaard, B.; Winkel, G.; Jabbari, R.; et al. Sports-related sudden cardiac death in a competitive and noncompetitive athelete population aged 12 to 49 years: Data from an unselected nationwide study in Denmark. Hearth Rhythm. 2014, 11, 1673–1681. [Google Scholar] [CrossRef]
- Mitchell, J.M.; Haskell, W.; Snell, P.; et al. Task Force 8: Classification of Sports. JACC 2005, 45, 1364–1367. [Google Scholar] [CrossRef]
- Thompson, P.D.; Franklin, B.A.; Balady, G.J.; et al. Exercise and acute cardiovascular events. Placing the risks into perspective. A scientific statement from the American Heart Association Council Cardiology. In collaboration with the American College of Sports Medicine. Circulation. 2007, 115, 2358–2368. [Google Scholar]
- Siscovick, D.; Weiss, N.S.; Fletcher, R.H.; Lasky, T. The incidence of primary cardiac arrest during vigorous exercise. N. Engl. J. Med. 1984, 311, 874–877. [Google Scholar] [CrossRef]
- Albert, C.M.; Mittleman, M.A.; Chae, C.U.; Lee, I.M.; Hennekens, C.H.; Manson, J.E. Triggering of sudden death from cardiac cause by vigorous exertion. N. Engl. J. Med. 2000, 343, 1355–61. [Google Scholar] [CrossRef]
- Borjesson, M.; Urhausen, A.; et al. Cardiovascular evaluation of middle-aged/senior individuals engaged in leisuretime sport activities: Position stand from the sections of exercise physiology and sports cardiology of the European Association of Cardiovascular Prevention and Rehabilitation. Eur. J. Prev. Cardiol. 2011, 18, 446–458. [Google Scholar] [CrossRef]
- Berdowski, J.; de Beus, M.F.; Blom, M.; et al. Exercise-related out-of-hospital cardiac arrest in the general population: Incidence and prognosis. Eur. Heart J. 2013, 34, 3616–3623. [Google Scholar] [CrossRef] [PubMed]
- Solberg, E.E.; Borjesson, M.; Sharma, S.; et al. Sudden cardiac arrest in sports—Need for uniform registration: A Position Paper from the Sport Cardiology Section of the European Association for Cardiovascular Prevention and Rehabilitation. Eur. J. Prev. Cardiol. 2015, 22, 1–11. [Google Scholar] [CrossRef] [PubMed]
- Sofi, F.; Capalbo, A.; Cesari, F.; Abbate, R.; Gensini, G.F. Physical activity during leisure time and primary prevention of coronary heart disease: An updated meta-analysis of cohort studies. Eur. J. Cardiovasc. Prev. Rehabil. 2008, 15, 247–57. [Google Scholar] [CrossRef]
- Kodama, S.; Saito, K.; Tanaka, S.; Maki, M.; Yachi, Y.; Asumi, M.; et al. Cardiorespiratory fitness as quantitative predictor of all-cause mortality and cardiovascular events in healthy men and women. A meta-analysis. JAMA 2009, 301, 2024–35. [Google Scholar] [CrossRef]
- Panagiotakos, D.B.; Kokkinos, P.; Manios, Y.; Pitsavos, C. Physical activity and markers of inflammation and thrombosis related to coronary artery disease. Prev. Cardiol. 2004, 7, 190–194. [Google Scholar] [CrossRef]
- Rich, B.S.; Havens, B.A. The Athletic Heart Syndrome. Curr. Sports Med. Rep. 2004, 3, 84–88. [Google Scholar] [CrossRef]
- Georgina, M.E.; Cheryl, D.W.; et al. Physiological cardiac remodelling in response to endurance exercise training: Cellular and molecular mechanisms. Heart 2012, 98, 5–10. [Google Scholar]
- Benito, B.; Gay-Jordi, G.; Serrano-Mollar, A.; et al. Cardiac arrhythmogenic remodeling in a rat model of long-term intensive exercise training. Circulation 2011, 123, 13–22. [Google Scholar] [CrossRef]
- Barry, J.; Maron, B.J.; Pelliccia, A. The Heart of Trained Athletes. Cardiac Remodeling and the Risks of Sports, Including Sudden Death. Circulation 2006, 114, 1633–1644. [Google Scholar]
- Thompson, P.D.; Franklin, B.A.; Balady, G.J.; et al. Exercise and acute cardiovascular events. Placing the risks into perspective. A scientific statement from the American Heart Association Council Cardiology. In collaboration with the American College of Sports Medicine. Circulation 2007, 115, 2358–2368. [Google Scholar]
- Rauramaa, R.; Salonen, J.T.; Sepponen, K.; Salonen, R.; Venalainen, J.M.; Ihanainen, M. Inhibition of platelet aggregability by moderate—intensive physical exercise: A randomized clinical trial in overweight men. Circulation 1986, 74, 939–944. [Google Scholar] [CrossRef]
- Bille, K.; Schamasch, P.; Brenner, J.I.; Kappenberger, L.; Meijboom, F.J.; Meijboom, E.J. Sudden deaths in athletes: The basics of the “Lausanne Recommendations” of the International Olympic Committee. Circulation 2005, 112 (Suppl. II), II–830. [Google Scholar]
- Corrado, D.; McKenna, W.J. Appropriate interpretation of the athlete’s electrocardiogram saves lives as well as money. Eur. Heart J. 2007, 28, 1920–1922. [Google Scholar] [CrossRef]
- Drezner, J.A.; Ackerman, M.J.; Anderson, J.; Ashley, E.; Asplund, C.A.; Baggish, A.L.; et al. Electrocardiographic interpretation in athletes: The ‘Seattle criteria’. Br. J. Sports Med. 2013, 47, 122–124. [Google Scholar] [CrossRef]
- Steinvil, A.; Chundadze, T.; et al. Mandatory Electrocardiographic Screening of Athletes to Reduce Their Risk for Sudden Death: Proven Fact or Wishful Thinking? J. Am. Coll. Cardiol. 2011, 57, 1291–1296. [Google Scholar] [CrossRef]
- Maron, B.J.; Haas, T.S.; Doerer, J.J.; Thompson, P.D.; Hodges, J.S. Comparison of U.S. and Italian experiences with sudden cardiac deaths in young competitive athletes and implications for preparticipation screening strategies. Am. J. Cardiol. 2009, 104, 276–280. [Google Scholar] [CrossRef]
- Maron, B.J.; Friedman, R.A.; Kligfield, P.; Levine, B.D.; Viskin, S.; Chaitman, B.R.; et al. Assessment of the 12-lead ECG as a screening test for detection of cardiovascular disease in healthy general populations of young people (12–25 years of age): A scientific statement from the American Heart Association and the American College of Cardiology. Circulation 2014, 130, 1303–1314. [Google Scholar] [CrossRef]
- Corrado, D.; Basso, C.; Pavei, A.; et al. Trends in sudden cardiovascular death in young competitive athletes after implementation of a preparticipation screening program. JAMA 2006, 296, 1593–1601. [Google Scholar] [CrossRef]
- Corrado, D.; Pelliccia, A.; Bjornstad, H.H.; Vanhees, L.; Biffi, A.; Borjesson, M.; et al. Cardiovascular pre-participation screening of young competitive athletes for prevention of sudden death: Proposal for a common European protocol. Consensus statement of the Study Group of Sport Cardiology of the Working Group of Cardiac Rehabilitation and Exercise Physiology and the Working Group of Myocardial and Pericardial Diseases of the European Society of Cardiology. Eur. Heart J. 2005, 26, 516–524. [Google Scholar]
- Corrado, D.; Biffi, A.; Basso, C.; Pelliccia, A.; Thiene, G. 12-lead ECG in the athlete: Physiological versus pathological abnormalities. Br. J. Sports Med. 2009, 43, 669–676. [Google Scholar] [CrossRef]
- Corrado, D.; Pelliccia, A.; Heidbuchel, H.; Sharma, S.; Link, M.; Basso, C.; et al. Recommendations for interpretation of 12lead electrocardiogram in the athlete. Eur. Heart J. 2010, 31, 243–259. [Google Scholar] [CrossRef]
- Uberoi, A.; Stein, R.; Perez, M.V.; Freeman, J.; Wheeler, M.; Dewey, F.; et al. Interpretation of the electrocardiogram of young athletes. Circulation 2011, 124, 746–757. [Google Scholar] [CrossRef] [PubMed]
- Drezner, J.A.; Ackerman, M.J.; Anderson, J.; Ashley, E.; Asplund, C.A.; Baggish, A.L.; et al. Electrocardiographic interpretation in athletes: The ‘Seattle criteria’. Br. J. Sports Med. 2013, 47, 122–124. [Google Scholar] [CrossRef]
- Pickham, D.; Zarafshar, S.; Sani, D.; Kumar, N.; Froelicher, V. Comparison of three ECG criteria for athlete preparticipation screening. J. Electrocardiol. 2014, 47, 769–774. [Google Scholar] [CrossRef] [PubMed]
- Bessem, B.; De Bruijn, M.C.; Nieuwland, W. The ECG of highlevel junior soccer players: Comparing the ESC vs the Seattle criteria. Br. J. Sports Med. 2015, 49, 1000–1006. [Google Scholar] [CrossRef] [PubMed]
- Sheikh, N.; Papadakis, M.; Ghani, S.; et al. Comparison of electrocardiographic criteria for the detection of cardiac abnormalities in elite black and white athletes. Circulation 2014, 129, 1637–1649. [Google Scholar] [CrossRef]
- Conroy, R.M.; Pyörälä, K.; Fitzgerald, A.P.; Sans, S.; Menotti, A.; deBacker, G.; et al. Estimation of ten-year risk of fatal cardiovascular disease in Europe: The SCORE project. Eur. Heart J. 2003, 24, 987–1003. [Google Scholar] [CrossRef]
- Gräni, C.; Trachsel, L.D.; Wilhelm, M. Plötzlicher Herztod bei jungen Sportlern in der Schweiz. Swiss REGistry of Athletic Related Death. Swiss Med. Forum. 2014, 14, 642–644. [Google Scholar]
- Solberga, E.E.; Gjertsenb, F.; et al. Sudden death in sports among young adults in Norway. Eur. J. Prev. Cardiol. 2010, 17, 337–341. [Google Scholar] [CrossRef]
- Villiger, B.; Hintermann, M.; Goerre, S.; Schmied, C. Task Force «Prevention Sudden Cardiac Death in Elite Sport» SGSM/SSMS 2010: The sudden cardiac death in young athlete: Recommendations for a sensible and effective preventive exam. Schweiz. Z. Sportmed. Sportraumatol. 2011, 59, 59–60. [Google Scholar]
- Notz, S.; Lüscher, T.; Kardiale, S.C. Vorsorgeuntersuchungen bei Sportlern in der Schweiz-Eine Standortbestimmung 2011. Schweiz. Z. Sportmed. Sport. 2011, 59, 90. [Google Scholar]
- Menafoglio, A.; Di Valentino, M.; Segatto, J.-M.; et al. Costs and yield of 15-month preparticipation cardiovasculare examination with ECG in 1070 young athletes in Switzerland: Implications for routine ECG screening. Br. J. Sports Med. 2014, 48, 1157–1161. [Google Scholar] [CrossRef]
- Menafoglio, A.; Di Valentino, M.; Pia Porretta, A.; et al. Cardiovascular evaluation of middle-aged individuals engaged in high-intensity sport activities: Implications for workload, yield and economic costs. Br. J. Sports Med. 2015, 49, 757–761. [Google Scholar] [CrossRef] [PubMed]
- Schiavon, M.; Zorzi, A.; Basso, C.; Pelliccia, A.; Thiene, G.; Corrado, D. Arrhythmogenic cardiomyopathy and sport related sudden death. Card. Electrophysiol. Clin. 2011, 3, 323–331. [Google Scholar] [CrossRef]
- Rowin, E.J.; Maron, B.J.; Appelbaum, E.; Link, M.S.; Gibson, C.M.; Lesser, J.R.; et al. Significance of false negative electrocardiograms in preparticipation screening of athletes for hypertrophic cardiomyopathy. Am. J. Cardiol. 2012, 110, 1027–1032. [Google Scholar] [CrossRef] [PubMed]


| Structural or functional abnormalities |
| Hypertrophic cardiomyopathy |
| Arrhythmogenic right ventricular cardiomyopathy / dysplasia Coronary artery abnormalities |
| Marfan syndrome with aortic dissection Valvular disease |
| Dilated cardiomyopathy |
| Channelopathies and electrical diseases |
| Accessory pathway-mediated tachycardia Wolff-Parkinson-White |
| Long QT syndrome Short QT syndrome Brugada syndrome |
| Primary / idiopathic ventricular tachycardia / fibrillation |
| Acquired |
| Commotio cordis |
| Atherosclerotic coronary artery disease Drug abuse |
© 2016 by the author. Attribution - Non-Commercial - NoDerivatives 4.0.
Share and Cite
Capelli, B.; Regoli, F. Prevention of Sudden Death in Apparently Healthy Athletes, Where Do We Stand in Switzerland? Cardiovasc. Med. 2016, 19, 44. https://doi.org/10.4414/cvm.2016.00391
Capelli B, Regoli F. Prevention of Sudden Death in Apparently Healthy Athletes, Where Do We Stand in Switzerland? Cardiovascular Medicine. 2016; 19(2):44. https://doi.org/10.4414/cvm.2016.00391
Chicago/Turabian StyleCapelli, Bruno, and François Regoli. 2016. "Prevention of Sudden Death in Apparently Healthy Athletes, Where Do We Stand in Switzerland?" Cardiovascular Medicine 19, no. 2: 44. https://doi.org/10.4414/cvm.2016.00391
APA StyleCapelli, B., & Regoli, F. (2016). Prevention of Sudden Death in Apparently Healthy Athletes, Where Do We Stand in Switzerland? Cardiovascular Medicine, 19(2), 44. https://doi.org/10.4414/cvm.2016.00391
