Research-Induced Distress Among Qualitative Researchers Who Engage in Research on Child Maltreatment: A Qualitative Systematic Review of Risk and Resilience
Abstract
1. Introduction
1.1. Defining and Contextualizing the Researcher
1.2. RID Among Child Abuse Researchers
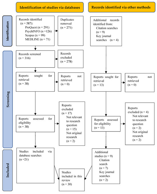
2. Method
2.1. Research Question
2.2. Inclusion and Exclusion Criteria
2.3. Information Sources
2.4. Study Selection
2.5. Data Extraction
2.6. Data Synthesis
2.7. Quality Assessment
3. Results
3.1. Study Descriptions
3.2. Data Synthesis
3.3. Child Abuse Researchers’ Perceptions of Risk Factors for RID
3.3.1. The Researcher Domain
“…in this project, the young co-researchers appeared to be at a loss when faced with traumatic stories during interviews”[46]
“The RAs (research assistants) were untrained in data analysis, being post-graduate students who had not before undertaken any research with sensitive subjects or had experience coding interview data. Nonetheless, they were asked to code these interviews within a short period of time in order to ensure we remained within our deadlines”[75]
“Only at the end of data collection did I realize there is literature where researchers discuss fieldwork that can be psychologically and emotionally wrenching for investigators regardless of how experienced they are in conducting research”[71]
3.3.2. The Proximal Research Domain
“After reading accounts of child maltreatment, staff voiced feelings of anger, sadness, helplessness, and frustration”[52]
“Many of the reactions reported by the researchers—sleeping disorders, emotional changes, somatizing, increased cautiousness, and the need for social support—closely parallel reactions experienced by…victims”[19]
“In reviewing the cases, I became more and more frightened, as I continued to find young mothers who were attacked in their homes. The threat of harm to their children was often the submitting factor. As a mother, I felt anger and sadness that this happened to these women, and fear in the realization that it could happen to me”[19]
“Anna told me the first time a client brought her story of her childhood abuse, Anna ‘froze’. She was stunned at the similarity in their stories: her client was molested by a man, also in a confined space in a public area”[66]
“Rebecca’s sense of relating to Jasmine, particularly with regard to the lasting emotional and existential impacts of her abuse experiences, made this interview data particularly traumatic to engage with and tested her emotion regulation skills”[49]
“This is really personal, but my mother is a concentration camp survivor and as a child, she had to flee and was caught. And so, for me, I think that this issue of what’s going on right now is excruciating for me in a really deeply personal way”[74]
“…shortly after I began collecting data, I started to have panic attacks and found myself unable to continue recruiting subjects. Subsequently, I developed flashbacks and other symptoms that I eventually recognized as memories of being sexually abused as a child”[75]
3.3.3. The Intermediate/Institutional Research Domain
“I felt misunderstood and alone in my work. The lack of support during the research phase of my work exacerbated my feelings of agitation, anxiety and fear…There was no peer or supervisor to talk with. I was completely alone”[67]
“Although senior leaders within the research project did offer to debrief with me, I felt uncomfortable in discussing my experiences of trauma and the impact of the work with them. In large part, this was due to their lack of knowledge in being able to appropriately and efficiently support me”[75]
“Safety of participants was the Ethics Committees’ primary consideration. However, while the researchers’ physical safety and supervision requirements were addressed, ‘emotional’ safety considerations were not directly dealt with”[58]
“Many participants described their lack of training as being blindsided—where the expectations of engaging with data did not always align with their actual experiences”[11]
“Strategies should be in place to minimize the risk of psychological impact, and quality training and supervision supports researchers to feel adequately equipped to carry out research effectively and sympathetically”[52]
3.3.4. The Distal Research Domain
“Academics are expected to have control of their emotions and to be professional and rational…I was reluctant to talk to someone about what I had been reading…I was worried I would be criticized, either in a judgmental way for selecting such a topic to study, or for being a complainer or a ‘weak’ person if I shared my concerns of how the content troubled me”[70]
“The power dynamics at work mean that researchers who are reliant on variable and uncertain work may be reticent to report their experiences of trauma to their manager, for fear of being taken off the research project and losing income”[75]
“A further member had researched sexual and intimate partner violence in diverse cultural settings. For the research assistants involved in the research conversations, transcription and analytical phases elicited emotional responses to the work”[64]
“A decline in interpreter performance…can be heightened in situations where there are cultural taboos preventing transfer of information (e.g., taboos around sexual detail being discussed with the opposite gender)”[65]
“A subtheme that emerged was how participants were affected when they closely identified with the participant due to sharing similar characteristics, cultures, or experiences. For example, Participant 4 stated “I think that…we have to be more careful when our participants look like us”…It’s so much easier to personalize when the person looks like me or sounds like me”[11]
3.4. Researchers’ Perspectives on Salutary Mechanisms Mitigating RID Outcomes
3.4.1. The Researcher Domain
“I have learnt to take my emotional safety seriously. I access clinical supervision; I draw on the support of my colleagues; and also, my family and friends where needed… That anchors me”[73]
“Throughout this autoethnographical piece and my life, resilience has been a recurring theme displayed by my mother, myself and my family”[69]
3.4.2. The Proximal Research Domain
“I can now appreciate and be thankful for the resilience which I have developed through the PhD, and the ability it provides me to empathize with others who are researching emotionally difficult and sensitive subject areas”[70]
“Carina’s interview was…another encounter that proved meaningful for her and for me as well…To me, Carina’s way of living her life was a metaphor for resilience, broadly defined as “the capacity to rebound from adversity strengthened and more”[59]
3.4.3. The Intermediate/Institutional Research Domain
“What worked particularly well for this group was formally provided and appropriate supervision, support and training”[71]
“With the assistance of the University Ethics Committees, we carefully planned responses to participant distress”[58]
3.4.4. The Distal Research Domain
“I serendipitously ran into a former colleague, who offered to be a listening ear if ever I needed it. I took up the offer and we met for coffee one afternoon several weeks later. I was permitted to share of my experience, sorrows, frustrations (at institutions) and anxieties. There was no judgement, only compassion and understanding. This was the starting point for me to process and reconcile all that I had learned, read, felt and heard”[70]
“I refined the research project based on advice from Tanzanian children’s rights experts…(and extended)…the ‘right’ to participate in research projects to non-academics by insisting that affected communities and individuals (including maltreated children) be involved in all possible stages of the research process and associated outcomes”[47]
4. Discussion
Strengths and Limitations
Supplementary Materials
Author Contributions
Funding
Institutional Review Board Statement
Informed Consent Statement
Data Availability Statement
Conflicts of Interest
References
- AbiNader, M.A.; Messing, J.T.; Pizarro, J.; Mazzio, A.K.; Turner, B.G.; Tomlinson, L. Attending to our own trauma: Promoting vicarious resilience and preventing vicarious traumatization among researchers. Soci. Work Res. 2023, 47, 237–249. [Google Scholar] [CrossRef]
- Baker, S.; Bellemore, P.; Morgan, S. Researching in fragile contexts: Exploring and responding to layered responsibility for researcher care. Women’s Stud. Int. Forum 2023, 98, 102700. [Google Scholar] [CrossRef]
- Clark, A.M.; Sousa, B.J. The mental Health of people doing qualitative research: Getting serious about risks and remedies. Int. J. Qual. Methods 2018, 17, 1. [Google Scholar] [CrossRef]
- Dickson-Swift, V. Undertaking qualitative research on trauma: Impacts on researchers and guidelines for risk management. Qual. Res. Org. Manag. 2022, 17, 469–486. [Google Scholar] [CrossRef]
- MacIver, E.; Adams, N.N.; Torrance, N.; Douglas, F.; Kennedy, C.; Skatun, D.; Hernandez Santiago, V.; Grant, A. Unforeseen emotional labour: A collaborative autoethnography exploring researcher experiences of studying Long COVID in health workers during the COVID-19 pandemic. SSM Qual. Res. Health 2024, 5, 10039. [Google Scholar] [CrossRef]
- Orr, E.; Durepos, P.; Jones, V.; Jack, S.M. Risk of secondary distress for graduate students conducting qualitative research on sensitive subjects: A scoping review of Canadian dissertations and theses. Glob. Qual. Nurs. Res. 2021, 8, 233339362199380. [Google Scholar] [CrossRef] [PubMed]
- San Roman Pineda, I.; Lowe, H.; Brown, L.J.; Mannell, J. Viewpoint: Acknowledging trauma in academic research. Gend. Place Cult. 2022, 30, 1184–1192. [Google Scholar] [CrossRef]
- Jané, S.E.; Fernandez, V.; Hällgren, M. Shit happens. How do we make sense of that? Qual. Res. Org. Manag. 2022, 17, 425–441. [Google Scholar] [CrossRef]
- Mavin, S. Women leaders’ work-caused trauma: Vulnerability, reflexivity and emotional challenges for the researcher. Qual. Res. Org. Manag. 2022, 17, 2242. [Google Scholar] [CrossRef]
- Phenwan, T.; Sixsmith, J.; McSwiggan, L. Methodological reflections on conducting online research with people with dementia: The good, the bad and the ugly. SSM Qual. Res. Health 2023, 4, 100371. [Google Scholar] [CrossRef]
- Reed, R.M.; Morgan, L.M.; Cowan, R.G.; Birtles, C. Lived experiences of human subjects researchers and vicarious trauma. J. Soc. Behav. Health Sci. 2023, 17, 164–180. [Google Scholar] [CrossRef]
- Nkosi, B.; Van Nuil, J.I.; Nyirenda, D.; Chi, P.C.; Schneiders, M.L. Labouring on the frontlines of global health research: Mapping challenges experienced by frontline workers in Africa and Asia. Glob. Public Health 2022, 17, 4195–4205. [Google Scholar] [CrossRef]
- Hennessy, M.; Dennehy, R.; Doherty, J.; O’Donoghue, K. Outsourcing transcription: Extending ethical considerations in qualitative research. Qual. Health Res. 2022, 32, 1197–1204. [Google Scholar] [CrossRef] [PubMed]
- Lalor, J.G.; Begley, C.M.; Devane, D. Exploring painful experiences: Impact of emotional narratives on members of a qualitative research team. J. Adv. Nurs. 2006, 56, 607–616. [Google Scholar] [CrossRef]
- Whitt-Woosley, A.; Sprang, G. Secondary traumatic stress in social science researchers of trauma-exposed populations. J. Aggress. Maltreat. Trauma 2018, 27, 475–486. [Google Scholar] [CrossRef]
- Brougham, P.L.; Uttley, C.M. Risk for researchers studying social deviance or criminal behavior. Soc. Sci. 2017, 6, 130. [Google Scholar] [CrossRef]
- Fried, A.L.; Fisher, C.B. Moral stress and job burnout among frontline staff conducting clinical research on affective and anxiety disorders. Prof. Psychol. Res. Pract. 2016, 47, 171–180. [Google Scholar] [CrossRef] [PubMed]
- Hunter, K.H.; Devine, K. Doctoral students’ emotional exhaustion and intentions to leave academia. Int. J. Dr. Stud. 2016, 11, 35–61. Available online: http://ijds.org/Volume11/IJDSv11p035-061Hunter2198.pdf (accessed on 12 November 2024).
- Alexander, J.G.; de Chesnay, M.; Marshall, E.; Campbell, A.R.; Johnson, S.; Wright, R. Research note: Parallel reactions in rape victims and rape researchers. Violence Vict. 1989, 4, 57–62. Available online: https://www.proquest.com/docview/208562507/fulltextPDF/74593EA5314C4F0BPQ/1?accountid=158225&sourcetype=Scholarly%20Journals (accessed on 24 November 2024). [CrossRef]
- Coddington, K. Contagious trauma: Reframing the spatial mobility of trauma within advocacy work. Emot. Space Soc. 2017, 24, 66–73. [Google Scholar] [CrossRef]
- Coddington, K.; Micieli-Voutsinas, J. On trauma, geography, and mobility: Towards geographies of trauma. Emot. Space Soc. 2017, 24, 52–56. [Google Scholar] [CrossRef]
- Adonis, C.K. Bearing witness to suffering—A reflection on the personal impact of conducting research with children and grandchildren of victims of Apartheid-era gross human rights violations in South Africa. Soc. Epistemol. 2020, 34, 64–78. [Google Scholar] [CrossRef]
- Hobfoll, S.E. Stress, Culture, and Community; Plenum Press: New York, NY, USA, 1998. [Google Scholar]
- Hobfoll, S.E. The influence of culture, community, and the nested-self in the stress process: Advancing conservation of resources theory. Appl. Psychol. 2001, 50, 337–421. [Google Scholar] [CrossRef]
- Masten, A.S.; Lucke, C.M.; Nelson, K.M.; Stallworthy, I.C. Resilience in development and psychopathology: Multisystem perspectives. Annu. Rev. Clin. Psychol. 2021, 17, 521–549. [Google Scholar] [CrossRef] [PubMed]
- Theron, L.; Ungar, M.; Höltge, J. Pathways of resilience: Predicting school management trajectories for South African adolescents living in a stressed environment. Contemp. Educ. Psychol. 2022, 69, 102062. [Google Scholar] [CrossRef]
- Ungar, M.; Theron, L.; Murphy, K.; Jeffries, P. Researching multisystemic resilience: A sample methodology. Front. Psychol. 2021, 11, 3808. [Google Scholar] [CrossRef] [PubMed]
- Dajani, M.A.; Nyerges, E.X.; Kacmar, A.M.; Gunathilake, W.A.P.M.; Harris, L.M. “Just a voice” or “a person, too?”: Exploring the roles and emotional responses of spoken language interpreters. Urban Soc. Work 2023, USW-2023-0009.R1. [Google Scholar] [CrossRef]
- Flannery, E.; Peters, K.; Murphy, G.; Halcomb, E.; Ramjan, L.M. Bringing trauma home: Reflections on interviewing survivors of trauma while working from home. Int. J. Qual. Methods 2023, 22, 1–6. [Google Scholar] [CrossRef]
- Pittens, C.; Dhont, J.; Petit, S.; Dubois, L.; Franco, P.; Mullaney, L.; Aznar, M.; Petit-Steeghs, V.; Bertholet, J. An impact model to understand and improve work-life balance in early-career researchers in radiation oncology. Clin. Transl. Radiat. Oncol. 2022, 37, 101–108. [Google Scholar] [CrossRef] [PubMed]
- Bashir, N. Doing research in peoples’ homes: Fieldwork, ethics and safety—On the practical challenges of researching and representing life on the margins. Qual. Res. 2018, 18, 638–653. [Google Scholar] [CrossRef]
- Woods, S.; Chambers, T.N.G.; Eizadirad, A. Emotional vulnerability in researchers conducting trauma-triggering research. J. High. Educ. Policy Leadersh. Stud. 2022, 3, 71–88. [Google Scholar] [CrossRef]
- Astill, S. The importance of supervisory and organisational awareness of the risks for an early career natural hazard researcher with personal past-disaster experience. Emot. Space Soc. 2018, 28, 46–52. [Google Scholar] [CrossRef]
- Dickson-Swift, V.; James, E.L.; Kippen, S. Do university ethics committees adequately protect public health researchers? Aust. N. Z. J. Public Health 2005, 29, 576–579. [Google Scholar] [CrossRef] [PubMed]
- Gelling, L. Role of the research ethics committee. Nurse Educ. Today 1999, 19, 564–569. [Google Scholar] [CrossRef]
- Bracken-Roche, D.; Bell, E.; Macdonald, M.E.; Racine, E. The concept of ‘vulnerability’ in research ethics: An in-depth analysis of policies and guidelines. Health Res. Policy Sys. 2017, 15, 8. [Google Scholar] [CrossRef]
- Drozdzewski, D. Retrospective reflexivity: The residual and subliminal repercussions of researching war. Emot. Space Soc. 2015, 17, 30–36. [Google Scholar] [CrossRef]
- Humphries, N.; Byrne, J.-P.; Creese, J.; McKee, L. ‘Today was probably one of the most challenging workdays I’ve ever had’: Doing remote qualitative research with hospital doctors during the COVID-19 pandemic. Qual. Health Res. 2022, 32, 1557–1573. [Google Scholar] [CrossRef]
- Newcomb, M. The emotional labour of academia in the time of a pandemic: A feminist reflection. Qual. Soc. Work 2021, 20, 639–644. [Google Scholar] [CrossRef] [PubMed]
- Rogers-Shaw, C.; Choi, J.; Carr-Chellman, D. Understanding and managing the emotional labor of qualitative research. Forum Qual. Soc. Res. 2021, 22, 22. [Google Scholar] [CrossRef]
- Herland, M.D. Emotional intelligence as a part of critical reflection in social work practice and research. Qual. Soc. Work 2022, 21, 662–678. [Google Scholar] [CrossRef]
- Markowitz, A. The better to break and bleed with: Research, violence, and trauma. Geopolitics 2021, 26, 94–117. [Google Scholar] [CrossRef]
- Shannonhouse, L.; Barden, S.; Jones, E.C.; Gonzalez, L.; Murphy, A.D. Secondary traumatic stress for trauma researchers: A mixed methods research design. J. Ment. Health Couns. 2016, 38, 201–216. [Google Scholar] [CrossRef]
- Smith, E.; Pooley, J.-A.; Holmes, L.; Gebbie, K.; Gershon, R. Vicarious trauma: Exploring the experiences of qualitative researchers who study traumatized populations. Disaster Med. Public Health Prep. 2021, 17, e6. [Google Scholar] [CrossRef]
- Velardo, S.; Elliott, S. The emotional wellbeing of doctoral students conducting qualitative research with vulnerable populations. Qual. Rep. 2021, 26, 1522–1545. [Google Scholar] [CrossRef]
- Klocker, N. Participatory action research: The distress of (not) making a difference. Emot. Space Soc. 2015, 17, 37–44. [Google Scholar] [CrossRef]
- Dickson-Swift, V.; James, B.L.; Kippen, S.; Liamputtong, P. Researching sensitive topics: Qualitative research as emotion work. Qual. Res. 2009, 9, 61–79. [Google Scholar] [CrossRef]
- Harris, J.; Huntington, A. Emotions as analytic tools: Qualitative research, feelings, and psychotherapeutic insight. In The Emotional Nature of Qualitative Research; Gilbert, K., Ed.; CRC: London, UK, 2001; pp. 129–145. [Google Scholar]
- Moran, R.J.; Asquith, N.L. Understanding the vicarious trauma and emotional labour of criminological research. Methodol. Innov. 2020, 13. [Google Scholar] [CrossRef]
- Qhogwana, S. Research trauma in incarcerated spaces: Listening to incarcerated women’s narratives. Emotion Space Society 2022, 42, 100865. [Google Scholar] [CrossRef]
- Silverio, S.A.; Sheen, K.S.; Bramante, A.; Knighting, K.; Koops, T.U.; Montgomery, E.; November, L.; Soulsby, L.K.; Stevenson, J.H.; Watkins, M.; et al. Sensitive, challenging, and difficult topics: Experiences and practical considerations for qualitative researchers. Int. J. Qual. Methods 2022, 21, 16094069221124739. [Google Scholar] [CrossRef]
- Kinard, M.E. Conducting research on child maltreatment: Effects on researchers. Violence Vict. 1996, 11, 65–69. [Google Scholar] [CrossRef] [PubMed]
- Pearson, A.; Robertson-Malt, S.; Rittenmeyer, L. Synthesizing Qualitative Evidence. Synthesis Science in Healthcare Series: Book 2; Lippincott-Joanna Briggs Institute: Adelaide, Australia, 2011; Available online: https://nursing.lsuhsc.edu/JBI/docs/JBIBooks/Syn_Qual_Evidence.pdf (accessed on 30 August 2024).
- Cook, A.; Smith, D.; Booth, A. Beyond PICO: The SPIDER Tool for qualitative evidence synthesis. Qual. Health Res. 2012, 22, 1435–1443. [Google Scholar] [CrossRef] [PubMed]
- Bramer, W.M.; Giustini, D.; de Jonge, G.B.; Holland, L.; Bekhuis, T. De-duplication of database search results for systematic reviews in EndNote. J. Med. Libr. Assoc. 2016, 104, 240–243. [Google Scholar] [CrossRef] [PubMed]
- Skinner, J. Research as a counselling activity? A discussion of some uses of counselling within the context of research on sensitive issues. Br. J. Guid. Couns. 1998, 26, 533–540. [Google Scholar] [CrossRef]
- Etherington, K. The counsellor as researcher: Boundary issues and critical dilemmas. Br. J. Guid. Couns. 1996, 24, 339–346. [Google Scholar] [CrossRef]
- Coles, J.; Mudaly, N. Staying safe: Strategies for qualitative child abuse researchers. Child Abuse Rev. 2010, 19, 56–69. [Google Scholar] [CrossRef]
- Scerri, C.S.; Abela, A.; Vetere, A. Ethical dilemmas of a clinician/researcher interviewing women who have grown up in a family where there was domestic violence. Int. J. Qual. Methods 2012, 11, 102–131. [Google Scholar] [CrossRef]
- Stoler, L.R. Researching childhood sexual abuse: Anticipating effects on the researcher. Fem. Psychol. 2002, 12, 269–274. [Google Scholar] [CrossRef]
- Connolly, K.; Reilly, R.C. Emergent issues when researching trauma: A confessional tale. Qual. Inq. 2007, 13, 522–540. [Google Scholar] [CrossRef]
- Jackson, S.; Backett-Milburn, K.; Newall, E. Researching distressing topics: Emotional reflexivity and emotional labor in the secondary analysis of children and young people’s narratives of abuse. SAGE Open 2013, 3, 2158244013490705. [Google Scholar] [CrossRef]
- Wilkes, L.; Cummings, J.; Haigh, C. Transcriptionist saturation: Knowing too much about sensitive health and social data. J. Adv. Nurs. 2015, 71, 295–303. [Google Scholar] [CrossRef] [PubMed]
- Gabriel, L.; James, H.; Cronin-Davis, J.; Tizro Kolangarani, Z.; Beetham, T.; Hullock, A.; Raynar, A. Reflexive research with mothers and children victims of domestic violence. Couns. Psychother. Res. 2017, 17, 157–165. [Google Scholar] [CrossRef]
- Powell, M.B.; Manger, B.; Dion, J.; Sharman, S.J. Professionals’ perspectives about the challenges of using interpreters in child sexual abuse interviews. Psychiatry Psychol. Law 2017, 24, 90–101. [Google Scholar] [CrossRef] [PubMed]
- Shah, R. Broken mirror: The intertwining of therapist and client stories of childhood sexual abuse (CSA). Eur. J. Psychother. Couns. 2017, 19, 343–356. [Google Scholar] [CrossRef]
- Nikischer, A. Vicarious trauma inside the academe: Understanding the impact of teaching, researching and writing violence. High. Educ. 2019, 77, 905–916. [Google Scholar] [CrossRef]
- Rothman, E.F.; Farrell, A.; Bright, K.; Paruk, J. Ethical and practical considerations for collecting research-related data from commercially sexually exploited children. Behav. Med. 2018, 44, 250–258. [Google Scholar] [CrossRef]
- Freya, A. Surviving domestic violence in an Indian-Australian household: An autoethnography of resilience. Qual. Rep. 2018, 23, 2686–2699. Available online: https://nsuworks.nova.edu/tqr/vol23/iss11/6 (accessed on 20 November 2024).
- Guerzoni, M.A. Vicarious trauma and emotional labour in researching child sexual abuse and child protection: A postdoctoral reflection. Methodol. Innov. 2020, 13, 205979912092634. [Google Scholar] [CrossRef]
- Michell, D.E. Recovering from doing research as a survivor-researcher. Qual. Rep. 2020, 25, 1377–1392. [Google Scholar] [CrossRef]
- Williamson, E.; Gregory, A.; Abrahams, H.; Aghtaie, N.; Walker, S.J.; Hester, M. Secondary trauma: Emotional safety in sensitive research. J. Acad. Ethics 2020, 18, 55–70. [Google Scholar] [CrossRef]
- Cullen, P.; Dawson, M.; Price, J.; Rowlands, J. Intersectionality and invisible victims: Reflections on data challenges and vicarious trauma in femicide: Family and intimate partner homicide research. J. Fam. Violence 2021, 36, 619–628. [Google Scholar] [CrossRef]
- Sultanić, I. Interpreting traumatic narratives of unaccompanied child migrants in the United States: Effects, challenges and strategies. Linguistica Antverp. New Ser.—Themes Transl. Stud. 2021, 20, 227–247. [Google Scholar] [CrossRef]
- Gleeson, J. Troubling/trouble in the academy: Posttraumatic stress disorder and sexual abuse research. High. Educ. 2022, 84, 195–209. [Google Scholar] [CrossRef] [PubMed]
- Alyce, S.; Taggart, D.; Sweeney, A. Centring the voices of survivors of child sexual abuse in research: An act of hermeneutic justice. Front. Psychol. 2023, 14, 1178141. [Google Scholar] [CrossRef]
- Regehr, C.; Duff, W.; Aton, H.; Sato, C. Grief and trauma in the archives. J. Loss Trauma 2023, 28, 327–347. [Google Scholar] [CrossRef]
- Page, M.J.; McKenzie, J.E.; Bossuyt, P.M.; Boutron, I.; Hoffmann, T.C.; Mulrow, C.D.; Shamseer, L.; Tetzlaff, J.M.; Akl, E.A.; Brennan, S.E.; et al. The PRISMA 2020 statement: An updated guideline for reporting systematic reviews. BMJ 2021, 372, n71. [Google Scholar] [CrossRef] [PubMed]
- Thomas, J.; Harden, A. Methods for the thematic synthesis of qualitative research in systematic reviews. BMC Med. Res. Methodol. 2008, 8, 45. [Google Scholar] [CrossRef]
- Joanna Briggs Institute. Critical Appraisal Tools. 2017. Available online: https://jbi.global/critical-appraisal-tools (accessed on 9 September 2024).
- Hamad, N.; Van Rompaey, C.; Metreau, E.; Eapen, S.G. New World Bank Country Classifications by Income Level: 2022–2023. 2022. Available online: https://blogs.worldbank.org/en/opendata/new-world-bank-country-classifications-income-level-2022-2023 (accessed on 30 August 2024).
- Figley, C.R. Compassion Fatigue: Psychotherapists’ chronic lack of self-care. J. Clin. Psychol. 2002, 58, 1433–1441. [Google Scholar] [CrossRef]
- Hochschild, A. The Managed Heart: Commercialisation of Human Feeling; University of California Press: Berkeley, CA, USA, 2012. [Google Scholar]
- Kirmayer, L.J.; Dandeneau, S.; Marshall, E.; Phillips, M.K.; Williamson, K.J. Rethinking resilience from indigenous perspectives. Can. J. Psychiat. 2011, 56, 84–91. [Google Scholar] [CrossRef] [PubMed]
- Masten, A.S. Ordinary Magic: Resilience in Development; Guilford: New York, NY, USA, 2014. [Google Scholar]
- Ungar, M.; Theron, L. Resilience and mental health: How multisystemic processes contribute to positive outcomes. Lancet 2020, 7, 441–448. [Google Scholar] [CrossRef] [PubMed]


| Construct | Search Terms |
|---|---|
| S—Sample | (“researcher”) OR (“interview *”) OR (“transcri *”) OR (“coding”) OR (“coder *”) OR (“interpret *”) OR (“translat *”) OR (“supervisor”) OR (“research team”) |
| PI—Phenomenon of interest | (“research-induced distress”) OR (“vicarious trauma *”) OR (“secondary trauma *”) OR (“compassion fatigue”) OR (“burnout”) OR (“emotional distress”) OR (“resilience”) OR (“resilient”) OR (“psychological resilience”) OR (“emotional resilience”) OR (“compassion satisfaction”) OR (“posttraumatic growth”) OR (“personal growth”) |
| D—Design | (“questionnaire *”) OR (“survey *”) OR (“interview *”) OR (“focus group *”) OR (“case stud *”) OR (“observ *”) OR (“file review”) |
| E—Evaluation | (“theme *”) OR (“ thematic analysis”) OR (“self-reflect *”) OR (self-reflex *”) OR (“autoethnographic analysis”) OR (“discourse analysis”) |
| R—Research type | (“qualitative”) OR (“mixed-method”) OR (“ethnograph *”) OR (“phenomenolog *”) OR (“grounded theory”) OR (“autoethnograph *”) |
| Reference (Researcher Discipline) | Researchers: Number % Female (Experience) | Researchers’ Location | Types of Child Abuse Studied | Informant/ Data Source | Sampling Strategy | Design | Data Reduction Strategies | |
|---|---|---|---|---|---|---|---|---|
| Country (Number of Researchers/Country) | (Income) Level | |||||||
| Alexander et al. (1989) [19] (Health Sciences) | n = 5 100.0% female (experienced) | USA | High | CSA | File/archive review | Convenience | Cross-sectional | Thematic analysis |
| Etherington (1996) [57] (Social Sciences) | n = 1 100.0% female (experienced) | UK | High | CSA | Adult survivors | Convenience | Cross-sectional | Critical self-reflection |
| Kinard (1996) [52] (Social Sciences) | n = 1 Not specified (experienced) | USA | High | Child abuse (NS) | Children | Convenience | Cross-sectional | Thematic analysis |
| Skinner (1998) [56] (Organizational Sciences) | n = 1 100.0% female (inexperienced) | UK | High | CSA | Caregivers’ reports | Convenience | Cross-sectional | Thematic analysis |
| Stoler (2002) [60] (Social Sciences) | n = 1 100.0% female (inexperienced) | USA | High | CSA | Adult survivors | Convenience | Cross-sectional | Critical self-reflection |
| Connolly and Reilly (2007) [61] (Social Sciences) | n = 2 100.0% female (experienced) | Canada | High | Filicide | Neighbours reports | Convenience | Cross-sectional | Autoethnographic analysis |
| Coles and Mudaly (2010) [58] (Health Sciences) | n = 2 100.0% female (experienced) | Australia | High | Child abuse (NS) | Children, adult survivors | Convenience | Cross-sectional | Critical self-reflection |
| Scerri et al. (2012) [59] (Social Sciences) | n = 1 100.0% female (inexperienced) | Malta | High | CPA, WDV | Adult survivors | Convenience | Cross-sectional | Critical self-reflection |
| Jackson et al. (2013) [62] (Social Sciences) | n = 3 100.0% female (experienced) | UK | High | Child abuse (NS) | File/archive review | Convenience | Cross-sectional | Critical self-reflection |
| Klocker (2015) [46] (Environmental Sciences) | n = 6 83.3% female (experienced) | Australia (1) Tanzania (5) | High Middle | CSA, PA Household poverty Child labour | Children, adult survivors | Convenience | Cross-sectional | Critical self-reflection |
| ilkes et al. (2015) [63] (Health Sciences) | n = 12 91.7% female (experienced) | Australia (11) New Zealand (1) | High High | CSA Orphanhood | Adult survivors | Convenience | Cross-sectional | Thematic analysis |
| Gabriel et al. (2017) [64] (Health and Social Sciences) | n = 7 100.0% female (experienced) | UK | High | Child abuse (NS) | Children, adult survivors | Convenience | Cross-sectional | Critical self-reflection |
| Powell et al., (2017) [65] (Health Sciences and Law/Criminology) | n = 21 71.4% female (experienced) | Australia | High | Child abuse (NS) | Children | Convenience | Cross-sectional | Thematic analysis |
| Shah (2017) [66] (Social Sciences) | n = 1 100.0% female (inexperienced) | UK | High | CSA Intergenerational trauma | Adult survivors | Convenience | Cross-sectional | Autoethnographic analysis |
| Freya (2018) [69] (Health sciences) | n = 1 100.0% female (inexperienced) | Australia | High | CSA WDV | Adult survivors | Convenience | Cross-sectional | Autoethnographic analysis |
| Rothman et al. (2018) [68] (Health Sciences) | n = 4 100.0% female (experienced) | USA | High | Commercially sexually exploited children | Children | Convenience | Cross-sectional | Thematic analysis |
| Nikischer (2019) [67] (Education) | n = 1 100.0% female (experienced) | USA | High | CSA CPA | Children | Convenience | Cross-sectional | Autoethnographic analysis |
| Adonis (2020) [22] (Social Sciences) | n = 1 00.0% female (experienced) | South Africa | Middle | Intergenerational trauma Household poverty | Adult survivors | Convenience | Cross-sectional | Autoethnographic analysis |
| Guerzoni (2020) [70] (Law/Criminology) | n = 1 00.0% female (inexperienced) | Australia | High | CSA | File/archive review | Convenience | Cross-sectional | Autoethnographic analysis |
| Michell (2020) [71] (Social Sciences and Law/Criminology) | n = 1 100.0% female (experienced) | Australia | High | CSA CPA CEA | File/archive review | Convenience | Cross-sectional | Critical self-reflection |
| Moran and Asquith (2020) [49] (Social Sciences) | n = 2 100.0% female (inexperienced) | Australia | High | CSA | Adult survivors | Convenience | Cross-sectional | Critical self-reflection |
| Williamson et al. (2020) [72] (Social Sciences) | n = 10 90.0% female (experienced) | UK | High | CSA | File/archive review | Convenience | Cross-sectional | Autoethnographic analysis |
| Cullen et al. (2021) [73] (Health Sciences) | n = 4 75.0% female (experienced) | Australia (2) Canada (1) UK(1) | High High High | Filicide | Adult survivors, and file/archive review | Convenience | Cross-sectional | Thematic analysis |
| Sultanić (2021) [74] (Environmental Sciences) | n = 21 Not specified (experienced) | USA | High | Unaccompanied child migrants | Children | Convenience | Cross-sectional | Thematic analysis |
| Gleeson (2022) [75] (Health Sciences) | n = 1 100.0% male (experienced) | Australia | High | CSA | File/archive review | Convenience | Cross-sectional | Autoethnographic analysis |
| Qhogwana (2022) [50] (Social Sciences) | n = 1 100.0% female (inexperienced) | South Africa | Middle | CEA CN Filicide | Adult survivors | Convenience | Cross-sectional | Critical self-reflection |
| Silverio et al. (2022) [51] (Health Sciences) | n = 12 91.7% female (experienced) | UK (10) Italy (1) Germany (1) | High High High | CSA Filicide | Caregiver reports | Convenience | Cross-sectional | Critical self-reflection |
| Alyce et al. (2023) [76] (Health Sciences) | n = 1 100.0% female (inexperienced) | UK | High | CSA | Adult survivors | Convenience | Cross-sectional | Critical self-reflection |
| Reed et al. (2023) [11] (Health Sciences) | n = 10 80.0% female (experienced) | USA | High | CSA | Adult survivors | Convenience | Cross-sectional | Thematic analysis |
| Regehr et al. (2023) [77] (Social Sciences) | n = 21 71.4% female (experienced) | Canada | High | Child abuse (NS) | File/archive review | Convenience | Cross-sectional | Thematic analysis |
| n (%) | n (%) | ||||||
|---|---|---|---|---|---|---|---|
| Risk Factors for Research Induced-Distress | Salutary Factors/Outcomes | ||||||
| The researcher domain (researcher: characteristics, experience, and biography) | |||||||
| Risk factors for experiencing research induced-distress | Salutary researcher characteristics/traits | ||||||
| Researcher history of exposure to traumatic life events | 18 (60.0) | Experienced researchers (≥5 years research experience) | 17 (56.7) | ||||
| Early career researchers (<5 years research experience) | 9 (30.0) | Research commitment | 6 (20.0) | ||||
| Personal resilience (not specified) | 3 (10.0) | ||||||
| Spiritual beliefs | 1 (3.3) | ||||||
| Flexibility/adaptability | 1 (3.3) | ||||||
| The proximal research domain (The nature of the research topic, informal support from team members, and potential threats to researchers’ wellbeing | |||||||
| Lack of social support | Social support | ||||||
| Researcher working alone | 15 (50.0) | Regular team member discussions | 19 (63.3) | ||||
| Lack of support from informal networks | 2 (6.7) | Informal support: acquaintances, friends, family | 7 (23.3) | ||||
| No regular team member discussions | 1 (3.3) | Researcher working in teams/pairs | 1 (3.3) | ||||
| Types of child maltreatment | Mitigating the impact of exposure to child abuse research | ||||||
| Child sexual abuse | 20 (66.7) | Informal peer debriefing/discussions | 14 (46.7) | ||||
| Child abuse (not specified) | 6 (20.0) | Keeping a research journal | 10 (33.3) | ||||
| Physical abuse | 6 (20.0) | Critical self-reflection | 10 (33.3) | ||||
| Filicide | 4 (13.3) | Professional counselling | 9 (30.0) | ||||
| Emotional abuse | 3 (10.0) | Self-care strategies | 7 (23.3) | ||||
| Child neglect | 2 (6.7) | Formal debriefing | 7 (23.3) | ||||
| Witnessing domestic violence | 2 (6.7) | Limiting contact time/taking breaks | 3 (10.0) | ||||
| Child labour | 1 (3.3) | ||||||
| Orphanhood | 1 (3.3) | ||||||
| Dose–response effects | Mitigating dose–response effects | ||||||
| High daily workloads and/or no regular breaks | 9 (30) | Limiting contact time | 10 (33.3) | ||||
| Multiple researcher roles (interviewing/transcribing/coding) | 2 (6.7) | Taking regular breaks | 10 (33.3) | ||||
| Direct contact with abused children or affected adults | No direct contact with children or affected adults | ||||||
| Interviewing adult survivors of child maltreatment | 10 (33.3) | File/archive reviews | 7 (23.3) | ||||
| Interviewing children | 7 (23.3) | ||||||
| Autoethnographies by researchers with a history of child abuse | 4 (13.3) | ||||||
| Interviewing adults about their own child’s maltreatment | 3 (10.0) | ||||||
| Proximity encounters | Accommodating for proximity encounters | ||||||
| Researching life-events that the researcher has experienced | 15 (50.0) | Critical self-reflection | 9 (30.0) | ||||
| Researching the researchers’ own social minority group | 3 (10.0) | Peer discussion/debriefing | 3 (10.0) | ||||
| Professional counselling | 1 (3.3) | ||||||
| Blurring of boundaries | Strategies for maintaining researcher boundaries | ||||||
| Researcher and participant roles | 11 (36.7) | Critical-self reflection | 6 (20.0) | ||||
| Peer debriefing | 1 (3.3) | ||||||
| Professional counselling | 1 (3.3) | ||||||
| Threats to researchers’ physical wellbeing | Mitigating threats to physical safety | ||||||
| Threats to physical safety (not specified) | 6 (20.0) | Having and following safety protocols | 5 (16.7) | ||||
| Threat of physical/sexual abuse in the field | 2 (6.7) | Conducting research at safe sites | 1 (3.3) | ||||
| Conducting research at unsafe research sites | 1 (3.3) | ||||||
| Researchers’ fears that their children could be abused | 1 (3.3) | ||||||
| Threats to researchers’ psychological wellbeing | Strategies to mitigate threats to psychological wellbeing | ||||||
| Distressing emotional states | Mitigating research-induced emotional states | ||||||
| Sadness/tearfulness | 12 (40.0) | Self-copings strategies | |||||
| Anger | 9 (30.0) | Reducing work load/taking regular breaks | 5 (16.7) | ||||
| Emotional distress (not specified) | 8 (26.7) | Engaging in pleasurable activities away from work | 5 (16.7) | ||||
| Feeling anxious | 7 (23.3) | Mindfulness, yoga, relaxation exercises | 5 (16.7) | ||||
| Powerlessness | 6 (20.0) | Maintaining clear work-home boundaries | 2 (6.7) | ||||
| Emotional exhaustion | 6 (20.0) | Compassion satisfaction | |||||
| Frustration | 6 (20.0) | “Participants benefited from their participation” | 6 (20.0) | ||||
| “Research findings are meaningful/important” | 5 (16.7) | ||||||
| “The research benefited the researcher” | 2 (6.7) | ||||||
| Posttraumatic growth | |||||||
| Personal growth | 3 (10.0) | ||||||
| Acquired resilience | 1 (3.3) | ||||||
| Symptoms of traumatic stress | Mitigating symptoms of traumatic stress | ||||||
| Intrusion symptoms | Informal peer debriefing/discussions | 14 (46.7) | |||||
| Re-experiencing memories of traumatic events | 9 (30.0) | Keeping a research journal | 10 (33.3) | ||||
| Distressing trauma-related dreams | 7 (23.3) | Critical self-reflection | 10 (33.3) | ||||
| Trauma-related somatic symptoms | 5 (16.7) | Professional counselling | 9 (30.0) | ||||
| Avoidance symptoms | Self-care strategies | 7 (23.3) | |||||
| Detachment from trauma-related emotions | 5 (16.7) | Formal debriefing | 7 (23.3) | ||||
| Negative alterations in mood and cognitions | Limiting contact time/taking breaks | 3 (10.0) | |||||
| Persistent negative beliefs | |||||||
| “The world is an unjust/dangerous place” | 8 (26.7) | ||||||
| “I am bad/worthless” | 2 (6.7) | ||||||
| “I have difficulties trusting/being close to others” | 1 (3.3) | ||||||
| Cognitions leading to researcher self-blame | |||||||
| Guilt (harming/not benefitting participants) | 7 (23.3) | ||||||
| Survivor guilt | 4 (13.3) | ||||||
| Alterations in arousal and reactivity | |||||||
| Sleep disturbances | 12 (40.0) | ||||||
| Hypervigilance | 2 (6.7) | ||||||
| The intermediate research domain (institutional duty of care, supervision, ethics review committees) | |||||||
| A non-supportive culture of institutional care | A supportive culture of institutional care | ||||||
| No (or only cursory) initial training/preparation provided | 18 (60.0) | Regular ongoing training/debriefing by supervisor during fieldwork | 10 (33.3) | ||||
| A non-supportive/uninformed/uncaring institutional climate | 14 (46.7) | Adequate clinical supervision | 10 (33.3) | ||||
| Review boards not addressing potential researcher distress | 11 (36.7) | Adequate academic supervision | 6 (20.0) | ||||
| Inadequate clinical supervision | 10 (33.3) | Adequate initial training/preparation | 5 (16.7) | ||||
| Researcher primarily responsible for addressing their own distress | 9 (30.0) | A supportive/informed/caring institutional climate | 4 (13.3) | ||||
| Supervisor’s ability impaired due to vicarious trauma | 1 (3.3) | The academe takes responsibility for addressing researcher distress | 3 (10.0) | ||||
| Review boards adequately address researcher distress | 2 (6.7) | ||||||
| The distal research domain (events/experiences emanating from the broader social system in which academia are embedded) | |||||||
| Consequences of noncompliance with positivist assumptions | Support for interpretivist researchers | ||||||
| Stoic professionalism (reflecting fear of academe disapproval) | 4 (13.3) | Support from colleagues | 1 (3.3) | ||||
| Academe derision of interpretivist researchers | 1 (3.3) | Team member discussions | 1 (3.3) | ||||
| Perceived threats to a researcher’s career prospects | 1 (3.3) | Adequate training and preparation | 1 (3.3) | ||||
| Researching macrosystemic/socially mediated trauma | Mitigating the impact of macrosystemic trauma | ||||||
| Intergenerational/continuing historical trauma involving children | 2 (6.7) | Adequate pre-research preparation | 1 (3.3) | ||||
| Household poverty | 2 (6.7) | Spacing interviews/taking breaks | 1 (3.3) | ||||
| Commercially sexually exploited children | 1 (3.3) | Formal debriefing | 1 (3.3) | ||||
| Unaccompanied child migrants | 1 (3.3) | Self-care activities | 1 (3.3) | ||||
| Cross-cultural challenges | Addressing cross-cultural challenges | ||||||
| The researcher as a cultural outsider | 1 (3.3) | Having cultural brokers/researchers in the research team | 1 (3.3) | ||||
| Analytic themes | Descriptive themes | Codes (no highlight) | |||||
Disclaimer/Publisher’s Note: The statements, opinions and data contained in all publications are solely those of the individual author(s) and contributor(s) and not of MDPI and/or the editor(s). MDPI and/or the editor(s) disclaim responsibility for any injury to people or property resulting from any ideas, methods, instructions or products referred to in the content. |
© 2025 by the authors. Licensee MDPI, Basel, Switzerland. This article is an open access article distributed under the terms and conditions of the Creative Commons Attribution (CC BY) license (https://creativecommons.org/licenses/by/4.0/).
Share and Cite
Valjee, S.R.; Collings, S.J.; Rowlett, D. Research-Induced Distress Among Qualitative Researchers Who Engage in Research on Child Maltreatment: A Qualitative Systematic Review of Risk and Resilience. Int. J. Environ. Res. Public Health 2025, 22, 329. https://doi.org/10.3390/ijerph22030329
Valjee SR, Collings SJ, Rowlett D. Research-Induced Distress Among Qualitative Researchers Who Engage in Research on Child Maltreatment: A Qualitative Systematic Review of Risk and Resilience. International Journal of Environmental Research and Public Health. 2025; 22(3):329. https://doi.org/10.3390/ijerph22030329
Chicago/Turabian StyleValjee, Sachet R., Steven J. Collings, and Denise Rowlett. 2025. "Research-Induced Distress Among Qualitative Researchers Who Engage in Research on Child Maltreatment: A Qualitative Systematic Review of Risk and Resilience" International Journal of Environmental Research and Public Health 22, no. 3: 329. https://doi.org/10.3390/ijerph22030329
APA StyleValjee, S. R., Collings, S. J., & Rowlett, D. (2025). Research-Induced Distress Among Qualitative Researchers Who Engage in Research on Child Maltreatment: A Qualitative Systematic Review of Risk and Resilience. International Journal of Environmental Research and Public Health, 22(3), 329. https://doi.org/10.3390/ijerph22030329

