Abstract
The longevity and healthy ageing observed in Blue Zones offer valuable insights for contemporary urban neighbourhood planning and design. This paper reviews the age-friendly features of the built environment in Blue Zones, aiming to translate these insights into actionable strategies for urban neighbourhood development. Employing a systematic literature review and Convolutional Neural Networks (CNNs) analysis of Google Street View imagery, this study assesses the built environments in Blue Zones, including housing, public spaces, and transportation systems. Key findings highlight the presence of adaptable housing, building designs that foster a connection with nature, and semi-public spaces that encourage social interaction and physical activity. A notable emphasis on walkability and limited public transport access was observed. The CNN analysis corroborated these findings, providing a quantitative view of age-friendly features. This research contributes to the academic discourse in urban planning and design by providing practical insights for developing age-friendly neighbourhoods, inspired by Blue Zones. It concludes by offering policy advice and future research directions for creating sustainable and inclusive urban environments conducive to ageing populations.
1. Introduction
The World Health Organisation (WHO) strives to assist and inspire contemporary urban environments to become more ‘age-friendly’ through the Global Age-Friendly Cities and Neighbourhoods Guide [1]. An age-friendly neighbourhood offers a supportive environment that enables residents to grow older actively within their families and civil society and offers extensive opportunities for their participation in the community [2]. In attempts to make contemporary urban environments more age-friendly, the concept of Blue Zones—regions of the world where people live exceptionally long lives—offers a fascinating lens for urban planners, designers, and neighbourhood policymakers [3,4,5,6]. These zones are renowned for their unique lifestyle and environmental characteristics known to contribute to longevity and healthier ageing [7,8,9]. Understanding these characteristics in urban planning and design is critical for shaping sustainable, accessible, and engaging urban environments tailored for ageing populations. As global demographics increasingly shift towards an older age spectrum, the need for adaptable, age-friendly urban environments becomes more pressing [10,11]. Examining Blue Zones allows urban planners and designers to glean valuable lessons on enhancing the quality of life for senior citizens within urban environments. This paper aims to systematically review the age-friendly features of the built environment in Blue Zones, employing a combination of qualitative and quantitative approaches to provide comprehensive insights and neighbourhood development policy advice.
The concept of Blue Zones was introduced to the academic community nearly 20 years ago. Michel Poulain and Giovanni Mario Pes coined the term following their demographic research in the Nuoro province of Sardinia, Italy, where they noted an exceptionally high number of centenarians [12]. This discovery was focused on a cohort of centenarians residing in 14 mountainous villages of Sardinia. Researchers devised the Extreme Longevity Index (ELI), calculated as the centenarian count per 10,000 newborns. Their analysis revealed an average ELI of 508 per 100,000 births, a figure notably two to four times higher than the ELI values observed across the remainder of Sardinia. Expanding on this research, Dan Buettner identified four additional regions with similarly elevated centenarian populations [13]:
- -
- Okinawa, Japan, is renowned for having the world’s highest life expectancy among women [14,15,16]. The Centenarian Rate (CR)—the proportion of those surviving to age 100 per 10,000 individuals alive at 60—for men is markedly higher compared to those observed in other regions, while the rates for women are typically higher than or equal to those found in other regions [8].
- -
- The Nicoya Peninsula in Costa Rica is distinguished by the Vienna Yearbook of Population Research as a longevity hotspot. A survival analysis from 1990 to 2011 of 1630 older adult Costa Ricans revealed a male death rate ratio (DRR) in Nicoya of 0.80 (95 percent CI: 0.69–0.93). For Nicoyan males aged 60, the probability of reaching centenarian status was sevenfold that of their Japanese counterparts, accompanied by a life expectancy surplus of 2.2 years [17,18].
- -
- Ikaria, Greece, a small island in the Aegean Sea, boasts a significant centenarian population [19,20,21]. Cardiologic examinations conducted in Ikaria in 2009 highlighted the anomalously high average age at natural death, which surpasses that of other global regions, including Greece, by nearly a decade, with over 30% of fatalities occurring post-90 years of age [13].
- -
- Lastly, Loma Linda in Southern California, USA, with its large Seventh-Day Adventist community, has a life expectancy nearly a decade longer than the average American [22].
Figure 1 summarises the key demographic and spatial factors of local representatives of Blue Zones.
Figure 1.
The key demographic and spatial factors of Blue Zone local representatives; source: authors.
While extensive epidemiological research has explored various facets of Blue Zones, such as diet [22,23], mental health [18,24,25], cardiovascular health, longevity, obesity, and physical activity, a notable gap persists in understanding the contribution of urban planning and design to these exceptional health outcomes [4,6]. This study aims to examine the specific elements of the built environment that potentially underpin the success of Blue Zones. This inquiry holds particular significance for the field of urban planning and design, especially in the context of neighbourhood planning and policymaking. A primary aim of this research is to develop practical guidelines and policy advice, especially in understanding how the built environment in Blue Zones promotes healthy ageing among its residents.
To achieve this, we will conduct an in-depth review of relevant research and perform a spatial analysis of built environments in Blue Zones to derive comprehensive recommendations and neighbourhood development policy advice.
This review will collate insights from existing research on the built environment characteristics of Blue Zones. Next to this, an in-depth spatial analysis is essential for an empirical examination of the built environment features in Blue Zones. However, the global dispersion of Blue Zones makes traditional methods like field surveys challenging due to the extensive time, cost, and effort involved. Fortunately, recent advancements in AI and deep learning algorithms, particularly Convolutional Neural Networks (CNNs), offer a viable alternative. These technologies allow for the remote, high-level analysis of digital images. In our study, CNN techniques are employed to analyse the built environment features of Blue Zones by using publicly available datasets, such as Google Street View (GSV). This approach provides empirical evidence to supplement our qualitative literature review, enhancing our understanding of the age-friendly built environment features in Blue Zones.
The structure of this paper is as follows: Section 2 provides an overview of the variables that contribute to an age-friendly built environment. Understanding these variables is crucial, as it guides our exploration of specific built environment features in the Blue Zone literature review and the CNN analysis. Section 3 details our methodology, elaborating on how we structured our systematic literature review and CNN analysis to investigate age-friendly built environment features in Blue Zones research and the GSV imagery. Section 4 presents our findings, culminating in insights for Blue Zone Neighbourhood (BZN) policy advice, aimed at enhancing healthy ageing within contemporary neighbourhood planning and design initiatives. In Section 5, we discuss the implications of our findings, reflecting on how they contribute to existing knowledge and suggesting potential implications for future research in urban design and planning. Finally, Section 6 concludes the paper, summarising our key findings and the future direction of our research for shaping healthy ageing neighbourhoods within contemporary society.
2. Materials: Age-Friendly Built Environment Variables
The built environment encompasses human-crafted spaces for dwelling, working, and leisure activities. The WHO champions age-friendly built environments as part of its Global Age-Friendly Cities (AFC) initiative [1,11,26]. This concept includes three built environment domains: housing and buildings, open/outdoor public spaces, and transport networks.
2.1. Age-Friendly Housing and Buildings
Providing adequate housing that enables older adults to age in their home environment while retaining their autonomy and independence is pivotal for promoting an age-friendly built environment [27,28]. Central to this is the ‘ageing in place’ concept, which allows older individuals to remain in their homes, living independently and comfortably, irrespective of age, income, or abilities [29]. This approach goes beyond staying in the same location; it encompasses adapting to or relocating to more suitable environments as needs evolve. Attachment to place plays a significant role, fostering a sense of identity and independence [30,31]. Ageing in place might involve staying in the same home or transitioning to more accessible residences, facilitating independent or assisted living [28].
Housing options for older adults vary depending on their mobility and health needs, ranging from regular houses and apartments to retirement communities for independent living, as well as specialised care homes offering intensive support [32]. This spectrum includes various housing typologies alongside institutional care facilities for highly dependent individuals. Ageing in place can delay or eliminate the need for institutional care [28].
The design of housing with ageing needs in mind is critical to ensure that older adults can comfortably and safely age in place while maintaining their independence and well-being [23]. Such designs enable accessibility and ease of movement for residents of varying abilities, minimising later modifications. Age-friendly homes benefit not only the residents but also the wider community by reducing reliance on institutional care facilities [27]. Alongside the design requirements, the buildings’ facilities, particularly public ones, must be accessible and user-friendly for all ages and abilities. Essential features include ramps, elevators, handrails, anti-slip floors, seating, accessible toilets, clear signage, and designated parking areas [1,4,31].
2.2. Age-Friendly Open/Public Spaces
An age-friendly built environment is also associated with neighbourhoods that accommodate older adults, featuring easily accessible public/open spaces, supportive social services, and inviting third places, which can substantially improve life quality and overall well-being for this demographic [32]. Easily accessible spaces mainly refer to those public spaces that promote safety and comfort and encourage outdoor engagement among older adults [33]. As loneliness and depression are prevalent among older adults, particularly those living independently without spousal or partner support, accessible open spaces enable them to socialise and age within their neighbourhoods [34]. Common areas such as coffee shops, public gardens, retail centres, libraries, marketplaces, and local community hubs are considered as alternative social spaces, separate from homes and workplaces [35]. These spaces, also well known as “third places”, can foster voluntary social interaction and provide opportunities for older individuals to be involved in their communities and build social networks, both casual and close, which are essential in combating solitude and isolation [36,37].
Open spaces accommodating older adults are also linked to encouraging physical exercise and improving their health [38,39,40]. Regular physical activities, especially walking, which is a preferred exercise among older adults, are facilitated by neighbourhoods designed to be pedestrian-friendly. This is mainly characterised by a balanced mix of different land uses, well-connected pathways, and dense residential areas [41,42]. Mixed-use developments, with their integration of residential, commercial, and communal spaces, attract people outdoors and encourage regular walking. The layout of streets and the size of blocks play a crucial role in how accessible a neighbourhood feels. The number of people in an area contributes to a dynamic and engaging urban life, creating a sense of belonging in the community. Older adults residing in areas with varied land uses, interconnected streets, and dense populations are more inclined to be physically active, owing to the closeness of various destinations [43]. Other factors that affect the walkability of the built environment include pedestrian safety from vehicular traffic with lower speed limits and more road crossings, the connectivity of pedestrian facilities, public safety from crime and violence, trees and vegetation for shading and amenities, adequate lighting for illumination, distinctive signage for wayfinding, user-friendly street furniture, and inclusive urban designs with barrier-free access [44,45].
2.3. Age-Friendly Transportation Systems
Neighbourhoods designed for walking prioritise a secure, interconnected network for pedestrians, blending different modes of transport to support the mobility needs of older adults. Consistent, dependable, and secure public transportation is crucial in facilitating the ease of navigation for seniors in their environment. The quality of services and perceived travel safety significantly influence older adults’ perceptions of public transit accessibility [46]. Age-friendly public transportation facilities, such as train stations, tram stops, and bus stops, are equipped with comfortable seating, shelters, and adequate lighting, creating an inviting environment for older travellers. Ramps, elevators, escalators, and low-floor boarding onto buses enhance accessibility for seniors, allowing them to confidently utilise public transport. Priority seating on public transport encourages passengers to offer seats to older adults and others in need, promoting inclusive and considerate travel experiences. Cost-effective public transportation is also a key element in maintaining mobility for the elderly. In many countries, older adults are offered concession fares or even free access to public transportation, such as buses, trains, and trams [47]. Improved mobility through public transport not only enhances the quality of life of older adults but also contributes to their social inclusion and engagement [48].
Beyond the ease of walking, evaluating neighbourhood transportation also involves considering its suitability for cycling, often referred to as its bikeability or the degree to which it is bicycle-friendly [49]. The act of bicycling serves as a green method of transportation, contributing to the reduction in vehicle use and the enhancement of air quality. Moreover, it acts as a physical activity, aligning with the goals of active ageing and boosting public health [50]. The participation of older adults in cycling is influenced by a range of factors, including the separation from motor traffic, safety concerns, the behaviour of fellow cyclists, and the ease and presence of necessary infrastructure [51,52].
It is also noted that senior citizens residing in suburban and remote locations, where public transportation is scarce, often find their ability to move around and their overall well-being tightly linked to owning a vehicle. As they age, a gradual reduction in cognitive, sensory, and physical capacities can lead to slower reflexes, diminished vision, impaired hearing, challenges in focusing, and memory issues. These changes can increase the risks associated with driving and raise various safety concerns [53,54].
In summary, to provide a structured understanding of age-friendly built environment variables and their associated features, we compiled them into Table A1, which is presented in Appendix A. This table serves as a guiding framework throughout this study, particularly in analysing the alignment of Blue Zones with these age-friendly built environment standards. The subsequent sections will refer to this table to assess the built environments in Blue Zones, integrating insights from both the systematic literature review and the CNN analysis.
3. Methodology
In this research, we adopt a dual-method approach, integrating both qualitative and quantitative analyses, to thoroughly investigate the age-friendly aspects of the built environment in Blue Zones. Our methodology includes a systematic literature review and a CNN analysis, each providing unique insights into the age-friendliness of these environments. The methodological framework, depicted in Figure 2, illustrates the progression of our study from reviewing the existing literature and conducting a deep learning neural networks analysis to generating new insights and policy advice for contemporary urban neighbourhood initiatives. This approach can contribute to the existing body of knowledge by leveraging innovative methods to enhance our understanding of built environments within urban studies. The framework acts as a guiding roadmap for our analysis, informing our examination of the Blue Zones and our contributions to urban neighbourhood planning and policy development. We will delve into the details of this framework in the subsequent sections.
Figure 2.
The exploration framework for examining age-friendly built environment features in Blue Zones. Details of the age-friendly built environment variables, along with their contributing descriptions, are provided in Appendix A. Dashed lines within the framework indicate areas for ongoing research and potential refinement.
3.1. Systematic Literature Review: Thematic Analysis
Among several approaches suitable for conducting a qualitative analysis, we selected a thematic analysis as it allows us to identify, analyse, and interpret patterns of meaning within qualitative datasets [55]. Within our study, a thematic analysis will help us to unravel and interpret patterns in the Blue Zones research relevant to (1) housing and buildings, (2) public/open spaces, and (3) transportation systems. The interpretations can later help us to develop possible policy advice and recommendations by illuminating the interconnectivity of themes and their implications for neighbourhood design and planning.
3.1.1. Summary of Search Strategy
We carefully selected the relevant academic sources by using defined criteria such as keyword relevance, language, and publication date. Online databases including Scopus, Google Scholar, Web of Science, and PubMed, along with a manual snowball search—identifying related works by consulting the bibliography or references section at the conclusion of a paper—completed on 15 September 2023 provided a comprehensive collection of the international literature. Peer-reviewed papers, book chapters, and grey literature such as reports and conference proceedings were reviewed for inclusivity.
3.1.2. Study Selection
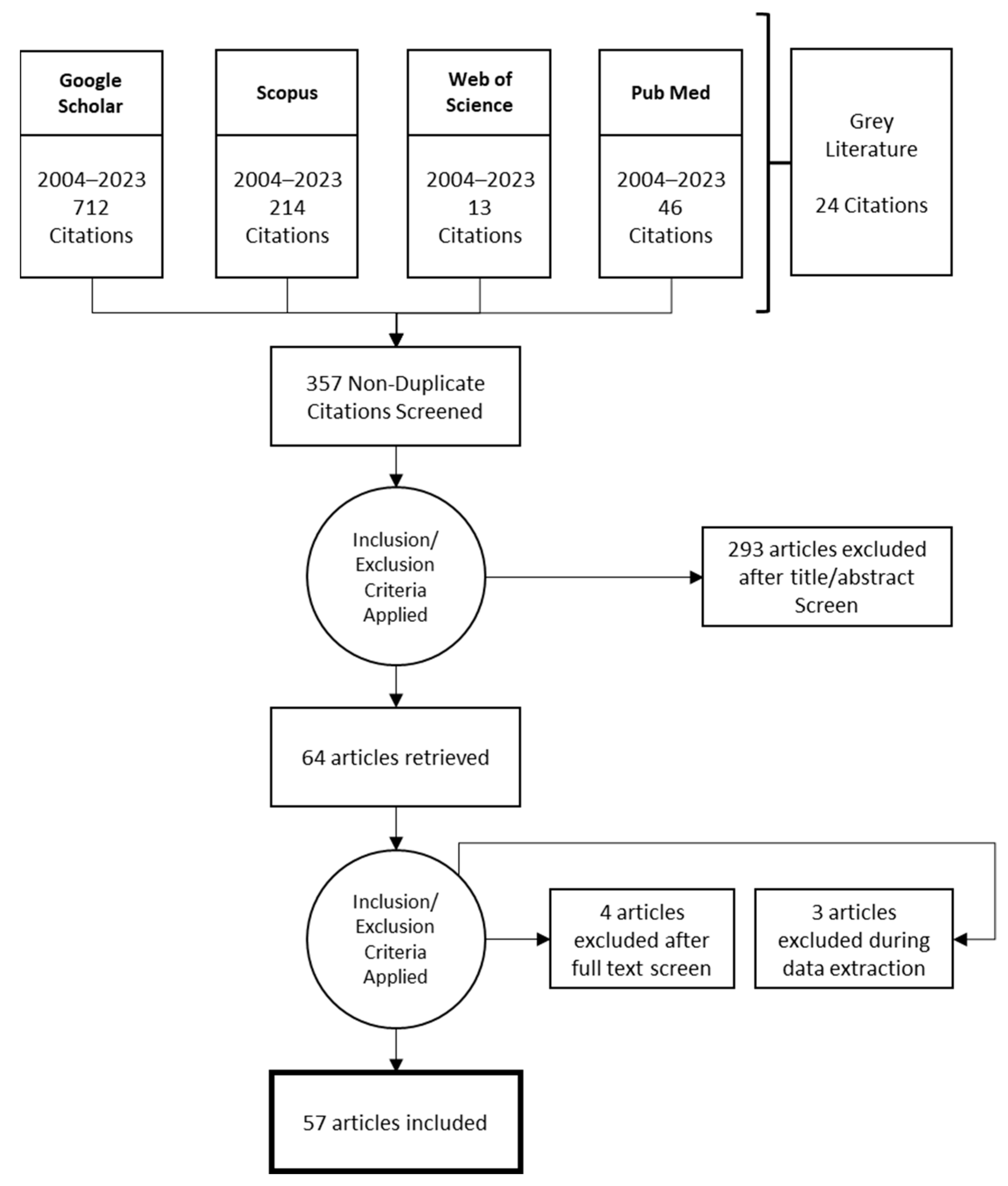
In online databases, “Blue Zones” is used as the primary keyword in the search within titles, abstracts, and keywords. Additional terms “Sardinia”, “Okinawa”, “Ikaria”, “Nicoya Peninsula”, “Loma Linda”, and “Adventist” are also considered based on their frequency in the retrieved articles. To broaden the search, synonyms of the term Blue Zone such as “longevity hotspots” and “world’s longest-lived populations” are included (Figure 2). The search timeframe spans from 2004 to 2023, coinciding with the emergence of the Blue Zones concept [12]. Non-peer-reviewed papers (e.g., reports, abstracts, book chapters, and conference proceedings) and selected papers were included separately (category “grey literature”) and used to hand-select additional relevant resources. An initial inquiry resulted in 357 non-duplicated citations for further investigation (Figure 3).
Figure 3.
Selected papers for thematic analysis using PRISMA.
3.1.3. Inclusion and Exclusion Criteria
All 357 non-duplicated citations were screened by using the title and abstract. The selected papers met the following criteria:
- Geographic location of study: the research focused on the five established Blue Zones.
- Exposure of interest: the paper targeted populations of centenarians and older adults aged 75 years and older. Language: published in English between 1 January 2004 and 19 September 2023.
- Peer review: the paper was peer-reviewed.
- Reported outcomes: The outcome of the paper reported the influential factors of the longevity of centenarians in Blue Zones. Selected papers were examined on whether influential factors were reported appropriately and in a consistent manner. Papers/sources using self-reported outcomes rather than objective measures were excluded.
- Prior to final selection, it was deemed necessary to exclude Loma Linda from the study due to its distinct contextual differences compared to other regions. Due to distinct contextual differences, Loma Linda was excluded from this study. This decision was based on its unique demographic and cultural landscape, the quality and availability of healthcare services, and its economic landscape, which differs significantly from the other Blue Zones. Additionally, Loma Linda’s level of urbanization and environmental factors diverge from the more isolated and less urbanised settings of other Blue Zones.
Ultimately, this review encompasses 57 peer-reviewed publications, forming the basis for an in-depth thematic analysis detailed in Appendix B.
While the systematic study selection provides a rich repository for qualitative analysis, we acknowledge some limitations: This research was also restricted to publications available in English, thus potentially excluding valuable content in other languages from the interpretation. Additionally, by exclusively focusing on online resources and full-text publications, there is a possibility of overlooking the most recent evidence, such as abstracts, which may provide valuable insights. To mitigate this, we included a thorough review of bibliographies to encompass a broader range of perspectives.
Finally, to delve deeper into our qualitative data, we utilised ATLAS.ti 23 for a thorough thematic analysis. This involved meticulously coding and categorising the data, ensuring alignment with the age-friendly built environment variables that we previously identified and listed in Appendix B.
3.2. CNN Analysis
To complement our qualitative analysis, we deployed a deep learning neural network, specifically a CNN, capable of processing assembled data and extracting key features [56]. In our study, the CNN primarily detects age-friendly built environment variables within the GSVs, providing quantitative support for our qualitative findings (details in Appendix C). Additionally, the CNN analysis employs image segmentation techniques to classify the object types associated with these variables. This method involves segmenting and categorising different areas within the images, allowing for a more precise and detailed analysis and interpretation of each object [57].
3.2.1. GSV Imagery Acquisition
To initiate the CNN analysis, we first needed to collect relevant images of the built environment in Blue Zones from various open datasets known for offering comprehensive urban imagery. Among these, we employed the Google Street View (GSV) platform, which is recognised in urban studies for its extensive and regularly updated street-level imagery. We utilised the GSV API to systematically retrieve images of Blue Zones from Google Services. We delineated the boundaries of the Blue Zones in accordance with Poulain’s demographic study, in which he and his team identified regions inhabited by the longest-lived populations [7] (Figure 4).
Figure 4.
The four Blue Zones located in Sardinia, Ikaria, Costa Rica, and Okinawa are illustrated in accordance with the geographical delineations provided by [58].
In acquiring GSV imagery, several criteria were tailored to effectively facilitate the CNN analysis. These criteria included the density of the GSV imagery, the diversity of the built environment, and the computational capabilities of our model. Adjustments to the GSV API parameters were made to optimise the image-capture process. Specifically, we set the heading to 180 degrees to standardise the image direction, adjusted the pitch to 0 degrees to align the camera angle horizontally, and set the field of view to 50 degrees to ensure a wide yet detailed view. Each image was obtained at a resolution of 600 × 600 pixels, which is the highest resolution available through the GSV API.
3.2.2. Pre-Processing
After collecting the Blue Zones GSV imagery, our initial step involved reviewing and curating the images, removing those that were not relevant or of poor quality. Ultimately, a total of 2980 images were selected for the final dataset, which we divided into three parts:
- The training set (70%) is used to train the CNN model, enabling it to recognise patterns within the data.
- The validation set (15%) is used not for training but rather to tune hyperparameters and provide an unbiased evaluation of the model fit during the training phase.
- The testing set (15%) is employed post-training and validation to offer an unbiased evaluation of the final model’s performance.
During the collection of the GSV imagery, we encountered significant variations in image availability across the different Blue Zones. The GSV coverage for Okinawa and Sardinia was nearly comprehensive, providing a rich dataset for these regions. Conversely, the availability in Ikaria and the Nicoya Peninsula was more limited, reflecting variations in geographical accessibility and Google’s mapping efforts. To address these discrepancies, we made conscientious efforts to maximise the utility of the available data, ensuring our analysis is as representative and comprehensive as possible within the existing constraints. Overall, the final dataset comprised 2086 GSVs for training, 447 GSVs for validation, and 447 GSVs for testing our model. Table 1 details the number of GSVs selected for each class in our dataset.
Table 1.
The number of GSVs selected for each Blue Zone in the CNN dataset.
3.2.3. CNN Model Architecture and Object Extraction
Our CNN model employs the YOLO (You Only Look Once) architecture developed by Redmon et al. (2017) [59]. This architecture is renowned for its efficiency and accuracy in object detection across diverse contexts [60]. We selected YOLOv5 for its proven efficacy in urban design applications, as evidenced by [61,62,63]. YOLOv5 was instrumental in identifying and extracting objects from the Blue Zones’ GSV imagery.
A crucial aspect of developing and validating object-detection models is image annotation, which entails labelling or classifying objects within images. For this purpose, our study employed the ADE20K dataset [64], a widely acknowledged resource in urban scene parsing. This dataset facilitated the annotation of age-friendly built environment features in the Blue Zones’ GSV imagery, and the process is elaborated upon in Appendix C.
3.3. Model Performance Evaluation
We evaluated our CNN model by using four key evaluation metrics, namely Mean Average Precision (mAP), Precision, Recall, and Intersection over Union (IoU):
- Mean Average Precision (mAP): This metric measures the accuracy of an object-detection model. A higher mAP value indicates better performance. Specifically, it is calculated by averaging the Precision scores across all classes at different IoU thresholds. In the case of YOLOv5, the average Precision is calculated at an IoU threshold of 0.5.
- Precision: This metric reflects the proportion of correctly predicted positive observations to the total predicted positives. It is defined as the number of true positives (TP, or correctly identified positive instances) divided by the sum of true positives and false positives (FP, or negative instances incorrectly identified as positive):
- Recall (Sensitivity): Recall measures the model’s ability to correctly identify all actual positives. It is calculated as the number of true positives divided by the sum of true positives and false negatives (FN, or positive instances incorrectly identified as negative):
- Intersection over Union (IoU): IoU is a metric used in object detection to evaluate the accuracy of a predicted bounding box. It calculates the area of overlap between the predicted bounding box and the ground truth bounding box, divided by the area of union between these two boxes:
These metrics collectively provide a comprehensive evaluation of our CNN model’s performance in detecting and classifying objects within the dataset.
4. Results
4.1. CNN Model Performance
The performance of our CNN model demonstrates its effectiveness in accurately identifying and analysing age-friendly built environment features within Blue Zones GSV imagery. The model achieved a mAP score of 78%, which represents a relatively satisfactory level of accuracy in object detection. The Precision of the model was recorded at 75%, indicating the proportion of true positive detections relative to the total number of predicted positives (true positives and false positives). This highlights the model’s reliability in making predictions. The model also exhibited a Recall rate of 72%, illustrating its capability to correctly identify all actual positives. Furthermore, the IoU score was calculated to be approximately 70%, confirming the model’s effectiveness in localising objects accurately. Figure 5 illustrates the process by which GSV images are transformed into convolutional layers for CNN image segmentation. This transformation subsequently facilitates the identification of the pertinent built environment criteria within a dataset of 2980 GSVs. A detailed analysis of these outputs within the framework of thematic investigation is presented in the ensuing sections.
Figure 5.
GSV transformation into convolutional layer for CNN image segmentation.
4.2. Blue Zones’ Housing and Buildings
4.2.1. Ageing in Place
Our thematic analysis underscores a strong focus on ageing in place within Blue Zones, deeply influenced by solid social support networks. A notable example of this is seen in Okinawa, where ‘Moai’ groups—social collectives dedicated to providing lifelong support—are prevalent. These groups are instrumental in motivating older centenarians to remain within their communities, helping them to stay actively engaged and connected. In areas such as Sardinia and Nicoya, it is customary for senior individuals to live close to or with their families, ensuring they receive the necessary support [21,65]. This practice is mirrored in Okinawa, where the Moai members often reside within walking distance of each other, fostering consistent support that is especially crucial for ageing in place [5,66].
4.2.2. Housing Options
Our CNN model analysis reveals varied housing options across Blue Zones. In Ikaria, traditional stone houses, villas, and seaside bungalows dominate, with apartment complexes found primarily in central villages. Sardinia displays a wide range, including traditional stone houses (24% of the GSV imagery), modern apartments (62%), luxury villas (9%), and seaside cottages (5%). Okinawa’s landscape comprises modern apartments and condominiums (56% of the GSV imagery), with the rest being stand-alone houses, including Minka and ryokans. In Nicoya, single-story buildings predominate (78% of the GSV imagery), with a mixture of apartments and housing complexes (Table 2).
4.2.3. Building Design
The GSV imagery of the Blue Zones conveys a predominant theme of “simplicity” in housing and building designs. In Ikaria, 95% of the GSV imagery features homes made of stone and natural elements, exemplifying a minimalist approach. This local ethos is also captured in an Ikarian saying [67]: “Home as much as you can fit and place as much as you can afford.” Sardinia’s historical urban areas also reflect simplicity through traditional stone masonry structures. Conversely, Okinawa prioritises functionality with buildings primarily made from concrete or cinder blocks, as observed in over 85% of the GSV imagery.
Moreover, the multifunctionality of living spaces seems to be a key feature across the Blue Zones. Homes often serve as both living- and workspaces, as seen in Ikaria’s flat roofs and Sardinia’s home gardens, which facilitate leisure and family gatherings [68]. In Okinawa, many buildings’ ground floors have dual residential and commercial uses.
Furthermore, the housing design often mirrors a deep connection with nature. In Nicoya, vernacular architectural styles using local materials are set amidst lush greenery and harmony with nature. Even in Sardinia’s more urbanised areas, natural elements are often integrated into Mediterranean-style homes.
Table 2 provides a detailed analysis of age-friendly housing and building features across Blue Zones.
Table 2.
Age-friendly housing and building features across Ikaria, Sardinia, Okinawa, and Nicoya using CNN evaluation of GSV imagery.
Table 2.
Age-friendly housing and building features across Ikaria, Sardinia, Okinawa, and Nicoya using CNN evaluation of GSV imagery.
| Housing and Building Features | Sampled GSVs | |
|---|---|---|
| Housing options | - | |
| (a) * | Single-story buildings, apartments, housing complexes | |
| (b) * | Stone houses, villas, seaside bungalows | |
| (c) * | Stone houses, modern apartments, villas, seaside cottages | |
| (d) * | Modern apartments, condos, stand-alone houses (Minka, resort-style villas, ryokans) | |
| Spatial distribution of buildings | ![]() | |
| (a) | Null ** | |
| (b) | Sparse and organic settlement patterns, spread out houses | |
| (c) | Compact space organisation with narrow pathways, limited pedestrian/vehicular circulation | |
| (d) | Compact with narrow pathways; spacious buildings along central regions | |
| Dominant building design characteristics (percentage of GSV imagery) | ![]() | |
| (a) | Vernacular buildings (single-story 78 percent, others 22 percent) | |
| (b) | Natural elements, Mediterranean architecture (95 percent) | |
| (c) | Traditional masonry (24 percent), apartments (62 percent), villas (9 percent), cottages (5 percent) | |
| (d) | Modern-style apartments (56 percent), stand-alone houses (44 percent) | |
| Dominant design materials | - | |
| (a) | Corrugated metal, bricks, concrete blocks, local materials | |
| (b) | Stone, natural elements, vegetation incorporated | |
| (c) | Stone, terracotta, plaster, brickwork, commercial/residential ground floors | |
| (d) | Concrete, cinder block, minimal ornamentation | |
| Dominant building layout | - | |
| (a) | Null | |
| (b) | Layout seems adaptable to sloped terrain | |
| (c) | Null | |
| (d) | Null | |
| Dominant ground floor functionality | ![]() | |
| (a) | Null | |
| (b) | Null | |
| (c) | Often used for garages or commercial purposes | |
| (d) | Partly residential, partly for vehicular storage or commercial spaces | |
| Façade colour | - | |
| (a) | Null | |
| (b) | White/bright | |
| (c) | Varied: plastered to exposed brickwork and stone | |
| (d) | Null | |
| Roof Style | - | |
| (a) | Null | |
| (b) | Flat/low-pitched | |
| (c) | Pitched roofs with terracotta tiles | |
| (d) | Null | |
| Integration of Vegetation | ![]() | |
| (a) | Null | |
| (b) | Integrated among buildings as trees and small gardens | |
| (c) | Null | |
| (d) | Null | |
*: (a): Nicoya Peninsula, (b): Ikaria, (c): Sardinia, (d): Okinawa. **: Insufficient data.
4.3. Blue Zones’ Open/Public Spaces
4.3.1. Outdoor Space Accessibility
Our research reveals that Blue Zones commonly feature landscapes that seamlessly integrate with nature. Studies support the notion that living in these environments has a positive impact on the health of older adults [12,21,23,69], (Ref. [70], p. 201). The CNN analysis shows that 65.1% of Blue Zone areas are characterised by open, natural spaces. Ikaria, Sardinia, and the Nicoya Peninsula in particular showcase extensive accessibility to natural landscapes in about 35% of GSVs. Okinawa differs slightly, with 21% of GSVs depicting more urbanised parks and plazas, whereas Sardinia presents a mixture of both natural settings and designed open spaces.
4.3.2. Third Places
In Okinawa, our analysis found a prominent presence of third places such as restaurants and markets, making up about 65% of the GSV imagery. Sardinia also displays a significant number of such places, mainly concentrated in urban centres and residential areas, appearing in 18% of GSVs. Due to limited GSV coverage, the findings in Ikaria and Nicoya are less definitive, but trends in thematic analysis suggest a focus on home-centred social gatherings. These gatherings, often facilitated by family and close-knit groups, are vital in fostering community bonds among older adults [7,8]. Research emphasises the importance of these local social interactions in enhancing community well-being [18,71]. Community events, ranging from shared meals to cultural festivals, are a staple in Blue Zones and are typically accessible and affordable [6]. Semi-public spaces like terraced gardens in Ikaria and residential gardens in Sardinia likely serve as third places for these activities [20,72].
4.3.3. Pedestrian Infrastructure and Accessibility
Our model indicates that Okinawa and Sardinia have robust pedestrian infrastructure, with 39% and 26% of GSVs, respectively, showing pedestrian-friendly features like separated pedestrian routes, crossings, etc. Physical activities such as walking and cycling are less prevalent, noted in a smaller fraction of GSVs. The analysis of Ikaria was limited due to model constraints, leading to an underrepresentation of these activities. In terms of wayfinding, Sardinia and Okinawa show higher instances of signage. Conversely, Ikaria and Nicoya display limited wayfinding aids, mostly around tourist areas. The distribution of street furniture also varies, with a more consistent presence in urbanised areas of Sardinia and Okinawa, indicating a higher integration of urban amenities. This contrasts with the more sporadic distribution in Ikaria and Nicoya [21].
Table 3 overviews our findings on age-friendly features in the open/public spaces of Blue Zones, detailing the prevalence and types of outdoor spaces, social support facilities, and pedestrian infrastructure.
Table 3.
Age-friendly built environment instances extracted from the Blue Zones GSV imagery.
4.4. Blue Zones’ Transportation Systems
Multiple peer-reviewed publications, including Poulain et al. (2021) and Fastame et al. (2021), highlight the limited accessibility to public transportation and inconsistent transportation infrastructure in Blue Zones [20,25]. These highlights also align with our CNN model analysis. In Ikaria, the model was unable to distinctly identify features of public transportation infrastructure. Conversely, in Nicoya, bus stations were identified in about 2% of the GSV imagery, primarily near main thoroughfares. Sardinia shows a more consistent presence of public transport amenities like bus stops, visible in approximately 14% of the GSV imagery and widely distributed across residential areas. In Okinawa, the CNN model suggests a more extensive public transportation network, including buses, taxis, and ferries, evident in around 23% of GSV imagery.
Our thematic analysis reveals that the remote and mountainous locations of Blue Zones could pose challenges to transportation access and convenience, especially for older adults. For instance, in the northern areas of Okinawa, where many centenarians reside, the scarcity of personal vehicles complicates access to essential services, leading most seniors to rely on personal transportation [73]. Similarly, in Nicoya, reaching medical centres and social support facilities can take up to 40 min by car, which is particularly challenging for seniors or mobility-impaired residents [17].
Furthermore, our analysis suggests that limited public transport in Blue Zones may be a contributing factor to increased walkability in these regions. Notable themes identified include “increased physical activity”, “cardiovascular health”, “exercise”, and “improved BMI”. Despite a scarcity of dedicated pedestrian paths, the CNN model reveals the prevalence of naturally designed walkways. These pathways, often sloped due to the mountainous terrain, are likely to positively influence residents’ cardiovascular health.
In terms of cycling, the GSV imagery reveals a notable presence of bike tracks and cycling trails in Okinawa, accounting for nearly 19% of the GSV imagery. Conversely, in Sardinia and Nicoya, cycling is less prominent but still present, with about 2% and 1% of the GSV imagery, respectively, showing individuals cycling. Notably, our model did not identify a distinct cycling infrastructure in Ikaria.
Table 4 elaborates on our findings, providing an overview of the transportation features in Blue Zones.
Table 4.
CNN interpretation of Blue Zones’ GSVs focusing on age-friendly transportation systems.
4.5. The BZN Policy Advice
After doing an in-depth qualitative analysis of Blue Zones research and a CNN-based examination of relevant GSV imagery, we formulated the Blue Zone Neighbourhood (BZN) policy advice. This advice aims to translate our findings from Blue Zones into actionable strategies for urban design and planning.
As delineated in Table 5, the BZN policy advice encompasses insights aligned with three core age-friendly built environment variables. Each variable in the table is supported by findings from our thematic and CNN analyses of the Blue Zones studies. These policy recommendations are intended for testing in later research phases, aiming to create man-made, age-friendly environments reminiscent of those found in Blue Zones within contemporary urban neighbourhoods.
Table 5.
The Blue Zone Neighbourhood policy advice guideline.
5. Discussion
This study embarked on an exploratory journey to reassess the longevity features of Blue Zones through the lens of age-friendly built environment variables. Our primary ambition was to enrich contemporary urban neighbourhood planning and design with actionable policy advice. By drawing from the unique paradigms of Blue Zones, we aim to enhance environments conducive to ageing populations. Employing a dual-method approach, we merged thematic analysis with deep learning image processing. This combination provided a comprehensive understanding of the built environment within Blue Zones. Our findings offer a new perspective on the integration of age-friendly principles in urban planning and the potential for these principles to be applied universally yet adapted locally.
5.1. Key Findings and Their Implications
The formulation of the BZN policy advice, detailed in Section 4.5, stands as a testament to this endeavour. Notably, our study’s objective was not to quantify the age-friendliness of Blue Zones per se, but rather to glean insights from these environments that are naturally conducive to healthy ageing, thereby informing current age-friendly initiatives.
Our findings reveal both the congruence and disparity with the WHO’s standards for an age-friendly built environment. The concept of ageing in place emerged prominently in Blue Zones, exhibiting diversity in its forms—from extended cohabitation to proximity to family and tight-knit communities. These instances underscore the potential influence of ageing in place on longevity in these regions.
The delineation of third places in Blue Zones presented an intriguing divergence from standard age-friendly urban models. Contrary to the anticipated abundance of public spaces like cafes and libraries, our CNN analysis uncovered a scarcity of such conventional third places. Yet, this scarcity did not seem to equate to diminished social interaction. Instead, our qualitative insights suggest a robust social well-being, fostered within natural settings and home-based or semi-private spaces.
Moreover, the encouragement of physical activity in Blue Zones, predominantly nudged by geographical features and lifestyle necessities, offers a fresh perspective compared to structured urban exercise programs. This aspect, alongside the observed deficiencies in transportation infrastructure, represents a notable divergence from established age-friendly norms.
5.2. Critique and Counterarguments
Recent critiques in the grey literature challenge the validity of longevity claims in Blue Zones, adding a crucial dimension to our discussion [74,75,76]. These critiques highlight potential inaccuracies in data and record-keeping, advocating for a more cautious approach when interpreting studies on longevity in these regions. While our research aligns with the general narrative of Blue Zones as longevity hotspots, we recognise the possibility of such discrepancies. Given these contrasting views, it is essential that our findings are considered with an understanding of the potential data limitations inherent in Blue Zone studies. This perspective is not only academically significant but also has implications for public health policy and lifestyle guidelines. Accurate data collection and analysis are paramount to robustly validate longevity claims. Recognising these challenges is essential for future research, particularly when such studies can significantly influence public health strategies and recommendations based on the lifestyle and environmental factors associated with Blue Zones.
5.3. Summary of Key Implications
From this review study, we distil several implications that warrant further explorations in the future, offering opportunities for scholars to delve into more in-depth discussions:
- The importance of adaptability: The diverse forms of ageing in place observed in Blue Zones highlight the significance of adaptable living arrangements. It is crucial to consider how different cultural and geographic contexts influence the preference for living with family, in close-knit communities, or in remote areas. This adaptability is promising to promote longevity and well-being among ageing populations.
- Redefining social spaces (third places): The concept of third places in Blue Zones partially deviates from typical urban standards, focusing more on natural spaces and home-based interactions rather than commercial or public venues. This can suggest that urban planners and designers should be more flexible in defining social spaces, recognising the value of both natural environments and semi-private spaces like home gardens in fostering social interaction.
- Physical activity through environment design: The encouragement of physical activity in Blue Zones is often a by-product of geographical features and lifestyle necessities like farming or husbandry rather than structured exercise programs. This reminds us that urban design can organically promote physical activity through the incorporation of natural landscapes and the encouragement of active lifestyles.
- Challenging conventional age-friendly standards: The divergence from conventional age-friendly standards in transportation and the unique characteristics of third places in Blue Zones can suggest that conventional standards might not be universally applicable. This underscores the importance of (re)considering context-specific solutions in urban planning and design that respond to the unique cultural, geographical, and social aspects of different communities with greater emphasis.
5.4. Limitations of the Research
We acknowledge certain limitations during our study: (1) The scope of the literature review: while thorough, our literature review might not have captured every nuance and complexity present in the diverse environments of Blue Zones. (2) Our CNN analysis, focusing on visual aspects of Blue Zones, may not have fully grasped non-visual factors that contribute to age-friendliness, such as community dynamics and social support systems. (3) Inherent biases could exist in our selection and interpretation of literature, influenced by our research focus and preconceptions. (4) Our analysis, both qualitative and quantitative, might have limitations in depth or breadth, impacting the comprehensiveness of our findings.
6. Conclusions
This study’s exploration into Blue Zones provides insightful reflections on contemporary age-friendly urban neighbourhood planning and design. We observed that Blue Zones, characterised by their exceptional longevity, offer invaluable lessons in shaping environments conducive to healthy ageing. The fusion of qualitative and quantitative analyses, incorporating a systematic literature review with a CNN analysis of GSV imagery, allowed us to distil the essence of these longevity environments.
The findings of this study led to the formulation of the BZN neighbourhood planning and policy advice. The BZN underlines the promising role of adaptable living arrangements, the importance of redefining social spaces to include natural and semi-private areas, and the necessity for urban designs that organically promote physical activity. These insights challenge conventional age-friendly standards and highlight the importance of context-specific solutions that respect the unique cultural, geographical, and social fabric of communities. As urban planners and designers, these findings compel us to rethink our approaches and adapt our strategies to foster environments that support ageing populations, drawing inspiration from the natural and community-driven paradigms of Blue Zones. Building upon this, our future research will focus on evaluating the feasibility of implementing the proposed policy advice within novel city digital twin models. This will provide a more comprehensive understanding of the challenges and outcomes associated with implementing Blue Zone practices in diverse urban contexts.
In addition to the underlying promises, this study contributes to the broader discourse on urban planning by showcasing innovative methodologies. In particular, by combining deep learning and Convolutional Neural Networking with the qualitative-quantitative review studies, we provide supportive evidence for interpretations and findings, paving the way for further exploration of these techniques in the field.
Author Contributions
P.N.: conceptualisation, methodology, software, visualisation, investigation, data curation, formal analysis, and writing—original draft. M.M.: conceptualisation, methodology, supervision, project administration, resources, and writing—review and editing. All authors have read and agreed to the published version of the manuscript.
Funding
This research received no external funding.
Institutional Review Board Statement
Not applicable for studies not involving humans or animals.
Informed Consent Statement
Not applicable.
Data Availability Statement
Data is contained within the article.
Acknowledgments
The authors extend their thanks to Louis Neven for his advice concerning Blue Zones. We also wish to express our great appreciation to Nitant Upsani for his expert technical support in the deep learning analysis.
Conflicts of Interest
The authors declare no conflicts of interest.
Appendix A
Table A1.
Age-friendly built environment variables: description and examples.
Table A1.
Age-friendly built environment variables: description and examples.
| Variable | Description | Examples/Specific Types | ||
|---|---|---|---|---|
| Housing and buildings | Age in place | Attachment to place | ||
| Variety of housing options | Standard family homes | |||
| Apartments | ||||
| Retirement institutes | ||||
| Design features facilitating ageing in place | Ramp | |||
| Elevator | ||||
| Handrail | ||||
| Anti-slip floor | ||||
| Seating | ||||
| Accessible toilet | ||||
| Wayfinding signage | ||||
| Parking area | ||||
| Public/open space | Third places | Café, park, shopping mall, library, market, community centre | ||
| Features encouraging physical activity | Walking | Land use mix | ||
| Street connectivity | Street pattern | |||
| Block size | ||||
| Residential density | Density of concentration of people | |||
| Pedestrian-friendly facility | Tree/vegetation for shading | |||
| Adequate lighting | ||||
| Pedestrian road | ||||
| Wayfinding signage | ||||
| Street furniture | Seating bench, shelter, | |||
| Transportation system | Walkability | Accessibility and convenience | Modes | Walking, bike, bus, tram, train |
| Service quality | ||||
| Travel safety perception | ||||
| Design of station | Ramp | |||
| Elevator/escalator | ||||
| Low-floor boarding | ||||
| Priority seat | ||||
| Affordability | ||||
| Bikeability | Cycling-friendly infrastructure | Segregation from vehicular traffic | ||
| Safety | ||||
| Cyclist behaviour | ||||
| Convenience | ||||
| Availability of cycling infrastructure | ||||
Appendix B
Table A2.
Final dataset selected for the systematic literature review pertaining to Blue Zones.
Table A2.
Final dataset selected for the systematic literature review pertaining to Blue Zones.
| Topic Area | Authorship | Journal Title | Citation | Publication Year | |
|---|---|---|---|---|---|
| Sardinia | [12] | Experimental Gerontology | 182 | 2004 | |
| [77] | Journal of Ageing Research | 33 | 2011 | ||
| [78] | Biodemography and Social Biology | 28 | 2012 | ||
| [79] | Vienna Yearbook of Population Research | 2 | 2013 | ||
| [78] | Vienna Yearbook of Population Research | 11 | 2013 | ||
| [80] | Journal of Biosocial Science | 2 | 2015 | ||
| [81] | European Geriatric Medicine | 1 | 2015 | ||
| [82] | Journal of Clinical Gerontology and Geriatrics | 5 | 2016 | ||
| [83] | Europe’s Journal of Psychology | 15 | 2017 | ||
| [24] | Ageing Clinical and Experimental Research | 30 | 2018 | ||
| [84] | Journal of Ageing and Physical Activity | 16 | 2018 | ||
| [85] | PLoS ONE | 12 | 2018 | ||
| [72] | Behavioral Sciences | 14 | 2018 | ||
| [86] | Annals of Medicine | 6 | 2018 | ||
| [87] | Ageing Clinical and Experimental Research | 8 | 2020 | ||
| [25] | International Psychogeriatrics | 11 | 2021 | ||
| [88] | Journal of Religion and Health | 5 | 2021 | ||
| [89] | Journal of Ethnic Foods | 1 | 2022 | ||
| [90] | International Journal of Psychology | 1 | 2022 | ||
| [91] | Journal of Happiness Studies | 3 | 2022 | ||
| [68] | Psychology, Health and Medicine | 2 | 2022 | ||
| Okinawa | [14] | Age (Dordrecht, Netherlands) | 63 | 2006 | |
| [92] | The Journals of Gerontology. Series A, Biological | 136 | 2006 | ||
| [93] | Annals of the New York Academy of Sciences | 228 | 2007 | ||
| [94] | Journal of Cross-Cultural Gerontology | 40 | 2007 | ||
| [73] | The Journals of Gerontology: Series A | 59 | 2008 | ||
| [15] | The Journals of Gerontology. Series A, Biological | 53 | 2008 | ||
| [70] | Experimental Gerontology | 31 | 2012 | ||
| [95] | Experimental Gerontology | 7 | 2013 | ||
| [16] | The Journals of Gerontology. Series A, Biological | 17 | 2014 | ||
| [96] | Mechanisms of Ageing and Development | 19 | 2017 | ||
| [97] | Mechanisms of Ageing and Development | 24 | 2017 | ||
| Ikaria | [98] | Cardiology Research and Practice | 30 | 2010 | |
| [19] | Cardiology Research and Practice | 65 | 2011 | ||
| [99] | Maturitas | 49 | 2011 | ||
| [100] | QJM: An International Journal of Medicine | 12 | 2011 | ||
| [101] | Maturitas | 6 | 2013 | ||
| [102] | International Journal of Cardiology | 4 | 2013 | ||
| [103] | Heart and Vessels | 13 | 2013 | ||
| [104] | Hellenic Journal of Cardiology | 5 | 2013 | ||
| [105] | Angiology | 16 | 2016 | ||
| [69] | Hellenic Journal of Cardiology | 11 | 2016 | ||
| [21] | International Journal of Environmental Research an | 7 | 2021 | ||
| [106] | Hellenic Journal of Cardiology | 0 | 2022 | ||
| Nicoya Peninsula | [17] | Vienna Yearbook of Population Research | 33 | 2013 | |
| [107] | Experimental Gerontology | 45 | 2013 | ||
| [18] | Ageing Clinical and Experimental Research | 9 | 2020 | ||
| [108] | Journal of Population Ageing | 0 | 2022 | ||
| Uncategorised Blue Zone | [8] | American Journal of Lifestyle Medicine | 103 | 2016 | |
| [109] | Mediterranean Journal of Nutrition and Metabolism | 11 | 2018 | ||
| [110] | Nutrients | 21 | 2020 | ||
| [111] | American Journal of Medicine | 1 | 2020 | ||
| [20] | Mechanisms of Ageing and Development | 9 | 2021 | ||
| [4] | International Journal of Environmental Research an | 8 | 2021 | ||
| [23] | Maturitas | 3 | 2022 | ||
| [112] | Journal of Population Ageing | 0 | 2022 | ||
| [9] | American Journal of Lifestyle Medicine | 0 | 2022 | ||
| Total N | 57 | 57 | 57 | 57 |
Appendix C
Table A3.
Integration of ADE20K annotation format in age-friendly built environment feature for image segmentation.
Table A3.
Integration of ADE20K annotation format in age-friendly built environment feature for image segmentation.
| Category | Annotation Label | Description/Examples | ADE20K |
|---|---|---|---|
| Housing and buildings | Building design: entrance, ground floor, door ways | Entrances without stairs, possibly with ramps or level with the ground, allowing easy access for mobility-impaired individuals. Doorways wide enough to accommodate wheelchairs and walkers. Housing units with ground floor access, minimising the need for stair navigation. | #Door, #door frame, #double door, #stair, #steps, #stairway, #staircase, #window, #window pane, #ceiling |
| Housing options | #house, #apartment | ||
| Public/open spaces | Third places | Parks, gardens, open spaces that are easily accessible and safe for older adults. | #tree, #flower, #plant, #flora, # plant life, #pot, #flowerpot, #vase, #mountain, #field, #rock, #bush #river, #sea, #water, |
| Street furniture | #toilet, #commode, #crapper, | ||
| Pedestrian infrastructure | Pathways with pedestrian-friendly amenities, with adequate lighting, benches, and clear signage. | #light, #light source, #lamp, # street light, #street lamp #chair, #table, #bench #pillar, #edifice, #seat, #sidewalk, #signboard, #sign | |
| Physical activity | Walking or cycling. | #person, #individual, #someone, #somebody, #bike, #cycling, #route | |
| Transportation systems | |||
| Public transport access | Available public transport modes like bus, taxi, or train. | #car, #bus, #machine, #autobus, #coach, #truck, van, coach, #charabanc | |
| Well-designed stations | Bus stops and train stations with features like easy navigation; ramps; elevators; and clear, informational displays. | #busstop, #traffic light, #traffic signal, #stoplight | |
| Bike paths | Designated bike paths, possibly including electric bicycle charging stations. | #minibike, #bicycle, #bike, #wheel, #cycle, #road, #route, #sidewalk, #pavement, path | |
References
- World Health Organization. Global Age-Friendly Cities: A Guide; World Health Organization: Geneva, Switzerland, 2007; Available online: https://apps.who.int/iris/handle/10665/43755 (accessed on 3 July 2023).
- World Health Organization (Ed.) Creating Age-Friendly Environments in Europe: A Tool for Local Policy-Makers and Planners; World Health Organization: Geneva, Switzerland, 2015; Available online: https://www.who.int/publications-detail-redirect/9789289052122 (accessed on 31 March 2023).
- Najafi, P.; Mohammadi, M.; van Wesemael, P.; Le Blanc, P.M. A user-centred virtual city information model for inclusive community design: State-of-art. Cities 2023, 134, 104203. [Google Scholar] [CrossRef]
- Marston, H.R.; Niles-Yokum, K.; Silva, P.A. A Commentary on Blue Zones®: A critical review of age-friendly environments in the 21st century and beyond. Int. J. Environ. Res. Public Health 2021, 18, 837. [Google Scholar] [CrossRef] [PubMed]
- Najafi, P.; Mohammadi, M.; Le Blanc, P.M.; Van Wesemael, P. Experimenting a Healthy Ageing Community in Immersive Virtual Reality Environment: The Case of World’s Longest-lived Populations. In Proceedings of the 2021 17th International Conference on Intelligent Environments (IE), Dubai, United Arab Emirates, 21–24 June 2021; pp. 1–5. [Google Scholar]
- Carter, E.D. Making the Blue Zones: Neoliberalism and nudges in public health promotion. Soc. Sci. Med. 2015, 133, 374–382. [Google Scholar] [CrossRef] [PubMed]
- Poulain, M.; Herm, A.; Pes, G. The Blue Zones: Areas of exceptional longevity around the world. Vienna Yearb. Popul. Res. 2014, 11, 87–108. [Google Scholar] [CrossRef]
- Buettner, D.; Skemp, S. Blue Zones: Lessons From the World’s Longest Lived. Am. J. Lifestyle Med. 2016, 10, 318–321. [Google Scholar] [CrossRef] [PubMed]
- Kreouzi, M.; Theodorakis, N.; Constantinou, C. Lessons Learned From Blue Zones, Lifestyle Medicine Pillars and Beyond: An Update on the Contributions of Behavior and Genetics to Wellbeing and Longevity. Am. J. Lifestyle Med. 2022, 15598276221118494. [Google Scholar] [CrossRef]
- Statistics Netherlands. Trends in the Caribbean Netherlands 2018. 2018. Available online: https://www.cbs.nl/en-gb/publication/2018/50/trends-in-the-caribbean-netherlands-2018 (accessed on 3 July 2023).
- World Health Organization (Ed.) The Global Network for Age-Friendly Cities and Communities; World Health Organization: Geneva, Switzerland, 2018; Available online: https://www.who.int/publications/i/item/WHO-FWC-ALC-18.4 (accessed on 31 March 2023).
- Poulain, M.; Pes, G.M.; Grasland, C.; Carru, C.; Ferrucci, L.; Baggio, G.; Franceschi, C.; Deiana, L. Identification of a geographic area characterized by extreme longevity in the Sardinia island: The AKEA study. Exp. Gerontol. 2004, 39, 1423–1429. [Google Scholar] [CrossRef]
- Buettner, D. The Blue Zones: Lessons for Living Longer from the People Who’ve Lived the Longest; National Geographic Society: Washington, DC, USA, 2010. [Google Scholar]
- Willcox, D.C.; Willcox, B.J.; Hsueh, W.-C.; Suzuki, M. Genetic determinants of exceptional human longevity: Insights from the Okinawa Centenarian Study. AGE 2006, 28, 313–332. [Google Scholar] [CrossRef]
- Willcox, D.C.; Willcox, B.J.; He, Q.; Wang, N.-C.; Suzuki, M. They Really Are That Old: A Validation Study of Centenarian Prevalence in Okinawa. J. Gerontol. Ser. A 2008, 63, 338–349. [Google Scholar] [CrossRef]
- Bendjilali, N.; Hsueh, W.-C.; He, Q.; Willcox, D.C.; Nievergelt, C.M.; Donlon, T.A.; Kwok, P.-Y.; Suzuki, M.; Willcox, B.J. Who are the okinawans? Ancestry, genome diversity, and implications for the genetic study of human longevity from a geographically isolated population. J. Gerontol. Ser. A 2014, 69, 1474–1484. [Google Scholar] [CrossRef] [PubMed]
- Rosero-Bixby, L.; Dow, W.H.; Rehkopf, D.H. The Nicoya region of Costa Rica: A high longevity island for elderly males. Vienna Yearb. Popul. Res. 2014, 11, 109–136. [Google Scholar] [CrossRef]
- Madrigal-Leer, F.; Martìnez-Montandòn, A.; Solìs-Umaña, M.; Helo-Guzmàn, F.; Alfaro-Salas, K.; Barrientos-Calvo, I.; Camacho-Mora, Z.; Jimènez-Porras, V.; Estrada-Montero, S.; Morales-Martìnez, F. Clinical, functional, mental and social profile of the Nicoya Peninsula centenarians, Costa Rica, 2017. Aging Clin. Exp. Res. 2019, 32, 313–321. [Google Scholar] [CrossRef]
- Panagiotakos, D.B.; Chrysohoou, C.; Siasos, G.; Zisimos, K.; Skoumas, J.; Pitsavos, C.; Stefanadis, C. Sociodemographic and lifestyle statistics of oldest old people (>80 Years) living in ikaria island: The ikaria study. Cardiol. Res. Pract. 2011, 2011, 679187. [Google Scholar] [CrossRef] [PubMed]
- Poulain, M.; Herm, A.; Errigo, A.; Chrysohoou, C.; Legrand, R.; Passarino, G.; Stazi, M.A.; Voutekatis, K.G.; Gonos, E.S.; Franceschi, C.; et al. Specific features of the oldest old from the Longevity Blue Zones in Ikaria and Sardinia. Mech. Ageing Dev. 2021, 198, 111543. [Google Scholar] [CrossRef] [PubMed]
- Legrand, R.; Nuemi, G.; Poulain, M.; Manckoundia, P. Description of Lifestyle, Including Social Life, Diet and Physical Activity, of People ≥90 years Living in Ikaria, a Longevity Blue Zone. Int. J. Environ. Res. Public Health 2021, 18, 6602. [Google Scholar] [CrossRef] [PubMed]
- Orzylowska, E.M.; Jacobson, J.D.; Bareh, G.M.; Ko, E.Y.; Corselli, J.U.; Chan, P.J. Food intake diet and sperm characteristics in a blue zone: A Loma Linda Study. Eur. J. Obstet. Gynecol. Reprod. Biol. 2016, 203, 112–115. [Google Scholar] [CrossRef] [PubMed]
- Pes, G.M.; Dore, M.P.; Tsofliou, F.; Poulain, M. Diet and longevity in the Blue Zones: A set-and-forget issue? Maturitas 2022, 164, 31–37. [Google Scholar] [CrossRef] [PubMed]
- Fastame, M.C.; Hitchcott, P.K.; Penna, M.P. The impact of leisure on mental health of Sardinian elderly from the ‘blue zone’: Evidence for ageing well. Aging Clin. Exp. Res. 2017, 30, 169–180. [Google Scholar] [CrossRef]
- Fastame, M.C.; Mulas, I.; Pau, M. Mental health and motor efficiency of older adults living in the Sardinia’s Blue Zone: A follow-up study. Int. Psychogeriatrics 2020, 33, 1277–1288. [Google Scholar] [CrossRef]
- Buffel, T.; Phillipson, C.; Rémillard-Boilard, S. Age-Friendly Cities and Communities: New Directions for Research and Policy. In Encyclopedia of Gerontology and Population Aging; Gu, D., Dupre, M.E., Eds.; Springer Nature: Cham, Switzerland, 2019. [Google Scholar] [CrossRef]
- Luciano, A.; Pascale, F.; Polverino, F.; Pooley, A. Measuring Age-Friendly Housing: A Framework. Sustainability 2020, 12, 848. [Google Scholar] [CrossRef]
- Boldy, D.; Grenade, L.; Lewin, G.; Karol, E.; Burton, E. Older people’s decisions regarding ‘ageing in place’: A Western Australian case study. Australas. J. Ageing 2010, 30, 136–142. [Google Scholar] [CrossRef]
- Lee, M.O.; Vouchilas, G. Preparing to age in place: Attitudes, approaches, and actions. Hous. Soc. 2016, 43, 69–81. [Google Scholar] [CrossRef]
- Peace, S.; Holland, C.; Kellaher, L. ‘Option recognition’ in later life: Variations in ageing in place. Ageing Soc. 2011, 31, 734–757. [Google Scholar] [CrossRef]
- Chum, K.; Fitzhenry, G.; Robinson, K.; Murphy, M.; Phan, D.; Alvarez, J.; Hand, C.; Rudman, D.L.; McGrath, C. Examining Community-Based Housing Models to Support Aging in Place: A Scoping Review. Gerontologist 2020, 62, e178–e192. [Google Scholar] [CrossRef]
- Chau, H.-W.; Jamei, E. Age-friendly built environment. Encyclopedia 2021, 1, 781–791. [Google Scholar] [CrossRef]
- Dykstra, P.A. Older adult loneliness: Myths and realities. Eur. J. Ageing 2009, 6, 91–100. [Google Scholar] [CrossRef]
- Malhotra, R.; Tareque, I.; Saito, Y.; Ma, S.; Chiu, C.; Chan, A. Loneliness and health expectancy among older adults: A longitudinal population-based study. J. Am. Geriatr. Soc. 2021, 69, 3092–3102. [Google Scholar] [CrossRef]
- Oldenburg, R. The Great Good Place: Cafés, Coffee Shops, Community Centers, Beauty Parlors, General Stores, Bars, Hangouts, and How They Get You through the Day. No Title. Available online: https://cir.nii.ac.jp/crid/1130000795427110016 (accessed on 20 November 2023).
- Mehta, V.; Bosson, J.K. Third Places and the Social Life of Streets. Environ. Behav. 2009, 42, 779–805. [Google Scholar] [CrossRef]
- Alidoust, S.; Bosman, C.; Holden, G. Planning for healthy ageing: How the use of third places contributes to the social health of older populations. Ageing Soc. 2018, 39, 1459–1484. [Google Scholar] [CrossRef]
- Sallis, J.F. Measuring physical activity environments: A brief history. Am. J. Prev. Med. 2009, 36, S86–S92. [Google Scholar] [CrossRef] [PubMed]
- Norman, G.J.; Nutter, S.K.; Ryan, S.; Sallis, J.F.; Calfas, K.J.; Patrick, K. Community design and access to recreational facilities as correlates of adolescent physical activity and body-mass index. J. Phys. Act. Health 2006, 3, S118–S128. [Google Scholar] [CrossRef]
- Kerr, J.; Rosenberg, D.; Frank, L. The Role of the Built Environment in Healthy Aging: Community Design, Physical Activity, and Health among Older Adults. J. Plan. Lit. 2012, 27, 43–60. [Google Scholar] [CrossRef]
- Shamsuddin, S.; Hassan, N.R.A.; Bilyamin, S.F.I. Walkable environment in increasing the liveability of a city. Procedia Soc. Behav. Sci. 2012, 50, 167–178. [Google Scholar] [CrossRef]
- Wang, H.; Yang, Y. Neighbourhood walkability: A review and bibliometric analysis. Cities 2019, 93, 43–61. [Google Scholar] [CrossRef]
- Loo, C.K.J.; Greiver, M.; Aliarzadeh, B.; Lewis, D. Association between neighbourhood walkability and metabolic risk factors influenced by physical activity: A cross-sectional study of adults in Toronto, Canada. BMJ Open 2017, 7, e013889. [Google Scholar] [CrossRef] [PubMed]
- Clark, M.I.; Berry, T.R.; Spence, J.C.; Nykiforuk, C.; Carlson, M.; Blanchard, C. Key stakeholder perspectives on the development of walkable neighbourhoods. Health Place 2010, 16, 43–50. [Google Scholar] [CrossRef] [PubMed]
- Talen, E.; Koschinsky, J. The walkable neighborhood: A literature review. Int. J. Sustain. Land Use Urban Plan. 2013, 1, 42–63. Available online: https://www.researchgate.net/profile/Julia-Koschinsky/publication/287170881_The_Walkable_Neighborhood_A_Literature_Review/links/58d4224045851533784fd4a9/The-Walkable-Neighborhood-A-Literature-Review.pdf (accessed on 20 November 2023). [CrossRef]
- Friman, M.; Lättman, K.; Olsson, L.E. Public Transport Quality, Safety, and Perceived Accessibility. Sustainability 2020, 12, 3563. [Google Scholar] [CrossRef]
- Vecchio, G.; Tiznado-Aitken, I.; Castillo, B.; Steiniger, S. Fair transport policies for older people: Accessibility and affordability of public transport in Santiago, Chile. Transportation 2022, 51, 689–715. [Google Scholar] [CrossRef] [PubMed]
- Green, J.; Jones, A.; Roberts, H. More than A to B: The role of free bus travel for the mobility and wellbeing of older citizens in London. Ageing Soc. 2012, 34, 472–494. [Google Scholar] [CrossRef]
- Kellstedt, D.K.; Spengler, J.O.; Foster, M.; Lee, C.; Maddock, J.E. A scoping review of bikeability assessment methods. J. Community Health 2020, 46, 211–224. [Google Scholar] [CrossRef]
- Black, P.; Street, E. The Power of Perceptions: Exploring the Role of Urban Design in Cycling Behaviours and Healthy Ageing. Transp. Res. Procedia 2014, 4, 68–79. [Google Scholar] [CrossRef]
- Winters, M.; Sims-Gould, J.; Franke, T.; McKay, H. I grew up on a bike’: Cycling and older adults. J. Transp. Health 2015, 2, 58–67. [Google Scholar] [CrossRef]
- Leger, S.J.; Dean, J.L.; Edge, S.; Casello, J.M. “If I had a regular bicycle, I wouldn’t be out riding anymore”: Perspectives on the potential of e-bikes to support active living and independent mobility among older adults in Waterloo, Canada. Transp. Res. Part Policy Pract. 2019, 123, 240–254. [Google Scholar] [CrossRef]
- Metz, D. Transport policy for an ageing population. Transp. Rev. 2003, 23, 375–386. [Google Scholar] [CrossRef]
- Davey, J.A. Older people and transport: Coping without a car. Ageing Soc. 2006, 27, 49–65. [Google Scholar] [CrossRef]
- Braun, V.; Clarke, V. Thematic analysis. In APA Handbook of Research Methods in Psychology, Vol. 2. Research Designs: Quantitative, Qualitative, Neuropsychological, and Biological; Cooper, H., Camic, P.M., Long, D.L., Panter, A.T., Rindskopf, D., Sher, K.J., Eds.; APA Handbooks in Psychology®; American Psychological Association: Washington, DC, USA, 2012; pp. 57–71. [Google Scholar] [CrossRef]
- O’Shea, K.; Nash, R. An Introduction to Convolutional Neural Networks. arXiv 2015, arXiv:1511.08458. [Google Scholar] [CrossRef]
- Law, S.; Shen, Y.; Seresinhe, C. An application of convolutional neural network in street image classification: The case study of london. In Proceedings of the 1st Workshop on Artificial Intelligence and Deep Learning for Geographic Knowledge Discovery, Los Angeles, CA, USA, 5–9 November 2017; pp. 5–9. [Google Scholar]
- Poulain, M.; Herm, A.; Pes, G. Hot-spots of exceptional longevity around the world. Gerontol. Soc. 2016, 38151, 55–70. [Google Scholar]
- Redmon, J.; Farhadi, A. YOLO9000: Better, Faster, Stronger. In Proceedings of the 2017 IEEE Conference on Computer Vision and Pattern Recognition (CVPR), Honolulu, HI, USA, 21–26 July 2017; pp. 7263–7271. Available online: https://openaccess.thecvf.com/content_cvpr_2017/html/Redmon_YOLO9000_Better_Faster_CVPR_2017_paper.html (accessed on 17 November 2023).
- Jiang, P.; Ergu, D.; Liu, F.; Cai, Y.; Ma, B. A review of yolo algorithm developments. Procedia Comput. Sci. 2022, 199, 1066–1073. [Google Scholar] [CrossRef]
- Liu, D.; Wang, R.; Grekousis, G.; Liu, Y.; Lu, Y. Detecting older pedestrians and aging-friendly walkability using computer vision technology and street view imagery. Comput. Environ. Urban Syst. 2023, 105, 102027. [Google Scholar] [CrossRef]
- Ren, M.; Zhang, X.; Chen, X.; Zhou, B.; Feng, Z. YOLOv5s-M: A deep learning network model for road pavement damage detection from urban street-view imagery. Int. J. Appl. Earth Obs. Geoinf. 2023, 120, 103335. [Google Scholar] [CrossRef]
- Zhang, L.; Wang, L.; Wu, J.; Li, P.; Dong, J.; Wang, T. Decoding urban green spaces: Deep learning and google street view measure greening structures. Urban For. Urban Green. 2023, 87, 128028. [Google Scholar] [CrossRef]
- Zhou, B.; Zhao, H.; Puig, X.; Fidler, S.; Barriuso, A.; Torralba, A. Scene Parsing through ADE20K Dataset. In Proceedings of the 2017 IEEE Conference on Computer Vision and Pattern Recognition (CVPR), Honolulu, HI, USA, 21–26 July 2027; pp. 5122–5130. [Google Scholar]
- Hayden, C. Houses and monuments: Two aspects of settlements in Neolithic and Copper Age Sardinia. In Making Places in the Prehistoric World; Routledge: London, UK, 1999. [Google Scholar]
- Brunner, E.; Cable, N.; Iso, H. Health in Japan: Social Epidemiology of Japan since the 1964 Tokyo Olympics; Oxford University Press: Oxford, UK, 2020. [Google Scholar]
- Milojković, M. “How Ikarian Way of Life Makes You Live 10 Years Longer”, Mind Cafe. Available online: https://medium.com/mind-cafe/how-ikarian-way-of-life-makes-you-live-10-years-longer-eadabdb9bbb9 (accessed on 19 July 2023).
- Fastame, M.C. Well-being, food habits, and lifestyle for longevity. Preliminary evidence from the sardinian centenarians and long-lived people of the Blue Zone. Psychol. Health Med. 2022, 27, 728–733. [Google Scholar] [CrossRef] [PubMed]
- Foscolou, A.; Polychronopoulos, E.; Paka, E.; Tyrovolas, S.; Bountziouka, V.; Zeimbekis, A.; Tyrovola, D.; Ural, D.; Panagiotakos, D. Lifestyle and health determinants of cardiovascular disease among Greek older adults living in Eastern Aegean Islands: An adventure within the MEDIS study. Hell. J. Cardiol. 2016, 57, 407–414. [Google Scholar] [CrossRef] [PubMed]
- Robine, J.-M.; Herrmann, F.R.; Arai, Y.; Willcox, D.C.; Gondo, Y.; Hirose, N.; Suzuki, M.; Saito, Y. Exploring the impact of climate on human longevity. Exp. Gerontol. 2012, 47, 660–671. [Google Scholar] [CrossRef]
- Blokland, T.; Nast, J. From Public Familiarity to Comfort Zone: The Relevance of Absent Ties for Belonging in Berlin’s Mixed Neighbourhoods. Int. J. Urban Reg. Res. 2014, 38, 1142–1159. [Google Scholar] [CrossRef]
- Fastame, M.C.; Hitchcott, P.K.; Mulas, I.; Ruiu, M.; Penna, M.P. Resilience in Elders of the Sardinian Blue Zone: An Explorative Study. Behav. Sci. 2018, 8, 30. [Google Scholar] [CrossRef]
- Willcox, B.J.; Willcox, D.C.; Ferrucci, L. Secrets of Healthy Aging and Longevity From Exceptional Survivors Around the Globe: Lessons From Octogenarians to Supercentenarians. J. Gerontol. Ser. A 2008, 63, 1181–1185. [Google Scholar] [CrossRef]
- Whitcomb, I. The World’s Oldest People Might Not Be as Old as We Think. livescience.com. Available online: https://www.livescience.com/oldest-people-may-not-be-so-old.html (accessed on 20 November 2023).
- Hall, H. Blue Zones Diet: Speculation Based on Misinformation|Science-Based Medicine. Available online: https://sciencebasedmedicine.org/blue-zones-diet-speculation-based-on-misinformation/ (accessed on 20 November 2023).
- Gora, A. What are ‘Blue Zones,’ and Do They Really Hold the Secrets to a Longer Life?|Live Science. Available online: https://www.livescience.com/what-are-the-blue-zones (accessed on 20 November 2023).
- Poulain, M.; Pes, G.; Salaris, L. A population where men live as long as women: Villagrande strisaili, sardinia. J. Aging Res. 2011, 2011, 153756. [Google Scholar] [CrossRef]
- Salaris, L.; Tedesco, N.; Poulain, M. Familial transmission of human longevity: A population-based study in an inland village of Sardinia (Italy), 1850–2010. Vienna Yearb. Popul. Res. 2014, 11, 325–349. [Google Scholar] [CrossRef]
- Caselli, G.; Lipsi, R.M.; Lapucci, E.; Vaupel, J.W. Exploring Sardinian longevity: Women fertility and parental transmission of longevity. Vienna Yearb. Popul. Res. 2014, 11, 247–266. [Google Scholar] [CrossRef]
- Salaris, L. Differential mortality in a long-living community in sardinia (Italy): A cohort analysis. J. Biosoc. Sci. 2014, 47, 521–535. [Google Scholar] [CrossRef]
- Piras, M.; Magnano, I.; Poulain, M.; Errigo, A.; Concu, D.; Pes, G. P-079: Comprehensive cognitive assessment in centenarians from the Sardinian longevity blue zone. Eur. Geriatr. Med. 2015, 6, S53. [Google Scholar] [CrossRef]
- Fastame, M.C.; Hitchcott, P.K.; Penna, M.P.; Murino, G. Does institutionalization influence perceived metamemory, psychological well-being, and working-memory efficiency in Italian elders? A preliminary study. J. Clin. Gerontol. Geriatr. 2016, 7, 6–11. [Google Scholar] [CrossRef][Green Version]
- Hitchcott, P.K.; Fastame, M.C.; Ferrai, J.; Penna, M.P. Psychological Well-Being in Italian Families: An Exploratory Approach to the Study of Mental Health Across the Adult Life Span in the Blue Zone. Eur. J. Psychol. 2017, 13, 441–454. [Google Scholar] [CrossRef]
- Pes, G.M.; Dore, M.P.; Errigo, A.; Poulain, M. Analysis of Physical Activity Among Free–Living Nonagenarians From a Sardinian Longevous Population. J. Aging Phys. Act. 2018, 26, 254–258. [Google Scholar] [CrossRef]
- Pes, G.M.; Ganau, A.; Tognotti, E.; Errigo, A.; Rocchi, C.; Dore, M.P. The association of adult height with the risk of cardiovascular disease and cancer in the population of Sardinia. PLoS ONE 2018, 13, e0190888. [Google Scholar] [CrossRef] [PubMed]
- Pes, G.M.; Errigo, A.; Bitti, A.; Dore, M.P. Effect of age, period and birth–cohort on the frequency of glucose-6-phosphate dehydrogenase deficiency in Sardinian adults. Ann. Med. 2017, 50, 68–73. [Google Scholar] [CrossRef]
- Fastame, M.C.; Penna, M.P.; Hitchcott, P.K. Psychological markers of longevity in Sardinian centenarians: The impact of developmental factors and social desirability. Aging Clin. Exp. Res. 2019, 32, 107–114. [Google Scholar] [CrossRef] [PubMed]
- Fastame, M.C.; Ruiu, M.; Mulas, I. Correction to: Mental Health and Religiosity in the Sardinian Blue Zone: Life Satisfaction and Optimism for Aging Well. J. Relig. Health 2021, 60, 2463–2464. [Google Scholar] [CrossRef] [PubMed]
- Wang, C.; Murgia, M.A.; Baptista, J.; Marcone, M.F. Sardinian dietary analysis for longevity: A review of the literature. J. Ethn. Foods 2022, 9, 33. [Google Scholar] [CrossRef]
- Fastame, M.C.; Mulas, I.; Ruiu, M. Associations between migration experience and perceived mental health in optimal ageing: Evidence from the Sardinian Blue Zone. Int. J. Psychol. 2021, 57, 271–278. [Google Scholar] [CrossRef]
- Fastame, M.C.; Ruiu, M.; Mulas, I. Hedonic and Eudaimonic Well-Being in Late Adulthood: Lessons From Sardinia’s Blue Zone. J. Happiness Stud. 2021, 23, 713–726. [Google Scholar] [CrossRef]
- Willcox, B.J.; Willcox, D.C.; He, Q.; Curb, J.D.; Suzuki, M. Siblings of okinawan centenarians share lifelong mortality advantages. J. Gerontol. Ser. A 2006, 61, 345–354. [Google Scholar] [CrossRef] [PubMed]
- Willcox, B.J.; Willcox, D.C.; Todoriki, H.; Fujiyoshi, A.; Yano, K.; He, Q.; Curb, J.D.; Suzuki, M. Caloric restriction, the traditional Okinawan diet, and healthy aging: The diet of the world’s longest-lived people and its potential impact on morbidity and life span. Ann. N. Y. Acad. Sci. 2007, 1114, 434–455. [Google Scholar] [CrossRef] [PubMed]
- Willcox, D.C.; Willcox, B.J.; Sokolovsky, J.; Sakihara, S. The Cultural Context of “Successful Aging” Among Older Women Weavers in a Northern Okinawan Village: The Role of Productive Activity. J. Cross-Cultural Gerontol. 2007, 22, 137–165. [Google Scholar] [CrossRef]
- Robine, J.-M.; Herrmann, F.R.; Arai, Y.; Willcox, D.C.; Gondo, Y.; Hirose, N.; Suzuki, M.; Saito, Y. Accuracy of the centenarian numbers in Okinawa and the role of the Okinawan diet on longevity. Exp. Gerontol. 2013, 48, 840–842. [Google Scholar] [CrossRef]
- Arai, Y.; Sasaki, T.; Hirose, N. Demographic, phenotypic, and genetic characteristics of centenarians in Okinawa and Honshu, Japan: Part 2 Honshu, Japan. Mech. Ageing Dev. 2017, 165, 80–85. [Google Scholar] [CrossRef] [PubMed]
- Willcox, B.J.; Willcox, D.C.; Suzuki, M. Demographic, phenotypic, and genetic characteristics of centenarians in Okinawa and Japan: Part 1—Centenarians in Okinawa. Mech. Ageing Dev. 2017, 165, 75–79. [Google Scholar] [CrossRef] [PubMed]
- Chrysohoou, C.; Tsitsinakis, G.; Siassos, G.; Psaltopoulou, T.; Galiatsatos, N.; Metaxa, V.; Lazaros, G.; Miliou, A.; Giakoumi, E.; Mylonakis, C.; et al. Fish Consumption Moderates Depressive Symptomatology in Elderly Men and Women from the IKARIA Study. Cardiol. Res. Pract. 2011, 2011, 219578. [Google Scholar] [CrossRef]
- Chrysohoou, C.; Skoumas, J.; Pitsavos, C.; Masoura, C.; Siasos, G.; Galiatsatos, N.; Psaltopoulou, T.; Mylonakis, C.; Margazas, A.; Kyvelou, S.; et al. Long-term adherence to the Mediterranean diet reduces the prevalence of hyperuricaemia in elderly individuals, without known cardiovascular disease: The Ikaria study. Maturitas 2011, 70, 58–64. [Google Scholar] [CrossRef]
- Oikonomou, E.; Chrysohoou, C.; Tsiachris, D.; Vogiatzi, G.; Gialafos, E.; Marinos, G.; Tsitsinakis, G.; Dimitriadis, K.; Tousoulis, D.; Pitsavos, C.; et al. Gender variation of exercise-induced anti-arrhythmic protection: The Ikaria Study. QJM Int. J. Med. 2011, 104, 1035–1043. [Google Scholar] [CrossRef]
- Chrysohoou, C.; Psaltopoulou, T.; Panagiotakos, D.; Pitsavos, C.; Lazaros, G.; Skoumas, J.; Oikonomou, E.; Poulidakis, E.; Striggou, M.; Stefanadis, C. Aortic elastic properties and cognitive function in elderly individuals: The Ikaria Study. Maturitas 2013, 74, 241–245. [Google Scholar] [CrossRef] [PubMed]
- Chrysohoou, C.; Panagiotakos, D.B.; Pitsavos, C.; Bassiakos, Y.; Lazaros, G.; Tousoulis, D.; Stefanadis, C. Exposure to low environmental radiation and longevity. Insights from the Ikaria Study. Int. J. Cardiol. 2013, 169, e97–e98. [Google Scholar] [CrossRef] [PubMed]
- Chrysohoou, C.; Skoumas, J.; Oikonomou, E.; Tsiachris, D.; Metaxa, V.; Lagoudakou, S.; Felekos, J.; Masoura, C.; Athanassopoulou, S.; Kosyfa, H.; et al. Aortic artery distensibility shows inverse correlation with heart rate variability in elderly non-hypertensive, cardiovascular disease-free individuals: The Ikaria Study. Heart Vessel. 2012, 28, 467–472. [Google Scholar] [CrossRef]
- Siasos, G.; Chrysohoou, C.; Tousoulis, D.; Oikonomou, E.; Panagiotakos, D.; Zaromitidou, M.; Zisimos, K.; Marinos, G.; Mazaris, S.; Kampaksis, M.; et al. The impact of physical activity on endothelial function in middle-aged and elderly subjects: The Ikaria study. Hell. J. Cardiol. HJC Hell. Kardiol. Ep. 2013, 54, 94–101. [Google Scholar]
- Chrysohoou, C.; Pitsavos, C.; Lazaros, G.; Skoumas, J.; Tousoulis, D.; Stefanadis, C. Determinants of All-Cause Mortality and Incidence of Cardiovascular Disease (2009 to 2013) in Older Adults: The Ikaria Study of the Blue Zones. Angiology 2015, 67, 541–548. [Google Scholar] [CrossRef]
- Stefanadis, C.; Chrysohoou, C.; Tsiachris, D.; Antoniou, C.-K.; Manolakou, P.; Siasos, G.; Tsioufis, K.; Panagiotakopoulos, G.; Zaoutis, T.; Panagiotakos, D. Extremely reduced COVID-19 mortality in a “Blue Zone”: An observational cohort study. Hell. J. Cardiol. 2022, 68, 60–62. [Google Scholar] [CrossRef]
- Rehkopf, D.H.; Dow, W.H.; Rosero-Bixby, L.; Lin, J.; Epel, E.S.; Blackburn, E.H. Longer leukocyte telomere length in Costa Rica’s Nicoya Peninsula: A population-based study. Exp. Gerontol. 2013, 48, 1266–1273. [Google Scholar] [CrossRef]
- Vázquez-Palacios, F.R.; Tovar-Cabañas, R. Natural and cultural longevity zones from an anthropological and geographical viewpoint. J. Popul. Ageing 2022, 15, 707–723. [Google Scholar] [CrossRef]
- Caprara, G. Diet and longevity: The effects of traditional eating habits on human lifespan extension. Mediterr. J. Nutr. Metab. 2018, 11, 261–294. [Google Scholar] [CrossRef]
- Nieddu, A.; Vindas, L.; Errigo, A.; Vindas, J.; Pes, G.M.; Dore, M.P. Dietary Habits, Anthropometric Features and Daily Performance in Two Independent Long-Lived Populations from Nicoya peninsula (Costa Rica) and Ogliastra (Sardinia). Nutrients 2020, 12, 1621. [Google Scholar] [CrossRef] [PubMed]
- Doolittle, B.R. The Blue Zones as a Model for Physician Well-Being. Am. J. Med. 2020, 133, 653–654. [Google Scholar] [CrossRef] [PubMed]
- Herbert, C.; House, M.; Dietzman, R.; Climstein, M.; Furness, J.; Kemp-Smith, K. Blue Zones: Centenarian Modes of Physical Activity: A Scoping Review. J. Popul. Ageing 2022, 16, 1–37. [Google Scholar] [CrossRef]
Disclaimer/Publisher’s Note: The statements, opinions and data contained in all publications are solely those of the individual author(s) and contributor(s) and not of MDPI and/or the editor(s). MDPI and/or the editor(s) disclaim responsibility for any injury to people or property resulting from any ideas, methods, instructions or products referred to in the content. |
© 2024 by the authors. Licensee MDPI, Basel, Switzerland. This article is an open access article distributed under the terms and conditions of the Creative Commons Attribution (CC BY) license (https://creativecommons.org/licenses/by/4.0/).











