Alcohol Use and Abuse Among Family Caregivers of People Living with Dementia in the United States: A Scoping Review
Abstract
1. Introduction
1.1. Alcohol Use in the United States
1.2. Dementia
1.3. Dementia Caregivers, Stress, and Health
2. Materials and Methods
2.1. Study Objectives
2.2. Guiding Framework
2.3. Stage 1: Identifying the Research Questions
- What is the rate/prevalence of alcohol use and abuse among family caregivers of people living with dementia in a community setting?
- What are the perceived reasons for alcohol use and abuse among family caregivers of people living with dementia in a community setting?
- How has the COVID-19 pandemic affected alcohol use and abuse among family caregivers of people living with dementia in a community setting?
2.4. Stage 2: Identifying Relevant Studies
2.5. Stage 3: Article Selection
- Published between 2003 and July 2023
- Studies conducted in the United States
- Studies written in the English language
- Focused on family caregivers of people living with any type of dementia in a community setting
- Studies must address issues related to alcohol addiction and/or abuse among these family caregivers
2.6. Stage 4: Data Charting
3. Results
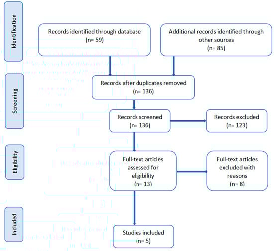
3.1. Stage 5: Collating, Summarizing, and Reporting the Study Results
3.2. Measuring Alcohol Use and Abuse Among Family Caregivers of People Living with Dementia in a Community Setting
3.3. Reported Rate, Prevalence, or Observation Regarding Alcohol Use or Abuse
3.4. Reported Reasons or Justifications for Alcohol Use or Abuse Among Family Caregivers
4. Discussion
5. Conclusions
Author Contributions
Funding
Institutional Review Board Statement
Informed Consent Statement
Data Availability Statement
Conflicts of Interest
Appendix A. Sample PubMed Search Strategy
Appendix B. Sample Screening Criteria
- Is this a peer-reviewed study (i.e., non-peer-reviewed studies or conference abstracts should be excluded)?
- Does the study population consist of unpaid family caregivers of people with Alzheimer’s disease or other types of dementia?
- Did the study (i.e., full article) describe or report any issues related to caregiver or unpaid caregiver or family caregiver or informal caregiver?
- Did the study report any quantitative or qualitative data?
- Did the study report data for any alcohol-related topic among caregivers (please recognize any related description of this issue)?
References
- Substance Abuse and Mental Health Services Administration (SAMHSA). Center for Behavioral Health Statistics and Quality. 2013. National Survey on Drug Use and Health. Available online: https://www.samhsa.gov/data/sites/default/files/reports/rpt29394/NSDUHDetailedTabs2019/NSDUHDetTabsSect2pe2019.htm#tab2-17b (accessed on 5 July 2024).
- National Institute on Alcohol Abuse and Alcoholism (NIAAA). Alcohol Facts and Statistics; National Institute on Alcohol Abuse and Alcoholism: Bethesda, MD, USA, 2021. Available online: https://www.niaaa.nih.gov/publications/brochures-and-fact-sheets/alcohol-facts-and-statistics (accessed on 5 July 2024).
- Esser, M.B.; Sherk, A.; Liu, Y.; Naimi, T.S.; Stockwell, T.; Stahre, M.; Kanny, D.; Landen, M.; Saitz, R.; Brewer, R.D. Deaths and years of potential life lost from excessive alcohol use—United States, 2011–2015. MMWR Morb. Mortal. Wkly. Rep. 2020, 69, 981–987. Available online: https://www.cdc.gov/mmwr/volumes/69/wr/mm6930a1.htm?s_cid=mm6930a1_w (accessed on 5 July 2024). [CrossRef] [PubMed]
- Grossman, E.R.; Benjamin-Neelson, S.E.; Sonnenschein, S. Alcohol consumption during the COVID-19 pandemic: A cross-sectional survey of US adults. Int. J. Environ. Res. Public Health 2020, 17, 9189. [Google Scholar] [CrossRef] [PubMed]
- World Health Organization (WHO). Dementiai; World Health Organization: Geneva, Switzerland, 2020; Available online: https://www.who.int/news-room/fact-sheets/detail/dementia (accessed on 5 July 2024).
- Mendez, M.F. Early-Onset Alzheimer Disease. Neurol. Clin. 2017, 35, 263–281. [Google Scholar] [CrossRef] [PubMed]
- Alzheimer’s Association. Facts and figures. 2021. Available online: https://www.alz.org/alzheimers-dementia/facts-figures (accessed on 5 July 2024).
- Hazzan, A.A.; Dauenhauer, J.; Follansbee, P.; Hazzan, J.O.; Allen, K.; Omobepade, I. Family caregiver quality of life and the care provided to older people living with dementia: Qualitative analyses of caregiver interviews. BMC Geriatr. 2022, 22, 86. [Google Scholar] [CrossRef]
- Brodaty, H.; Donkin, M. Family caregivers of people with dementia. Dialogues Clin. Neurosci. 2009, 11, 217–228. [Google Scholar] [CrossRef]
- Campbell, P.; Wright, J.; Oyebode, J.; Job, D.; Crome, P.; Bentham, P.; Jones, L.; Lendon, C. Determinants of burden in those who care for someone with dementia. Int. J. Geriatr. Psychiatry 2008, 23, 1078–1085. [Google Scholar] [CrossRef]
- Clare, L.; Wilson, B.A.; Carter, G.; Breen, K.; Berrios, G.E.; Hodges, J.R. Depression and anxiety in memory clinic attenders and their carers: Implications for evaluating the effectiveness of cognitive rehabilitation interventions. Int. J. Geriatr. Psychiatry 2002, 17, 962–967. [Google Scholar] [CrossRef]
- Cooper, C.; Katona, C.; Orrell, M.; Livingston, G. Coping strategies and anxiety in caregivers of people with Alzheimer’s disease: The LASER-AD study. J. Affect. Disord. 2006, 90, 15–20. [Google Scholar] [CrossRef]
- Fuller-Jonap, F.; Haley, W.E. Mental and physical health of male caregivers of a spouse with Alzheimer’s disease. J. Aging Health 1995, 7, 99–118. [Google Scholar] [CrossRef]
- Gallant, M.P.; Connell, C.M. The stress process among dementia spouse caregivers: Are caregivers at risk for negative health behavior change? Res. Aging 1998, 20, 267–297. [Google Scholar] [CrossRef]
- Joling, K.J.; van Marwijk, H.W.; Veldhuijzen, A.E.; van der Horst, H.E.; Scheltens, P.; Smit, F.; van Hout, H.P. The two-year incidence of depression and anxiety disorders in spousal caregivers of persons with dementia: Who is at the greatest risk? Am. J. Geriatr. Psychiatry 2005, 23, 293–303. [Google Scholar] [CrossRef] [PubMed]
- Mahoney, R.; Regan, C.; Katona, C.; Livingston, G. Anxiety and depression in family caregivers of people with Alzheimer disease: The LASER-AD study. Am. J. Geriatr. Psychiatry 2015, 13, 795–801. [Google Scholar] [CrossRef]
- Schulz, R.; O’Brien, A.T.; Bookwala, J.; Fleissner, K. Psychiatric and physical morbidity effects of dementia caregiving: Prevalence, correlates, and causes. Gerontologist 1995, 35, 771–791. [Google Scholar] [CrossRef] [PubMed]
- Schulz, R.; Williamson, G.M. A 2-year longitudinal study of depression among Alzheimer’s caregivers. Psychol. Aging 1991, 6, 569–578. [Google Scholar] [CrossRef]
- van Vliet, D.; de Vugt, M.E.; Bakker, C.; Koopmans, R.T.C.M.; Verhey, F.R.J. Impact of early onset dementia on caregivers: A review. Int. J. Geriatr. Psychiatry 2010, 25, 1091–1100. [Google Scholar] [CrossRef]
- Gusi, N.; Prieto, J.; Madruga, M.; Garcia, J.M.; Gonzalez-Guerrero, J.L. Health-related quality of life and fitness of the caregiver of patient with dementia. Med. Sci. Sports Exerc. 2009, 41, 1182–1187. [Google Scholar] [CrossRef]
- Hernandez Chilatra, J.A.; Browning, W.R.; Yildiz, M.; Sullivan, T.P.; Pickering, C.E. Emotion regulation, coping strategies, and hazardous drinking among family caregivers of people with alzheimer’s disease and related dementias. Res. Gerontol. Nurs. 2024, 17, 81–90. [Google Scholar] [CrossRef]
- Haley, W.E.; West, C.A.; Wadley, V.G.; Ford, G.R.; White, F.A.; Barrett, J.J.; Harrell, L.E.; Roth, D.L. Psychological, social, and health impact of caregiving: A comparison of black and white dementia family caregivers and noncaregivers. Psychol. Aging 1995, 10, 540–552. [Google Scholar] [CrossRef]
- von Känel, R.; Mausbach, B.T.; Patterson, T.L.; Dimsdale, J.E.; Aschbacher, K.; Mills, P.J.; Ziegler, M.G.; Ancoli-Israel, S.; Grant, I. Increased Framingham coronary heart disease risk score in dementia caregivers relative to non-caregiving Ccntrols. Gerontology 2008, 54, 131–137. [Google Scholar] [CrossRef]
- Thomas, P.; Hazif-Thomas, C.; Pareault, M.; Vieban, F.; Clément, J.P. Troubles du sommeil chez les aidants à domicile de patients atteints de démence [Sleep disturbances in home caregivers of persons with dementia]. Encephale 2010, 36, 159–165. (In French) [Google Scholar] [CrossRef]
- Connell, C.M. Impact of spouse caregiving on health behaviors and physical and mental health status. Am. J. Alzheimer’s Care Relat. Disord. Res. 1994, 9, 26–36. [Google Scholar] [CrossRef]
- McKibbin, C.L.; Walsh, W.; Rinki, M.; Koin, D.; Gallagher-Thompson, D. Lifestyle and health behaviors among female family dementia caregivers: A comparison of wives and daughters. Aging Ment. Health 1999, 3, 165–172. [Google Scholar] [CrossRef]
- Arksey, H.; O’Malley, L. Scoping studies: Towards a methodological framework. Int. J. Soc. Res. Methodol. 2005, 8, 19–32. [Google Scholar] [CrossRef]
- Hazzan, A.A.; Haibach-Beach, P.; Lieberman, L.; Williams, J. Interventions for quality of life and related outcomes among unpaid caregivers of older adults with visual impairments: A scoping review. Br. J. Vis. Impair. 2022, 40, 545–562. [Google Scholar] [CrossRef]
- Peters, M.D.J.; Marnie, C.; Tricco, A.C.; Pollock, D.; Munn, Z.; Alexander, L.; McInerney, P.; Godfrey, C.M.; Khalil, H. Updated methodological guidance for the conduct of scoping reviews. JBI Evid. Synth. 2020, 18, 2119–2126. [Google Scholar] [CrossRef]
- da Costa Santos, C.M.; de Mattos Pimenta, C.A.; Nobre, M.R. The PICO strategy for the research question construction and evidence search. Rev. Lat. -Am. De Enferm. 2007, 15, 508–511. [Google Scholar] [CrossRef]
- Ouzzani, M.; Hammady, H.; Fedorowicz, Z.; Elmagarmid, A. Rayyan: A Web and mobile app for systematic reviews. Syst. Rev. 2016, 5, 210. [Google Scholar] [CrossRef]
- Tricco, A.C.; Lillie, E.; Zarin, W.; O’Brien, K.; Colquhoun, H.; Levac, D.; Moher, D.; Peters, M.D.; Horsley, T.; Weeks, L.; et al. PRISMA extension for scoping reviews (PRISMA-ScR): Checklist and explanation. Ann. Intern. Med. 2018, 169, 467–473. [Google Scholar] [CrossRef]
- Andersson, I.; Bååth, C.; Nilsson, J.; Eklund, A.J. A scoping review-Missed nursing care in community healthcare contexts and how it is measured. Nurs. Open 2022, 9, 1943–1966. [Google Scholar] [CrossRef]
- Gottschalk, S.; König, H.H.; Brettschneider, C. The association between informal caregiving and behavioral risk factors: A cross-sectional study. Int. J. Public Health 2020, 65, 911–921. [Google Scholar] [CrossRef]
- Secinti, E.; Wu, W.; Kent, E.E.; Demark-Wahnefried, W.; Lewson, A.B.; Mosher, C.E. Examining Health Behaviors of Chronic Disease Caregivers in the U.S. Am. J. Prev. Med. 2022, 62, e145–e158. [Google Scholar] [CrossRef] [PubMed]
- Shifren, K.; Chong, A. Health-related behaviors: A study among former young caregivers. J. Adult Dev. 2012, 19, 111–121. [Google Scholar] [CrossRef]
- Vandeweerd, C.; Paveza, G.J.; Walsh, M.; Corvin, J. Physical mistreatment in persons with Alzheimer’s disease. J. Aging Res. 2013, 2013, 920324. [Google Scholar] [CrossRef] [PubMed]
- von Känel, R.; Mausbach, B.T.; Dimsdale, J.E.; Ziegler, M.G.; Mills, P.J.; Allison, M.A.; Patterson, T.L.; Ancoli-Israel, S.; Grant, I. Refining caregiver vulnerability for clinical practice: Determinants of self-rated health in spousal dementia caregivers. BMC Geriatr. 2019, 19, 18. [Google Scholar] [CrossRef] [PubMed]
- Hazzan, A.A.; Shannon, H.; Ploeg, J.; Raina, P.; Gitlin, L.N.; Oremus, M. The association between caregiver well-being and care provided to persons with Alzheimer’s disease and related disorders. BMC Res. Notes 2016, 9, 344. [Google Scholar] [CrossRef]
- Werner, P. Reflections on quality of care for persons with dementia: Moving toward an integrated, comprehensive approach. Int. Psychogeriatr. 2019, 31, 307–308. [Google Scholar] [CrossRef]
- Kunicki, Z.; Jones, R. Prevalence of binge drinking by caregivers of persons with alzheimer’s disease or related dementia. Innov. Aging 2021, 5 (Suppl. 1), 812. [Google Scholar] [CrossRef]
- Rospenda, K.M.; Minich, L.M.; Milner, L.A.; Richman, J.A. Caregiver burden and alcohol use in a community sample. J. Addict. Dis. 2010, 29, 314–324. [Google Scholar] [CrossRef] [PubMed]
- Acuff, S.F.; Strickland, J.C.; Tucker, J.A.; Murphy, J.G. Changes in alcohol use during COVID-19 and associations with contextual and individual difference variables: A systematic review and meta-analysis. Psychol. Addict. Behav. 2022, 36, 1–19. [Google Scholar] [CrossRef]
- Hazzan, A.A.; Beach, P.; Lieberman, L.J.; Regan, C. Home-Based Pilot Intervention to Improve Quality of Life and Related Outcomes among Unpaid Caregivers and Their Care-Recipients with Visual Impairments. Int. J. Environ. Res. Public Health 2023, 20, 3867. [Google Scholar] [CrossRef]
- Sun, Y.; Ji, M.; Leng, M.; Li, X.; Zhang, X.; Wang, Z. Comparative efficacy of 11 non-pharmacological interventions on depression, anxiety, quality of life, and caregiver burden for informal caregivers of people with dementia: A systematic review and network meta-analysis. Int. J. Nurs. Stud. 2022, 129, 104204. [Google Scholar] [CrossRef] [PubMed]

| PICO | Headings Description | |
|---|---|---|
| P | Population/participants | Unpaid caregivers of people living with dementia |
| I | Intervention | Interventions or issues related to alcohol use and abuse among family caregivers of people living with dementia |
| C | Context | Family caregivers of people living with dementia in a community setting; studies conducted in the United States; all study designs eligible; studies published within the last 20 years; available in the English language |
| O | Outcome | Alcohol use, alcohol addiction, alcohol abuse (e.g., heavy drinking, binge drinking) |
| Study (Authors and Year) | Characteristics of the Family Caregiver | Characteristics of the Person with Dementia | Study Context/Concept | Study Method | Study Aims/Objectives |
|---|---|---|---|---|---|
| Gottschalk et al. (2020) [34] | Caregiver status (yes/no). This was derived from the question “During the past 30 days, did you provide regular care or assistance to a friend or family member who has a health problem or disability?” | Non-caregivers (NCGs) vs. dementia caregivers (DCGs) | Utilized data from the 2017 wave of the Behavioral Risk Factor Surveillance System (BRFSS) of the Center for Disease Control. These include data from US residents in 50 states, the District of Columbia as well as three US territories. | Cross-sectional study | Aim #1: To address the hypothesis that worse physical health in CGs is attributable to health behavior by comparing NCGs to CGs and to DCGs regarding selected behavioral risk factors (alcohol consumption, smoking behavior, overweight/obesity, insufficient physical activity). Aim #2: To assess the relationship between caregiving-related variables (caregiving intensity, length of caregiving, relationship to care recipient, and caregiving tasks) and behavioral risk factors within the group of CGs and DCGs. |
| Secinti et al. (2022) [35] | Caregiving status was categorized based on the following questions: “During the past 30 days, did you provide regular care or assistance to a friend or family member who has a health problem or disability?” and “What is the main health problem, long-term illness, or disability that the person you care for has?” | People with dementia | BRFSS data from the five most recent cross-sectional waves were combined: 2015 (24 states), 2016 (21 states and territories), 2017 (12 states), 2018 (5 states), and 2019 (10 states). | Pooled cross-sectional | Aim #1: To compare health behavior between the caregiver groups and non-caregivers using hierarchical regression analyses with two steps. Aim #2: To examine the relationships between caregiving intensity and each health behavior in the caregiver samples using hierarchical binary logistic or Poisson regression with three steps. |
| Shifren and Chong, (2012) [36] | Early caregiving, defined as the provision of basic activities of daily living (ADLs) (i.e., bathing, dressing, feeding) and/or instrumental activities of daily living (IADLs) (i.e., doing finances, grocery shopping, providing transportation, household chores) for a parent or adult relative while the caregiver was under 21 years old. In addition to the ADLs, IADLs, and the age requirements, individuals had to provide care for at least several hours a day for a 1 month period to be considered a caregiver. | Older adults with Alzheimer’s disease | Part of ongoing research on former young caregivers that began in 1998. | Cross-sectional study | Aim #1: To provide descriptive information on these former young caregivers’ adult health-related behaviors. Aim #2: Comparing former young caregivers’ health-related behaviors to non-caregiver samples. Aim #3: Assessing the relationship between former young caregivers’ health-related behaviors and their mental health. |
| VandeWeerd et al. (2013) [37] | Caregivers for older adults diagnosed with AD according to the NINCDS/ADRDA criteria. Also includes dementia of the Alzheimer’s type according to the DSM-III-R or DSM-IV in the three years leading to their enrollment in the study. | Specifically older adults who have been diagnosed with AD and receive treatment from memory disorder clinics/ members of Alzheimer’s Associations during the enrollment period. | Older adults with Alzheimer’s disease and dwelling in the community in state of Florida. Must also be using the risk and vulnerability model of elder mistreatment. | Analysis of secondary data collected from the aggression and violence in community-based Alzheimer’s families grant. | Examines risk factors for physical mistreatment among community-dwelling older adults with AD in the state of Florida utilizing the risk and vulnerability model of elder mistreatment. |
| von Kanel et al. (2019) [38] | Caregivers enrolled between 2/2015 and 11/2017 in the University of California, San Diego (UCSD) Alzheimer’s Caregiver Study for an RCT. | Spouse with dementia | Examined 134 elderly (≥55 years) caring for a spouse with dementia and rated their own health (SRH). | Cross-sectional study | Sought to identify demographic factors (for example, age, sex, education), health characteristics (for example, health behaviors, physical health indicators, psychosocial factors) and caregiving-specific stressors (for example, years of caregiving, dementia severity, functional impairment of the care recipient, perceived caregiver burden) that may differentiate dementia caregivers with poor/fair SRH from dementia caregivers with good, very good, or excellent SRH. |
| Study (Authors and Year) | How Alcohol Use or Abuse Was Measured | Reported Rate, Prevalence, or Observation Regarding Alcohol Use or Abuse | Reported Reasons/Justification |
|---|---|---|---|
| Gottschalk et al. (2020) [34] | 2015–2020 Dietary Guidelines for Americans | Caregiving was associated with more responsible alcohol use (OR = 0.86, 95% CI [0.81–0.92]). | Negative association between caregiving and alcohol consumption. Reasons include alcohol consumption entailing longer-lasting consequences related to the inability to manage caregiving duties. |
| Secinti et al. (2022) [35] | Assessed alcohol use during the past month with 3 measures: (1) binge drinking (i.e., male caregivers reporting having ≥5 drinks or female caregivers reporting having ≥4 drinks on ≥1 occasion in the past month; yes versus no), (2) average drinks per week (continuous), and (3) heavy drinking (i.e., male caregivers reporting having >14 drinks per week or female caregivers reporting having >7 drinks per week; yes versus no) | Binge drinking did not vary between caregivers and non-caregivers; only caregivers of patients with dementia were less likely to report heavy drinking than non-caregivers (OR = 0.73, p < 0.05). | Lower likelihood of heavy drinking related to caregiver’s older age, need for continual surveillance of patient activities, as well as healthier relatives assuming caregiving responsibilities. |
| Shifren and Chong (2012) [36] | The Health Behaviors Inventory (HBI). The HBI contains ten items, including drinking. | Caregivers and non-caregivers differed significantly on alcohol consumption {i.e., 5.67(1.11) vs. 5.01(1.10), t-value = 2.66 (p = 0.009). Specifically, former young caregivers report drinking less alcohol than non-caregivers. | Caregivers may not have as much opportunity to socialize with others. Also, the former young caregivers enrolled in the study may have life experiences with someone who was an alcoholic. Therefore, caregiving for a parent or adult relative with alcoholism could reduce a caregiver’s desire for alcohol. |
| VandeWeerd et al. (2013) [37] | Michigan Alcohol Screening Test (MAST) | Caregivers with alcohol problems were three times as likely to be violent with elders for whom they were providing care (p = 0.041; OR = 3.217; CI = 2.382–4.775). Alcoholism on the part of caregivers (p = 0.052; OR = 6.176; CI = 4.511–9.706) was significantly related to the likelihood of physical mistreatment. | Alcohol abuse in caregivers increase the likelihood of physical mistreatment. |
| von Kanel et al. (2019) [38] | This was scored on an ordinal scale based on the number of days on which caregivers had at least one alcoholic drink in the past month (scores ranges from 0 “0 days” to 6 = “all 30 days”). | Alcohol consumption (all caregivers, n = 134), score, mean (SD) 0 to 6 2.03 (2.26) Greater care recipient dementia was related with less alcohol consumption (r = −0.20, p = 0.022). Greater care recipient functional impairment was associated with less alcohol consumption (r = −0.26, p = 0.002). | Poor/fair self-rated health (SRH) vs. at least good SRH indicates an inclusive measure of low health and caregiving-specific stress in dementia caregivers. |
Disclaimer/Publisher’s Note: The statements, opinions and data contained in all publications are solely those of the individual author(s) and contributor(s) and not of MDPI and/or the editor(s). MDPI and/or the editor(s) disclaim responsibility for any injury to people or property resulting from any ideas, methods, instructions or products referred to in the content. |
© 2024 by the authors. Licensee MDPI, Basel, Switzerland. This article is an open access article distributed under the terms and conditions of the Creative Commons Attribution (CC BY) license (https://creativecommons.org/licenses/by/4.0/).
Share and Cite
Hazzan, A.A.; Sniatecki, J.L.; Metz, G.; Williams, J. Alcohol Use and Abuse Among Family Caregivers of People Living with Dementia in the United States: A Scoping Review. Int. J. Environ. Res. Public Health 2024, 21, 1525. https://doi.org/10.3390/ijerph21111525
Hazzan AA, Sniatecki JL, Metz G, Williams J. Alcohol Use and Abuse Among Family Caregivers of People Living with Dementia in the United States: A Scoping Review. International Journal of Environmental Research and Public Health. 2024; 21(11):1525. https://doi.org/10.3390/ijerph21111525
Chicago/Turabian StyleHazzan, Afeez A., Jessica L. Sniatecki, Gary Metz, and Jamia Williams. 2024. "Alcohol Use and Abuse Among Family Caregivers of People Living with Dementia in the United States: A Scoping Review" International Journal of Environmental Research and Public Health 21, no. 11: 1525. https://doi.org/10.3390/ijerph21111525
APA StyleHazzan, A. A., Sniatecki, J. L., Metz, G., & Williams, J. (2024). Alcohol Use and Abuse Among Family Caregivers of People Living with Dementia in the United States: A Scoping Review. International Journal of Environmental Research and Public Health, 21(11), 1525. https://doi.org/10.3390/ijerph21111525

