Abstract
Considerable research has been undertaken regarding the mental health inequalities experienced by lesbian, gay, bisexual, transgender and intersex (LGBTI+) youth as a consequence of societal and individual prejudice, stigma and discrimination. Far less research has focussed on protective factors that promote wellbeing for this population. A scoping review was conducted using a six-stage methodological framework, and is reported in accordance with the PRISMA-ScR statement. This explored the extent, range and nature of the peer-reviewed, published, academic literature on what is known about the protective factors that promote LGBTI+ youth wellbeing. Six databases were systematically searched applying Population–Concept–Context key inclusion criteria, complemented by contact with authors to identify additional sources, reference checks and hand searches. Ninety-six individual research records were identified and analysed, drawing from Honneth’s Recognition Theory. Interpersonal relations with parents (n = 40), peers (n = 32) and providers (n = 22) were associated with indicators of enhanced wellbeing, as were LGBTI+ community relations (n = 32). Importantly, online (n = 10), faith (n = 10) and cultural (n = 5) communities were potentially protective. Content and thematic analysis highlighted the importance of Gay–Straight Alliances (GSAs) (n = 23) offering powerful protective opportunities through intersecting interpersonal, community and legal forms of recognition. GSAs enhance allyship by peers and providers (n = 21), facilitate access to LGBTI+ community networks (n = 11) and co-exist alongside inclusive policies (n = 12), curricular (n = 5) and extracurricular activities (n = 1). This scoping review underscores the need to move beyond the predominant focus on risk factors for LGBTI+ youth, which subsequently inform protectionist approaches. It concludes with an appeal to develop mechanisms to apply recognitive justice to policy, practice and, importantly, future research directions. This emphasises the salience of enhanced understandings of inclusion, which is rights-based, universally available and of potential benefit to all.
1. Introduction
1.1. Orientations and Identities
The World Health Organization (WHO) describes mental health holistically as “a state of wellbeing” [1]. While the concept of wellbeing is contested, it is used extensively throughout the literature, with less clarity about how this is defined [2,3]. In relation to lesbian, gay, bisexual, transgender and intersex (LGBTI+) populations, the concept of wellbeing has generated considerable research interest over many decades [4]. Defining sexual minority, gender minority youth and those with diverse sex development using the LGBTI+ acronym appears straightforward: “L” equates to lesbian; “G” to gay; “B” to bisexual; “T” to transgender and “I” to intersex. The LGBTI+ acronym comprises three dimensions, sexual orientation, gender identity and sex development, with wide variations and diversity of expression, particularly for youth [5]. Sexual orientation encompasses identification, behaviour and attraction, with suggestions of a greater lifetime prevalence of same-gender behaviour and attraction than identification [6], and higher prevalence of an LGBTI+ identification for youth, with young people more likely to identify as bisexual [7]. Gender identity refers to someone’s internal sense of their gender as male, female or non-binary, and may not accord with the sex assigned at birth [4]. Sex development is a spectrum of variations that occur within humanity, including intersex youth [8]. The inclusion of populations with diverse sex development accords with the recent work of the National Academies of Sciences, Engineering and Medicine [9]. Notwithstanding the complexity of youth orientations and identities, “researchers tend to use self-identification as the defining criterion” [4] (p. 13).
1.2. Wellbeing and Stigmatisation
There has been much concern regarding youth mental health disparities and vulnerability to psychological distress and suicidality [4,10,11,12]. This is typically contextualised within a Minority Stress Model, which describes the consequences of discrimination against, and victimisation of, marginalised groups [13]. This is consistent with WHO identification of the negative impact of social exclusion and stigmatisation [14]. Further, structural stigma within systems and enactment of personal stigma at the intersubjective level are acknowledged [15]. Stigmatisation regarding LGBTI+ identities is recognised as impacting negatively on wellbeing, reinscribing normative, binary frames of reference [16]. Such stigmatisation may equally apply to “mental health”, regarded as synonymous with ill health, as distinct from positive mental health or social wellbeing [2]. The resultant tendency for young LGBTI+ lives to be represented as universally vulnerable and “at risk”, on the basis of their orientations and identities, may lead to protectionist approaches, inadvertently reinforcing underlying inequalities [16,17,18,19,20,21,22,23]. As a consequence, LGBTI+ youth may have increased reluctance to disclose mental health difficulties due to concerns that providers may misunderstand their LGBTI+ identity as the source of mental ill health, or lack understanding and awareness of appropriate language and terminology [24].
1.3. Social Justice as a Pre-Requisite for Wellbeing
The WHO makes a further contribution to understandings of wellbeing through the Ottawa Charter for Health Promotion, which emphasises that social justice is a necessary pre-requisite for health, including mental health [25]. While there are multiple definitions of justice, distinctions have been drawn between redistributive and recognitive forms of justice [26]. Honneth concurs, highlighting the importance of recognition and revaluing disrespected identities through promoting cultural diversity and group differentiation [27,28,29]. In particular, Honneth underscores the importance of recognitive justice for emancipation struggles, using this as an example of social justice for LGBTI+ communities, described as: “culturally integrated communities with a common history, language and sensibility” [29] (p. 162). His tripartite framework emphasises three interconnected forms of recognition: interpersonal, community and legal relations [27,28,29]. This extends recognition beyond intersubjective relationships to the structural context through the recognition of universal human rights [27,28,29].
1.4. Rationale and Objectives
From our initial analysis and literature research, there is no existing review (narrative, systematic or scoping) on protective factors for LGBTI+ youth wellbeing. The limited research focus on protective factors is noteworthy given that almost two decades have passed since Meyer drew attention to the potential of “stress-ameliorating factors” for mental health [13] (p. 678). Further, a decade ago, Haas et al. specifically recommended that studies should be conducted on potentially protective factors for LGBTI+ populations [4]. The methodological framework for scoping reviews was followed as outlined by Arksey and O’Malley and Levac, Colquhoun and O’Brien [30,31]. The review aimed to: map the concepts, themes and types of available evidence within the existing literature; describe the characteristics of those studies undertaken to date, the various domains assessed and the specific outcome measures used; and to identify research deficits and knowledge gaps [30,31,32,33]. In accordance with the PRISMA Extension for Scoping Reviews (PRISMA-ScR) reporting statement [34], outlined in Appendix A, a protocol was published a priori (https://hrbopenresearch.org/articles/3-11, accessed on 28 October 2021) [35]. Supplementary Data (see Supplementary Materials) provided with this review, were submitted to the Open Science Framework repository [36]. The overarching objective was to collect and synthesise evidence on the protective factors for LGBTI+ youth wellbeing.
This scoping review has potential to inform policy, practice and research, particularly through mapping a course forward to guide the planning and the commissioning of future studies [30,31,32,33].
2. Materials and Methods
2.1. Search Strategy
The search strategy was developed by the lead author (N.C.) in consultation with a subject liaison librarian (M.B.), with detailed search terms subsequently generated (N.C. and L.T.). No restrictions on time were placed on the search. With the limited research attention given to the topic, the review focused on published academic, peer-reviewed research articles and review articles in English. The Population–Concept–Context (PCC) approach informed inclusion screening criteria [34]. This was conceptualised as: P—Population: sexual minority, gender minority, intersex and non-binary youth; C—Concept: protective factors that promote wellbeing; and C—Context: any country, with broadly comparable supportive environments, as outlined in the Global Acceptance Index (GAI) [37]. Study selection was based on a priori eligibility criteria as outlined in Table 1.
Table 1.
Inclusion and exclusion criteria of study selection using PCC criteria.
2.2. Search and Study Selection
Studies were identified through electronic academic database searches using a combination of title and keyword terms alongside MeSH headings across six databases: PubMed; CINAHL; PsycINFO; ASSIA, Eric ProQuest; and Academic Search Complete. Prior to searching, the full electronic search strategy for PubMed was deposited in the Open Science Framework repository [36]. Comprehensive searches were conducted across all databases on 21 June 2020 and citations were managed using the bibliographic software manager, EndNote, with duplicates removed and imported into Covidence (N.C.).
All titles and abstracts were screened by two reviewers independently, in two teams (N.C. and O.J.; N.C. and L.T.), using screening tools tested by the team before their use (N.C., O.J., L.T., M.B. and D.C.) [38,39,40]. Disagreements were resolved via discussion, with reference to the a priori eligibility criteria until consensus was achieved (N.C., O.J., L.T. and D.C.). The PCC criteria were applied to the full text by two reviewers, independently (N.C. and O.J.) [34]. Another reviewer was recruited to assist in resolving disagreements (A.K.). CART criteria (Completeness, Accuracy, Relevance, Timeliness) were applied to intervention studies in relation to the research question (N.C. and A.K.) [41]. Following further discussion (N.C., A.K., O.J. and D.C.), records with medical, pharmacological and therapeutic interventions were excluded. While the authors acknowledge that treatment can promote wellbeing, the focus of this review is on protective factors that are health promoting [1,2,3,25]. This process sought to ensure robust, transparent decision-making informed by a clear rationale for selecting sources of evidence [38,39,40].
Follow-up search strategies included contact with 29 content experts, requesting information on relevant published studies, with a reminder sent one week later (N.C.). Over a third of authors responded (34.5%). This was complemented by reference checks for relevant publications and a final hand search of peer-reviewed journals by dissertation author name (N.C.). All identified records were cross-checked against Covidence and independently double-screened (N.C. and A.K.).
2.3. Data Charting and Summarising Results
Two study team members designed a template, to confirm relevance and extract characteristics from each full-text record (N.C. and D.C.). A pilot exercise was undertaken to guide the process, as recommended by Levac et al. (N.C., O.J., L.T., M.B. and D.C.) [31]. Based on this preliminary exercise, half of the records identified through database searching were extracted by a single reviewer (N.C.), with the study team completing checks against the original articles (A.K., O.J., L.T., M.B. and D.C.). The data items were compiled by the lead author (N.C.) in Microsoft Excel of the main details and relevant data collection variables (lead author, year of publication, study location, title, methodology and analysis, recruitment, demographic details, protective factors, wellbeing indicators).
2.4. Content and Thematic Analysis
Content and thematic analysis was undertaken, as per scoping review guidelines [30,31,32,33]. An inductive approach initially extracted protective factors, with a deductive approach subsequently applied across all records to assess the relevance of Honneth’s Recognition Theory [27,28,29]. The first author (N.C.) collated and categorised the records iteratively to summarise the results, with another member recruited to the study team to cross-reference charted data against the original articles (C.B.) [41]. Study team members regularly assessed this process to ensure consistency of the synthesis of results with the scoping review research question and purpose (A.K., L.T. and D.C.).
2.5. Consultation
Levac et al. recommend that the consultation stage is undertaken in order to enhance methodological rigour [31]. Further, Daudt et al. suggest that suitable stakeholders should be invited to be part of the research team [33]. The study team included members from within LGBTI+ communities with research, policy and practice backgrounds. Ethical approval was granted from a university Humanities Research Ethics Committee to undertake an online stakeholder consultation complemented by online discussions with LGBTI+ young people and peer allies (HS-19-80) [42,43,44,45,46]. Using an iterative Consulting–Conducting–Collaborating–Checking cycle for “learning with” LGBTI+ youth and allies, young people were invited to share their thoughts and insights [47,48]. The overarching process for obtaining and confirming data was underpinned by the work of Pollock et al. to ensure correct data interpretation and suggestions for knowledge translation [49]. This process enhanced the data analysis.
3. Results
3.1. Search Results
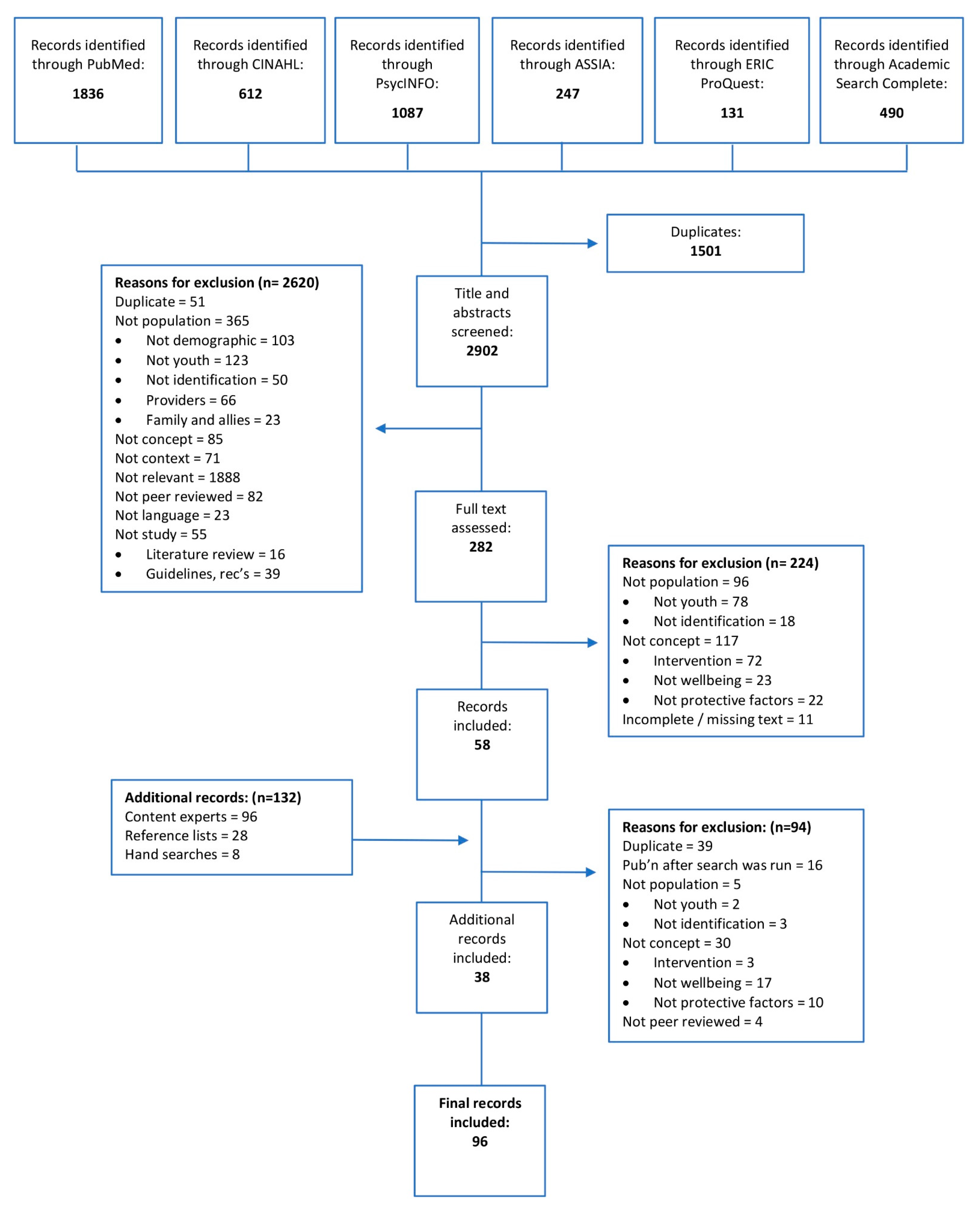
Following deduplication, 2902 records were double-screened, with 132 additional records located via content experts, reference lists and hand searches. All sources of evidence were screened, duplicates removed, and those published after the date of the search excluded. In total, 58 records were identified through database searches, with a further 38 additional records meeting eligibility criteria. This iterative screening and filtering process, with reasons for exclusion recorded at each stage, is illustrated in the flow diagram in Figure 1.
Figure 1.
Screening and filtering process.
3.2. Overview of Documented Records
The review identified 96 records spanning just over three decades, from 1989 until 2020. All 96 records are presented in Table 2, Table 3, Table 4, Table 5, Table 6 and Table 7. While the first identified records date from 1989, it is notable that it was a further ten years before there was an exponential increase in research attention on, or including, factors that protect or promote LGBTI+ youth wellbeing. As such, the first 20 years of this review account for just 10.3% of records, with 89.7% of records published since 2010. An overview of these findings is illustrated in Figure 2.
Table 2.
Quantitative records of interpersonal relations: parental, peer and provider protective factors for LGBTI+ youth wellbeing (n = 21).
Table 3.
Qualitative, mixed-methods research and systematic review records of interpersonal relations: parental, peer and provider protective factors for LGBTI+ youth wellbeing: (n = 9).
Table 4.
Quantitative, mixed-methods research and systematic review of records of community protective factors for LGBTI+ youth wellbeing: LGBTI+, online, faith and cultural communities (n = 12).
Table 5.
Qualitative records of community protective factors for LGBTI+ youth wellbeing: LGBTI+, online, faith and cultural communities (n = 12).
Table 6.
Records of legal protective factors for LGBTI+ youth wellbeing: inclusive policies, curriculum, access and provision (n = 18).
Table 7.
Intersecting interpersonal, community and legal relations and protective factors for LGBTI+ youth wellbeing (n = 19 records).
Figure 2.
Research records achieving the inclusion criteria 1989 to 2020.
While 25 countries met context inclusion criteria [37], only the United States (n = 79), Canada (n = 11), Australia (n = 4), Britain (n = 3) and New Zealand (n = 2) were represented. This is consistent with a recent landscape review and research gap analysis identifying the paucity of research, across Europe, of any persuasion, focused on LGBTI+ youth [50]. From the searches, we reviewed quantitative (n = 45), qualitative (n = 34) and mixed-methods research (n = 8) studies, with sample sizes ranging from n = 5 through to n = 4314. Systematic (n = 5) and narrative (n = 4) reviews were also included (Figure 3). Four of these provide a global perspective. Quantitative research accounts for almost half of the records (46.9%). It is notable that it was not until 2014 that these records included research using large, population-based datasets, with variables on sexual orientation, measuring identification, rather than attraction or behaviour. The emergence of population-based analyses in relation to gender identity is more recent, dating from 2018. Prior to this, studies recruited participants mainly through LGBTI+ organisations, community venues and events.
Figure 3.
Research methodology for included records.
3.3. Demographic Overview
3.3.1. Orientations and Identities
A fundamental issue across all included sources related to definitions, terminology and self-descriptors used by research participants. Research was predominantly conducted with sexual minority youth populations (72.9%), with studies including transgender and gender minority youth being more sparse (25.9%) (Figure 4). There is a paucity of research with intersex youth and those with variations in sex development (1.2%). One study focused on those who identify with a medical term: congenital adrenal hyperplasia (CAH).
Figure 4.
Self-descriptors and proportion of records focused on sexual minority youth, gender minority youth and those with diverse sex development.
3.3.2. Self-Descriptors
There is broad variation in the range of identities and orientations included. Alongside lesbian, gay, bisexual, transgender and intersex from the LGBTI+ acronym, as Figure 3 highlights, the “+” symbol encompasses 57 forms of self-identification: 23 self-descriptors used by sexual minority youth; 17 self-descriptors for those who are transgender; with 16 terms encompassing gender minority identities; and one using medical terminology for variations of sex development.
3.3.3. Being “Out”
In relation to identity and orientation, some records highlight that openness regarding sexual orientation and/or gender diversity is critical for positive wellbeing [51,52,53] and is associated with reduced stigma and discrimination [51,52] and increased pride [54]. Sexual minority youth “out” to a larger peer network reported higher levels of support, particularly with longer lapses of time since disclosure [55]. However, both concealment and its opposite, open disclosure of sexual orientation and gender identity, may be equally protective [52,56]. These nuanced findings emphasise that it may depend on who young people disclose to, with both youth who were fully “out” and those not “out” at all having to manage these dynamics least [52,57]. Further, the motivation to conceal may not negatively impact on connectedness, including within LGBTI+ networks [58].
3.3.4. Age
The records included LGBTI+ populations aged between 10 and 24 years, in accordance with the definition of youth [59,60]. Where reported, the mean age, across primary studies, ranged from 14.3 years to 23.4 years. As illustrated in Figure 5, most of the research focus has been with emerging adults, aged over 18, with some focus on adolescents aged 14–17 years. One study that included teenagers noted that there were far fewer younger participants [61]. There was limited research attention on children aged 10–13 years.
Figure 5.
Participant ages across included records.
The combined inductive content analysis and deductive thematic analysis found several areas of interest, highlighting the interpersonal, community and legal factors associated with LGBTI+ youth wellbeing (Figure 6). Key themes included: intersubjective recognition; community connectedness; inclusion through universal rights; and intersecting forms of recognition. These protective factors will now be discussed, before outlining the impact on outcomes and associations with broad indicators of wellbeing.
Figure 6.
The proportion of interpersonal, community and legal factors across included records.
3.4. Intersubjective Recognition
Honneth highlights that recognition through interpersonal relationships with an other whom one mutually recognises supports the development of security and resilience, with an impact on self-confidence [28] (pp. 26–29). Intersubjective relations included relationships with parents (n = 40), peers (n = 32) and providers (n = 22), with the proportion of records illustrated in Figure 6. Interpersonal protective factors and the impact on wellbeing are tabulated, in chronological order from the most recent, in Table 2 of the quantitative records (n = 16), Table 3 of the qualitative and other records (n = 9), alongside those captured in Table 7 of the intersecting records (n = 15).
3.4.1. Parents
Families play a vital role in LGBTI+ youth wellbeing, with relationships showing the greatest promotive effects. Parental acceptance and affirmation, belonging and connectedness, understanding and advocacy were all associated with increased wellbeing for LGBTI+ youth. Belonging and connectedness [56,61,62,63,64,65,66,67,68,69,70,71,72,73,74,75,76,77] and enhanced emotional support and closeness [55,63,65,75,76,77,78,79,80,81,82] included positive experiences, comments, behaviours and interventions [74,83]. Positive attitudes of parents extended to self-education and seeking to understand their child’s sexual orientation [71,74,75,76,80,84], gender identity [69,74,83,85] and sex development [86]. Advocacy was also highlighted and included support for, and assistance with, accessing care [67,79,87]. Accepting and affirming parental attitudes [65,68,69,70,71,72,73,74,75,76,77,78,80,81,82,83,84,85,88,89,90] were pivotal in facilitating identity exploration [65,69,70,73,75,80,85,90]. However, there is nuance in these findings. Some records note that acceptance and affirmation may be more likely to come from families rich in other forms of support [88,91]. Further, parents may be less likely to provide LGBTI+ identity-specific support [55,89]. While more generalised forms of support are valued, this may require negotiation by young people [51,55,56,89]. Family support was particularly important for younger sexual minority youth, with the positive effects of peer support increasing with age [77,88,92,93]. This highlights the potential promotive effects of parental support for independence and autonomy during emerging adulthood [80].
3.4.2. Peers
Social support from peers was identified as a protective factor in the lives of LGBTI+ youth (n = 32). A range of peer relationships were identified: close friendships with gender and sexual minority peers [52,53,55,61,62,68,69,88,89,90,91,92,93,94,95], including romantic relationships [53,90,96,97,98,99], cross-sexual orientation friendships [52,55,100,101,102] and supportive peer relationships [52,53,57,61,65,69,72,75,88,90,93,94,95,102]. Such relationships with peers were regarded as mutually beneficial and reciprocal and of increasing importance as young people became older [72,77,88,92]. Differences were noted, with sexual minority friends described as providing support for coping with both sexuality stress and other problems, while heterosexual friendships provided more non-sexuality support than sexuality-related support [55,89,94]. While being “out” was associated with larger networks and a greater proportion of extremely close friends, it was also associated with a greater loss of heterosexual friendships after coming out, with fears regarding romantic relationships as a consequence [53]. As such, there may be limitations to the emotional support provided by heterosexual peers [102]. However, the promotive benefits of cross-sexual orientation friendships offer the potential for the appreciation of commonalities, breaking down negative stereotypes and increasing the sensitivity of the heterosexual friend to sexual minority perspectives [52,55,95,100,102].
3.4.3. Providers
Providers and non-parent adults were also found to have a protective role (n = 22). This included those in formal and informal roles within education, youth work, health and social care or counselling and therapeutic roles. Such relationships provided opportunities for connectedness [62,66,81,90,101,103], belonging [66,104], support [77,83,90,105,106,107,108] and acceptance [70,109]. Particular skills were noted, including provider knowledge [70,75], provision of affirming care [86,110] and informal mentoring [73,98,110,111,112].
3.5. Community Connectedness
Honneth equally emphasises the unique contribution of community members, with the acknowledgment of individual contributions to the collective, enhancing self-worth (p. 30) [28]. Such protective community relations extended to LGBTI+ networks (n = 32), online connectedness (n = 10), faith communities (n = 10) and cultural communities (n = 5). Community protective factors and the impact on wellbeing are tabulated, in chronological order, in Table 4 of the quantitative and mixed-methods research, alongside the systematic review records (n = 12), Table 5 of the qualitative records (n = 17) and the records of intersecting forms of recognition in Table 7 (n = 19).
3.5.1. LGBTI+ Communities
The theme of protective LGBTI+ communities was consistent across the records, with connection to LGBTI+ communities [54,65,67,68,70,72,73,75,90,93,95,100,101,102,113,114,115,116,117,118,119], alongside specific mention of gay [93,95,117,118], lesbian [54,58,100] and trans [83,104,106,107,110,120,121,122] communities. However, bisexual youth do not appear to derive such promotive benefits. This is noteworthy as research indicates that the largest proportion of those identifying as LGBTI+ are bisexual [6]. The records in the review attest to the importance of spaces and places, particularly LGBTI+ youth groups. Visibility of LGBTI+ communities was emphasised [98,100,106,108,112,114,115], achieved though LGBTI+ role models [73,75,93,100,101,117,123,124,125] and organisations [68,100,104,113,115], and through media representation [67,75,115,126].
3.5.2. Online Communities
Online communities may provide important platforms for LGBTI+ youth, particularly those outside urban centres [65,73,103,124,126,127,128,129,130,131,132]. They appear to facilitate access to LGBTI+-specific social support [103,128,130,132], emotional support [132] and increased connectedness [73,124,126,129,131], as a consequence. This was enhanced when there were no in-person LGBTI+ supports available locally [131]. Access to online LGBTI+ communities provided a source of friendship and support, and offered the potential to find romance and to meet people in person [131,132]. Some online friendships may replace in person friendships [132]. Sexual minority youth were noted to be more adventurous in their online use, meeting people online, including for friendships and relationships, in contrast to their heterosexual peers [132].
3.5.3. Faith Communities
This review identified potential for the presence of accepting faith communities to be a source of support for LGBTI+ youth [68,73,90,114,127,133,134,135,136,137]. While faith and LGBTI+ identities have often been assumed to be incompatible and mutually exclusive, those religions and communities with supportive attitudes, such as endorsing marriage equality, may enhance the interaction of diverse identities [127,135,137]. Positive acceptance may be promotive of identity development, which, in turn, mediates the relationship between identity integration and wellbeing [114,134,135,136].
3.5.4. Cultural Communities
An emergent topic area identified as part of this review is the protective potential of cultural communities. Five records identify the potential for LGBTI+ identification and cultural identification to be mutually enhancing [70,73,103,106,125]. The interaction of these diverse identities provided support from peers and the inspiration of role models [70,106,125], resistance to cultural stigma and prejudice related to intersecting identities [103] and affirmation through the value of such unique and multifaceted identities [70,106]. Further, strong cultural and familial ties enhanced personalised coping strategies [125] and challenged the “at risk framing” of cultural messages [103].
3.6. Inclusion through Universal Rights
Honneth underscores that recognitive justice necessarily requires legal relations, i.e., recognition of universal rights and inclusion, which promotes empowerment and self-respect [28] (pp. 26–29). The scoping review highlights the importance of the structural context, beyond the broader social acceptance through legislative measures, captured by the GAI [37]. Documenting protective legal relations highlighted educational settings, in particular, with Gay–Straight Alliances (GSAs), also known as Gender–Sexuality Alliances, offering inclusive spaces. GSAs (n = 23), alongside inclusive policies (n = 23), curricular (n = 11) and extracurricular activities (n = 4) were all promotive of wellbeing. Such protective climates highlight the powerful protective potential of GSAs. These protective factors, and the impact on wellbeing, are tabulated in chronological order, from the most recent, in Table 6 of the legal relations and Table 7 of the intersecting protective factors.
3.6.1. Gay–Straight Alliances/Gender–Sexuality Alliances (GSAs)
GSAs are student-run organisations that unite LGBTI+ young people and allies by providing support, opportunities to socialise, information and access to resources. This review found that the presence, alone, of GSAs in schools was protective [87,91,101,105,108,111,122,138,139,140,141,142,143]. This promotive benefit was enhanced through involvement and participation [64,87,105,111,139,140,142]. Further, greater levels of engagement were associated with greater benefits [64]. Even moderate levels of peer and significant other support appear to play a protective role [91]. GSAs may also facilitate access to LGBTI+ community networks [64,68,75,83,90,101,104,120,140,142,143].
3.6.2. Policies
A number of policy factors, particularly in the school context, that promote LGBTI+ wellbeing were documented. While there was some reference to anti-discrimination measures [75,110,141,144], this review noted the presence of inclusive policies, as a means to influence overall school climates. Such policies were applied universally across the school and extended to administrative measures to provide for chosen name and use of pronouns [106,107,109,110,120,144], inclusive bathroom access [75,144,145,146], alongside all-gender dress codes, such as uniforms [75,109].
3.6.3. Curricular
This scoping review highlights the importance of a comprehensive and inclusive education curriculum [65,68,75,83,120,147,148]. While these findings largely relate to the secondary school context, an inclusive curriculum includes, but is not limited to, puberty, sexuality and relationship education [120,123,141,147,148]. In addition, curricula should have broader relevance to sexual minority youth, gender minority youth and youth with diverse sex development. As such, curricular education offers potential to extend beyond health, to ensure the representation of LGBTI+ lives throughout the humanities and sciences [68,70,75,93,111,123].
3.6.4. Extracurricular Activities
Alongside inclusive spaces in schools for LGBTI+ youth, curricular provision may also co-exist alongside extracurricular activities, offered through school and outside educational contexts [65,120,147,148]. This included welcoming same-gender partners at school events, alongside the partners of staff and family from sexual and gender minority backgrounds [147]. There was specific mention of involvement in creative pursuits, such as music, art, dance and drama, alongside sports participation [120]. It is noteworthy that there was only one record that specifically mentioned creative and sporting extracurricular activities [120].
3.7. Intersecting Forms of Recognition
Honneth’s Recognition Theory outlines an intersecting, tripartite framework that underscores the co-existence and interconnection between interpersonal, community and legal forms of recognition. In particular, GSAs appear to offer powerful protective potential through the intersection of these forms of recognition. These promotive benefits are illustrated in Figure 7.
Figure 7.
The association of Gay-Straight Alliances/Gender-Sexuality Alliances (GSAs) with intersecting interpersonal, community and legal protective factors.
As such, GSAs may enhance allyship by peers and providers (n = 21) and facilitate access and connectedness to LGBTI+ community networks (n = 11). Positive affirmation of identities and orientations, and allyship by peers [64,68,73,83,90,100,110,123,140], alongside that of providers [64,67,68,73,75,83,90,100,101,104,110,123,140,141,142,143], may enhance and promote advocacy at both the individual and collective levels [64,69,70,83,85,105,106,107,109,110,120,123,138,140,141]. Advocacy, in turn, may promote activism, with strong associations with wellbeing [64,67,70,98,110,119,120,138,140,141,142,143]. Additionally, GSAs may facilitate and strengthen the development LGBTI+ community networks, enhancing community relations [64,68,75,83,90,101,104,120,140,142,143]. Further, the presence of GSAs was associated with the increased likelihood of co-existing inclusive policies (n = 12), inclusive school curricular (n = 5) and extracurricular activities (n = 1). These findings are tabulated, in chronological order from the most recent, in Table 7.
3.8. Indicators of Wellbeing
Of the 96 records included in this review, interpersonal relations, community connectedness, legal inclusion through universal rights and the intersecting tripartite forms of recognition were found to be associated with enhanced LGBTI+ youth wellbeing. This accords with Honneth’s Recognition Theory [27,28,29]. In particular, significantly better psychological outcomes were noted (n = 36). These included lower levels of depression [53,54,55,57,61,62,63,64,65,78,79,80,81,83,85,87,88,89,90,91,92,96,105,109,113,127,138,147], anxiety [55,64,78,88,91,105,113] and emotional or psychological distress [55,61,63,78,81,88,91,96,113,127,138].
All quantitative studies used self-report scales for depression, including the Center for Epidemiologic Studies Depression Scale (CES-D); the Beck Depression Inventory; the Diagnostic Interview Schedule for Children; Brief Symptom Inventory subscales for depression; the 2-item Patient Health Questionnaire-2; a single item from the WHO Composite International Diagnostic Interview Short Form; a combination of CES-D items with the Structured Clinical Interview for DSM-IV and Schedule for Affective Disorders and Schizophrenia for School-Age Children; and a question asking whether participants felt very “trapped, lonely, sad, blue, depressed, or hopeless about the future”. Internal consistency, measured by Cronbach’s alpha for the depression scales, where reported, ranged from .70 to .94. Some studies dichotomised scores to differentiate between depressive symptoms that were clinically significant. Qualitative studies garnered perceptions of self-reported, psychosocial consequences of supportive and unsupportive behaviours.
Measures for anxiety used the 21-item Beck Anxiety Inventory; the Brief Symptom Inventory subscales for anxiety; and a question asking whether participants were “anxious, nervous, tense, scared, panicked, or like something bad was going to happen”. Where reported, the coefficient alpha reliability estimate was α =.95.
Measures for psychological distress included the Brief Symptom Inventory; the Brief Hopelessness Scale; short form of the Global Appraisal of Individual Needs; the Emotional Symptoms Index of the Behavior Assessment System for Children; and the General Well-Being Schedule with a question measuring stress and despair. Where reported, the Cronbach’s alpha ranged from .80 to .94.
The amelioration of the negative effects of victimisation was also identified [57,62,63,66,87,88,91,96,138,139,140]. Measures included the Scope and Prevalence of Anti-Lesbian/Gay Victimization; family victimisation related to sexual orientation; bully victimization in the past 30 days; experience of violence at school in the past 30 days; a 10-item lifetime victimization on the basis of LGBT identity scale; an adapted scale of the California Healthy Kids Survey measure on violence, safety, harassment and bullying; a 10-item measure of the frequency of LGBT victimization; at-school victimization adapted from the Bullying and Victimization Scale; and experience of school victimization based on sexual orientation.
Decreased odds of non-suicidal self-injury were noted [61,62,66,67,93,109,113,120,133,134,141,147]. There were also reduced odds of suicidal thoughts, symptoms and attempts [62,63,65,66,67,78,81,87,91,93,105,109,120,133,134,139,141,147]. These positive impacts were associated with interpersonal, community and legal protective factors. For example, an increase by one context—be it interpersonal, within the community or enshrined in policy—supporting chosen name use, predicted a decrease in depressive symptoms, suicidal ideation and suicidal behaviour [109]. Further, disparities in suicidal thoughts were nearly eliminated in US states with the most protective school climates [141].
Measures of suicidality included questionnaire items on self-harm or self-injury that was non-suicidal in intent (NSSI). This was dichotomised regarding frequency and/or recency. Experience of suicidal ideation and attempt in the past year was also measured, with a single-response question and indicator of frequency.
It is critically important that over a third of records (37.5%) noted such reductions, given the concern at the higher prevalence of psychological distress and suicidality for LGBTI+ youth populations [9,10,11,12,15]. This underscores the resonance of Meyer’s call for research attention on “stress-ameliorating factors” [13] (p. 678). This also accords with Honneth, who emphasised that recognition extends beyond the interpersonal and community level, highlighting that recognitive justice exists within broader structural contexts [27,28,29]. A broad range of wellbeing indicators, associated with holistic forms of recognition, were mapped onto Honneth’s tripartite framework, as illustrated in Figure 8. This is consistent with the WHO constitution, which notes that health is more than the absence of disease [1].
Figure 8.
Mapping protective factors for LGBTI+ youth wellbeing onto Honneth’s Recognition Theory.
3.9. Consultations
There was broad consensus of these findings through the stakeholder consultation, complemented by online discussions with LGBTI+ youth and peer allies. Presentations of the preliminary findings were followed by dialogue and feedback [43]. Stakeholder discussions were guided by the policy-makers and researchers in attendance, and focused on the challenges in capturing the breadth of diversity within identities and orientations, especially for quantitative studies, with particular reference to appropriate question wording for the inclusion of non-binary and intersex youth. The LGBTI+ acronym has particular resonance in the Irish context, with the inclusion of intersex evolving iteratively through research and policy-making processes [24,149]. A more comprehensive qualitative study is being conducted with LGBTI+ youth, living in Ireland, and includes consultation on the phrasing and placement of demographic questions, with the potential to influence future waves of longitudinal data collection. Findings from this research will be published in a follow-up manuscript.
During consultations with LGBTI+ youth and peer allies, the critical role of interpersonal relations with parents, peers and providers was reiterated. In particular, affirming and accepting behaviour (especially from family) was recognised as extremely protective. Young people confirmed that broader LGBTI+ communities and, especially, connectedness to gay, lesbian and transgender communities, play an important role, including as chosen families. The young people were initially surprised by the potential of faith communities to be protective. With further discussion, they suggested that such communities may be supportive of LGBTI+ identities because of, rather than despite, their faith. Within the study team and with the stakeholder and youth consultations, intergenerational differences were noted in relation to online communities. While the full study team were aware of potential harm from online activity, including cyberbullying [150], younger team members and consultations with youth concurred with the description of online communities as a “safety net” [132]. Young people also understood the broad lack of awareness of this promotive impact—for example, the potential of having an avatar online that appropriately reflects a young person’s self-expression [129]. This is, perhaps, reflected in the differences reported between sexual minority youth and their heterosexual peers [132]. The young people commented that for transgender and gender minority youth, in particular, such online communities are “literally lifesaving,” due to geography and population size.
Stakeholder and youth consultations confirmed the importance of GSAs. This reflects the nationwide youth consultation conducted for the Irish LGBTI+ National Youth Strategy, with young people calling for the introduction of such alliances in Irish schools [149]. This attests to the idea of “learning with” LGBTI+ youth [47], and suggests that young people are engaged and aware of what is happening for LGBTI+ communities globally.
4. Discussion
Holistic, and deliberately broad, conceptualisations of wellbeing, underpinned by the WHO, and complemented by Honneth’s Recognition Theory, informed this scoping review. The findings underscore the nuance and breadth of factors that may potentially promote LGBTI+ youth wellbeing. The critical importance of family and friends is highlighted, including LGBTI+ chosen families, and extending to online networks. Community connectedness with faith and cultural communities emphasises the need to acknowledge that young LGBTI+ lives are intersectional, with multi-faceted, diverse identities. Protective school climates that are inclusive appear to have an important promotive role. This review notes the powerful, protective potential of GSAs. The creation of such safe spaces may be particularly important for youth who are exploring their orientations and identities, offering the potential for peer and provider allyship.
The size and breadth of the records included in this review indicates an exponential increase in research attention on this topic, particularly in the past decade. This, perhaps, reflects the call by Hass et al. for an increased focus on protective factors [4]. However, it is in stark contrast to the extensive research focus on psychological distress and suicidality [10,11,12]. There is a pressing need for increased research attention on protective factors that promote LGBTI+ youth wellbeing. The more recent availability of population-based datasets that facilitated representative and generalisable analyses is welcome, and the prioritisation of secondary analysis and further comparative research is recommended. While not comparative, the quantitative records included in this review capture a wealth of experiences, with a continued need for such research. The rich nuance of the qualitative studies emphasises the need for an increased focus on these methods, while the paucity of mixed-methods research calls for greater investment in these methodologies. Convenience, purposeful and snowball sampling via LGBTI+ organisations, community venues and events seems appropriate, given the importance of such communities. This could be further enhanced by increased attention to alternative forms of recruitment [95].
The authors call for continued research with sexual minority youth, an increased research emphasis with transgender and gender minority young people and the urgent prioritisation of research attention for youth with variations in sex development [9,15]. However, it is recognised that the inclusion of intersex, within the broader LGBTI+ acronym, continues to generate discussion. For example, the recent Australian human rights commission report, while using this acronym, noted that the needs and context for intersex youth are unique, and are not encompassed by terms related to sexual and gender minority populations [151]. This accords with the recent work of the National Academies [9]. It is acknowledged that the challenge posed for practitioners, policy-makers and researchers is not insubstantial in relation to the call for continued and increased attention on sexual and gender minority youth, and the pressing need for the prioritisation of focus on populations with diverse sex development. However, this offers rich opportunities to explore the breadth and depth of LGBTI+ youth’s lived experience. This is now discussed in relation to the nuance in these findings regarding multi-faceted orientations and identities; broadening understandings of family; the salience of community connectedness; shifts from protectionism to rights-based, universal inclusion; and mental health beyond a dichotomy.
4.1. Multi-Faceted Orientations and Identities
Social acceptance and increased visibility may facilitate broader understandings of sexual orientation, gender identity and sex development [37]. The authors call for increased attention to disaggregating data on sexual orientation, with particular attention given to bisexual youth, due to prevalence [6,7], alongside concerns that the protective factors identified in this review may not have the same promotive benefits. As Figure 3 highlights, young people perceive sexual orientation and gender identity as dynamic and are comfortable and confident with a myriad of forms of self-identification. It appears that a proportion of young people no longer assume rigid sexual orientation labels and binary gender identities [152]. While this raises challenges for researchers in relation to measurement [9], it offers opportunities for “learning with” LGBTI+ youth, alongside those who identify beyond this acronym, and their peer allies [47,48]. This reinforces the need for preliminary, participatory research to understand appropriate self-identifiers as part of survey design and development. This necessarily extends to attending to possible non-medical self-descriptors for youth with diverse sex development [8,9].
Sparse research has included younger populations. In this regard, measuring attraction in relation to sexual orientation, rather than identification, may be of increased importance [6,7]. One study noted children’s early knowledge that they were not heterosexual, with an average age of 10.3 years for boys and 12.2 years for girls [53]. The Health Behaviour in School-Aged Children may provide an example of measuring attraction, with a pilot conducted across eight European countries [153]. While this offers potential, it poses additional challenges as measures of sexual orientation may assume a gender binary. An additional complexity, specific to LGBTI+ identities and inclusions, is the issue of parental consent for children and adolescent research participants [154]. However, some research ethics processes can accommodate passive parental consent, or waive this requirement [52,62,66,68,81,113,127,133,141,145].
4.2. Broadening Understandings of Family
The powerful protective role of family accords with research that identified the importance of “One Good Adult” [155,156]. This can be a family member, provider (in both formal and informal roles) or non-parent adult—someone who is available to the young person in times of need [155,156]. As such, caring adults within LGBTI+ communities may also form chosen family, alongside, or in lieu of, parents and adult family members [57]. In light of the pervasive and dominant focus on risk factors, it is, perhaps, understandable that supportive adults have concerns about LGBTI+ youth mental health distress. This may inadvertently lead some adults to seek to prevent young people from expressing their identities and orientations, in a mistaken belief that this may be protective [157]. It is recommended that a realist review, underpinned by the methodology outlined by Pawson and Tilley, be undertaken, predicated on complexity, rather than seeking to isolate social interactions [158]. This type of review could be contextualised within the work of organisations, such as the Family Acceptance Project, which, alongside demonstrating the benefits of affirming behaviours, offers insights into working with rejecting families and assisting them to support their children (see https://familyproject.sfsu.edu/, accessed on 28 October 2021).
Within broader understandings of family, although after the date that the search was run, an emergent topic area suggests companion animals, particularly family cats and dogs, can promote LGBTI+ youth wellbeing [159,160]. This may indicate the promotive effects of human–animal bonds [47]. The authors concur that this topic warrants further research.
4.3. Salience of Community Connectedness
This review highlights the importance of community, with a sense of connectedness via an LGBTI+ identity associated with collective self-esteem and positive self-identification [54,77,83,98,106,111,116,121]. This extends beyond Honneth’s concept of recognition of the individual contribution of community members [27,28,29], to acknowledgment of the importance of the wider contributions of LGBTI+ communities. As such, policy investment in LGBTI+ community endeavours and initiatives is of critical importance. In the current problem-focused funding climate, LGBTI+ community groups have been placed in an invidious position and may find themselves reinscribing a risk-based, deficit focus in order to maintain and secure further funding [23]. In particular, the benefits of involvement in LGBTI+ sporting, creative and social groups warrants further research attention, in light of the positive impact on wellbeing for adult members of LGBTI+ communities [161,162]. It is recommended that further investigation be undertaken to determine whether involvement in extracurricular activities through groups, by and for LGBTI+ communities, could be supportive for LGBTI+ youth. The authors extend this to online fora, and connectivity, via gaming and social networking.
The concept of a singular readymade “community”, which assumes an inevitable sense of belonging, is contested and the use of “communities” more appropriately reflects the diversity “within and between” those who identify as LGBTI+ [163]. The findings regarding faith communities and cultural communities counter the assumption of mutually exclusive identities. This has important implications and prompts practitioners, policy-makers and researchers to ensure that LGBTI+ youth’s lived experience is contextualised within intersectional understandings of the salience of identities that include sexual and gender minority orientations and identifications, alongside faith, ethnicity and cultural diversity [164]. The nuance regarding the potential promotive benefit of religious belief and spirituality is captured in the systematic review by McCann et al. [135]. Understanding of these contexts may be enhanced with reference to institutional allyship, beyond interpersonal allyship by members of faith communities, to those embedding institutional allyship, predicated on values of social justice, equity, diversity and inclusion [165]. This review calls for a greater focus on the promotive benefits of ethnic and cultural communities for LGBTI+ identified young people. This accords with recent research highlighting the importance of community belonging for Black LGBTQ adult mental health and wellbeing [166]. Further research may be strengthened with reference to Indigenous peoples’ understandings of the fluidity and blurring of sexual minority and gender minority identities beyond the LGBTI+ acronym [167,168].
4.4. Shifts from Protectionisism to Rights-Based, Universal Inclusion
Much of this review has focused on the educational context, in light of the ages encompassed by the term “youth”, which encompasses those aged 10–24 years and therefore likely to experience primary and secondary education, and possibly higher education contexts [59]. The authors call for greater research into all aspects of legal relations. Protective school climates appear to be critically important, beyond a focus on protectionist approaches, which inform anti-discrimination measures and seek to address bullying [16,17,18,19,20,21,22,23]. Rather, this review highlights the potential benefit of strengths-based policy measures of provision for all students for chosen name and pronoun use [109]; inclusive access to all-gender bathrooms and changing rooms [169]; and inclusive dress codes, such as all-gender uniforms [75,109]. This extends to policy and curricula, with recommendations for puberty, sexuality and relationship education [170], inclusive education [171] and embedding an ethos of diversity and inclusion within schools, with potential promotive benefits for all [172,173,174].
The powerful, protective potential of GSAs is noted. The creation of such safe spaces may be equally important for youth who are “out”, those exploring their orientations and identities and those who do not disclose. This accords with findings that being completely “out” or completely “in” may be protective [51,52,53,54]. The design of GSAs, with allyship central to these alliances, appears to facilitate participation without young people being required to declare their identities or orientations. GSAs may potentially provide an inclusive space to challenge rigid, binary conceptualisations of gender and sexuality, explore ambiguities and ensure the visibility of a diverse expression of identities and orientations [152]. This may foster a sense of connectedness and school belonging. While inclusive provision may seek to address the needs of LGBTI+ self-identified students, the benefits appear to be far-reaching, with a suggestion of potential promotive benefit to all. The authors suggest that a realist review is undertaken to determine what works, for whom, in which contexts, in relation to the impact of GSAs, and resultant policies of inclusion, across multi-faceted, intersecting identities, including sexual orientation, gender identity, faith, ethnicity, socio-economic status and ability. While such alliances and policies are predicated on rights-based, inclusive provision that is universally available to all students, it is important to establish how this is extended to youth with multiple marginalised identities. Further, peers and providers are uniquely positioned to advocate for the importance of inclusive policies, including the provision of GSAs. As role models, informal mentors and allies, through advocacy and activism, may foster optimism and instil hope for the future, including future possible selves. Such allyship, at the interpersonal, intergenerational and institutional level, is associated with promoting LGBTI+ youth engagement, involvement and participation [149,152,175]. A systematic review on interpersonal, intergenerational and institutional allyship, provided by peers and providers, within the policy context may yield important insights [165,175,176].
4.5. Mental Health beyond a Dichotomy
The concerns regarding mental health disparities for LGBTI+ youth are well established [4,10,11,12]. While it is essential that the immediate and lasting factors that negatively impact on LGBTI+ youth wellbeing are not diminished or underrepresented, it is perhaps understandable that research attention has focused on mental health disparities [13]. However, this review identifies potentially “stress-ameliorating factors” [13] (p. 678), with interpersonal, community and legal factors associated with reductions in psychological distress and suicidality, alongside increased wellbeing. As such, experiences of mental ill health do not preclude experiences of mental wellness. Equally, it is important that the concept of resilience is not suggested as a solution to experiences of prejudice, discrimination and victimisation, exacerbating mental health stigma as a consequence [16]. This underscores the importance of strength-based approaches, predicated on nuanced conceptualisations of mental health beyond a binary of illness and wellness as dichotomised and mutually exclusive [1,2,3]. This has implications for policy, practice and research, beyond deficit-informed and protectionist approaches. In turn, needs assessments can explore strengths within young people’s lives, providing a basis for determining the protective potential of intersubjective, community and legal factors, those which can be enhanced, alongside factors requiring additional scaffolding. Such approaches recognise youth social and cultural capital and may connect young people to their own sense of competence and agency [47]. The authors call for a greater emphasis on broader conceptualisations of LGBTI+ youth wellbeing and recommend that equal priority is given to research on protective factors.
4.6. Limitations
The authors are heartened by the exponential increase in research focused on, or including, factors that protect or promote LGBTI+ youth wellbeing, particularly within the last decade. As Figure 2 illustrates, the number of records doubled in 2010 and again in 2016, with this trend also reflected in publications from 2020. The Figure 1 flowchart captures the many recent, relevant studies forwarded by context experts, outside the date that the search was run and not included in this review. Further, as this review focused on peer-reviewed, published, academic literature in English, it is possible that some records may not have been identified, particularly if studies were not indexed at the time of search, or used terms not included in the search string. While the review intended to include dissertations, due to embargo and repository restrictions, these could not be retrieved. This highlights the critical importance of publication that enhances the more rapid dissemination of research in a field where gaps in the literature remain pervasive.
This review focused specifically on self-identification in relation to sexual orientation, with studies including measures of attraction and recoded for identification excluded from this review. We further acknowledge that the use of terms relating to resilience is both limited and limiting, particularly in light of the experience of victimisation and stigmatisation for LGBTI+ youth. These findings may have been further enhanced by attention to the wealth of grey literature, including books, book chapters and reports. The authors recommend further scoping of this literature, particularly as it appears that policy-makers and practitioners may have already adopted strengths-based approaches. This highlights the importance of practitioner-informed research as an essential component of a virtuous research cycle. No studies on interventions were included and the authors recommend that a systematic review is conducted of educational, community-based, psycho-social, psychological, pharmacological and surgical interventions.
While the concept of recognitive justice remains contested, particularly in light of the importance of redistributive forms of justice [29], Honneth’s Recognition Theory provides a useful framework for scoping such tripartite, protective factors [26,27,28], with their interconnection illustrated in Figure 5. This also underscores the importance of attending to intersectionality, particularly that of LGBTI+ orientations and identities alongside socio-economic status [164].
Despite these limitations, this scoping review provides a nuanced, comprehensive overview of this body of literature.
5. Conclusions
The findings contained in this scoping review demonstrate that, rather than an LGBTI+ identity being assumed as a proxy for risk, there is a pressing need to attend to specific psychosocial strengths rather than the predominant focus on stressors for this population. The de-pathologising of LGBTI+ identities may be reflective of increased recognition, beyond the interpersonal and community level. Bringing a social justice perspective to this review, underpinned by Honneth’s Recognition Theory, is of critical importance, given the broad consensus of the elevated risk of psychological distress, self-harm and suicidality for LGBTI+ youth populations. It is with some urgency that this review concludes with an appeal for research funders and policy-makers to move beyond the dominant discourse focused solely on LGBTI+ youth’s mental health risk, which subsequently informs protectionist approaches. These findings have important practice and policy implications, highlighting the broad applicability of strengths-based approaches in assessment and the crucial need to develop mechanisms, underpinned by recognitive justice, to herald a change in the funding of future research directions. This emphasises the salience of enhanced understandings of inclusion, which is rights-based, universally available and of potential benefit to all.
Supplementary Materials
The following are available online at https://www.mdpi.com/article/10.3390/ijerph182111682/s1, Final PubMed search string; Flow chart overview of inclusion and exclusion criteria for title and abstract screening; Inclusion and exclusion criteria; Screening template using PCC criteria and inclusion criteria.
Author Contributions
Conceptualisation, N.C. and D.C.; methodology, N.C., A.C.C.K., C.B., O.J., L.T., M.B. and D.C.; validation, A.C.C.K., C.B., O.J., L.T., M.B. and D.C.; formal analysis, N.C., A.C.C.K., O.J. and D.C.; investigation, N.C., A.C.C.K., O.J. and L.T.; resources, N.C.; data curation, N.C.; writing—original draft preparation, N.C.; writing—review and editing, N.C., A.C.C.K., C.B., L.T. and D.C.; visualisation, N.C. and A.C.C.K.; supervision, D.C.; project administration, N.C. All authors have read and agreed to the published version of the manuscript.
Funding
The research was supported financially by a fee waiver from University College Dublin, Ireland. This work was conducted as part of the SPHeRE programme under Grant No. SPHeRE/2013/1.
Institutional Review Board Statement
The study was conducted according to the guidelines of the Declaration of Helsinki and approved by the Humanities Research Ethics Committee of University College Dublin, Ireland (HS-19-80-Ceatha-Campbell: Approval Granted: 30 January 2021; Amendment Approval: 28 January 2021; Amendment & Extension Approval: 1 July 2021 (extended until 1 September 2022).
Informed Consent Statement
Written informed consent was obtained for consultations with LGBTI+ youth and peer allies; no identifying information is included in this review. A blank copy of the consent form was forwarded to the assigned Assistant Editor for IJERPH for their records.
Acknowledgments
The authors acknowledge the pivotal role of the consultations, which provided rich insights and greatly enhanced this review. Thank you to the Irish Department of Children, Equality, Disability, Integration and Youth for facilitating the stakeholder consultation, hosted by Dermot McCarthy from Under the Rainbow. Many thanks to the young people from the Youth Advisory Group and Youth Forum for the Irish LGBTI+ National Youth Strategy, alongside peer allies from youth organisations affiliated with the Strategy. Nerilee Ceatha would like to thank Diarmuid Stokes, subject liaison librarian, UCD Library for one-to-one, online training in developing database searches, piloting screening tools and reference management systems.
Conflicts of Interest
Nerilee Ceatha was a member of the Oversight Committee for the Irish LGBTI+ National Youth Strategy.
Appendix A. Preferred Reporting Items for Systematic Reviews and Meta-Analyses Extension for Scoping Reviews (PRISMA-ScR) Checklist
| Section | Item | PRISMA-ScR Checklist Item | Reported on Page No. |
| TITLE | |||
| Title | 1 | Identify the report as a scoping review. | 1 |
| ABSTRACT | |||
| Structured summary | 2 | Provide a structured summary that includes (as applicable): background, objectives, eligibility criteria, sources of evidence, charting methods, results, and conclusions that relate to the review questions and objectives. | 1 |
| INTRODUCTION | |||
| Rationale | 3 | Describe the rationale for the review in the context of what is already known. Explain why the review questions/objectives lend themselves to a scoping review approach. | 3 |
| Objectives | 4 | Provide an explicit statement of the questions and objectives being addressed with reference to their key elements (e.g., population or participants, concepts, and context) or other relevant key elements used to conceptualize the review questions and/or objectives. | 3 |
| METHODS | |||
| Protocol and registration | 5 | Indicate whether a review protocol exists; state if and where it can be accessed (e.g., a Web address); and if available, provide registration information, including the registration number. | 3 |
| Eligibility criteria | 6 | Specify characteristics of the sources of evidence used as eligibility criteria (e.g., years considered, language, and publication status), and provide a rationale. | 3 |
| Information sources | 7 | Describe all information sources in the search (e.g., databases with dates of coverage and contact with authors to identify additional sources), as well as the date the most recent search was executed. | 4 |
| Search | 8 | Present the full electronic search strategy for at least 1 database, including any limits used, such that it could be repeated. | 4 |
| Selection of sources of evidence | 9 | State the process for selecting sources of evidence (i.e., screening and eligibility) included in the scoping review. | 3–4 |
| Data charting process | 10 | Describe the methods of charting data from the included sources of evidence (e.g., calibrated forms or forms that have been tested by the team before their use, and whether data charting was done independently or in duplicate) and any processes for obtaining and confirming data from investigators. | 4 |
| Data items | 11 | List and define all variables for which data were sought and any assumptions and simplifications made. | 4 |
| Critical appraisal of individual sources of evidence | 12 | If done, provide a rationale for conducting a critical appraisal of included sources of evidence; describe the methods used and how this information was used in any data synthesis (if appropriate). | N/A |
| Synthesis of results | 13 | Describe the methods of handling and summarizing the data that were charted. | 4 |
| RESULTS | |||
| Selection of sources of evidence | 14 | Give numbers of sources of evidence screened, assessed for eligibility, and included in the review, with reasons for exclusions at each stage, ideally using a flow diagram. | 5 |
| Characteristics of sources of evidence | 15 | For each source of evidence, present characteristics for which data were charted and provide the citations. | 6–26 |
| Critical appraisal within sources of evidence | 16 | If done, present data on critical appraisal of included sources of evidence (see item 12). | N/A |
| Results of individual sources of evidence | 17 | For each included source of evidence, present the relevant data that were charted that relate to the review questions and objectives. | 6–26 |
| Synthesis of results | 18 | Summarize and/or present the charting results as they relate to the review questions and objectives. | 25–36 |
| DISCUSSION | |||
| Summary of evidence | 19 | Summarize the main results (including an overview of concepts, themes, and types of evidence available), link to the review questions and objectives, and consider the relevance to key groups. | 36–39 |
| Limitations | 20 | Discuss the limitations of the scoping review process. | 39–40 |
| Conclusions | 21 | Provide a general interpretation of the results with respect to the review questions and objectives, as well as potential implications and/or next steps. | 40 |
| FUNDING | |||
| Funding | 22 | Describe sources of funding for the included sources of evidence, as well as sources of funding for the scoping review. Describe the role of the funders of the scoping review. | 41 |
References
- World Health Organization. Promoting Mental Health: Concepts, Emerging Evidence, Practice: Report of the World Health Organization; Department of Mental Health and Substance Abuse, in Collaboration with the Victorian Health Promotion Foundation and the University of Melbourne: Geneva, Switzerland, 2005; Available online: https://www.who.int/mental_health/evidence/en/promoting_mhh.pdf (accessed on 24 February 2021).
- Dooris, M.; Farrier, A.; Froggett, L. Wellbeing: The challenge of ‘operationalising’ an holistic concept within a reductionist public health programme. Perspect. Public Health 2017, 138, 93–99. [Google Scholar] [CrossRef] [PubMed]
- Dodge, R.; Daly, A.P.; Huyton, J.; Sanders, L.D. The challenge of defining wellbeing. Int. J. Wellbeing 2012, 2, 222–235. [Google Scholar] [CrossRef]
- Haas, A.P.; Eliason, M.; Mays, V.M.; Mathy, R.M.; Cochran, S.D.; D’Augelli, A.R.; Silverman, M.M.; Fisher, P.W.; Hughes, T.; Rosario, M.; et al. Suicide and Suicide Risk in Lesbian, Gay, Bisexual, and Transgender Populations: Review and Recommendations. J. Homosex. 2010, 58, 10–51. [Google Scholar] [CrossRef] [PubMed]
- Lee, J.; Ylioja, T.; Lackey, M. Identifying Lesbian, Gay, Bisexual, and Transgender Search Terminology: A Systematic Review of Health Systematic Reviews. PLoS ONE 2016, 11, e0156210. [Google Scholar] [CrossRef] [PubMed]
- Gates, G.J. How Many People Are Lesbian, Gay, Bisexual, and Transgender; The Williams Institute, UCLA: Los Angeles, CA, USA, 2011. [Google Scholar]
- Jones, J.M. LGBT Identification Rises to 5.6% in Latest U.S. Estimate. Available online: https://news.gallup.com/poll/329708/lgbt-identification-rises-latest-estimate.aspx (accessed on 24 February 2021).
- Roen, K. Intersex or Diverse Sex Development: Critical Review of Psychosocial Health Care Research and Indications for Practice. J. Sex Res. 2018, 56, 511–528. [Google Scholar] [CrossRef] [PubMed]
- National Academies of Sciences, Engineering, and Medicine. Understanding the Well-Being of LGBTQI+ Populations; The National Academies Press: Washington, DC, USA, 2020. [Google Scholar] [CrossRef]
- Liu, R.T.; Sheehan, A.E.; Walsh, R.F.; Sanzari, C.M.; Cheek, S.M.; Hernandez, E.M. Prevalence and correlates of non-suicidal self-injury among lesbian, gay, bisexual, and transgender individuals: A systematic review and meta-analysis. Clin. Psychol. Rev. 2019, 74, 101783. [Google Scholar] [CrossRef]
- Lucassen, M.F.; Stasiak, K.; Samra, R.; Frampton, C.M.; Merry, S.N. Sexual minority youth and depressive symptoms or depressive disorder: A systematic review and meta-analysis of population-based studies. Aust. N. Z. J. Psychiatry 2017, 51, 774–787. [Google Scholar] [CrossRef]
- Marshal, M.P.; Dietz, L.J.; Friedman, M.S.; Stall, R.; Smith, H.A.; McGinley, J.; Thoma, B.C.; Murray, P.J.; D’Augelli, A.R.; Brent, D.A. Suicidality and Depression Disparities Between Sexual Minority and Heterosexual Youth: A Meta-Analytic Review. J. Adolesc. Health 2011, 49, 115–123. [Google Scholar] [CrossRef]
- Meyer, I.H. Prejudice, social stress, and mental health in lesbian, gay, and bisexual populations: Conceptual issues and research evidence. Psychol. Bull. 2003, 129, 674–697. [Google Scholar] [CrossRef]
- World Health Organization. The Solid Facts: Social Determinants of Health, 2nd ed.; International Centre for Health and Society, WHO Regional Office for Europe: Copenhagen, Denmark, 2003; Available online: https://www.euro.who.int/__data/assets/pdf_file/0005/98438/e81384.pdf (accessed on 24 February 2021).
- Institute of Medicine. The Health of Lesbian, Gay, Bisexual, and Transgender People: Building a Foundation for Better Understanding; The National Academies of Sciences, Engineering, and Medicine: Washington, DC, USA, 2011. [Google Scholar] [CrossRef]
- Warner, M. The Trouble with Normal: Sex, Politics, and the Ethics of Queer Life; Harvard University Press: Cambridge, MA, USA, 1999. [Google Scholar]
- Bryan, A. A Sociological Critique of Youth Strategies and Educational Policies that Address LGBTQ Youth Issues. Int. J. Bullying Prev. 2019, 1, 255–268. [Google Scholar] [CrossRef]
- Bryan, A.; Mayock, P. Supporting LGBT Lives? Complicating the suicide consensus in LGBT mental health research. Sexualities 2016, 20, 65–85. [Google Scholar] [CrossRef]
- Roberts, L.M.; Marx, R.A. The persistence of policies of protection in LGBTQ research & advocacy. J. LGBT Youth 2018, 15, 280–299. [Google Scholar] [CrossRef]
- Marshall, D. Popular culture, the ‘victim’ trope and queer youth analytics. Int. J. Qual. Stud. Educ. 2010, 23, 65–85. [Google Scholar] [CrossRef]
- Talburt, S.; Rofes, E.; Rasmussen, M.L. Transforming Discourses of Queer Youth. In Youth and Sexualities: Pleasure, Subversion, and Insubordination in and Out of Schools; Rasmussen, M.L., Rofes, E., Talburt, S., Eds.; Palgrave Macmillan: New York, NY, USA, 2004. [Google Scholar]
- Savin-Williams, R.C. The New Gay Teenager; Harvard University Press: Cambridge, MA, USA, 2005; Volume 3. [Google Scholar]
- Mayock, P.; Bryan, A.; Carr, N.; Kitching, K. Supporting LGBT Lives: A Study of the Mental Health and Well-Being of Lesbian, Gay, Bisexual and Transgender People; GLEN/BeLonGTo: Dublin, Ireland, 2009; Available online: https://www.hse.ie/eng/services/publications/mentalhealth/suporting-lgbt-lives.pdf (accessed on 24 February 2021).
- Higgins, A.; Doyle, L.; Downes, C.; Murphy, R.; Sharek, D.; DeVries, J.; Begley, T.; McCann, E.; Sheerin, F.; Smyth, S. The LGBTIreland Report: National Study of the Mental Health and Wellbeing of Lesbian, Gay, Bisexual, Transgender and Intersex People in Ireland; GLEN/BeLonGTo: Dublin, Ireland, 2016; Available online: https://www.hse.ie/eng/services/list/4/mental-health-services/connecting-for-life/publications/lgbt-ireland-report.html (accessed on 24 February 2021).
- World Health Organization. Ottawa Charter for Health Promotion: An International Conference on Health Promotion, The Move Towards a New Public Health; World Health Organization: Geneva, Switzerland, 1986. [Google Scholar]
- Honneth, A. Justice Interruptus: Critical Reflections on the “Postsocialist” Condition; Routledge: New York, NY, USA, 1997. [Google Scholar]
- Honneth, A. The Struggle for Recognition: The Moral Grammar of Social Conflicts; The MIT Press: Cambridge, MA, USA, 1995. [Google Scholar]
- Honneth, A. Recognition and Moral Obligation. Soc. Res. 1997, 64, 16–35. [Google Scholar]
- Fraser, N.; Honneth, A. Redistribution or Recognition? A Political-Philosophical Exchange; Verso: Brooklyn, NY, USA, 2003. [Google Scholar]
- Arksey, H.; O’Malley, L. Scoping studies: Towards a methodological framework. Int. J. Soc. Res. Methodol. 2005, 8, 19–32. [Google Scholar] [CrossRef]
- Levac, D.; Colquhoun, H.; O’Brien, K.K.; Levac, D.; Colquhoun, H.; O’Brien, K.K. Scoping studies: Advancing the methodology. Implement. Sci. 2010, 5, 69. [Google Scholar] [CrossRef] [PubMed]
- Tricco, A.C.; Lillie, E.; Zarin, W.; O’Brien, K.; Colquhoun, H.; Kastner, M.; Levac, D.; Ng, C.; Sharpe, J.P.; Wilson, K.; et al. A scoping review on the conduct and reporting of scoping reviews. BMC Med Res. Methodol. 2016, 16, 15. [Google Scholar] [CrossRef] [PubMed]
- Daudt, H.M.L.; Van Mossel, C.; Scott, S.J. Enhancing the scoping study methodology: A large, inter-professional team’s experience with Arksey and O’Malley’s framework. BMC Med. Res. Methodol. 2013, 13, 48. [Google Scholar] [CrossRef]
- Tricco, A.C.; Lillie, E.; Zarin, W.; O’Brien, K.K.; Colquhoun, H.; Levac, D.; Moher, D.; Peters, M.; Horsley, T.; Weeks, L.; et al. PRISMA Extension for Scoping Reviews (PRISMA-ScR): Checklist and Explanation. Ann. Intern. Med. 2018, 169, 467–473. [Google Scholar] [CrossRef]
- Ceatha, N.; Bustillo, M.; Tully, L.; James, O.; Crowley, D. What is known about the protective factors that promote LGBTI+ youth wellbeing? A scoping review protocol. HRB Open Res. 2020, 3, 11. [Google Scholar] [CrossRef]
- Ceatha, N. Scoping review protocol on protective factors that promote LGBTI+ youth wellbeing. Open Sci. Framew. 2020. [Google Scholar] [CrossRef]
- Flores, A.R. Social Acceptance of LGBT People in 174 Countries 1981 to 2017; The Williams Institute, UCLA: Los Angeles, CA, USA, 2019; Available online: https://williamsinstitute.law.ucla.edu/wp-content/uploads/GAI-Update-Oct-2019.pdf (accessed on 24 February 2021).
- Medline, T. Selecting Studies for Systematic Review: Inclusion and Exclusion Criteria. Contemp. Issues Commun. Sci. Disord. 2006, 33, 21–27. [Google Scholar] [CrossRef]
- McDonagh, M.; Peterson, K.; Raina, P.; Chang, S.; Shekelle, P. Avoiding Bias in Selecting Studies. Methods Guide for Comparative Effectiveness Reviews; Agency for Healthcare Research and Quality: Rockville, MD, USA, 2013. Available online: www.effectivehealthcare.ahrq.gov/reports/final.cfm (accessed on 24 February 2021).
- Peters, M.D.; Marnie, C.; Tricco, A.C.; Pollock, D.; Munn, Z.; Alexander, L.; McInerney, P.; Godfrey, C.M.; Khalil, H. Updated methodological guidance for the conduct of scoping reviews. JBI Évid. Synth. 2020, 18, 2119–2126. [Google Scholar] [CrossRef]
- Whitaker, R.; Hendry, M.; Aslam, R.; Booth, A.; Carter, B.; Charles, J.M.; Craine, N.; Edwards, R.T.; Noyes, J.; Ntambwe, L.I.; et al. Intervention Now to Eliminate Repeat Unintended Pregnancy in Teenagers (INTERUPT): A systematic review of intervention effectiveness and cost-effectiveness, and qualitative and realist synthesis of implementation factors and user engagement. Health Technol. Assess. 2016, 20, 1–214. [Google Scholar] [CrossRef] [PubMed]
- Lundy, L. ‘Voice’ is not enough: Conceptualising Article 12 of the United Nations Convention on the Rights of the Child. Br. Educ. Res. J. 2007, 33, 927–942. [Google Scholar] [CrossRef]
- Lundy, L. In defence of tokenism? Implementing children’s right to participate in collective decision-making. Childhood 2018, 25, 340–354. [Google Scholar] [CrossRef]
- Sinclair, R. Participation in practice: Making it meaningful, effective and sustainable. Child. Soc. 2004, 18, 106–118. [Google Scholar] [CrossRef]
- Mawn, L.; Welsh, P.; Kirkpatrick, L.; Webster, L.A.; Stain, H.J. Getting it right! Enhancing youth involvement in mental health research. Health Expect. 2015, 19, 908–919. [Google Scholar] [CrossRef]
- Dennehy, R.; Cronin, M.; Arensman, E. Involving young people in cyberbullying research: The implementation and evaluation of a rights-based approach. Health Expect. 2018, 22, 54–64. [Google Scholar] [CrossRef]
- Ceatha, N. ‘Learning with’ dogs: Human–animal bonds and understandings of relationships and reflexivity in practitioner-research. Aotearoa N. Z. Soc. Work. 2020, 32, 77–83. [Google Scholar] [CrossRef]
- Baker, K.; Beagan, B. Making Assumptions, Making Space: An Anthropological Critique of Cultural Competency and Its Relevance to Queer Patients. Med. Anthr. Q. 2014, 28, 578–598. [Google Scholar] [CrossRef] [PubMed]
- Pollock, A.; Campbell, P.; Struthers, C.; Synnot, A.; Nunn, J.; Hill, S.; Goodare, H.; Morris, J.; Watts, C.; Morley, R. Development of the ACTIVE framework to describe stakeholder involvement in systematic reviews. J. Health Serv. Res. Policy 2019, 24, 245–255. [Google Scholar] [CrossRef] [PubMed]
- Költő, A.; Vaughan, E.; O’Sullivan, L.; Kelly, C.; Saewyc, E.M.; Nic Gabhainn, S. LGBTI+ Youth in Ireland and Across Europe: A Two-Phased Landscape and Research Gap Analysis; Health Promotion Research Centre, National University of Ireland Galway, Department of Children, Equality, Disability, Integration and Youth: Dublin, Ireland. Available online: https://assets.gov.ie/135654/4d466c48-34d9-403a-b48e-fdcfb7931320.pdf (accessed on 29 October 2021). [CrossRef]
- McDermott, E.; Gabb, J.; Eastham, R.; Hanbury, A. Family trouble: Heteronormativity, emotion work and queer youth mental health. Health Interdiscip. J. Soc. Study Health Illn. Med. 2019, 25, 177–195. [Google Scholar] [CrossRef] [PubMed]
- Watson, R.; Wheldon, C.; Russell, S.T. How Does Sexual Identity Disclosure Impact School Experiences? J. LGBT Youth 2015, 12, 385–396. [Google Scholar] [CrossRef]
- Diamond, L.M.; Lucas, S. Sexual-Minority and Heterosexual Youths’ Peer Relationships: Experiences, Expectations, and Implications for Well-Being. J. Res. Adolesc. 2004, 14, 313–340. [Google Scholar] [CrossRef]
- Rubino, C.; Case, R.; Anderson, A. Internalized homophobia and depression in lesbian women: The protective role of pride. J. Gay Lesbian Soc. Serv. 2018, 30, 244–260. [Google Scholar] [CrossRef]
- Doty, N.D.; Willoughby, B.L.B.; Lindahl, K.M.; Malik, N.M. Sexuality Related Social Support Among Lesbian, Gay, and Bisexual Youth. J. Youth Adolesc. 2010, 39, 1134–1147. [Google Scholar] [CrossRef]
- Bry, L.J.; Mustanski, B.; Garofalo, R.; Burns, M.N. Management of a Concealable Stigmatized Identity: A Qualitative Study of Concealment, Disclosure, and Role Flexing Among Young, Resilient Sexual and Gender Minority Individuals. J. Homosex. 2016, 64, 745–769. [Google Scholar] [CrossRef]
- Parra, L.A.; Bell, T.S.; Benibgui, M.; Helm, J.L.; Hastings, P.D. The buffering effect of peer support on the links between family rejection and psychosocial adjustment in LGB emerging adults. J. Soc. Pers. Relatsh. 2017, 35, 854–871. [Google Scholar] [CrossRef]
- Zimmerman, L.; Darnell, D.A.; Rhew, I.C.; Lee, C.M.; Kaysen, D. Resilience in Community: A Social Ecological Development Model for Young Adult Sexual Minority Women. Am. J. Community Psychol. 2015, 55, 179–190. [Google Scholar] [CrossRef]
- Department of Children and Youth Affairs. National Youth Strategy 2015–2020; DCYA, Government Publications: Dublin, Ireland, 2014; Available online: https://www.youth.ie/documents/national-youth-strategy-2015-2020/ (accessed on 24 February 2021).
- Department of Children and Youth Affairs. Better Outcomes, Brighter Futures: The National Policy Framework for Children and Young People 2014–2020; DCYA, Government Publications: Dublin, Ireland, 2014. Available online: https://assets.gov.ie/23796/961bbf5d975f4c88adc01a6fc5b4a7c4.pdf (accessed on 24 February 2021).
- Veale, J.F.; Peter, T.; Travers, R.; Saewyc, E. Enacted Stigma, Mental Health, and Protective Factors Among Transgender Youth in Canada. Transgender Health 2017, 2, 207–216. [Google Scholar] [CrossRef] [PubMed]
- Taliaferro, L.A.; Muehlenkamp, J.J. Nonsuicidal Self-Injury and Suicidality Among Sexual Minority Youth: Risk Factors and Protective Connectedness Factors. Acad. Pediatr. 2017, 17, 715–722. [Google Scholar] [CrossRef] [PubMed]
- BourisVincent, A.; Guilamo-Ramos, V.; Pickard, A.; Shiu, C.; Loosier, P.S.; Dittus, P.; Gloppen, K.; Waldmiller, J.M. A Systematic Review of Parental Influences on the Health and Well-Being of Lesbian, Gay, and Bisexual Youth: Time for a New Public Health Research and Practice Agenda. J. Prim. Prev. 2010, 31, 273–309. [Google Scholar] [CrossRef]
- Poteat, V.P.; Calzo, J.; Yoshikawa, H.; Lipkin, A.; Ceccolini, C.J.; Rosenbach, S.B.; O’Brien, M.D.; Marx, R.A.; Murchison, G.; Burson, E. Greater Engagement in Gender-Sexuality Alliances (GSAs) and GSA Characteristics Predict Youth Empowerment and Reduced Mental Health Concerns. Child Dev. 2019, 91, 1509–1528. [Google Scholar] [CrossRef] [PubMed]
- Wilson, C.; Cariola, L.A. LGBTQI+ Youth and Mental Health: A Systematic Review of Qualitative Research. Adolesc. Res. Rev. 2019, 5, 187–211. [Google Scholar] [CrossRef]
- Taliaferro, L.A.; McMorris, B.J.; Nic Rider, G.; Eisenberg, M.E. Risk and Protective Factors for Self-Harm in a Population-Based Sample of Transgender Youth. Arch. Suicide Res. 2018, 23, 203–221. [Google Scholar] [CrossRef] [PubMed]
- Poštuvan, V.; Podlogar, T.; Šedivy, N.Z.; De Leo, D. Suicidal behaviour among sexual-minority youth: A review of the role of acceptance and support. Lancet Child Adolesc. Health 2019, 3, 190–198. [Google Scholar] [CrossRef]
- Eisenberg, M.E.; Mehus, C.J.; Saewyc, E.M.; Corliss, H.; Gower, A.L.; Sullivan, R.; Porta, C.M. Helping Young People Stay Afloat: A Qualitative Study of Community Resources and Supports for LGBTQ Adolescents in the United States and Canada. J. Homosex. 2017, 65, 969–989. [Google Scholar] [CrossRef]
- Weinhardt, L.S.; Xie, H.; Wesp, L.M.; Murray, J.R.; Apchemengich, I.; Kioko, D.; Weinhardt, C.B.; Cook-Daniels, L. The Role of Family, Friend, and Significant Other Support in Well-Being Among Transgender and Non-Binary Youth. J. GLBT Fam. Stud. 2018, 15, 311–325. [Google Scholar] [CrossRef]
- Sansfaçon, A.P.; Hébert, W.; Lee, E.O.J.; Faddoul, M.; Tourki, D.; Bellot, C. Digging beneath the surface: Results from stage one of a qualitative analysis of factors influencing the well-being of trans youth in Quebec. Int. J. Transgend. 2018, 19, 184–202. [Google Scholar] [CrossRef]
- Mehus, C.J.; Watson, R.J.; Eisenberg, M.E.; Corliss, H.L.; Porta, C.M. Living as an LGBTQ Adolescent and a Parent’s Child: Overlapping or Separate Experiences. J. Fam. Nurs. 2017, 23, 175–200. [Google Scholar] [CrossRef] [PubMed]
- Snapp, S.D.; Watson, R.; Russell, S.T.; Diaz, R.M.; Ryan, C. Social Support Networks for LGBT Young Adults: Low Cost Strategies for Positive Adjustment. Fam. Relat. 2015, 64, 420–430. [Google Scholar] [CrossRef]
- Higa, D.; Hoppe, M.J.; Lindhorst, T.; Mincer, S.; Beadnell, B.; Morrison, D.M.; Wells, E.A.; Todd, A.; Mountz, S. Negative and Positive Factors Associated with the Well-Being of Lesbian, Gay, Bisexual, Transgender, Queer, and Questioning (LGBTQ) Youth. Youth Soc. 2012, 46, 663–687. [Google Scholar] [CrossRef] [PubMed]
- Ryan, C.; Russell, S.T.; Huebner, D.; Diaz, R.; Sanchez, J. Family Acceptance in Adolescence and the Health of LGBT Young Adults. J. Child Adolesc. Psychiatr. Nurs. 2010, 23, 205–213. [Google Scholar] [CrossRef]
- Davis, T.S.; Saltzburg, S.; Locke, C.R. Supporting the emotional and psychological well being of sexual minority youth: Youth ideas for action. Child. Youth Serv. Rev. 2009, 31, 1030–1041. [Google Scholar] [CrossRef]
- Darby-Mullins, P.; Murdock, T.B. The Influence of Family Environment Factors on Self-Acceptance and Emotional Adjustment Among Gay, Lesbian, and Bisexual Adolescents. J. GLBT Fam. Stud. 2007, 3, 75–91. [Google Scholar] [CrossRef]
- Detrie, P.M.; Lease, S.H. The Relation of Social Support, Connectedness, and Collective Self-Esteem to the Psychological Well-Being of Lesbian, Gay, and Bisexual Youth. J. Homosex. 2007, 53, 173–199. [Google Scholar] [CrossRef]
- Wilson, E.C.; Chen, Y.-H.; Arayasirikul, S.; Raymond, H.; McFarland, W. The Impact of Discrimination on the Mental Health of Trans*Female Youth and the Protective Effect of Parental Support. AIDS Behav. 2016, 20, 2203–2211. [Google Scholar] [CrossRef]
- Simons, L.; Schrager, S.M.; Clark, L.F.; Belzer, M.; Olson, J. Parental Support and Mental Health Among Transgender Adolescents. J. Adolesc. Health 2013, 53, 791–793. [Google Scholar] [CrossRef]
- Floyd, F.J.; Stein, T.S.; Harter, K.S.M.; Allison, A.; Nye, C.L. Gay, Lesbian, and Bisexual Youths: Separation-Individuation, Parental Attitudes, Identity Consolidation, and Well-Being. J. Youth Adolesc. 1999, 28, 719–739. [Google Scholar] [CrossRef]
- Gower, A.L.; Nic Rider, G.; Brown, C.; McMorris, B.J.; Coleman, E.; Taliaferro, L.A.; Eisenberg, M.E. Supporting Transgender and Gender Diverse Youth: Protection Against Emotional Distress and Substance Use. Am. J. Prev. Med. 2018, 55, 787–794. [Google Scholar] [CrossRef]
- Savin-Williams, R.C. Parental Influences on the Self-Esteem of Gay and Lesbian Youths. J. Homosex. 1989, 17, 93–110. [Google Scholar] [CrossRef] [PubMed]
- Johns, M.M.; Beltran, O.; Armstrong, H.; Jayne, P.E.; Barrios, L.C. Protective Factors Among Transgender and Gender Variant Youth: A Systematic Review by Socioecological Level. J. Prim. Prev. 2018, 39, 263–301. [Google Scholar] [CrossRef] [PubMed]
- Savin-Williams, R.C. Coming Out to Parents and Self-Esteem Among Gay and Lesbian Youths. J. Homosex. 1989, 18, 1–35. [Google Scholar] [CrossRef] [PubMed]
- Johnson, K.C.; LeBlanc, A.J.; Sterzing, P.R.; Deardorff, J.; Antin, T.; Bockting, W.O. Trans adolescents’ perceptions and experiences of their parents’ supportive and rejecting behaviors. J. Couns. Psychol. 2020, 67, 156–170. [Google Scholar] [CrossRef] [PubMed]
- Kanhere, M.; Fuqua, J.S.; Rink, R.C.; Houk, C.P.; Mauger, D.T.; Lee, P.A. Psychosexual development and quality of life outcomes in females with congenital adrenal hyperplasia. Int. J. Pediatr. Endocrinol. 2015, 2015, 1–9. [Google Scholar] [CrossRef] [PubMed]
- Toomey, R.; Russell, S.T. Gay-Straight Alliances, Social Justice Involvement, and School Victimization of Lesbian, Gay, Bisexual, and Queer Youth. Youth Soc. 2011, 45, 500–522. [Google Scholar] [CrossRef] [PubMed]
- Mustanski, B.; Newcomb, M.E.; Garofalo, R. Mental Health of Lesbian, Gay, and Bisexual Youths: A Developmental Resiliency Perspective. J. Gay Lesbian Soc. Serv. 2011, 23, 204–225. [Google Scholar] [CrossRef]
- Sheets, R.L.; Mohr, J.J. Perceived social support from friends and family and psychosocial functioning in bisexual young adult college students. J. Couns. Psychol. 2009, 56, 152–163. [Google Scholar] [CrossRef]
- Hall, W.J. Psychosocial Risk and Protective Factors for Depression Among Lesbian, Gay, Bisexual, and Queer Youth: A Systematic Review. J. Homosex. 2017, 65, 263–316. [Google Scholar] [CrossRef]
- McConnell, E.; Birkett, M.A.; Mustanski, B. Typologies of Social Support and Associations with Mental Health Outcomes Among LGBT Youth. LGBT Health 2015, 2, 55–61. [Google Scholar] [CrossRef] [PubMed]
- Watson, R.J.; Grossman, A.H.; Russell, S.T. Sources of Social Support and Mental Health Among LGB Youth. Youth Soc. 2016, 51, 30–48. [Google Scholar] [CrossRef] [PubMed]
- Fenaughty, J.; Harré, N. Life on the Seesaw. J. Homosex. 2003, 45, 1–22. [Google Scholar] [CrossRef] [PubMed]
- Mohr, J.J.; Sarno, E.L. The ups and downs of being lesbian, gay, and bisexual: A daily experience perspective on minority stress and support processes. J. Couns. Psychol. 2016, 63, 106–118. [Google Scholar] [CrossRef]
- Morris, M. “Gay capital” in gay student friendship networks. J. Soc. Pers. Relatsh. 2017, 35, 1183–1204. [Google Scholar] [CrossRef]
- Whitton, S.W.; Dyar, C.; Newcomb, M.E.; Mustanski, B. Romantic involvement: A protective factor for psychological health in racially-diverse young sexual minorities. J. Abnorm. Psychol. 2018, 127, 265–275. [Google Scholar] [CrossRef]
- Galupo, M.P.; John, S.S. Benefits of cross-sexual orientation friendships among adolescent females. J. Adolesc. 2001, 24, 83–93. [Google Scholar] [CrossRef]
- Torres, R.S.; Harper, G.W.; Sánchez, B.; Fernández, M.I. Examining natural mentoring relationships (NMRs) among self-identified gay, bisexual, and questioning (GBQ) male youth. Child. Youth Serv. Rev. 2012, 34, 8–14. [Google Scholar] [CrossRef]
- Bauermeister, J.A.; Johns, M.M.; Sandfort, T.G.M.; Eisenberg, A.; Grossman, A.H.; D’Augelli, A.R. Relationship Trajectories and Psychological Well-Being Among Sexual Minority Youth. J. Youth Adolesc. 2010, 39, 1148–1163. [Google Scholar] [CrossRef]
- Cohn, T.J.; Hastings, S.L. Resilience Among Rural Lesbian Youth. J. Lesbian Stud. 2010, 14, 71–79. [Google Scholar] [CrossRef]
- Sadowski, M.; Chow, S.; Scanlon, C.P. Meeting the Needs of LGBTQ Youth: A “Relational Assets” Approach. J. LGBT Youth 2009, 6, 174–198. [Google Scholar] [CrossRef]
- Munoz-Plaza, C.; Quinn, S.C.C.; Rounds, K.A. Lesbian, Gay, Bisexual and Transgender Students: Perceived Social Support in the High School Environment. High Sch. J. 2002, 85, 52–63. [Google Scholar] [CrossRef]
- Schmitz, R.M.; Sanchez, J.; Lopez, B. LGBTQ+ Latinx young adults’ health autonomy in resisting cultural stigma. Cult. Health Sex. 2018, 21, 16–30. [Google Scholar] [CrossRef] [PubMed]
- Paceley, M.S.; Sattler, P.; Goffnett, J.; Jen, S. “It feels like home”: Transgender youth in the Midwest and conceptualizations of community climate. J. Community Psychol. 2020, 48, 1863–1881. [Google Scholar] [CrossRef] [PubMed]
- McDonald, K. Social Support and Mental Health in LGBTQ Adolescents: A review of the literature. Issues Ment. Health Nurs. 2018, 39, 16–29. [Google Scholar] [CrossRef] [PubMed]
- Singh, A.A. Transgender Youth of Color and Resilience: Negotiating Oppression and Finding Support. Sex Roles 2012, 68, 690–702. [Google Scholar] [CrossRef]
- Singh, A.A.; Meng, S.E.; Hansen, A.W. “I Am My Own Gender”: Resilience Strategies of Trans Youth. J. Couns. Dev. 2014, 92, 208–218. [Google Scholar] [CrossRef]
- Walls, N.E.; Kane, S.B.; Wisneski, H. Gay—Straight Alliances and School Experiences of Sexual Minority Youth. Youth Soc. 2009, 41, 307–332. [Google Scholar] [CrossRef]
- Russell, S.T.; Pollitt, A.; Li, G.; Grossman, A.H. Chosen Name Use Is Linked to Reduced Depressive Symptoms, Suicidal Ideation, and Suicidal Behavior Among Transgender Youth. J. Adolesc. Health 2018, 63, 503–505. [Google Scholar] [CrossRef]
- Singh, A.A.; Meng, S.; Hansen, A. “It’s Already Hard Enough Being a Student”: Developing Affirming College Environments for Trans Youth. J. LGBT Youth 2013, 10, 208–223. [Google Scholar] [CrossRef]
- Lee, C. The Impact of Belonging to a High School Gay/Straight Alliance. High Sch. J. 2002, 85, 13–26. [Google Scholar] [CrossRef]
- Mulcahy, M.; Dalton, S.; Kolbert, J.; Crothers, L. Informal mentoring for lesbian, gay, bisexual, and transgender students. J. Educ. Res. 2016, 109, 405–412. [Google Scholar] [CrossRef]
- Eisenberg, M.E.; Gower, A.L.; Watson, R.J.; Porta, C.M.; Saewyc, E.M. LGBTQ Youth-Serving Organizations: What Do They Offer, and Do They Protect Against Emotional Distress? Ann. LGBTQ Public Popul. Health 2020, 1, 63–79. [Google Scholar] [CrossRef]
- Scroggs, B.; Miller, J.M.; Stanfield, M.H. Identity Development and Integration of Religious Identities in Gender and Sexual Minority Emerging Adults. J. Sci. Study Relig. 2018, 57, 604–615. [Google Scholar] [CrossRef]
- Wolowic, J.M.; Sullivan, R.; Valdez, C.A.B.; Porta, C.M.; Eisenberg, M.E. Come Along With Me: Linking LGBTQ Youth to Supportive Resources. Int. J. Child Youth Fam. Stud. 2018, 9, 1–20. [Google Scholar] [CrossRef] [PubMed]
- DiFulvio, G.T. Sexual minority youth, social connection and resilience: From personal struggle to collective identity. Soc. Sci. Med. 2011, 72, 1611–1617. [Google Scholar] [CrossRef]
- Nesmith, A.A.; Burton, D.L.; Cosgrove, T.J. Gay, Lesbian, and Bisexual Youth and Young Adults. J. Homosex. 1999, 37, 95–108. [Google Scholar] [CrossRef] [PubMed]
- Rios, D.; Eaton, A. Perceived social support in the lives of gay, bisexual and queer Hispanic college men. Cult. Health Sex. 2016, 18, 1–14. [Google Scholar] [CrossRef]
- Harper, G.W.; Brodsky, A.; Bruce, D. What’s Good About Being Gay? Perspectives from Youth. J. LGBT Youth 2012, 9, 22–41. [Google Scholar] [CrossRef]
- Jones, T.; Smith, E.; Ward, R.; Dixon, J.; Hillier, L.; Mitchell, A. School experiences of transgender and gender diverse students in Australia. Sex Educ. 2015, 16, 156–171. [Google Scholar] [CrossRef]
- Goffnett, J.; Paceley, M.S. Challenges, pride, and connection: A qualitative exploration of advice transgender youth have for other transgender youth. J. Gay Lesbian Soc. Serv. 2020, 32, 328–353. [Google Scholar] [CrossRef]
- Zeeman, L.; Aranda, K.; Sherriff, N.; Cocking, C. Promoting resilience and emotional well-being of transgender young people: Research at the intersections of gender and sexuality. J. Youth Stud. 2016, 20, 382–397. [Google Scholar] [CrossRef]
- McCarty-Caplan, D.M. Schools, Sex Education, and Support for Sexual Minorities: Exploring Historic Marginalization and Future Potential. Am. J. Sex. Educ. 2013, 8, 246–273. [Google Scholar] [CrossRef]
- Selkie, E.; Adkins, V.; Masters, E.; Bajpai, A.; Shumer, D. Transgender Adolescents’ Uses of Social Media for Social Support. J. Adolesc. Health 2019, 66, 275–280. [Google Scholar] [CrossRef] [PubMed]
- Chiang, S.-Y.; Fenaughty, J.; Lucassen, M.F.; Fleming, T. Navigating double marginalisation: Migrant Chinese sexual and gender minority young people’s views on mental health challenges and supports. Cult. Health Sex. 2018, 21, 1–15. [Google Scholar] [CrossRef] [PubMed]
- Craig, S.L.; McInroy, L.; McCready, L.; Alaggia, R.; Craig, S.L.; McInroy, L.; McCready, L.; Alaggia, R. Media: A Catalyst for Resilience in Lesbian, Gay, Bisexual, Transgender, and Queer Youth. J. LGBT Youth 2015, 12, 254–275. [Google Scholar] [CrossRef]
- Gattis, M.N.; Woodford, M.R.; Han, Y. Discrimination and Depressive Symptoms Among Sexual Minority Youth: Is Gay-Affirming Religious Affiliation a Protective Factor? Arch. Sex. Behav. 2014, 43, 1589–1599. [Google Scholar] [CrossRef]
- Wagaman, M.A.; Watts, K.; Lamneck, V.; D’Souza, S.A.; McInroy, L.B.; Eaton, A.D.; Craig, S. Managing stressors online and offline: LGBTQ+ Youth in the Southern United States. Child. Youth Serv. Rev. 2020, 110, 104799. [Google Scholar] [CrossRef]
- McInroy, L.B. Building connections and slaying basilisks: Fostering support, resilience, and positive adjustment for sexual and gender minority youth in online fandom communities. Inf. Commun. Soc. 2019, 23, 1874–1891. [Google Scholar] [CrossRef]
- Ceglarek, P.J.; Ward, L.M. A tool for help or harm? How associations between social networking use, social support, and mental health differ for sexual minority and heterosexual youth. Comput. Hum. Behav. 2016, 65, 201–209. [Google Scholar] [CrossRef]
- Paceley, M.S.; Goffnett, J.; Sanders, L.; Gadd-Nelson, J. “Sometimes You Get Married on Facebook”: The Use of Social Media among Nonmetropolitan Sexual and Gender Minority Youth. J. Homosex. 2020, 1–20. [Google Scholar] [CrossRef] [PubMed]
- Hillier, L.; Mitchell, K.J.; Ybarra, M.L. The Internet As a Safety Net: Findings From a Series of Online Focus Groups With LGB and Non-LGB Young People in the United States. J. LGBT Youth 2012, 9, 225–246. [Google Scholar] [CrossRef]
- Reisner, S.L.; Biello, K.; Perry, N.S.; Gamarel, K.E.; Mimiaga, M.J. A compensatory model of risk and resilience applied to adolescent sexual orientation disparities in nonsuicidal self-injury and suicide attempts. Am. J. Orthopsychiatry 2014, 84, 545–556. [Google Scholar] [CrossRef] [PubMed]
- Longo, J.; Walls, N.E.; Wisneski, H. Religion and religiosity: Protective or harmful factors for sexual minority youth? Ment. Health Relig. Cult. 2013, 16, 273–290. [Google Scholar] [CrossRef]
- McCann, E.; Donohue, G.; Timmins, F. An Exploration of the Relationship Between Spirituality, Religion and Mental Health Among Youth Who Identify as LGBT+: A Systematic Literature Review. J. Relig. Health 2020, 59, 828–844. [Google Scholar] [CrossRef]
- Meanley, S.; Pingel, E.S.; Bauermeister, J.A. Psychological Well-being Among Religious and Spiritual-identified Young Gay and Bisexual Men. Sex. Res. Soc. Policy 2015, 13, 35–45. [Google Scholar] [CrossRef][Green Version]
- Walker, J.J.; Longmire-Avital, B. The impact of religious faith and internalized homonegativity on resiliency for black lesbian, gay, and bisexual emerging adults. Dev. Psychol. 2013, 49, 1723–1731. [Google Scholar] [CrossRef]
- Heck, N.C.; Flentje, A.; Cochran, B.N. Offsetting risks: High school gay-straight alliances and lesbian, gay, bisexual, and transgender (LGBT) youth. Psychol. Sex. Orientat. Gend. Divers. 2013, 1, 81–90. [Google Scholar] [CrossRef]
- Toomey, R.; Ryan, C.; Diaz, R.M.; Russell, S.T. High School Gay–Straight Alliances (GSAs) and Young Adult Well-Being: An Examination of GSA Presence, Participation, and Perceived Effectiveness. Appl. Dev. Sci. 2011, 15, 175–185. [Google Scholar] [CrossRef]
- Poteat, V.P.; Yoshikawa, H.; Calzo, J.; Gray, M.L.; DiGiovanni, C.D.; Lipkin, A.; Mundy-Shephard, A.; Perrotti, J.; Scheer, J.R.; Shaw, M.P.; et al. Contextualizing Gay-Straight Alliances: Student, Advisor, and Structural Factors Related to Positive Youth Development Among Members. Child Dev. 2014, 86, 176–193. [Google Scholar] [CrossRef]
- Hatzenbuehler, M.L.; Birkett, M.; Van Wagenen, A.; Meyer, I.H. Protective School Climates and Reduced Risk for Suicide Ideation in Sexual Minority Youths. Am. J. Public Health 2014, 104, 279–286. [Google Scholar] [CrossRef] [PubMed]
- Porta, C.M.; Singer, E.; Mehus, C.J.; Gower, A.; Saewyc, E.; Fredkove, W.; Eisenberg, M.E. LGBTQ Youth’s Views on Gay-Straight Alliances: Building Community, Providing Gateways, and Representing Safety and Support. J. Sch. Health 2017, 87, 489–497. [Google Scholar] [CrossRef] [PubMed]
- Poteat, V.P.; Calzo, J.P.; Yoshikawa, H. Promoting Youth Agency Through Dimensions of Gay–Straight Alliance Involvement and Conditions that Maximize Associations. J. Youth Adolesc. 2016, 45, 1438–1451. [Google Scholar] [CrossRef]
- Weinhardt, L.S.; Stevens, P.; Xie, H.; Wesp, L.M.; John, S.A.; Apchemengich, I.; Kioko, D.; Chavez-Korell, S.; Cochran, K.M.; Watjen, J.M.; et al. Transgender and Gender Nonconforming Youths’ Public Facilities Use and Psychological Well-Being: A Mixed-Method Study. Transgender Health 2017, 2, 140–150. [Google Scholar] [CrossRef]
- Wernick, L.J.; Kulick, A.; Chin, M. Gender Identity Disparities in Bathroom Safety and Wellbeing among High School Students. J. Youth Adolesc. 2017, 46, 917–930. [Google Scholar] [CrossRef]
- Porta, C.M.; Gower, A.L.; Mehus, C.J.; Yu, X.; Saewyc, E.M.; Eisenberg, M.E. “Kicked out”: LGBTQ youths’ bathroom experiences and preferences. J. Adolesc. 2017, 56, 107–112. [Google Scholar] [CrossRef]
- Jones, T. Education policies: Potential impacts and implications in Australia and beyond. J. LGBT Youth 2016, 13, 141–160. [Google Scholar] [CrossRef]
- Jones, T.M.; Hillier, L. Sexuality education school policy for Australian GLBTIQ students. Sex Educ. 2012, 12, 437–454. [Google Scholar] [CrossRef]
- Department of Children and Youth Affairs (DCYA). LGBTI+ National Youth Strategy; DCYA, The Stationery Office: Dublin, Ireland, 2018. Available online: https://www.gov.ie/en/publication/a6f110-lgbti-national-youth-strategy-2018-2020/?referrer=/documents/publications/odtc_full_eng.pdf/ (accessed on 24 October 2021).
- Dennehy, R.; Meaney, S.; Cronin, M.; Arensman, E. The psychosocial impacts of cybervictimisation and barriers to seeking social support: Young people’s perspectives. Child. Youth Serv. Rev. 2020, 111, 104872. [Google Scholar] [CrossRef]
- Frommer, M.; Howell, J.; Santow, E.; Cochrane, S.; Alston, B. Ensuring Health and Bodily Integrity: Towards a Human Rights Approach for People Born with Variations in Sex Characteristics Report 2021. Available online: https://humanrights.gov.au/intersex-report-2021 (accessed on 25 October 2021).
- Ceatha, N. Opinion: It’s Pride 2021, Let’s Consider Giving Greater Support to LGBTI+ Youth in School. Available online: https://www.thejournal.ie/prev/5471030/dvIge7VkxiVY/ (accessed on 19 June 2021).
- Költő, A.; Young, H.; Burke, L.; Moreau, N.; Cosma, A.; Magnusson, J.; Windlin, B.; Reis, M.; Saewyc, E.; Godeau, E.; et al. Love and Dating Patterns for Same- and Both-Gender Attracted Adolescents Across Europe. J. Res. Adolesc. 2018, 28, 772–778. [Google Scholar] [CrossRef] [PubMed]
- Taylor, C.G. Counterproductive Effects of Parental Consent in Research Involving LGBTTIQ Youth: International Research Ethics and a Study of a Transgender and Two-Spirit Community in Canada. J. LGBT Youth 2008, 5, 34–56. [Google Scholar] [CrossRef]
- Dooley, B.; Fitzgerald, A. My World Survey 1: The National Study of Youth Mental Health in Ireland; Jigsaw and UCD School of Psychology: Dublin, Ireland, 2012; Available online: https://jigsaw.ie/wp-content/uploads/2020/07/MWS1_Full_Report_PDF.pdf (accessed on 24 April 2021).
- Dooley, B.; O’Connor, C.; Fitzgerald, A.; O’Reilly, A. My World Survey 2: The National Study of Youth Mental Health in Ireland; Jigsaw and UCD School of Psychology: Dublin, Ireland, 2019; Available online: http://www.myworldsurvey.ie/full-report (accessed on 24 April 2021).
- Ryan, C. Engaging Families to Support Lesbian, Gay, Bisexual, and Transgender Youth: The Family Acceptance Project. Prev. Res. 2010, 17, 11–13. [Google Scholar]
- Pawson, R.; Greenhalgh, T.; Harvey, G.; Walshe, K. Realist review—A new method of systematic review designed for complex policy interventions. J. Health Serv. Res. Policy 2005, 10, 21–34. [Google Scholar] [CrossRef]
- Matijczak, A.; McDonald, S.E.; Tomlinson, C.A.; Murphy, J.L.; O’Connor, K. The Moderating Effect of Comfort from Companion Animals and Social Support on the Relationship between Microaggressions and Mental Health in LGBTQ+ Emerging Adults. Behav. Sci. 2020, 11, 1. [Google Scholar] [CrossRef] [PubMed]
- McDonald, S.E.; Matijczak, A.; Nicotera, N.; Applebaum, J.W.; Kremer, L.; Natoli, G.; O’Ryan, R.; Booth, L.J.; Murphy, J.L.; Tomlinson, C.A.; et al. “He was like, my ride or die”: Sexual and Gender Minority Emerging Adults’ Perspectives on Living with Pets during the Transition to Adulthood. Emerg. Adulthood 2021, 1–18. [Google Scholar] [CrossRef]
- Ceatha, N.; Mayock, P.; Campbell, J.; Noone, C.; Browne, K. The Power of Recognition: A Qualitative Study of Social Connectedness and Wellbeing through LGBT Sporting, Creative and Social Groups in Ireland. Int. J. Environ. Res. Public Health 2019, 16, 3636. [Google Scholar] [CrossRef] [PubMed]
- Ceatha, N. Mastering wellness: LGBT people’s understanding of wellbeing through interest sharing. J. Res. Nurs. 2016, 21, 199–209. [Google Scholar] [CrossRef]
- Formby, E. Exploring LGBT Spaces and Communities: Contrasting Identities, Belongings and Wellbeing; Routledge: London, UK, 2017. [Google Scholar]
- Kelly, C.; Kasperavicius, D.; Duncan, D.; Etherington, C.; Giangregorio, L.; Presseau, J.; Sibley, K.M.; Straus, S. ‘Doing’ or ‘using’ intersectionality? Opportunities and challenges in incorporating intersectionality into knowledge translation theory and practice. Int. J. Equity Health 2021, 20, 1–7. [Google Scholar] [CrossRef]
- Russell, G.M.; Bohan, J.S. Institutional Allyship for LGBT Equality: Underlying Processes and Potentials for Change. J. Soc. Issues 2016, 72, 335–354. [Google Scholar] [CrossRef]
- Watts, K.J. The Role of Community Belongingness in the Mental Health and Well-Being of Black LGBTQ Adults. Unpublished Doctoral Dissertation, Virginia Commonwealth University, Richmond, VA, USA, 2021. Available online: https://scholarscompass.vcu.edu/cgi/viewcontent.cgi?article=7815&context=etd (accessed on 19 September 2021).
- Kerekere, E. Part of the Whānau: The Emergence of Takatāpui Identity—He Whāriki Takatāpui. Unpublished Ph.D. Thesis, Victoria University of Wellington, Wellington, New Zealand, 2017. Available online: http://hdl.handle.net/10063/6369 (accessed on 19 September 2021).
- Sheppard, M.; Mayo, J.B. The Social Construction of Gender and Sexuality: Learning from Two Spirit Traditions. Soc. Stud. 2013, 104, 259–270. [Google Scholar] [CrossRef]
- Department of Education. School Design Guide (SDG) SDG 02-06 Sanitary Facilities; Government Publications: Dublin, Ireland, 2021. Available online: https://assets.gov.ie/131218/d52c421e-99b7-47e2-ac15-2e5657af368d.pdf (accessed on 19 September 2021).
- Formby, E. Sex and relationships education, sexual health, and lesbian, gay and bisexual sexual cultures: Views from young people. Sex Educ. 2011, 11, 255–266. [Google Scholar] [CrossRef]
- Scottish Government. LGBTI Inclusive Education Working Group: Report to the Scottish Ministers; Government Publications: Edinburgh, Scotland, 2018. Available online: https://www.gov.scot/publications/lgbti-inclusive-education-working-group-report/documents/ (accessed on 26 September 2021).
- Moffat, A. No Outsiders: Everyone Different, Everyone Welcome: Preparing Children for Life in Modern Britain; Routledge: Oxfordshire, UK, 2020; Available online: https://www.routledge.com/No-Outsiders-Everyone-Different-Everyone-Welcome-Preparing-Children-for/Moffat/p/book/9780367894986 (accessed on 25 October 2021).
- Moffat, A.; Field, L. No Outsiders in Our School: Neglected Characteristics and the Argument against Childhood Ignorance. Educ. Child. Psychol 2020, 37, 101–117. Available online: https://eric.ed.gov/?id=EJ1245926 (accessed on 25 October 2021).
- Moffat, A. No Outsiders in Our School: Teaching the Equality Act in Primary Schools, 1st ed.; Routledge: Oxfordshire, UK, 2016. [Google Scholar] [CrossRef]
- Ceatha, N.; Kelly, A.; Killeen, T. Visible, Valued and Included: Prioritising Youth Participation in Policy-Making for the Irish LGBTI+ National Youth Strategy. In Child and Youth Participation: Policy, Practice and Research Advances in Ireland; Kennan, D., Horgan, D., Eds.; Routledge: Oxfordshire, UK, 2021; Available online: https://www.routledge.com/Child-and-Youth-Participation-in-Policy-Practice-and-Research/Horgan-Kennan/p/book/9780367568290 (accessed on 29 October 2021).
- Vicars, M.; Van Toledo, S. Walking the Talk: LGBTQ Allies in Australian Secondary Schools. Front. Sociol. 2021, 6, 611001. [Google Scholar] [CrossRef] [PubMed]
Publisher’s Note: MDPI stays neutral with regard to jurisdictional claims in published maps and institutional affiliations. |
© 2021 by the authors. Licensee MDPI, Basel, Switzerland. This article is an open access article distributed under the terms and conditions of the Creative Commons Attribution (CC BY) license (https://creativecommons.org/licenses/by/4.0/).







