Optimization of a Sports Activity Development Model Using Artificial Intelligence under New Curriculum Reform
Abstract
:1. Introduction
2. Application of Artificial Intelligence Wearable Devices in Physical Education under New Curriculum Reform
2.1. The Development Requirements of Physical Education Activities under the Background of New Curriculum Reform
2.2. Application of Artificial Intelligence Wearable Devices in Physical Education Activities
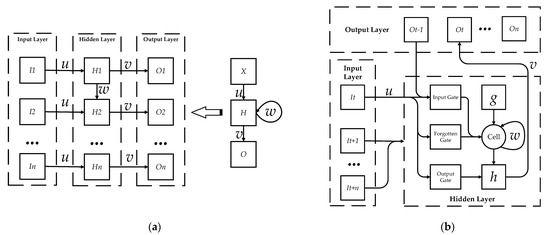
2.3. Human Motion Recognition Algorithm Based on LSTM RNN
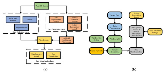
2.3.1. Data Acquisition Layer
2.3.2. Data Calculation Layer
2.3.3. Data Visualization Layer
2.4. Database Introduction
3. Model Training and Testing
3.1. Training of LSTM Neural Network Model
3.2. Model Test and Performance Comparison of LSTM Neural Network
4. Discussion
5. Conclusions
Author Contributions
Funding
Institutional Review Board Statement
Informed Consent Statement
Data Availability Statement
Conflicts of Interest
References
- Dong, P.; Li, A. Simulation of physical education teaching based on FPGA and wearable VR equipment. Microprocess. Microsyst. 2021, 81, 103773. [Google Scholar] [CrossRef]
- Lin, Q.; Li, T.; Shakeel, P.M.; Samuel, R.D.J. Advanced artificial intelligence in heart rate and blood pressure monitoring for stress management. J. Ambient. Intell. Humaniz. Comput. 2021, 12, 3329–3340. [Google Scholar] [CrossRef]
- Morris, T.; Roychowdhury, D. Physical activity for health and wellbeing: The role of motives for participation. Health Psychol. Rep. 2020, 8, 391–407. [Google Scholar] [CrossRef]
- Lee, H.S.; Lee, J. Applying Artificial Intelligence in Physical Education and Future Perspectives. Sustainability 2021, 13, 351. [Google Scholar] [CrossRef]
- Wang, L.; Nielsen, K.; Goldberg, J.; Brown, J.R.; Rumsfeld, J.S.; Steinberg, B.A.; Shah, R.U. Association of Wearable Device Use with Pulse Rate and Health Care Use in Adults with Atrial Fibrillation. JAMA Netw. Open 2021, 4, e215821. [Google Scholar] [CrossRef]
- Tang, W. Visual management of sports training based on embedded wearable devices and machine vision. Microprocess. Microsyst. 2021, 82, 103837. [Google Scholar] [CrossRef]
- Wu, Y.J.; Yuan, C.H.; Pan, C.I. Entrepreneurship education: An experimental study with information and communication technology. Sustainability 2018, 10, 691. [Google Scholar] [CrossRef] [Green Version]
- Wang, T.; Park, J. Design and Implementation of Intelligent Sports Training System for College Students’ Mental Health Education. Front. Psychol. 2021, 12, 1016. [Google Scholar]
- Seshadri, D.R.; Thom, M.L.; Harlow, E.R.; Gabbett, T.J.; Geletka, B.J.; Hsu, J.J.; Voos, J.E. Wearable technology and analytics as a complementary toolkit to optimize workload and to reduce injury burden. Front. Psychol. 2021, 2, 228. [Google Scholar]
- Du, L. Preventive monitoring of basketball players’ knee pads based on IoT wearable devices. Microprocess. Microsyst. 2021, 82, 103899. [Google Scholar] [CrossRef]
- Herold, F. ‘There is new wording, but there is no real change in what we deliver’: Implementing the new National Curriculum for Physical Education in England. Eur. Phys. Educ. Rev. 2020, 26, 920–937. [Google Scholar] [CrossRef]
- You, J.A.; Craig, C.J.; Oh, S. Challenges in the new roles of physical education as liberal education in higher education. Quest 2019, 71, 51–65. [Google Scholar] [CrossRef]
- Paveling, B.; Vidovich, L.; Oakley, G. Global to local tensions in the production and enactment of Physical education curriculum policy reforms. J. Phys. Act. Health 2019, 10, 141–155. [Google Scholar] [CrossRef]
- Antonia, T.G.; Pierpaolo, L. Research on a massive open online course (MOOC): A Rapid Evidence Assessment of online courses in physical education and sport. S. Afr. J. Res. Sport Phys. 2019, 19, 2328–2333. [Google Scholar]
- Jones, A.; Penney, D. Investigating the ‘integration of theory and practice’in examination physical education. Eur. Phys. Educ. Rev. 2019, 25, 1036–1055. [Google Scholar] [CrossRef]
- Mihajlovic, C. Teachers’ perceptions of the Finnish national curriculum and inclusive practices of physical education. J. Phys. Act. Health 2019, 10, 247–261. [Google Scholar] [CrossRef]
- Rodrigues, A.C.N.; Pereira, A.S.; Mendes, R.M.S.; Araújo, A.G.; Couceiro, M.S.; Figueiredo, A.J. Using Artificial Intelligence for Pattern Recognition in a Sports Context. Sensors 2020, 20, 3040. [Google Scholar] [CrossRef]
- Rigamonti, L.; Albrecht, U.V.; Lutter, C.; Tempel, M.; Wolfarth, B.; Back, D.A. Potentials of digitalization in sports medicine: A narrative review. Curr. Sport Med. Rep. 2020, 19, 157–163. [Google Scholar] [CrossRef] [PubMed]
- Chu, W.C.C.; Shih, C.; Chou, W.Y.; Ahamed, S.I.; Hsiung, P.A. Artificial intelligence of things in sports science: Weight training as an example. Computer 2019, 52, 52–61. [Google Scholar] [CrossRef]
- Lv, W.; Guo, J. Real-time ECG signal acquisition and monitoring for sports competition process oriented to the Internet of Things. Measurement 2021, 169, 108359. [Google Scholar] [CrossRef]
- Wang, M.; Zhang, Y.D.; Cui, G. Human motion recognition exploiting radar with stacked recurrent neural network. Digit. Signal Process. 2019, 87, 125–131. [Google Scholar] [CrossRef]
- Uddin, M.Z.; Hassan, M.M.; Alsanad, A.; Savaglio, C. A body sensor data fusion and deep recurrent neural network-based behavior recognition approach for robust healthcare. Inform. Fusion 2020, 55, 105–115. [Google Scholar] [CrossRef]
- Añazco, E.V.; Han, S.J.; Kim, K.; Lopez, P.R.; Kim, T.S.; Lee, S. Hand Gesture Recognition Using Single Patchable Six-Axis Inertial Measurement Unit via Recurrent Neural Networks. Sensors 2021, 21, 1404. [Google Scholar] [CrossRef] [PubMed]
- Hernandez, V.; Suzuki, T.; Venture, G. Convolutional and recurrent neural network for human activity recognition: Application on American sign language. PLoS ONE 2020, 15, e0228869. [Google Scholar] [CrossRef] [PubMed] [Green Version]
- Du, H.; Jin, T.; He, Y.; Song, Y.; Dai, Y. Segmented convolutional gated recurrent neural networks for human activity recognition in ultra-wideband radar. Neurocomputing 2020, 396, 451–464. [Google Scholar] [CrossRef]
- Li, T.H.S.; Kuo, P.H.; Tsai, T.N.; Luan, P.C. CNN and LSTM based facial expression analysis model for a humanoid robot. IEEE Access 2019, 7, 93998–94011. [Google Scholar] [CrossRef]
- Zhang, P.; Xue, J.; Lan, C.; Zeng, W.; Gao, Z.; Zheng, N. Eleatt-rnn: Adding attentiveness to neurons in recurrent neural networks. IEEE Trans. Image Process. 2019, 29, 1061–1073. [Google Scholar] [CrossRef] [Green Version]
- Zhang, J.; Liu, H.; Chang, Q.; Wang, L.; Gao, R.X. Recurrent neural network for motion trajectory prediction in human-robot collaborative assembly. CIRP Ann.-Manuf. Techn. 2020, 69, 9–12. [Google Scholar] [CrossRef]
- Ding, J.; Wang, Y. Wifi csi-based human activity recognition using deep recurrent neural network. IEEE Access 2019, 7, 174257–174269. [Google Scholar] [CrossRef]
- Sarlis, V.; Chatziilias, V.; Tjortjis, C.; Mandalidis, D. A data science approach analysing the impact of injuries on basketball player and team performance. Inform. Syst. 2021, 99, 101750. [Google Scholar] [CrossRef]
- Kwok, R.C.W.; Leung, A.C.M.; Hui, S.S.C.; Wong, C.C.K. Virtual trainer system: A tool to increase exercise participation and work productivity. Internet Res. 2021, 31, 892–910. [Google Scholar] [CrossRef]
- Salloum, G.; Tekli, J. Automated and personalized nutrition health assessment, recommendation, and progress evaluation using fuzzy reasoning. Int. J. Hum.-Comput. Stud. 2021, 151, 102610. [Google Scholar] [CrossRef]
- Almarcha, M.; Balagué, N.; Torrents, C. Healthy Teleworking: Towards Personalized Exercise Recommendations. Sustainability 2021, 13, 3192. [Google Scholar] [CrossRef]
- Pan, C. Design of sports course management system based on Internet of Things and FPGA system. Microprocess. Microsyst. 2021, 80, 103357. [Google Scholar] [CrossRef]
- Zhang, D.; Zhu, D.; Zhao, T. Big data monitoring of sports health based on microcomputer processing and BP neural network. Microprocess. Microsyst. 2021, 82, 103939. [Google Scholar] [CrossRef]
- Miao, L.; Marturi, C.; Naresh, O. Region-sequence based six-stream CNN features for general and fine-grained human action recognition in videos. Pattern Recognit. J. Pattern Recognit. Soc. 2018, 21, 352–356. [Google Scholar]
- Zhang, P.; Lan, C.; Xing, J. View Adaptive Neural Networks for High Performance Skeleton-based Human Action Recognition. Trans. Pattern Anal. Mach. Intell. 2018, 4, 99. [Google Scholar] [CrossRef] [Green Version]
- Kostecka, M.; Bojanowska, M.; Stoma, M. The role of physical activity in instilling healthy lifestyle habits in children. Balt. J. Health Phys. Act. 2017, 9, 133–140. [Google Scholar] [CrossRef]
- Zheng, Y.; Liu, S. Bibliometric analysis for talent identification by the subject–author–citation three-dimensional evaluation model in the discipline of physical education. Libr. Hi Tech 2020. [Google Scholar] [CrossRef]
- Zheng, Y.; Ke, H. The adoption of scale space hierarchical cluster analysis algorithm in the classification of rock-climbing teaching evaluation system. J. Ambient Intell. Human. Comput. 2020. [Google Scholar] [CrossRef]
- Zheng, Y.; Zhou, Y.; Lai, Q. Effects of twenty-four move shadow boxing combined with psychosomatic relaxation on depression and anxiety in patients with type-2 diabetes. Psychiatr. Danub. 2015, 27, 174. [Google Scholar] [PubMed]
- Xu, D.; Zheng, Y.; Jia, Y. The Bibliometric Analysis of the Sustainable Influence of Physical Education for University Students? Front. Psychol. 2021, 12, 592276. [Google Scholar] [CrossRef] [PubMed]







| Name | Equipment Function | Function of Artificial Intelligence Algorithm | Recognition Accuracy |
|---|---|---|---|
| Student physical condition detector | Monitoring the physical condition of students in real-time. | Neural network algorithm can recognize students’ human actions [19]. | 92.2% |
| Improving the quality and performance of students’ physical training. In the training process, the sensors worn by students can accurately and timely detect movement. | The motion recognition algorithm is adopted to identify the motion parameters of the whole motion process, so as to effectively guide the students’ motion process [20]. | 86.4% | |
| Marathon runner heartbeat monitor | Monitoring the heartbeat level and rhythm of athletes. | Intelligent devices are used to monitor and predict the heart rate of athletes and predict their heartbeat rhythm to prevent sudden death. | 89.3% |
| Intelligent mouth guard | Monitoring oral status, molar status, dehydration, and concussion of athletes. | The algorithm identifies oral movements, detects and predicts the water content of athletes, and identifies the user’s travel status to detect whether unexpected conditions exist. | 77.6% |
| Sweat analyzer | Analyzing human metabolism through the composition of sweat during competition and training. | Sweat components are analyzed to detect and predict the physical condition of athletes, and to provide corresponding medical and health care suggestions. | 93.6% |
Publisher’s Note: MDPI stays neutral with regard to jurisdictional claims in published maps and institutional affiliations. |
© 2021 by the authors. Licensee MDPI, Basel, Switzerland. This article is an open access article distributed under the terms and conditions of the Creative Commons Attribution (CC BY) license (https://creativecommons.org/licenses/by/4.0/).
Share and Cite
Liu, T.; Wilczyńska, D.; Lipowski, M.; Zhao, Z. Optimization of a Sports Activity Development Model Using Artificial Intelligence under New Curriculum Reform. Int. J. Environ. Res. Public Health 2021, 18, 9049. https://doi.org/10.3390/ijerph18179049
Liu T, Wilczyńska D, Lipowski M, Zhao Z. Optimization of a Sports Activity Development Model Using Artificial Intelligence under New Curriculum Reform. International Journal of Environmental Research and Public Health. 2021; 18(17):9049. https://doi.org/10.3390/ijerph18179049
Chicago/Turabian StyleLiu, Taofeng, Dominika Wilczyńska, Mariusz Lipowski, and Zijian Zhao. 2021. "Optimization of a Sports Activity Development Model Using Artificial Intelligence under New Curriculum Reform" International Journal of Environmental Research and Public Health 18, no. 17: 9049. https://doi.org/10.3390/ijerph18179049
APA StyleLiu, T., Wilczyńska, D., Lipowski, M., & Zhao, Z. (2021). Optimization of a Sports Activity Development Model Using Artificial Intelligence under New Curriculum Reform. International Journal of Environmental Research and Public Health, 18(17), 9049. https://doi.org/10.3390/ijerph18179049

