A Randomized Trial of Tai Chi on Preventing Hypertension and Hyperlipidemia in Middle-Aged and Elderly Patients
Abstract
1. Introduction
2. Methods
2.1. Study Design
2.2. Study Participants
2.2.1. Eligibility Criteria Include
2.2.2. Exclusion Criteria Were
2.3. Intervention
2.3.1. Wu-Style Tai Chi Group
2.3.2. Simplified Tai Chi Group
2.4. Adherence to Programs
2.5. Outcome Measures
2.5.1. Primary Outcomes
2.5.2. Secondary Outcomes
2.5.3. Clinical Treatment Effect Criteria
2.6. Statistical Analysis
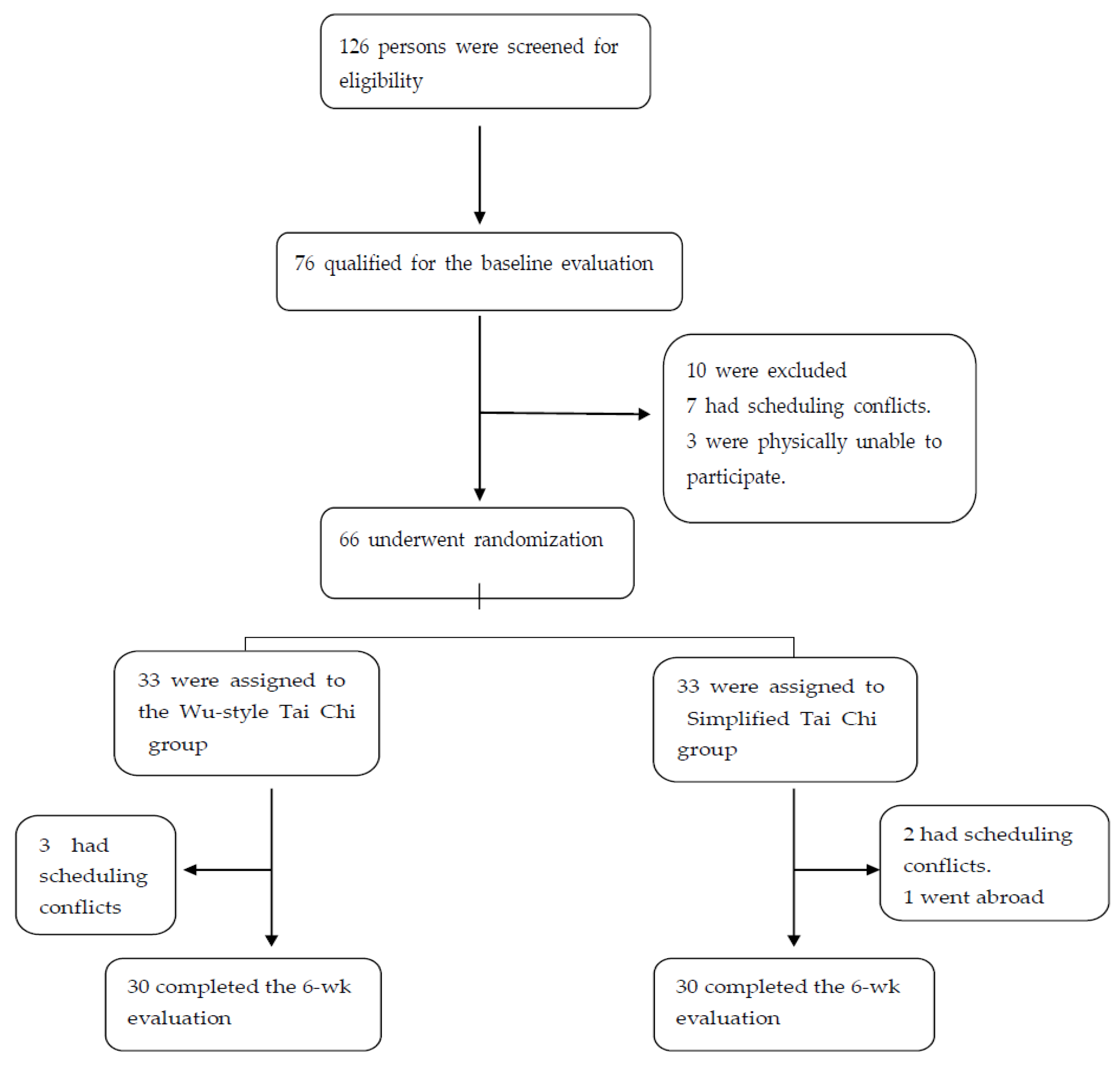
3. Results
3.1. Baseline Characteristics of the Participants
3.2. Outcomes
4. Discussion
5. Conclusions
Supplementary Materials
Author Contributions
Funding
Institutional Review Board Statement
Informed Consent Statement
Data Availability Statement
Acknowledgments
Conflicts of Interest
References
- WHO Key Facts. Noncommunicable Diseases. Available online: https://www.who.int/news-room/fact-sheets/detail/noncommunicable-diseases (accessed on 13 April 2021).
- Afshari, M.; Teymourlouy, A.A.; Asadi-Lari, M.; Maleki, M. Global Health diplomacy for noncommunicable diseases prevention and control: A systematic review. Glob. Health 2020, 16, 1–16. [Google Scholar] [CrossRef]
- Zhou, M.; Wang, H.; Zeng, X.; Yin, P.; Zhu, J.; Chen, W.; Li, X.; Wang, L.; Wang, L.; Liu, Y.; et al. Mortality, morbidity, and risk factors in China and its provinces, 1990–2017: A systematic analysis for the Global Burden of Disease Study 2017. Lancet 2019, 394, 1145–1158. [Google Scholar] [CrossRef]
- Chinese Society of Geriatrics Hypertension Branch. China experts consensus on the managements of hypertension in the very old people. Chin. J. Cardiovasc. Med. 2015, 20, 401–409. [Google Scholar]
- Ference, B.A.; Ginsberg, H.N.; Graham, I.; Ray, K.K.; Packard, C.J.; Bruckert, E.; Hegele, R.A.; Krauss, R.M.; Raal, F.J.; Schunkert, H.; et al. Low-density lipoproteins cause atherosclerotic cardiovascular disease. 1. Evidence from genetic, epidemiologic, and clinical studies. A consensus statement from the European Atherosclerosis Society Consensus Panel. Eur. Heart J. 2017, 38, 2459–2472. [Google Scholar] [CrossRef]
- Silverman, M.G.; Ference, B.A.; Im, K.; Wiviott, S.D.; Giugliao, R.P.; Grundy, S.M.; Braunwald, E.; Sabatine, M.S. Association between lowering LDL-C and cardiovascular risk reduction among different therapeutic interventions: A systematic review and Meta-analysis. JAMA 2016, 316, 1289–1297. [Google Scholar] [CrossRef]
- Joint Committee on Revision of Chinese Adult Dyslipidemia Prevention Guidelines. Chinese Adult Dyslipidemia Prevention Guidelines (2016 Revised Edition). Chin. J. Circ. 2016, 31, 937–950. [Google Scholar]
- Tang, H.; Gu, L. Research on Taijiquan; People’s Sports Publishing House: Beijing, China, 1999; p. 1. [Google Scholar]
- Guo, Y.; Shi, H.; Yu, D.; Qiu, P. Health benefits of traditional Chinese sports and physical activity for older adults: A systematic review of evidence. J. Sport Health Sci. 2016, 5, 270–280. [Google Scholar] [CrossRef]
- Wolf, S.L.; O’Grady, M.; Easley, K.A.; Guo, Y.; Kressig, R.W.; Kutner, M. The influence of intense tai chi training on physical performance and hemodynamic outcomes in transitionally frail, older adults. J. Gerontol. A Biol. Sci. Med. Sci. 2006, 61, 184–189. [Google Scholar] [CrossRef]
- Yeh, G.Y.; Mitus, J.E.; Peng, C.-K.; Phillips, R.S.; Davis, R.B.; Wayne, P.M.; Goldberger, A.L.; Tomas, R.J. Enhancement of sleep stability with tai chi exercise in chronic heart failure: Preliminary findings using an ECG-based spectrogram method. Sleep Med. 2007, 9, 527–536. [Google Scholar] [CrossRef]
- David, S.B.; Michael, R.I.; Richard, O.; Ellen, J.; Elizabeth, C.B.; Sarosh, J.M. Tai chi meditation effects on nuclear factor-κB signaling in lonely older adults: A randomized controlled trial. Psychother. Psychosom. 2014, 83, 315–317. [Google Scholar]
- Minutolo, R.; Gabbai, F.B.; Provenzano, M.; Chiodini, P.; Borrelli, S.; Garofalo, C.; Sasso, F.C.; Santoro, D.; Bellizzi, V.; Conte, G.; et al. Cardiorenal prognosis by residual proteinuria level in diabetic chronic kidney disease: Pooled analysis of four cohort studies. Nephrol. Dial. Transplant. 2018, 33, 1942–1949. [Google Scholar] [CrossRef] [PubMed]
- Wang, X.; Pi, Y.; Chen, P.; Liu, Y.; Wang, R.; Li, X.; Chen, B.; Zhu, Y.; Yang, Y.; Niu, Z. Traditional Chinese Exercise for Cardiovascular Diseases: Systematic Review and Meta-Analysis of Randomized Controlled Trials. J. Am. Heart Assoc. 2016, 5, e002562. [Google Scholar] [CrossRef] [PubMed]
- Bubela, D.; Sacharko, L.; Chan, J.; Brady, M. Balance and Functional Outcomes for Older Community-Dwelling Adults Who Practice Tai Chi and Those Who Do Not: A Comparative Study. J. Geriatr. Phys. Ther. 2019, 42, 209–215. [Google Scholar] [CrossRef] [PubMed]
- Huang, C.; Jiang, K.; Zhuang, Z.; Wen, J.; Wang, S. Research progress of Tai Chi in preventing coronary heart disease. J. Integr. Tradit. Chin. West. Med. Cardio Cerebrovasc. Dis. 2018, 16, 176–178. [Google Scholar]
- Task Force on Chinese Guidelines for the Prevention of Cardiovascular; Editorial Board of Chinese Journal of Cardiology. Chinese guidelines for the prevention of cardiovascular diseases (2017). Chin. J. Cardiovasc. Dis. 2018, 46, 10–25. [Google Scholar] [CrossRef]
- Smith, S.C.; Benjamin, E.J.; Bonow, R.O.; Braun, L.T.; Creager, M.A.; Franklin, B.A.; Gibbons, R.J.; Grundy, S.M.; Hiratzka, L.F.; Jones, D.W.; et al. AHA/ACCF secondary prevention and risk reduction therapy for patients with coronary and other atherosclerotic vascular disease: 2011 update: A guideline from the American Heart Association and American College of Cardiology Foundation endorsed by the World Heart Federation and the Preventive Cardiovascular Nurses Association. J. Am. Coll. Cardiol. 2011, 124, 2458–2473. [Google Scholar]
- Jahnke, R.; Larkey, L.; Rogers, C.; Etnier, J.; Lin, F. A Comprehensive Review of Health Benefits of Qigong and Tai Chi. Am. J. Health Promot. 2010, 24, e1–e25. [Google Scholar] [CrossRef]
- Peter, M.W.; Jeffrey, M.H.; Matthew, L.; Brain, J.G.; Lewis, L.; Vera, N.; Eric, A.M.; Chung-Kang, P.; Brad, M. Tai chi training may reduce dual task giant variability a potential mediator of fall risk, in healthy older adults: Cross-sectional and randomized trial studies. Front. Hum. Neurosci. 2015, 9, 1–10. [Google Scholar]
- Li, F.; Harmer, P.; Fitezgerald, K.; Eckstrom, E.; Stock, R.; Galver, J.; Maddalozzo, G.; Batya, S.S. Tai Chi and postural stability in patients with Parkinson’s disease. N. Engl. J. Med. 2012, 366, 511–519. [Google Scholar] [CrossRef]
- Hawkes, T.D.; Manselle, W.; Woollacott, M.H. Tai chi and meditation-plus-exercise benefit neural substrates of executive function: A cross-sectional, controlled study. J. Complement. Integr. Med. 2014, 11, 279–288. [Google Scholar] [CrossRef]
- Shen, C.L.; Chyu, M.C.; Yeh, J.K.; Zhang, Y.; Pence, B.C.; Felton, C.K.; Brismée, J.-M.; Arjmandi, B.H.; Doctolero, S.; Wang, J.-S. Effect of green tea and tai chi on bone health in postmenopausal osteopenic women: A 6-month randomized placebo-controlled trial. Osteoporos. Int. 2012, 23, 1541–1552. [Google Scholar] [CrossRef] [PubMed]
- Wayne, P.M.; Kiel, D.P.; Buring, G.E.; Connors, E.M.; Bonato, P.; Yeh, G.Y.; Cohen, C.J.; Mancinelli, C.; Davis, R.B. Impact of tai chi exercise on multiple fracture-related risk factors in post-menopausal osteopenic women: A pilot pragmatic, randomized trial. BMC Complement. Altern Med. 2012, 12, 1472–6882. [Google Scholar] [CrossRef] [PubMed]
- Lavretsky, H.; Alstein, L.L.; Olmstead, R.E.; Ercoli, L.; Riparetti, M.; Cyr, N.S.; Irwin, M.R. Complementary use of Tai Chi argument escitalopram treatment of geriatric depression: A randomized controlled trial. Am. J. Geriatr. Psychiatry 2011, 19, 839–850. [Google Scholar] [CrossRef]
- Kazuko, S.; Darlene, K.; Paul, C.; Ming-Chih, K.; Patricia, Z. Seated Tai Chi toalleviate pain and improve quality of life in individuals with spinal cord disorder. J. Spinal Cord Med. 2016, 39, 353–358. [Google Scholar]
- Hui, S.S.-C.; Xie, Y.J.; Woo, J.; Kwok, T.C.-Y. Practicing Tai Chi had lower energy metabolism than walking but similar health benefits in terms of aerobic fitness, resting energy expenditure, body composition and self-perceived physical health. Complement. Ther. Med. 2016, 27, 43–50. [Google Scholar] [CrossRef]
- Yongwen, L. The effect of Taijiquan on the cardiopulmonary function of the elderly. J. Phys. Educ. 2001, 8, 64–66. [Google Scholar]
- Wayne, P.M.; Manor, B.; Novak, V.; Costa, M.D.; Hausdorff, J.M.; Goldberger, A.L.; Ahn, A.C.; Yeh, G.Y.; Peng, C.-K. A Systems Biology Approach to Studying Tai Chi, Physiological Complexity and Healthy Aging: Design and Rationale of a Pragmatic Randomized Controlled Trial. Contemp. Clin. Trials 2013, 34, 21–34. [Google Scholar] [CrossRef]
- Jiansheng, W.; Min, S. Study on the physiological effect of Tai Chi reverse abdominal breathing. J. Beijing Sport Univ. 2012, 35, 67–70. [Google Scholar]
- Liufan, Z. The Effect of Different Frequencies of Forward and Reverse Abdominal Breathing on the Effect of Cranial Blood Supply to Healthy Male College Students. Master’s Thesis, Beijing Sport University, Beijing, China, 2018. [Google Scholar]
- Carlson, L.E.; Zelinski, E.L.; Speca, M.; Balneaves, L.; Jones, J.M.; Mina, D.S.; Wayne, P.M.; Campbell, T.S.; Giese-Davis, J.; Faris, P.; et al. Protocol for the MATCH study (Mindfulness and Tai Chi for cancer health): A preference-based multi-site randomized comparative effectiveness trial (CET) of Mindfulness-Based Cancer Recovery (MBCR) vs. Tai Chi/Qigong (TCQ) for cancer survivors. Contemp. Clin. Trials. 2017, 59, 64–76. [Google Scholar] [CrossRef]
- Tsang, W.W.N.; Kwok, J.C.Y.; Hui-chan, C.W.Y. Effects of Aging and Tai Chi on a Finger-Pointing Task with a Choice Paradigm. Evid. Based Complementary Altern. Med. 2013, 2013, 653437. [Google Scholar] [CrossRef]
- Irwin, M.R.; Olmstead, R.; Breen, E.C.; Witarama, T.; Carrillo, C.; Sadeghi, N.; Arevalo, J.M.G.; Ma, J.; Nicassio, P.; Bootzin, R.; et al. Cognitive Behavioral Therapy and Tai Chi. Reverse Cellular and Genomic Markers of Inflammation in Late-Life Insomnia: A Randomized Controlled Trial. Biol. Psychiatry 2015, 78, 721–729. [Google Scholar] [CrossRef]
- Chenchen, W.; Schmid, C.H.; Rones, R.; Kalish, R.; Yinh, J.; Goldenberg, D.L.; Lee, Y.; Alindon, T. A randomized trial of Tai Chi for fibromyalgia. N. Engl. J. Med. 2010, 363, 743–754. [Google Scholar]
- Corrao, S.; Santalucia, P.; Argano, C.; Djade, C.; Barone, E.; Tettamanti, M.; Pasina, L.; Franchi, C.; Eldin, T.K.; Marengoni, A.; et al. Gender-differences in disease distribution and outcome in hospitalized elderly: Data from the REPOSI study. Eur. J. Intern. Med. 2014, 25, 617–623. [Google Scholar] [CrossRef] [PubMed]
- Taylor-Piliae, R.E.; Finley, A.B. Tai Chi exercise for psychological well-being among adults with cardiovascular disease: A systematic review and meta-analysis. Eur. J. Cardiovasc. Nurs. 2020, 19, 580–591. [Google Scholar] [CrossRef] [PubMed]
- Taylor-Piliae, R.E. Tai Ji Quan as an exercise modality to prevent and manage cardiovascular disease: A review. J. Sport Health Sci. 2014, 3, 43–51. [Google Scholar] [CrossRef]

| Wu-Style Tai Chi | Simplified Tai Chi | p Value | |
|---|---|---|---|
| Characteristic | (n = 30) | (n = 30) | |
| Gender (female/male) | 12/18 | 12/18 | 1.000 |
| Age-year | 57.77 ± 9.46 | 57.20 ± 9.00 | 0.813 |
| Education Years † | 9.33 ± 2.84 | 9.03 ± 2.50 | 0.666 |
| Body mass index ‡ | 23.51 ± 2.32 | 23.83 ± 2.40 | 0.604 |
| Duration of disease—y | 3.92 ± 1.99 | 3.80 ± 2.05 | 0.824 |
| Chronic disease stages (no./n) § | 0.953 | ||
| Stage 1 | 11/30 | 12/30 | |
| Stage 2 | 10/30 | 9/30 | |
| Stage 3 | 9/30 | 9/30 | |
| Self-reported coexisting number of chronic diseases | 1.63 ± 1.13 | 1.73 ± 1.11 | 0.731 |
| Within-Group Differences (95% CI) † | |||
|---|---|---|---|
| Variable | Mean ± SD (95% CI) | ||
| Baseline | Week 6 | p Value † | |
| TCHO (mmol/L) ‡ | |||
| Simplified Tai Chi (n = 30) | 5.17 ± 1.09 | 4.90 ± 1.09 | 0.012 |
| Wu-style Tai Chi (n = 30) | 5.02 ± 1.20 | 4.54 ± 0.79 | <0.001 |
| SBP (mmHg) § | |||
| Simplified Tai Chi (n = 30) | 134.30 ± 20.81 | 124.30 ± 19.01 | 0.009 |
| Wu-style Tai Chi (n = 30) | 136.83 ± 19.91 | 123.50 ± 11.98 | <0.001 |
| DBP (mmHg) § | |||
| Simplified Tai Chi (n = 30) | 80.26 ± 13.43 | 77.90 ± 12.78 | NS |
| Wu-style Tai Chi (n = 30) | 80.83 ± 13.16 | 76.30 ± 8.81 | 0.004 |
| LDL-C (mmol/L) | |||
| Simplified Tai Chi (n = 30) | 3.27 ± 0.98 | 2.94 ± 0.96 | <0.001 |
| Wu-style Tai Chi (n = 30) | 3.01 ± 1.01 | 2.48 ± 0.71 | <0.001 |
| HDL-C(mmol/L) | |||
| Simplified Tai Chi (n = 30) | 1.36 ± 0.35 | 1.36 ± 0.42 | NS |
| Wu-style Tai Chi (n = 30) | 1.40 ± 0.34 | 1.51 ± 0.27 | 0.036 |
| TG (mmol/L) ‖ | |||
| Simplified Tai Chi (n = 30) | 1.70 ± 0.81 | 1.64 ± 0.79 | NS |
| Wu-style Tai Chi (n = 30) | 1.73 ± 0.63 | 1.52 ± 0.47 | 0.050 |
| Between-Group Mean Difference (95% CI) † | ||||
|---|---|---|---|---|
| Variable | Wu-Style Tai Chi | vs. | Simplified Tai Chi | p Value |
| (n = 30) | (n = 30) | |||
| TCHO (mmol/L) ‡ | ||||
| Baseline | −0.15 (−0.76 | to | 0.44) | NS |
| Week 6 | −0.36 (−0.85 | to | 0.13) | NS |
| SBP (mmHg) § | ||||
| Baseline | 2.53 (−7.99 | to | 13.06) | NS |
| Week 6 | −5.80 (−14.01 | to | 2.41) | 0.007 |
| DBP (mmHg) § | ||||
| Baseline | 0.57 (−6.31 | to | 7.44) | NS |
| Week 6 | −1.60 (−7.29 | to | 4.09) | NS |
| LDL-C (mmol/L) | ||||
| Baseline | −0.26 (−.77 | to | −0.26) | NS |
| Week 6 | −0.45 (−0.89 | to | −0.17) | 0.03 |
| HDL-C (mmol/L) | ||||
| Baseline | 0.04 (−0.14 | to | 0.21) | NS |
| Week 6 | 0.15 (−0.03 | to | 0.33) | NS |
| TG (mmol/L) ‖ | ||||
| Baseline | −0.03 (−0.34 | to | 0.41) | NS |
| Week 6 | −0.12 (−0.46 | to | 0.21) | NS |
| Wu-Style Tai Chi | Simplified Tai Chi | p Value | |
|---|---|---|---|
| (n = 30) | (n = 30) | ||
| Cardiovascular disease | |||
| (Hypertension † + Hyperlipidemia ‡) | 0.039 | ||
| medication use (Cases) | |||
| No change | 3 | 8 | |
| Become better * | 18 | 17 | |
| Significant improvement * | 9 | 5 | |
| Total effective percentage (%) § | 90.00 | 73.33 |
Publisher’s Note: MDPI stays neutral with regard to jurisdictional claims in published maps and institutional affiliations. |
© 2021 by the authors. Licensee MDPI, Basel, Switzerland. This article is an open access article distributed under the terms and conditions of the Creative Commons Attribution (CC BY) license (https://creativecommons.org/licenses/by/4.0/).
Share and Cite
Wen, J.; Su, M. A Randomized Trial of Tai Chi on Preventing Hypertension and Hyperlipidemia in Middle-Aged and Elderly Patients. Int. J. Environ. Res. Public Health 2021, 18, 5480. https://doi.org/10.3390/ijerph18105480
Wen J, Su M. A Randomized Trial of Tai Chi on Preventing Hypertension and Hyperlipidemia in Middle-Aged and Elderly Patients. International Journal of Environmental Research and Public Health. 2021; 18(10):5480. https://doi.org/10.3390/ijerph18105480
Chicago/Turabian StyleWen, Jiansheng, and Min Su. 2021. "A Randomized Trial of Tai Chi on Preventing Hypertension and Hyperlipidemia in Middle-Aged and Elderly Patients" International Journal of Environmental Research and Public Health 18, no. 10: 5480. https://doi.org/10.3390/ijerph18105480
APA StyleWen, J., & Su, M. (2021). A Randomized Trial of Tai Chi on Preventing Hypertension and Hyperlipidemia in Middle-Aged and Elderly Patients. International Journal of Environmental Research and Public Health, 18(10), 5480. https://doi.org/10.3390/ijerph18105480
