Development and Validation of the Questionnaire of Academic Stress in Secondary Education: Structure, Reliability and Nomological Validity
Abstract
:1. Introduction
Objectives
- (a)
- To analyze the psychometric properties of the Questionnaire on Academic Stress in Secondary Education, hereinafter QASSE.
- (b)
- To determine the relationship between the dimensions of the QASSE and students’ physical and psychological well-being as part of its nomological validity net.
- (c)
- To analyze the relationships among academic stress, educational level, and gender in secondary education (12–18 years).
2. Materials and Methods
2.1. Item Development
2.2. Participants
2.3. Measures
2.4. Procedure
2.5. Analysis
3. Results
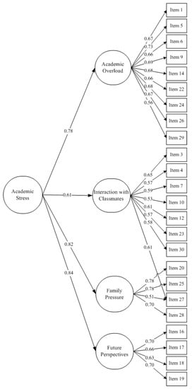
3.1. Principal Components Analysis
3.2. Confirmatory Factor Analysis
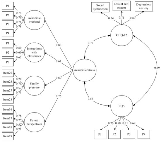
3.3. Academic Stress, Personal Well-Being, and Somatic Complaints
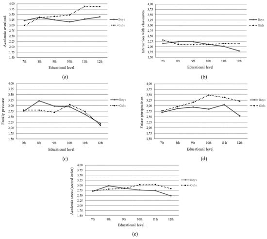
3.4. Gender and Educational Level Differences
4. Discussion
4.1. Dimensionality and Psychometric Properties of the QASSE Scores
4.2. Academic Stress, Psychological and Physical Well-Being of Adolescents
4.3. Effects of Gender and Educational Level
5. Conclusions
Author Contributions
Funding
Conflicts of Interest
References
- Hoferichter, F.; Raufelder, D.; Eid, M. The mediating role of socio-motivational relationships in the interplay of perceived stress, neuroticism, and test anxiety among adolescent students. Psychol. Sch. 2014, 51, 736–752. [Google Scholar] [CrossRef]
- Kaplan, D.S.; Liu, R.X.; Kaplan, H.B. School related stress in early adolescence and academic performance three years later: The conditional influence of self expectations. Soc. Psychol. Educ. 2005, 8, 3–17. [Google Scholar] [CrossRef]
- Liu, Y.; Lu, Z. Chinese high school students’ academic stress and depressive symptoms: Gender and school climate as moderators. Stress Health 2012, 28, 340–346. [Google Scholar] [CrossRef] [PubMed]
- Murberg, T.A.; Bru, E. School-related stress and psychosomatic symptoms among Norwegian adolescents. Sch. Psychol. Int. 2004, 25, 317–332. [Google Scholar] [CrossRef]
- Murberg, T.A.; Bru, E. The role of neuroticism and perceived school-related stress in somatic symptoms among students in Norwegian junior high schools. J. Adolesc. 2007, 30, 203–212. [Google Scholar] [CrossRef] [PubMed]
- Natvig, G.K.; Albrektsen, G.; Anderssen, N.; Qvarnstrøm, U. School-related stress and psychosomatic symptoms among school adolescents. J. Sch. Health 1999, 69, 362–368. [Google Scholar] [CrossRef] [PubMed]
- Liu, Y.; Lu, Z. Longitudinal analysis of Chinese high school student’s stress in school and academic achievement. Educ. Psychol. 2011, 31, 723–729. [Google Scholar] [CrossRef]
- Scrimin, S.; Mason, L.; Moscardino, U.; Altoè, G. Externalizing behaviors and learning from text in primary school students: The moderating role of mood. Learn. Ind. Differ. 2015, 43, 106–110. [Google Scholar] [CrossRef]
- Liu, Y.; Lu, Z. The Chinese high school student’s stress in the school and academic achievement. Educ. Psychol. 2011, 31, 27–35. [Google Scholar] [CrossRef]
- Fan, C.; Chu, X.; Wang, M.; Zhou, Z. Interpersonal stressors in the schoolyard and depressive symptoms among Chinese adolescents: The mediating roles of rumination and corumination. Sch. Psychol. Int. 2016, 37, 664–679. [Google Scholar] [CrossRef]
- Ortuño-Sierra, J.; Fonseca-Pedrero, E.; Aritio-Solana, R.; Chocarro de Luis, E. Stress assessment during adolescence: Psychometric properties and measurement invariance of the Student Stress Inventory-Stress Manifestations across gender and age. Eur. J. Dev. Psychol. 2016, 13, 1–16. [Google Scholar] [CrossRef]
- de Anda, D.; Baroni, S.; Boskin, L.; Buchwald, L.; Morgan, J.; Ow, J.; Weiss, R. Stress, stressors and coping among high school students. Child. Youth Serv. Rev. 2000, 22, 441–463. [Google Scholar] [CrossRef]
- Kouzma, N.M.; Kennedy, G.A. Self-reported sources of stress in senior high-school students. Psychol. Rep. 2004, 94, 314–316. [Google Scholar] [CrossRef] [PubMed]
- Akos, P.; Galassi, J.P. Middle and high school transitions as viewed by students, parents and teachers. Prof. Sch. Couns. 2004, 7, 212–222. [Google Scholar]
- Fenzel, L.M. Prospective study of changes in global self-worth and strain during the transition to middle school. J. Early Adolesc. 2000, 20, 93–116. [Google Scholar] [CrossRef]
- Cabanach, R.G.; Souto-Gestal, A.; Franco, V. Escala de estresores académicos para la evaluación de los estresores académicos en estudiantes universitarios. Revista Iberoamericana de Psicologíay Salud 2016, 7, 41–50. (In Spanish) [Google Scholar] [CrossRef]
- García-Ros, R.; Pérez-González, F.; Fuentes, M.C. Análisis del estrés académico en la adolescencia. Efectos del nivel educativo y sexo en ESO. Informació Psicológica 2015, 110, 2–12. (In Spanish) [Google Scholar]
- Pulido, M.A.; Villagómez, U.S.; Marín, D.G.; Balderas, V.O.; Márquez, M.F.R.; Zazueta, M.F.V. Validez y confiabilidad de dos escalas cortas para medir estrés académico. Psicología Iberoamericana 2015, 23, 28–39. (In Spanish) [Google Scholar]
- Arribas-Marín, J.M. Hacia un modelo causal de las dimensiones del estrés académico en estudiantes de enfermería. Revista de Educación 2013, 360, 533–556. (In Spanish) [Google Scholar]
- Ferrando, P.J.; Carrasco, C.A. El análisis factorial como técnica de investigación en psicología. Papeles del Psicólogo 2010, 31, 18–33. (In Spanish) [Google Scholar]
- Fimian, M.J.; Fastenau, P.A.; Tashner, J.H.; Cross, A.H. The measure of classroom stress and burnout among gifted and talented students. Psychol. Sch. 1989, 26, 139–153. [Google Scholar] [CrossRef]
- Escobar, M.; Blanca, M.J.; Fernandez-Baena, F.J.; Trianes, M.V. Adaptación española de la escala de manifestaciones de estrés del Student Stress Inventory. Psicothema 2011, 23, 475–485. (In Spanish) [Google Scholar]
- Rayle, A.D.; Chung, K.Y. Revisiting first-year college students’ mattering: Social support, academic stress, and the mattering experience. J. Coll. Stud. Retent. 2007, 9, 21–37. [Google Scholar] [CrossRef]
- Byrne, D.G.; Davenport, S.C.; Mazanov, J. Profiles of adolescent stress: The development of the adolescent stress questionnaire (ASQ). J. Adolesc. 2007, 30, 393–416. [Google Scholar] [CrossRef] [PubMed]
- García-Ros, R.; Pérez-González, F.; Pérez-Blasco, J.; Natividad, L.A. Evaluación del estrés académico en estudiantes de nueva incorporación a la universidad. Revista Latinoamericana de Psicología 2012, 44, 143–154. (In Spanish) [Google Scholar]
- Rice, F.; Frederickson, N.; Seymour, J. Assessing pupil concerns about transition to secondary school. British J. Educ. Psychol. 2011, 81, 244–263. [Google Scholar] [CrossRef] [PubMed]
- Seiffge-Krenke, I.; Aunola, K.; Nurmi, J.E. Changes in stress perception and coping during adolescence: The role of situational and personal factors. Child Dev. 2009, 80, 259–279. [Google Scholar] [CrossRef] [PubMed]
- Grant, K.E.; Compas, B.E.; Thurm, A.E.; McMahon, S.D.; Gipson, P.Y.; Campbell, A.J.; Westerholm, R.I. Stressors and child and adolescent psychopathology: Evidence of moderating and mediating effects. Clin. Psychol. Rev. 2006, 26, 257–283. [Google Scholar] [CrossRef] [PubMed]
- Clark, L.A.; Watson, D. Constructing validity: Basic issues in objective scale development. Psychol. Assess. 1995, 7, 309–319. [Google Scholar] [CrossRef]
- Di Maggio, I.; Ginevra, M.C.; Nota, L.; Soresi, S. Development and validation of an instrument to assess future orientation and resilience in adolescence. J. Adolesc. 2016, 51, 114–122. [Google Scholar] [CrossRef] [PubMed]
- Cronbach, L.J.; Meehl, P.E. Construct validity in psychological tests. Psychol. Bull. 1955, 52, 281–302. [Google Scholar] [CrossRef] [PubMed]
- Lobo, A.; Muñoz, P.E. Spanish Version of GHQ: General Health Questionnaire: Guide to Users of Different Versions; Masson: Barcelona, Spain, 1996. [Google Scholar]
- Tomás, J.M.; Gutiérrez, M.; Sancho, P. Factorial validity of the General Health Questionnaire 12 in an Angolan Sample. Eur. J. Psychol. Assess. 2017, 33, 116–122. [Google Scholar] [CrossRef]
- Rieffe, C.; Villanueva, L.; Adrián, J.E.; Górriz, A.B. Quejas somáticas, estados de ánimo y conciencia emocional en adolescentes. Psicothema 2009, 21, 459–464. (In Spanish) [Google Scholar] [PubMed]
- Graetz, B. Multidimensional properties of the general health questionnaire. Soc. Psychiatry Psychiatr. Epidemiol. 1991, 26, 132–138. [Google Scholar] [CrossRef] [PubMed]
- Muthén, L.K.; Muthén, B.O. Mplus User’s Guide; Muthén & Muthén: Los Angeles, CA, USA, 2007. [Google Scholar]
- Finney, S.J.; DiStefano, C. Nonnormal and categorical data in structural equation modeling. In A Second Course in Structural Equation Modeling, 2nd ed.; Hancock, G.R., Mueller, R.O., Eds.; Information Age: Charlotte, NC, USA, 2013; pp. 439–492. [Google Scholar]
- Marsh, H.; Hau, K.; Wen, Z. In search of Golden Rules: Comment on hypothesis-testing approaches to setting cutoff values for fit indexes and dangers in overgeneralizing Hu and Bentler’s (1999) findings. Struct. Equ. Model. 2004, 11, 320–341. [Google Scholar] [CrossRef]
- Little, T.D.; Rhemtulla, M.; Gibson, K.; Schoemann, A.M. Why the items versus parcels controversy needn’t be one. Psychol. Methods 2013, 18, 285–300. [Google Scholar] [CrossRef] [PubMed]
- Brown, S.L.; Nobiling, B.D.; Teufel, J.; Birch, D.A. Are kids too busy? Early adolescents’ perceptions of discretionary activities, overscheduling, and stress. J. Sch. Health 2011, 81, 574–580. [Google Scholar] [CrossRef] [PubMed]
- Boekaerts, M. Emotions, emotion regulation, and self regulation of learning. In Handbook of Self-Regulation of Learning and Performance; Zimmerman, B.J., Schunk, D.H., Eds.; Routledge: New York, NY, USA, 2011; pp. 408–425. [Google Scholar]
- Häfner, A.; Stock, A.; Oberst, V. Decreasing students’ stress through time management training: An intervention study. Eur. J. Psychol. Educ. 2014, 30, 81–94. [Google Scholar] [CrossRef]
- Suldo, S.M.; Shaunessy, E.; Hardesty, R. Relationships among stress, coping, and mental health in high-achieving high school students. Psychol. Sch. 2008, 45, 273–290. [Google Scholar] [CrossRef]
- Raufelder, D.; Kittler, F.; Braun, S.R.; Lätsch, A.; Wilkinson, R.P.; Hoferichter, F. The interplay of perceived stress, self-determination and school engagement in adolescence. Sch. Psychol. Int. 2014, 35, 405–420. [Google Scholar] [CrossRef]
- Weinstein, N.; Ryan, R.M. A self-determination theory approach to understanding stress incursion and responses. Stress Health 2011, 27, 4–17. [Google Scholar] [CrossRef]



| Component | Eigenvalue | % of Variance | Mean | SD | Alpha |
|---|---|---|---|---|---|
| One | 5.90 | 19.78 | 3.33 | 0.98 | 0.89 |
| Two | 3.80 | 12.77 | 2.76 | 0.81 | 0.75 |
| Three | 2.84 | 9.58 | 2.20 | 0.68 | 0.75 |
| Four | 2.44 | 8.26 | 3.03 | 0.94 | 0.78 |
| Item | M | DS | Factorial Saturations | Communality | |||
|---|---|---|---|---|---|---|---|
| 1 | 2 | 3 | 4 | ||||
| 1. Taking exams | 3.68 | 0.99 | 0.768 | −0.009 | 0.125 | 0.182 | 0.639 |
| 2. Presentations of work in class | 2.94 | 1.11 | 0.362 | 0.243 | 0.125 | 0.041 | 0.207 |
| 3. Intervening in class (e.g., asking questions, participating in debates) | 2.14 | 0.97 | 0.133 | 0.587 | 0.042 | 0.149 | 0.386 |
| 4. Dealing with the teacher outside of class (e.g., in homeroom, office visits) | 2.10 | 1.07 | 0.094 | 0.565 | 0.162 | 0.065 | 0.359 |
| 5. Academic overload (having too many exams and tasks to do) | 3.95 | 1.02 | 0.769 | 0.045 | 0.140 | 0.106 | 0.624 |
| 6. Lack of time to fulfill all the activities we are asked to do | 3.57 | 1.13 | 0.759 | 0.034 | 0.108 | 0.045 | 0.591 |
| 7. Competitiveness among classmates | 2.07 | 1.07 | 0.136 | 0.599 | −0.109 | 0.260 | 0.457 |
| 8. Doing tasks that involve looking for information and writing | 2.50 | 1.01 | 0.515 | 0.409 | −0.037 | 0.120 | 0.435 |
| 9. The task of studying (e.g., meeting established schedules, level of effort) | 3.28 | 1.07 | 0.726 | 0.106 | 0.107 | 0.069 | 0.555 |
| 10. Working with classmates on tasks in class | 2.19 | 0.97 | 0.271 | 0.613 | −0.029 | 0.124 | 0.466 |
| 11. Problems or conflicts with teachers | 2.14 | 1.22 | 0.031 | 0.492 | 0.478 | −0.076 | 0.478 |
| 12. Problems or conflicts with classmates | 1.95 | 1.09 | −0.032 | 0.573 | 0.299 | −0.035 | 0.420 |
| 13. Being able to attend all the classes | 2.01 | 1.18 | 0.103 | 0.446 | 0.406 | 0.050 | 0.326 |
| 14. Too much responsibility to fulfill my obligations | 3.05 | 1.11 | 0.667 | 0.254 | 0.180 | 0.152 | 0.565 |
| 15. Obtaining high grades in different subjects | 3.37 | 1.19 | 0.611 | 0.015 | −0.001 | 0.409 | 0.540 |
| 16. Future academic and professional perspectives | 3.29 | 1.22 | 0.386 | 0.077 | 0.092 | 0.584 | 0.650 |
| 17. Choosing subjects in the coming courses | 2.49 | 1.16 | 0.157 | 0.241 | 0.109 | 0.711 | 0.600 |
| 18. Getting or keeping a grant to study | 2.94 | 1.35 | 0.170 | 0.194 | 0.164 | 0.750 | 0.656 |
| 19. Finishing 10th grade (or 12th grade or Vocational Education) in the stipulated time periods | 3.20 | 1.37 | 0.320 | 0.187 | 0.374 | 0.511 | 0.539 |
| 20. Family pressure to obtain good grades | 3.21 | 1.36 | 0.244 | 0.076 | 0.661 | 0.256 | 0.569 |
| 21. Lack of support from my teachers | 2.38 | 1.16 | 0.173 | 0.436 | 0.443 | 0.158 | 0.442 |
| 22. Keeping up with the academic activities and tasks | 2.83 | 1.02 | 0.683 | 0.226 | 0.177 | 0.085 | 0.557 |
| 23. My relationships with my classmates | 2.08 | 1.16 | 0.013 | 0.719 | 0.114 | 0.018 | 0.530 |
| 24. Doing things well in all the subjects in the course | 3.21 | 1.07 | 0.694 | 0.160 | 0.046 | 0.217 | 0.557 |
| 25. Family discussions and conflicts caused by my studies | 2.82 | 1.39 | 0.135 | 0.140 | 0.770 | 0.028 | 0.631 |
| 26. Making leisure time and academic work compatible | 3.14 | 1.12 | 0.687 | 0.074 | 0.198 | 0.037 | 0.517 |
| 27. Teachers’ pressure about my work and behavior | 2.73 | 1.18 | 0.275 | 0.353 | 0.483 | 0.095 | 0.442 |
| 28. The fact that my parents are always on top of me (e.g., whether I do my homework and activities, my grades, …) | 2.78 | 1.45 | 0.094 | 0.129 | 0.755 | 0.141 | 0.616 |
| 29. Doing poorly on an exam. | 3.93 | 0.99 | 0.503 | 0.040 | 0.001 | 0.287 | 0.338 |
| 30. The fact that my classmates think I’m not a good student | 2.42 | 1.31 | 0.104 | 0.460 | 0.162 | 0.235 | 0.304 |
| Models | χ2 | df | p | CFI | RMSEA | 90% CI for the RMSEA |
|---|---|---|---|---|---|---|
| One-dimensional (M1) | 2557.5 | 252 | <0.001 | 0.699 | 0.121 | 0.117–0.126 |
| Four oblique factors (M2) | 965.5 | 246 | <0.001 | 0.906 | 0.069 | 0.064–0.073 |
| Second order factor (M3) | 991.6 | 248 | <0.001 | 0.903 | 0.069 | 0.065–0.074 |
| Four oblique first-order factors and a cross-loading of item 27 (M2r#) | 856.1 | 245 | <0.001 | 0.920 | 0.063 | 0.059–0.068 |
| Second order factor + a cross-loading of item 27 (M3r#) | 847.1 | 247 | <0.001 | 0.922 | 0.063 | 0.058–0.067 |
| Latent Variables | M | SD | Sk | Ku | Correlation matrix | ||||||
|---|---|---|---|---|---|---|---|---|---|---|---|
| 1 | 2 | 3 | 4 | 5 | 6 | 7 | |||||
| 1. Academic Overload | 3.39 | 0.74 | −0.40 | −0.03 | (0.86) | ||||||
| 2. Interactions with Classmates | 2.13 | 0.68 | 0.43 | −0.27 | 0.50 *** | (0.73) | |||||
| 3. Family Pressure | 2.81 | 1.05 | 0.12 | −0.96 | 0.49 *** | 0.36 *** | (0.72) | ||||
| 4. Future Perspectives | 3.02 | 0.97 | −0.13 | −0.76 | 0.62 *** | 0.45 *** | 0.45 *** | (0.75) | |||
| 5. Academic stress (second order factor) | 2.86 | 0.61 | −0.19 | 0.05 | 0.82 *** | 0.61 *** | 0.60 *** | 0.75 *** | (0.88) | ||
| 6. Well-being (GHQ-12) | 2.39 | 0.58 | 0.29 | −0.52 | 0.59 *** | 0.44 *** | 0.43 *** | 0.54 *** | 0.69 *** | (0.72) | |
| 7. Somatic complaints (LQS) | 1.74 | 0.42 | 0.40 | −0.57 | 0.46 *** | 0.34 *** | 0.33 *** | 0.42 *** | 0.72 *** | 0.55 *** | (0.84) |
| Dependent Variable | Gender | Educational Level | Gender x Educational Level | |||||||||
|---|---|---|---|---|---|---|---|---|---|---|---|---|
| F | gl | p | η2 | F | gl | p | η2 | F | gl | p | η2 | |
| AO | 19.81 | 1 | 0.001 | 0.02 | 8.28 | 5 | 0.001 | 0.05 | 5.72 | 5 | 0.001 | 0.03 |
| IC | 1.62 | 1 | 0.20 | 0.00 | 1.92 | 5 | 0.09 | 0.01 | 2.32 | 5 | 0.05 | 0.01 |
| FP | 1.25 | 1 | 0.26 | 0.00 | 10.18 | 5 | 0.001 | 0.06 | 1.61 | 5 | 0.16 | 0.01 |
| FP | 4.96 | 1 | 0.001 | 0.03 | 4.96 | 5 | 0.001 | 0.03 | 2.68 | 5 | 0.02 | 0.02 |
| AS_SO | 2.93 | 1 | 0.02 | 0.01 | 2.93 | 5 | 0.02 | 0.02 | 3.00 | 5 | 0.01 | 0.02 |
© 2018 by the authors. Licensee MDPI, Basel, Switzerland. This article is an open access article distributed under the terms and conditions of the Creative Commons Attribution (CC BY) license (http://creativecommons.org/licenses/by/4.0/).
Share and Cite
García-Ros, R.; Pérez-González, F.; Tomás, J.M. Development and Validation of the Questionnaire of Academic Stress in Secondary Education: Structure, Reliability and Nomological Validity. Int. J. Environ. Res. Public Health 2018, 15, 2023. https://doi.org/10.3390/ijerph15092023
García-Ros R, Pérez-González F, Tomás JM. Development and Validation of the Questionnaire of Academic Stress in Secondary Education: Structure, Reliability and Nomological Validity. International Journal of Environmental Research and Public Health. 2018; 15(9):2023. https://doi.org/10.3390/ijerph15092023
Chicago/Turabian StyleGarcía-Ros, Rafael, Francisco Pérez-González, and José M. Tomás. 2018. "Development and Validation of the Questionnaire of Academic Stress in Secondary Education: Structure, Reliability and Nomological Validity" International Journal of Environmental Research and Public Health 15, no. 9: 2023. https://doi.org/10.3390/ijerph15092023
APA StyleGarcía-Ros, R., Pérez-González, F., & Tomás, J. M. (2018). Development and Validation of the Questionnaire of Academic Stress in Secondary Education: Structure, Reliability and Nomological Validity. International Journal of Environmental Research and Public Health, 15(9), 2023. https://doi.org/10.3390/ijerph15092023

