Comparative Efficacy and Immunogenicity of Infliximab and Adalimumab in Crohn’s Disease: A Prospective Cohort Study
Abstract
1. Introduction
2. Patients and Methods
2.1. Study Design and Setting
2.2. Outcomes and Definitions
2.3. Statistical Analysis
2.4. Ethical Considerations
3. Results
3.1. Baseline Characteristics
3.2. Efficacy, Treatment Discontinuation and Clinical Remission
3.3. Adverse Events, Loss of Clinical Response, and Reasons for Discontinuation
3.4. Haematological and Biochemical Parameters
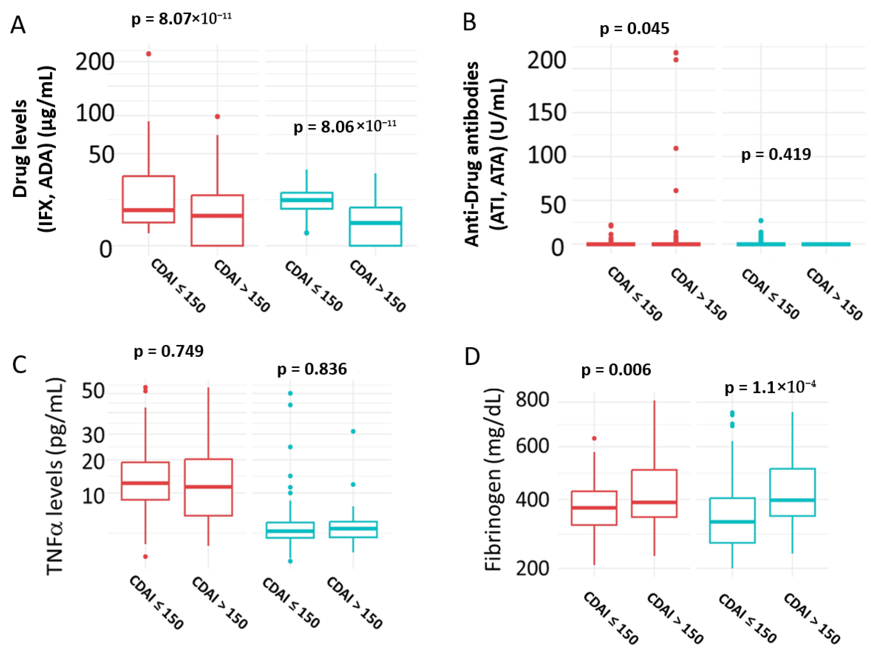
3.5. Pharmacological Monitoring, Immunogenicity and TNFα Levels
3.6. Correlation of Biomarkers with Disease Activity
4. Discussion
5. Conclusions
Author Contributions
Funding
Institutional Review Board Statement
Informed Consent Statement
Data Availability Statement
Acknowledgments
Conflicts of Interest
References
- Dolinger, M.; Torres, J.; Vermeire, S. Crohn’s disease. Lancet 2024, 403, 1177–1191. [Google Scholar] [CrossRef]
- Ng, S.C.; Shi, H.Y.; Hamidi, N.; Underwood, F.E.; Tang, W.; Benchimol, E.I.; Panaccione, R.; Ghosh, S.; Wu, J.C.Y.; Chan, F.K.L.; et al. Worldwide incidence and prevalence of inflammatory bowel disease in the 21st century: A systematic review of population-based studies. Lancet 2017, 390, 2769–2778. [Google Scholar] [CrossRef]
- Chaparro, M.; Garre, A.; Núñez Ortiz, A.; Palomares, M.T.D.-L.; Rodríguez, C.; Riestra, S.; Vela, M.; Benítez, J.M.; Salgado, E.F.; Rodríguez, E.S.; et al. Incidence, Clinical Characteristics and Management of Inflammatory Bowel Disease in Spain: Large-Scale Epidemiological Study. J. Clin. Med. 2021, 10, 2885. [Google Scholar] [CrossRef] [PubMed]
- Petagna, L.; Antonelli, A.; Ganini, C.; Bellato, V.; Campanelli, M.; Divizia, A.; Efrati, C.; Franceschilli, M.; Guida, A.M.; Ingallinella, S.; et al. Pathophysiology of Crohn’s disease inflammation and recurrence. Biol. Direct 2020, 15, 23. [Google Scholar] [CrossRef] [PubMed]
- Kong, L.; Pokatayev, V.; Lefkovith, A.; Carter, G.T.; Creasey, E.A.; Krishna, C.; Subramanian, S.; Kochar, B.; Ashenberg, O.; Lau, H.; et al. The landscape of immune dysregulation in Crohn’s disease revealed through single-cell transcriptomic profiling in the ileum and colon. Immunity 2023, 56, 444–458.e5. [Google Scholar] [CrossRef] [PubMed]
- Zhong, T.; Cheng, X.; Gu, Q.; Fu, G.; Wang, Y.; Jiang, Y.; Xu, J.; Jiang, Z. Integrated analyses reveal the diagnostic and predictive values of COL5A2 and association with immune environment in Crohn’s disease. Genes Immun. 2024, 25, 209–218. [Google Scholar] [CrossRef]
- Kumar, A.; Cole, A.; Segal, J.; Smith, P.; Limdi, J.K. A review of the therapeutic management of Crohn’s disease. Therap. Adv. Gastroenterol. 2022, 15, 17562848221078456. [Google Scholar] [CrossRef]
- Cushing, K.; Higgins, P.D.R. Management of Crohn Disease: A Review. JAMA 2021, 325, 69–80. [Google Scholar] [CrossRef]
- Faleck, D.M.; Shmidt, E.; Huang, R.; Katta, L.G.; Narula, N.; Pinotti, R.; Suarez-Farinas, M.; Colombel, J.-F. Effect of Concomitant Therapy with Steroids and Tumor Necrosis Factor Antagonists for Induction of Remission in Patients with Crohn’s Disease: A Systematic Review and Pooled Meta-analysis. Clin. Gastroenterol. Hepatol. 2021, 19, 238–245.e4. [Google Scholar] [CrossRef]
- Colombel, J.; Sandborn, W.; Reinisch, W.; Mantzaris, G.J.; Kornbluth, A.; Rachmilewitz, D.; Lichtiger, S.; D’Haens, G.; Diamond, R.H.; Broussard, D.L.; et al. Infliximab, Azathioprine, or Combination Therapy for Crohn’s Disease. N. Engl. J. Med. 2010, 362, 1383–1394. [Google Scholar] [CrossRef]
- Singh, S.; George, J.; Boland, B.S.; Vande Casteele, N.; Sandborn, W.J. Primary Non-Response to Tumor Necrosis Factor Antagonists is Associated with Inferior Response to Second-line Biologics in Patients with Inflammatory Bowel Diseases: A Systematic Review and Meta-analysis. J. Crohns Colitis 2018, 12, 635–643. [Google Scholar] [CrossRef] [PubMed]
- Papamichael, K.; Cheifetz, A.S.; Melmed, G.Y.; Irving, P.M.; Vande Casteele, N.; Kozuch, P.L.; Raffals, L.E.; Baidoo, L.; Bressler, B.; Devlin, S.M.; et al. Appropriate Therapeutic Drug Monitoring of Biologic Agents for Patients with Inflammatory Bowel Diseases. Clin. Gastroenterol. Hepatol. 2023, 21, e1–e16. [Google Scholar] [CrossRef] [PubMed]
- Vermeire, S.; Gils, A.; Accossato, P.; Lula, S.; Marren, A. Immunogenicity of biologics in inflammatory bowel disease. Therap. Adv. Gastroenterol. 2018, 11, 1756283X17750355. [Google Scholar] [CrossRef] [PubMed]
- Chanchlani, N.; Lin, S.; Bewshea, C.; Hamilton, B.; Thomas, A.; Smith, R.; Roberts, C.; Bishara, M.; Nice, R.; Lees, C.W.; et al. Mechanisms and management of loss of response to anti-TNF therapy for patients with Crohn’s disease: 3-year data from the prospective, multicentre PANTS cohort study. Lancet Gastroenterol. Hepatol. 2024, 9, 521–538. [Google Scholar] [CrossRef]
- Osterman, M.T.; Haynes, K.; Delzell, E.; Zhang, J.; Bewtra, M.; Brensinger, C.; Chen, L.; Xie, F.; Curtis, J.R.; Lewis, J.D. Comparative Effectiveness of Infliximab and Adalimumab for Crohn’s Disease. Clin. Gastroenterol. Hepatol. 2014, 12, 811–817.e3. [Google Scholar] [CrossRef]
- Doecke, J.D.; Hartnell, F.; Bampton, P.; Bell, S.; Mahy, G.; Grover, Z.; Lewindon, P.; Jones, L.V.; Sewell, K.; Krishnaprasad, K.; et al. Infliximab vs. adalimumab in Crohn’s disease: Results from 327 patients in an Australian and New Zealand observational cohort study. Aliment. Pharmacol. Ther. 2017, 45, 542–552. [Google Scholar] [CrossRef]
- Gomollón, F.; Dignass, A.; Annese, V.; Tilg, H.; Van Assche, G.; Lindsay, J.O.; Peyrin-Biroulet, L.; Cullen, G.J.; Daperno, M.; Kucharzik, T.; et al. 3rd European evidence-based consensus on the diagnosis and management of Crohn’s disease 2016: Part 1: Diagnosis and medical management. J. Crohns Colitis 2017, 11, 3–25. [Google Scholar] [CrossRef]
- Aboursheid, T.; Beran, A.; Hijazi, M.; Albuni, M.K.; Sawaf, B.; Guardiola, J.J.; Abdeljawad, K.; McDonald, B.D.; Rubin, D.T. Comparison Between Adalimumab and Infliximab in Perianal Crohn’s Disease: A Systematic Review and Meta-Analysis. Gastro Hep Adv. 2025, 4, 100697. [Google Scholar] [CrossRef]
- Gangwani, M.K.; Nawras, M.; Aziz, M.; Rani, A.; Priyanka, F.; Dahiya, D.S.; Ahmed, Z.; Sohail, A.H.; Karna, R.; Lee-Smith, W.; et al. Comparing adalimumab and infliximab in the prevention of postoperative recurrence of Crohn’s disease: A systematic review and meta-analysis. Ann. Gastroenterol. 2023, 36, 293–299. [Google Scholar] [CrossRef]
- Yang, H.H.; Huang, Y.; Zhou, X.C.; Wang, R.N. Efficacy and safety of adalimumab in comparison to infliximab for Crohn’s disease: A systematic review and meta-analysis. World J. Clin. Cases 2022, 10, 6091–6104. [Google Scholar] [CrossRef]
- Kestens, C.; Van Oijen, M.G.H.; Mulder, C.L.J.; Van Bodegraven, A.A.; Dijkstra, G.; De Jong, D.; Ponsioen, C.; Tuyl, B.A.C.V.; Siersema, P.D.; Fidder, H.H.; et al. Adalimumab and Infliximab Are Equally Effective for Crohn’s disease in Patients not Previously Treated with Anti-Tumor Necrosis Factor-α Agents. Gastroenterol. Hepatol. 2013, 11, 826–831. [Google Scholar] [CrossRef] [PubMed]
- Narula, N.; Kainz, S.; Petritsch, W.; Haas, T.; Feichtenschlager, T.; Novacek, G.; Eser, A.; Vogelsang, H.; Reinisch, W.; Papay, P. The efficacy and safety of either infliximab or adalimumab in 362 patients with anti-TNF-α naïve Crohn’s disease. Aliment. Pharmacol. Ther. 2016, 44, 170–180. [Google Scholar] [CrossRef] [PubMed]
- Otake, H.; Matsumoto, S.; Mashima, H. Does long-term efficacy differ between infliximab and adalimumab after 1 year of continuous administration? A STROBE-compliant retrospective cohort study. Medicine 2017, 96, e7395. [Google Scholar] [CrossRef] [PubMed]
- Kaniewska, M.; Rosołowski, M.; Rydzewska, G. Efficacy, tolerability, and safety of infliximab biosimilar in comparison to originator biologic and adalimumab in patients with Crohn disease. Pol. Arch. Intern. Med. 2019, 129, 484–489. [Google Scholar] [CrossRef]
- Chaparro, M.; Panés, J.; García, V.; Mañosa, M.; Esteve, M.; Merino, O.; Andreu, M.; Gutierrez, A.; Gomollón, F.; Cabriada, J.L.; et al. Long-term Durability of Infliximab Treatment in Crohn’s Disease and Efficacy of Dose “Escalation” in Patients Losing Response. J. Clin. Gastroenterol. 2011, 45, 113–118. [Google Scholar] [CrossRef]
- Chaparro, M.; Panés, J.; García, V.; Merino, O.; Nos, P.; Domènech, E.; Peñalva, M.; García-Planella, E.; Esteve, M.; Hinojosa, J.; et al. Long-term Durability of Response to Adalimumab in Crohn’s Disease. Inflamm. Bowel Dis. 2012, 18, 685–690. [Google Scholar] [CrossRef]
- Sazonovs, A.; Kennedy, N.A.; Moutsianas, L.; Heap, G.A.; Rice, D.L.; Reppell, M.; Bewshea, C.M.; Chanchlani, N.; Walker, G.J.; Perry, M.H.; et al. HLA-DQA1*05 Carriage Associated with Development of Anti-Drug Antibodies to Infliximab and Adalimumab in Patients with Crohn’s Disease. Gastroenterology 2020, 158, 189–199. [Google Scholar] [CrossRef]
- Romero-Cara, P.; Torres-Moreno, D.; Pedregosa, J.; Vílchez, J.A.; García-Simón, M.S.; Ruiz-Merino, G.; Morán-Sanchez, S.; Conesa-Zamora, P. A FCGR3A polymorphism predicts anti-drug antibodies in chronic inflammatory bowel disease patients treated with anti-TNF. Int. J. Med. Sci. 2018, 15, 10–15. [Google Scholar] [CrossRef]
- Billiet, T.; Vande Casteele, N.; Van Stappen, T.; Princen, F.; Singh, S.; Gils, A.; Ferrante, M.; Van Assche, G.; Cleynen, I.; Vermeire, S. Immunogenicity to infliximab is associated with HLA-DRB1. Gut 2015, 64, 1344–1345. [Google Scholar] [CrossRef]
- Hernández-Breijo, B.; Chaparro, M.; Cano-Martínez, D.; Guerra, I.; Iborra, M.; Cabriada, J.; Bujanda, L.; Taxonera, C.; García-Sánchez, V.; Marín-Jiménez, I.; et al. Standardization of the homogeneous mobility shift assay protocol for evaluation of anti-infliximab antibodies. Application of the method to Crohn’s disease patients treated with infliximab. Biochem. Pharmacol. 2016, 122, 33–41. [Google Scholar] [CrossRef]
- Chen, X.F.; Zhao, Y.; Guo, Y.; Huang, Z.M.; Huang, X.L. Predictive value of fibrinogen in identifying inflammatory bowel disease in active stage. BMC Gastroenterol. 2021, 21, 151. [Google Scholar] [CrossRef]
- Bonnin, P.; Coelho, J.; Pocard, M.; Levy, B.I.; Marteau, P. Anti-TNFα therapy early improves hemodynamics in local intestinal and extraintestinal circulations in active Crohn’s disease. J. Crohns Colitis 2013, 7, 451–459. [Google Scholar] [CrossRef]
- Eder, P.; Korybalska, K.; Łykowska-Szuber, L.; Stawczyk-Eder, K.; Krela-Kaźmierczak, I.; Łuczak, J.; Czepulis, N.; Linke, K.; Witowski, J. An increase in serum tumour necrosis factor-α during anti-tumour necrosis factor-α therapy for Crohn’s disease—A paradox or a predictive index? Dig. Liver Dis. 2016, 48, 1168–1171. [Google Scholar] [CrossRef]
- Kadijani, A.A.; Aghdaei, H.A.; Sorrentino, D.; Mirzaei, A.; Shahrokh, S.; Balaii, H.; Nguyen, V.Q.; Mays, J.L.; Zali, M.R. Transmembrane TNF-α density, but not soluble TNF-α level, is associated with primary response to infliximab in inflammatory bowel disease. Clin. Transl. Gastroenterol. 2017, 8, e83. [Google Scholar]






| Infliximab (n = 42) | Adalimumab (n = 30) | p-Value | |
|---|---|---|---|
| Age (years). Median (IQR) | 33.0 (25.0–53.8) | 38.5 (30.8–45.8) | 0.70 |
Sex
| 19 (45%) 23 (55%) | 18 (60%) 12 (40%) | 0.31 |
| Smoking habit. N (%) | 15 (36%) | 10 (33%) | 1.00 |
| Weight (kg). Median (IQR) | 59.9 (53.9–64.8) | 66.0 (59.0–76.4) | 0.04 |
| Height (cm). Median (IQR) | 165.0 (156.0–172.0) | 170.0 (163.0–176.0) | 0.06 |
| Body mass index (kg*m−2). Median (IQR) | 22.1 (19.9–24.2) | 22.7 (20.7–25.8) | 0.28 |
Clinical parameters
| 223.3 (187.0–283.0) 7.0 (5.0–8.8) | 200.0 (173.3–267.3) 6.5 (5.0–8.0) | 0.23 0.15 |
Behavior
| 28 (66%) 2 (5%) 12 (29%) | 26 (87%) 0 (0%) 4 (13%) | 0.12 |
| Extraintestinal manifestations. N (%) | 16 (38%) | 10 (33%) | 0.87 |
| Previous surgery. N (%) | 18 (43%) | 10 (33%) | 0.57 |
Hematological parameters (Median-IQR)
| 12.2 (11.5–13.7) 7.9 (5.6–9.9) 5.4 (3.7–7.3) 294.0 (257.0–345.0) 29.0 (15.3–46.8) | 12.9 (11.8–4.4) 7.4 (5.5–8.8) 5.1 (3.6–6.3) 307.0 (266.3–356.8) 30.5 (19.0–50.0) | 0.32 0.18 0.40 0.44 0.87 |
Biochemical parameters (Median-IQR)
| 4.0 (3.6–4.4) 65.5 (28.0–113.4) 3.5 (0.9–11.7) 488.5 (437.3–610.5) | 4.1 (3.7–4.4) 46.4 (19.9–107.9) 3.0 (0.2–10.3) 477.0 (398.5–581.0) | 0.67 0.21 0.44 0.64 |
| Infliximab (n = 42) | Adalimumab (n = 30) | Odds Ratio | |
|---|---|---|---|
Adverse events
| 14/42 (33%) 3 2 5 1 3 | 5/30 (17%) 2 1 1 0 1 | 0.40 p = 0.119 |
| Loss of clinical response | 13/42 (31%) | 3/30 (10%) | 0.25 p = 0.045 |
Treatment discontinuation
or adverse events due to treatment)
unknown causes not attributable to treatment) | 13/42 (31%) 6 7 | 11/30 (37%) 6 5 | 1.29 p = 0.612 |
| Infliximab | Threshold | Youden’s Index | Auc | Specificity | Sensitivity | Statistical Level |
|---|---|---|---|---|---|---|
| C-reactive protein | 2.5 mg/L | 0.206 | 0.592 | 0.770 | 0.435 | p < 0.05 (*) |
| Fibrinogen | 442.0 mg/dL | 0.213 | 0.608 | 0.817 | 0.396 | p < 0.05 (*) |
| Drug levels | 5.1 µg/mL | 0.179 | 0.543 | 0.404 | 0.774 | n.s. |
| TNFα | 6.9 pg/mL | 0.202 | 0.537 | 0.818 | 0.384 | n.s. |
| Adalimumab | Threshold | Youden’s index | AUC | Specificity | Sensitivity | Statistical level |
| C-reactive protein | 1.8 mg/L | 0.297 | 0.621 | 0.780 | 0.517 | p < 0.05 (*) |
| Fibrinogen | 344.0 mg/dL | 0.403 | 0.711 | 0.598 | 0.805 | p < 0.05 (*) |
| Drug levels | 9.5 µg/mL | 0.305 | 0.604 | 0.781 | 0.524 | n.s. |
| TNFα | 3.1 pg/mL | 0.131 | 0.545 | 0.614 | 0.520 | n.s. |
Disclaimer/Publisher’s Note: The statements, opinions and data contained in all publications are solely those of the individual author(s) and contributor(s) and not of MDPI and/or the editor(s). MDPI and/or the editor(s) disclaim responsibility for any injury to people or property resulting from any ideas, methods, instructions or products referred to in the content. |
© 2025 by the authors. Published by MDPI on behalf of the Lithuanian University of Health Sciences. Licensee MDPI, Basel, Switzerland. This article is an open access article distributed under the terms and conditions of the Creative Commons Attribution (CC BY) license (https://creativecommons.org/licenses/by/4.0/).
Share and Cite
Guijarro, L.G.; de Castro-Martínez, P.; Chaparro, M.; Acero-Sanz, J.; de León, D.; Guerra, I.; Iborra, M.; Cabriada, J.L.; Bujanda, L.; Alba, C.; et al. Comparative Efficacy and Immunogenicity of Infliximab and Adalimumab in Crohn’s Disease: A Prospective Cohort Study. Medicina 2025, 61, 2165. https://doi.org/10.3390/medicina61122165
Guijarro LG, de Castro-Martínez P, Chaparro M, Acero-Sanz J, de León D, Guerra I, Iborra M, Cabriada JL, Bujanda L, Alba C, et al. Comparative Efficacy and Immunogenicity of Infliximab and Adalimumab in Crohn’s Disease: A Prospective Cohort Study. Medicina. 2025; 61(12):2165. https://doi.org/10.3390/medicina61122165
Chicago/Turabian StyleGuijarro, Luis G., Patricia de Castro-Martínez, María Chaparro, Julio Acero-Sanz, Diego de León, Iván Guerra, Marisa Iborra, José Luis Cabriada, Luis Bujanda, Cristina Alba, and et al. 2025. "Comparative Efficacy and Immunogenicity of Infliximab and Adalimumab in Crohn’s Disease: A Prospective Cohort Study" Medicina 61, no. 12: 2165. https://doi.org/10.3390/medicina61122165
APA StyleGuijarro, L. G., de Castro-Martínez, P., Chaparro, M., Acero-Sanz, J., de León, D., Guerra, I., Iborra, M., Cabriada, J. L., Bujanda, L., Alba, C., García-Sánchez, V., Marín-Jiménez, I., Barreiro-de Acosta, M., Vera, I., Martín-Arranz, M. D., Mesonero, F., Sempere, L., Gomollón, F., Hinojosa, J., ... Ortega, M. A., on behalf of the PREDICROHN Study Group from GETECCU. (2025). Comparative Efficacy and Immunogenicity of Infliximab and Adalimumab in Crohn’s Disease: A Prospective Cohort Study. Medicina, 61(12), 2165. https://doi.org/10.3390/medicina61122165

