The Molecular Mechanism of Craniofacial Cartilage Deformity Induced by High Glucose in Zebrafish
Abstract
1. Introduction
2. Materials and Methods
2.1. Chemical and Reagents
2.2. Zebrafish Maintenance
2.3. High Glucose Exposure Experiment in Zebrafish
2.4. Quantification of Zebrafish Craniofacial Morphology
2.5. Alcian Blue Staining
2.6. RNA Extraction and Quantitative PCR Analysis
2.7. Detection of Oxidative Stress
2.8. Proliferating Cell Nuclear Antigen (PCNA) Antibody Staining
2.9. Statistical Analysis
3. Results
3.1. Early Morphological Analysis of Zebrafish Embryos Following High Glucose Exposure
3.2. High Glucose Exposure Induces Craniofacial Cartilage Malformation in Zebrafish Embryos
3.3. Alcian Blue Staining and HE Staining Showed Craniofacial Cartilage Deformities
3.4. High Glucose Exposure Impairs the Proliferation and Differentiation of Neural Crest Cells in Zebrafish
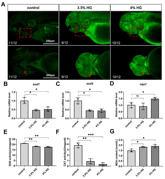
3.5. High Glucose Exposure Increases Oxidative Stress in Zebrafish Embryos
3.6. High Glucose Exposure Impairs Neural Crest Cell Migration and Significantly Increases Oxidative Stress at the Early Stage of 24 hpf
4. Discussion
5. Conclusions
Supplementary Materials
Author Contributions
Funding
Institutional Review Board Statement
Data Availability Statement
Conflicts of Interest
References
- Mohan, S.; Egan, A.M. Diagnosis and Treatment of Hyperglycemia in Pregnancy: Type 2 Diabetes Mellitus and Gestational Diabetes. Endocrinol. Metab. Clin. N. Am. 2024, 53, 335–347. [Google Scholar] [CrossRef]
- Carrington, E.R.; Shuman, C.R.; Reardon, H.S. Evaluation of the prediabetic state during pregnancy. Obstet. Gynecol. 1957, 9, 664–669. [Google Scholar] [CrossRef]
- Johns, E.C.; Denison, F.C.; Norman, J.E.; Reynolds, R.M. Gestational Diabetes Mellitus: Mechanisms, Treatment, and Complications. Trends Endocrinol. Metab. 2018, 29, 743–754. [Google Scholar] [CrossRef] [PubMed]
- Balke, S.; Weid, P.; Fangmann, L.; Rostin, P.; Henrich, W.; Koenigbauer, J.T. Glucose Levels of the Oral Glucose Tolerance Test (oGTT) Can Predict Adverse Pregnancy Outcomes in Women with Gestational Diabetes (GDM). J. Clin. Med. 2023, 12, 3709. [Google Scholar] [CrossRef]
- Wang, H.; Li, N.; Chivese, T.; Werfalli, M.; Sun, H.; Yuen, L.; Hoegfeldt, C.A.; Elise Powe, C.; Immanuel, J.; Karuranga, S.; et al. IDF Diabetes Atlas: Estimation of Global and Regional Gestational Diabetes Mellitus Prevalence for 2021 by International Association of Diabetes in Pregnancy Study Group’s Criteria. Diabetes Res. Clin. Pract. 2022, 183, 109050. [Google Scholar] [CrossRef] [PubMed]
- Reitzle, L.; Heidemann, C.; Krause, L.; Hoebel, J.; Scheidt-Nave, C. Prevalence of gestational diabetes mellitus in Germany: Temporal trend and differences by regional socioeconomic deprivation. J. Health Monit. 2024, 9, e12086. [Google Scholar] [CrossRef]
- Eades, C.E.; Burrows, K.A.; Andreeva, R.; Stansfield, D.R.; Evans, J.M. Prevalence of gestational diabetes in the United States and Canada: A systematic review and meta-analysis. BMC Pregnancy Childbirth 2024, 24, 204. [Google Scholar] [CrossRef]
- Mantri, N.; Goel, A.D.; Patel, M.; Baskaran, P.; Dutta, G.; Gupta, M.K.; Yadav, V.; Mittal, M.; Shekhar, S.; Bhardwaj, P. National and regional prevalence of gestational diabetes mellitus in India: A systematic review and Meta-analysis. BMC Public Health 2024, 24, 527. [Google Scholar] [CrossRef] [PubMed]
- Eades, C.E.; Cameron, D.M.; Evans, J.M.M. Prevalence of gestational diabetes mellitus in Europe: A meta-analysis. Diabetes Res. Clin. Pract. 2017, 129, 173–181. [Google Scholar] [CrossRef] [PubMed]
- Paulo, M.S.; Abdo, N.M.; Bettencourt-Silva, R.; Al-Rifai, R.H. Gestational Diabetes Mellitus in Europe: A Systematic Review and Meta-Analysis of Prevalence Studies. Front. Endocrinol. 2021, 12, 691033. [Google Scholar] [CrossRef]
- Nguyen, C.L.; Pham, N.M.; Binns, C.W.; Duong, D.V.; Lee, A.H. Prevalence of Gestational Diabetes Mellitus in Eastern and Southeastern Asia: A Systematic Review and Meta-Analysis. J. Diabetes Res. 2018, 2018, 6536974. [Google Scholar] [CrossRef]
- Muche, A.A.; Olayemi, O.O.; Gete, Y.K. Prevalence and determinants of gestational diabetes mellitus in Africa based on the updated international diagnostic criteria: A systematic review and meta-analysis. Arch. Public Health 2019, 77, 36. [Google Scholar] [CrossRef]
- Alexopoulos, A.S.; Blair, R.; Peters, A.L. Management of Preexisting Diabetes in Pregnancy: A Review. JAMA 2019, 321, 1811–1819. [Google Scholar] [CrossRef]
- Weiss, P.A.; Scholz, H.S.; Haas, J.; Tamussino, K.F.; Seissler, J.; Borkenstein, M.H. Long-term follow-up of infants of mothers with type 1 diabetes: Evidence for hereditary and nonhereditary transmission of diabetes and precursors. Diabetes Care 2000, 23, 905–911. [Google Scholar] [CrossRef] [PubMed]
- Morgan, S.C.; Relaix, F.; Sandell, L.L.; Loeken, M.R. Oxidative stress during diabetic pregnancy disrupts cardiac neural crest migration and causes outflow tract defects. Birth Defects Res. A Clin. Mol. Teratol. 2008, 82, 82–453. [Google Scholar] [CrossRef]
- Ornoy, A.; Reece, E.A.; Pavlinkova, G.; Kappen, C.; Miller, R.K. Effect of maternal diabetes on the embryo, fetus, and children: Congenital anomalies, genetic and epigenetic changes and developmental outcomes. Birth Defects Res. C Embryo Today 2015, 105, 53–72. [Google Scholar] [CrossRef] [PubMed]
- Ju, H.; Yu, M.; Du, X.; Xue, S.; Ye, N.; Sun, L.; Wu, X.; Xu, H.; Shen, Q. Gestational diabetes mellitus induces congenital anomalies of the kidney and urinary tract in mice by altering RET/MAPK/ERK pathway. Biochem. Biophys. Res. Commun. 2024, 714, 149959. [Google Scholar] [CrossRef]
- Parimi, M.; Nitsch, D. A Systematic Review and Meta-Analysis of Diabetes During Pregnancy and Congenital Genitourinary Abnormalities. Kidney Int. Rep. 2020, 5, 678–693. [Google Scholar] [CrossRef]
- Correa, A.; Gilboa, S.M.; Besser, L.M.; Botto, L.D.; Moore, C.A.; Hobbs, C.A.; Cleves, M.A.; Riehle-Colarusso, T.J.; Waller, D.K.; Reece, E.A. Diabetes mellitus and birth defects. Am. J. Obstet. Gynecol. 2008, 199, 237.e1–237.e9. [Google Scholar] [CrossRef] [PubMed]
- Nakano, H.; Minami, I.; Braas, D.; Pappoe, H.; Wu, X.; Sagadevan, A.; Vergnes, L.; Fu, K.; Morselli, M.; Dunham, C.; et al. Glucose inhibits cardiac muscle maturation through nucleotide biosynthesis. Elife 2017, 6, e29330. [Google Scholar] [CrossRef]
- Pathirana, M.M.; Lassi, Z.S.; Roberts, C.T.; Andraweera, P.H. Cardiovascular risk factors in offspring exposed to gestational diabetes mellitus in utero: Systematic review and meta-analysis. J. Dev. Orig. Health Dis. 2020, 11, 11–599. [Google Scholar] [CrossRef]
- Quesada, O.; Scantlebury, D.C.; Briller, J.E.; Michos, E.D.; Aggarwal, N.R. Markers of Cardiovascular Risk Associated with Pregnancy. Curr. Cardiol. Rep. 2023, 25, 77–87. [Google Scholar] [CrossRef]
- Verma, N.; Srodulski, S.; Velmurugan, S.; Hoskins, A.; Pandey, V.K.; Despa, F.; Despa, S. Gestational diabetes triggers postpartum cardiac hypertrophy via activation of calcineurin/NFAT signaling. Sci. Rep. 2021, 11, 20926. [Google Scholar] [CrossRef] [PubMed]
- Han, N.; Fang, H.Y.; Jiang, J.X.; Xu, Q. Downregulation of microRNA-873 attenuates insulin resistance and myocardial injury in rats with gestational diabetes mellitus by upregulating IGFBP2. Am. J. Physiol. Endocrinol. Metab. 2020, 318, E723–E735. [Google Scholar] [CrossRef] [PubMed]
- Karaman, G.E.; Emekli-Alturfan, E.; Akyuz, S. Zebrafish; an emerging model organism for studying toxicity and biocompatibility of dental materials. Cell. Mol. Biol. 2020, 66, 41–46. [Google Scholar] [CrossRef]
- Kimmel, C.B.; Miller, C.T.; Moens, C.B. Specification and morphogenesis of the zebrafish larval head skeleton. Dev. Biol. 2001, 233, 239–257. [Google Scholar] [CrossRef]
- Reeck, J.C.; Oxford, J.T. The Shape of the Jaw-Zebrafish Col11a1a Regulates Meckel’s Cartilage Morphogenesis and Mineralization. J. Dev. Biol. 2022, 10, 40. [Google Scholar] [CrossRef]
- Rocha, M.; Singh, N.; Ahsan, K.; Beiriger, A.; Prince, V.E. Neural crest development: Insights from the zebrafish. Dev. Dyn. 2020, 249, 88–111. [Google Scholar] [CrossRef]
- Kimmel, C.B.; Ballard, W.W.; Kimmel, S.R.; Ullmann, B.; Schilling, T.F. Stages of embryonic development of the zebrafish. Dev. Dyn. 1995, 203, 253–310. [Google Scholar] [CrossRef]
- Knight, R.D.; Schilling, T.F. Cranial neural crest and development of the head skeleton. Adv. Exp. Med. Biol. 2006, 589, 120–133. [Google Scholar] [CrossRef]
- Cenini, G.; Lloret, A.; Cascella, R. Oxidative Stress and Mitochondrial Damage in Neurodegenerative Diseases: From Molecular Mechanisms to Targeted Therapies. Oxidative Med. Cell. Longev. 2020, 2020, 1270256. [Google Scholar] [CrossRef]
- Matés, J.M.; Segura, J.A.; Alonso, F.J.; Márquez, J. Intracellular redox status and oxidative stress: Implications for cell proliferation, apoptosis, and carcinogenesis. Arch. Toxicol. 2008, 82, 273–299. [Google Scholar] [CrossRef]
- Chen, X.; Guo, J.; Huang, Y.; Li, Z.; Yuan, W.; Zeng, S.; Zhu, H.; Zhong, Y.; Lin, W.; Lu, H.; et al. Toxicity of o-phenylphenol on craniofacial cartilage development through ROS-induced oxidative stress in zebrafish embryos. Sci. Total Environ. 2023, 892, 164396. [Google Scholar] [CrossRef] [PubMed]
- Simán, C.M.; Gittenberger-De Groot, A.C.; Wisse, B.; Eriksson, U.J. Malformations in offspring of diabetic rats: Morphometric analysis of neural crest-derived organs and effects of maternal vitamin E treatment. Teratology 2000, 61, 355–367. [Google Scholar] [CrossRef]
- Briyal, S.; Ranjan, A.K.; Gulati, A. Oxidative stress: A target to treat Alzheimer’s disease and stroke. Neurochem. Int. 2023, 165, 105509. [Google Scholar] [CrossRef]
- Jiang, Y.; Xu, L.; Zhu, X.; Zhu, X.; Xu, X.; Li, J. Hyperglycemic stress induces oxidative damage of enteric glial cells by triggering redoxosomes/p66SHC activation. Redox Rep. 2024, 29, 2324234. [Google Scholar] [CrossRef]
- Cao, Z.; Liu, G.; Zhang, H.; Wang, M.; Xu, Y. Nox4 promotes osteoblast differentiation through TGF-beta signal pathway. Free Radic. Biol. Med. 2022, 193, 595–609. [Google Scholar] [CrossRef]
- Karmach, O.; Madrid, J.V.; Dasgupta, S.; Volz, D.C.; Zur Nieden, N.I. Embryonic Exposure to Cigarette Smoke Extract Impedes Skeletal Development and Evokes Craniofacial Defects in Zebrafish. Int. J. Mol. Sci. 2022, 23, 9904. [Google Scholar] [CrossRef]
- Singh, A.; Castillo, H.A.; Brown, J.; Kaslin, J.; Dwyer, K.M.; Gibert, Y. High glucose levels affect retinal patterning during zebrafish embryogenesis. Sci. Rep. 2019, 9, 4121. [Google Scholar] [CrossRef]
- American Diabetes Association. Diagnosis and classification of diabetes mellitus. Diabetes Care 2010, 33 (Suppl. 1), S62–S69. [Google Scholar] [CrossRef]
- American Diabetes Association. Gestational diabetes mellitus. Diabetes Care 2004, 27 (Suppl. 1), S88–S90. [Google Scholar] [CrossRef]
- Zhang, C.; Rawal, S.; Chong, Y.S. Risk factors for gestational diabetes: Is prevention possible? Diabetologia 2016, 59, 1385–1390. [Google Scholar] [CrossRef]
- Dooley, K.; Zon, L.I. Zebrafish: A model system for the study of human disease. Curr. Opin. Genet. Dev. 2000, 10, 252–256. [Google Scholar] [CrossRef]
- Santoriello, C.; Zon, L.I. Hooked! Modeling human disease in zebrafish. J. Clin. Investig. 2012, 122, 2337–2343. [Google Scholar] [CrossRef] [PubMed]
- Tian, G.; Huang, L.; Xu, Z.; Lu, C.; Yuan, W.; Wu, Y.; Liao, Z.; Gao, J.; Luo, Q.; Cheng, B.; et al. C-mannosyltransferase DPY19L1L-mediated Reissner Fiber formation is critical for zebrafish (Danio rerio) body axis straightening. Sci. Adv. 2025, 11, eadv2032. [Google Scholar] [CrossRef]
- Dietrich, K.; Fiedler, I.A.; Kurzyukova, A.; López-Delgado, A.C.; McGowan, L.M.; Geurtzen, K.; Hammond, C.L.; Busse, B.; Knopf, F. Skeletal Biology and Disease Modeling in Zebrafish. J. Bone Miner. Res. 2021, 36, 436–458. [Google Scholar] [CrossRef]
- Twigg, S.R.; Wilkie, A.O. New insights into craniofacial malformations. Hum. Mol. Genet. 2015, 24, R50–R59. [Google Scholar] [CrossRef]
- Schuff, M.; Rössner, A.; Wacker, S.A.; Donow, C.; Gessert, S.; Knöchel, W. FoxN3 is required for craniofacial and eye development of Xenopus laevis. Dev. Dyn. 2007, 236, 226–239. [Google Scholar] [CrossRef]
- Zhang, Y.; Ji, D.; Li, L.; Yang, S.; Zhang, H.; Duan, X. ClC-7 Regulates the Pattern and Early Development of Craniofacial Bone and Tooth. Theranostics 2019, 9, 1387–1400. [Google Scholar] [CrossRef]
- Gestri, G.; Osborne, R.J.; Wyatt, A.W.; Gerrelli, D.; Gribble, S.; Stewart, H.; Fryer, A.; Bunyan, D.J.; Prescott, K.; Collin, J.R.; et al. Reduced TFAP2A function causes variable optic fissure closure and retinal defects and sensitizes eye development to mutations in other morphogenetic regulators. Hum. Genet. 2009, 126, 791–803. [Google Scholar] [CrossRef]
- Prasad, M.S.; Charney, R.M.; García-Castro, M.I. Specification and formation of the neural crest: Perspectives on lineage segregation. Genesis 2019, 57, e23276. [Google Scholar] [CrossRef]
- Jacques-Fricke, B.T.; Roffers-Agarwal, J.; Gustafson, C.M.; Gammill, L.S. Preparation and Morphological Analysis of Chick Cranial Neural Crest Cell Cultures. J. Vis. Exp. 2022, 184, e63799. [Google Scholar] [CrossRef]
- Pshennikova, E.; Voronina, A. Neural Crest-An Unusual Population of Embryonic Cells. Mol. Biol. 2019, 53, 256–267. [Google Scholar] [CrossRef]
- Mayor, R.; Theveneau, E. The neural crest. Development 2013, 140, 2247–2251. [Google Scholar] [CrossRef]
- Weinschutz Mendes, H.; Taktek, M.; Duret, T.; Ekker, M. Expression of dlx genes in the normal and regenerating brain of adult zebrafish. PLoS ONE 2020, 15, e0229549. [Google Scholar] [CrossRef]
- Jeong, J.; Cesario, J.; Zhao, Y.; Burns, L.; Westphal, H.; Rubenstein, J.L. Cleft palate defect of Dlx1/2-/- mutant mice is caused by lack of vertical outgrowth in the posterior palate. Dev. Dyn. 2012, 241, 1757–1769. [Google Scholar] [CrossRef]
- Qiu, M.; Bulfone, A.; Martinez, S.; Meneses, J.J.; Shimamura, K.; Pedersen, R.A.; Rubenstein, J.L. Null mutation of Dlx-2 results in abnormal morphogenesis of proximal first and second branchial arch derivatives and abnormal differentiation in the forebrain. Genes. Dev. 1995, 9, 2523–2538. [Google Scholar] [CrossRef]
- Barrallo-Gimeno, A.; Holzschuh, J.; Driever, W.; Knapik, E.W. Neural crest survival and differentiation in zebrafish depends on mont blanc/tfap2a gene function. Development 2004, 131, 1463–1477. [Google Scholar] [CrossRef]
- Boden, G. Fuel metabolism in pregnancy and in gestational diabetes mellitus. Obstet. Gynecol. Clin. N. Am. 1996, 23, 1–10. [Google Scholar] [CrossRef]
- Chen, B.; He, Q.; Yang, J.; Pan, Z.; Xiao, J.; Chen, W.; Chi, W.; Li, M.; Li, S.; Zeng, J.; et al. Metformin suppresses Oxidative Stress induced by High Glucose via Activation of the Nrf2/HO-1 Signaling Pathway in Type 2 Diabetic Osteoporosis. Life Sci. 2023, 312, 121092. [Google Scholar] [CrossRef] [PubMed]
- Zabihi, S.; Loeken, M.R. Understanding diabetic teratogenesis: Where are we now and where are we going? Birth Defects Res. A Clin. Mol. Teratol. 2010, 88, 779–790. [Google Scholar] [CrossRef]
- Hung, T.H.; Huang, S.Y.; Chen, S.F.; Wu, C.P.; Hsieh, T.T. Decreased placental apoptosis and autophagy in pregnancies complicated by gestational diabetes with large-for-gestational age fetuses. Placenta 2020, 90, 27–36. [Google Scholar] [CrossRef]
- Zhu, C.; Yang, H.; Geng, Q.; Ma, Q.; Long, Y.; Zhou, C.; Chen, M. Association of oxidative stress biomarkers with gestational diabetes mellitus in pregnant women: A case-control study. PLoS ONE 2015, 10, e0126490. [Google Scholar] [CrossRef]
- Joó, J.G.; Sulyok, E.; Bódis, J.; Kornya, L. Disrupted Balance of the Oxidant-Antioxidant System in the Pathophysiology of Female Reproduction: Oxidative Stress and Adverse Pregnancy Outcomes. Curr. Issues Mol. Biol. 2023, 45, 8091–8111. [Google Scholar] [CrossRef]
- Lappas, M.; Hiden, U.; Desoye, G.; Froehlich, J.; Hauguel-de Mouzon, S.; Jawerbaum, A. The role of oxidative stress in the pathophysiology of gestational diabetes mellitus. Antioxid. Redox Signal 2011, 15, 3061–3100. [Google Scholar] [CrossRef]
- Yang, P.; Zhao, Z.; Reece, E.A. Activation of oxidative stress signaling that is implicated in apoptosis with a mouse model of diabetic embryopathy. Am. J. Obstet. Gynecol. 2008, 198, 130.e1–130.e7. [Google Scholar] [CrossRef] [PubMed]
- Hammad, M.; Raftari, M.; Cesário, R.; Salma, R.; Godoy, P.; Emami, S.N.; Haghdoost, S. Roles of Oxidative Stress and Nrf2 Signaling in Pathogenic and Non-Pathogenic Cells: A Possible General Mechanism of Resistance to Therapy. Antioxidants 2023, 12, 1371. [Google Scholar] [CrossRef]
- Yan, Y.; Wang, G.; Huang, J.; Zhang, Y.; Cheng, X.; Chuai, M.; Brand-Saberi, B.; Chen, G.; Jiang, X.; Yang, X. Zinc oxide nanoparticles exposure-induced oxidative stress restricts cranial neural crest development during chicken embryogenesis. Ecotoxicol. Environ. Saf. 2020, 194, 110415. [Google Scholar] [CrossRef]
- Fitriasari, S.; Trainor, P.A. Diabetes, Oxidative Stress, and DNA Damage Modulate Cranial Neural Crest Cell Development and the Phenotype Variability of Craniofacial Disorders. Front. Cell Dev. Biol. 2021, 9, 644410. [Google Scholar] [CrossRef]
- Xu, R.; Huang, Y.; Lu, C.; Lv, W.; Hong, S.; Zeng, S.; Xia, W.; Guo, L.; Lu, H.; Chen, Y. Ticlopidine induces cardiotoxicity in zebrafish embryos through AHR-mediated oxidative stress signaling pathway. Ecotoxicol. Environ. Saf. 2022, 230, 113138. [Google Scholar] [CrossRef]
- Furukawa, F.; Aoyagi, A.; Sano, K.; Sameshima, K.; Goto, M.; Tseng, Y.C.; Ikeda, D.; Lin, C.C.; Uchida, K.; Okumura, S.I.; et al. Gluconeogenesis in the extraembryonic yolk syncytial layer of the zebrafish embryo. PNAS Nexus 2024, 3, 125. [Google Scholar] [CrossRef] [PubMed]








Disclaimer/Publisher’s Note: The statements, opinions and data contained in all publications are solely those of the individual author(s) and contributor(s) and not of MDPI and/or the editor(s). MDPI and/or the editor(s) disclaim responsibility for any injury to people or property resulting from any ideas, methods, instructions or products referred to in the content. |
© 2025 by the authors. Licensee MDPI, Basel, Switzerland. This article is an open access article distributed under the terms and conditions of the Creative Commons Attribution (CC BY) license (https://creativecommons.org/licenses/by/4.0/).
Share and Cite
Chen, X.; Huang, Y.; Yang, X.; Lu, H.; Yang, J. The Molecular Mechanism of Craniofacial Cartilage Deformity Induced by High Glucose in Zebrafish. Curr. Issues Mol. Biol. 2025, 47, 687. https://doi.org/10.3390/cimb47090687
Chen X, Huang Y, Yang X, Lu H, Yang J. The Molecular Mechanism of Craniofacial Cartilage Deformity Induced by High Glucose in Zebrafish. Current Issues in Molecular Biology. 2025; 47(9):687. https://doi.org/10.3390/cimb47090687
Chicago/Turabian StyleChen, Xiaomei, Yong Huang, Xin Yang, Huiqiang Lu, and Jian Yang. 2025. "The Molecular Mechanism of Craniofacial Cartilage Deformity Induced by High Glucose in Zebrafish" Current Issues in Molecular Biology 47, no. 9: 687. https://doi.org/10.3390/cimb47090687
APA StyleChen, X., Huang, Y., Yang, X., Lu, H., & Yang, J. (2025). The Molecular Mechanism of Craniofacial Cartilage Deformity Induced by High Glucose in Zebrafish. Current Issues in Molecular Biology, 47(9), 687. https://doi.org/10.3390/cimb47090687
