Lycobetaine Has Therapeutic Efficacy in Lung Squamous Cell Carcinoma by Targeting USP32 to Trigger Ferroptosis
Abstract
1. Introduction
2. Materials and Methods
2.1. Reagents and Antibodies
2.2. Cell Culture and Transfection
2.3. Cell Viability Assay
2.4. Measurement of Glutathione (GSH), Malondialdehyde (MDA), and Ferrous Iron
2.5. Measurement of Lipid Peroxidation
2.6. Molecular Docking and Molecular Dynamic Simulations
2.7. DARTS-MS Analysis
2.8. IP-MS Analysis
2.9. Western Blotting and Co-IP
2.10. In Vivo Ubiquitination Assay
2.11. Cellular Thermal Shift Assay (CETSA)
2.12. Orthotopic Lung Cancer Models
2.13. H&E Staining
2.14. Statistical Analysis
3. Results
3.1. Ferroptosis Is Associated with LBT-Induced Suppression in LUSC Cells
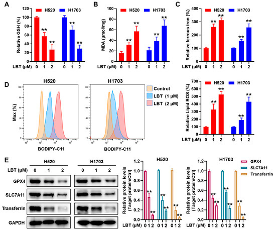
3.2. LBT Induces Ferroptosis in LUSC Cells
3.3. Identification of USP32 as a Potential Target of LBT
3.4. LBT Inhibits USP32-Induced Deubiquitination of NRF2
3.5. USP32 Overexpression Reverses the LBT-Induced Ferroptosis of LUSC Cells
3.6. LBT Induces Ferroptosis in LUSC In Vivo
4. Discussions
5. Conclusions
Supplementary Materials
Author Contributions
Funding
Institutional Review Board Statement
Informed Consent Statement
Data Availability Statement
Conflicts of Interest
Abbreviations
| USP32 | ubiquitin-specific protease 32 |
| LBT | lycobetaine |
| LUSC | lung squamous cell carcinoma |
| NSCLC | non-small-cell lung cancer |
| LUAD | lung adenocarcinoma |
| UPS | ubiquitin–proteasome system |
| DUBs | deubiquitinating enzymes |
| NRF2 | nuclear factor erythroid 2-related factor 2 |
| DARTS | drug affinity responsive target stability |
| MS | mass spectrometry |
| IP | immunoprecipitation |
| ROS | reactive oxygen species |
| GSH | glutathione |
| MDA | malondialdehyde |
| CETSA | cellular thermal shift assay |
| H&E | hematoxylin–eosin |
| Fer-1 | ferrostain-1 |
References
- Kratzer, T.B.; Bandi, P.; Freedman, N.D.; Smith, R.A.; Travis, W.D.; Jemal, A.; Siegel, R.L. Lung cancer statistics, 2023. Cancer-Am. Cancer Soc. 2024, 130, 1330–1348. [Google Scholar] [CrossRef]
- Satpathy, S.; Krug, K.; Jean, B.P.; Savage, S.R.; Petralia, F.; Kumar-Sinha, C.; Dou, Y.; Reva, B.; Kane, M.H.; Avanessian, S.C.; et al. A proteogenomic portrait of lung squamous cell carcinoma. Cell 2021, 184, 4348–4371. [Google Scholar] [CrossRef] [PubMed]
- Gao, C.; Liu, Y.J.; Yu, J.; Wang, R.; Shi, J.J.; Chen, R.Y.; Yang, G.J.; Chen, J. Unraveling the role of ubiquitin-conjugating enzyme UBE2T in tumorigenesis: A comprehensive review. Cells 2024, 14, 15. [Google Scholar] [CrossRef] [PubMed]
- Huang, Y.; Gao, Y.; Lin, Z.; Miao, H. Involvement of the ubiquitin-proteasome system in the regulation of the tumor microenvironment and progression. Genes Dis. 2025, 12, 101240. [Google Scholar] [CrossRef] [PubMed]
- Spano, D.; Catara, G. Targeting the Ubiquitin-Proteasome system and recent advances in cancer therapy. Cells 2023, 13, 29. [Google Scholar] [CrossRef]
- Chan, W.C.; Liu, X.; Magin, R.S.; Girardi, N.M.; Ficarro, S.B.; Hu, W.; Tarazona, G.M.; Starnbach, C.A.; Felix, A.; Adelmant, G.; et al. Accelerating inhibitor discovery for deubiquitinating enzymes. Nat. Commun. 2023, 14, 686. [Google Scholar] [CrossRef] [PubMed]
- Jin, S.; Kudo, Y.; Horiguchi, T. The role of deubiquitinating enzyme in head and neck squamous cell carcinoma. Int. J. Mol. Sci. 2022, 24, 552. [Google Scholar] [CrossRef] [PubMed]
- Beretta, G.L.; Costantino, M.; Mirra, L.; Pettinari, P.; Perego, P. Deubiquitinases in ovarian cancer: Role in drug resistance and tumor aggressiveness. Int. J. Biol. Sci. 2024, 20, 5208–5222. [Google Scholar] [CrossRef]
- Akhavantabasi, S.; Akman, H.B.; Sapmaz, A.; Keller, J.; Petty, E.M.; Erson, A.E. USP32 is an active, membrane-bound ubiquitin protease overexpressed in breast cancers. Mamm. Genome 2010, 21, 388–397. [Google Scholar] [CrossRef]
- Li, S.; Song, Y.; Wang, K.; Liu, G.; Dong, X.; Yang, F.; Chen, G.; Cao, C.; Zhang, H.; Wang, M.; et al. USP32 deubiquitinase: Cellular functions, regulatory mechanisms, and potential as a cancer therapy target. Cell Death Discov. 2023, 9, 338. [Google Scholar] [CrossRef] [PubMed]
- Hertel, A.; Alves, L.M.; Dutz, H.; Tascher, G.; Bonn, F.; Kaulich, M.; Dikic, I.; Eimer, S.; Steinberg, F.; Bremm, A. USP32-regulated LAMTOR1 ubiquitination impacts mTORC1 activation and autophagy induction. Cell Rep. 2022, 41, 111653. [Google Scholar] [CrossRef] [PubMed]
- Zhang, H.; Tao, Y.; Ding, X.; Wang, Y.; Wang, X. Roles of the hsa_circ_0013880/USP32/Rap1b axis in the proliferation and apoptosis of acute myeloid leukemia cells. Acta Biochim. Biophys. Sin. 2023, 55, 382–393. [Google Scholar] [CrossRef] [PubMed]
- Chandrasekaran, A.P.; Kaushal, K.; Park, C.H.; Kim, K.S.; Ramakrishna, S. USP32 confers cancer cell resistance to YM155 via promoting ER-associated degradation of solute carrier protein SLC35F2. Theranostics 2021, 11, 9752–9771. [Google Scholar] [CrossRef]
- Dixon, S.J.; Lemberg, K.M.; Lamprecht, M.R.; Skouta, R.; Zaitsev, E.M.; Gleason, C.E.; Patel, D.N.; Bauer, A.J.; Cantley, A.M.; Yang, W.S.; et al. Ferroptosis: An iron-dependent form of nonapoptotic cell death. Cell 2012, 149, 1060–1072. [Google Scholar] [CrossRef]
- Lei, G.; Zhuang, L.; Gan, B. Targeting ferroptosis as a vulnerability in cancer. Nat. Rev. Cancer 2022, 22, 381–396. [Google Scholar] [CrossRef]
- Yan, R.; Lin, B.; Jin, W.; Tang, L.; Hu, S.; Cai, R. NRF2, a superstar of ferroptosis. Antioxidants 2023, 12, 1739. [Google Scholar] [CrossRef]
- Meng, Y.; Sun, H.; Li, Y.; Zhao, S.; Su, J.; Zeng, F.; Deng, G.; Chen, X. Targeting ferroptosis by ubiquitin system enzymes: A potential therapeutic strategy in cancer. Int. J. Biol. Sci. 2022, 18, 5475–5488. [Google Scholar] [CrossRef] [PubMed]
- Tang, J.; Long, G.; Hu, K.; Xiao, D.; Liu, S.; Xiao, L.; Zhou, L.; Tao, Y. Targeting USP8 inhibits O-GlcNAcylation of SLC7A11 to promote ferroptosis of hepatocellular carcinoma via stabilization of OGT. Adv. Sci. 2023, 10, e2302953. [Google Scholar] [CrossRef]
- Chen, L.; Ning, J.; Linghu, L.; Tang, J.; Liu, N.; Long, Y.; Sun, J.; Lv, C.; Shi, Y.; Tao, T.; et al. USP13 facilitates a ferroptosis-to-autophagy switch by activation of the NFE2L2/NRF2-SQSTM1/p62-KEAP1 axis dependent on the KRAS signaling pathway. Autophagy 2024, 21, 565–582. [Google Scholar] [CrossRef] [PubMed]
- Endo, Y.; Sugiura, Y.; Funasaki, M.; Kagechika, H.; Ishibashi, M.; Ohsaki, A. Two new alkaloids from Crinum asiaticum var. Japonicum. J. Nat. Med. 2019, 73, 648–652. [Google Scholar] [CrossRef] [PubMed]
- Barthelmes, H.U.; Niederberger, E.; Roth, T.; Schulte, K.; Tang, W.C.; Boege, F.; Fiebig, H.H.; Eisenbrand, G.; Marko, D. Lycobetaine acts as a selective topoisomerase II beta poison and inhibits the growth of human tumour cells. Br. J. Cancer 2001, 85, 1585–1591. [Google Scholar] [CrossRef]
- Mbaveng, A.T.; Bitchagno, G.; Kuete, V.; Tane, P.; Efferth, T. Cytotoxicity of ungeremine towards multi-factorial drug resistant cancer cells and induction of apoptosis, ferroptosis, necroptosis and autophagy. Phytomedicine 2019, 60, 152832. [Google Scholar] [CrossRef] [PubMed]
- Zhao, G.; Liu, Y.; Wei, X.; Yang, C.; Lu, J.; Yan, S.; Ma, X.; Cheng, X.; You, Z.; Ding, Y.; et al. Identification of penexanthone a as a novel chemosensitizer to induce ferroptosis by targeting nrf2 in human colorectal cancer cells. Mar. Drugs 2024, 22, 357. [Google Scholar] [CrossRef]
- Xing, S.; Nong, F.; Wang, Y.; Huang, D.; Qin, J.; Chen, Y.F.; He, D.H.; Wu, P.E.; Huang, H.; Zhan, R.; et al. Brusatol has therapeutic efficacy in non-small cell lung cancer by targeting Skp1 to inhibit cancer growth and metastasis. Pharmacol. Res. 2022, 176, 106059. [Google Scholar] [CrossRef] [PubMed]
- Rojo, D.L.V.M.; Chapman, E.; Zhang, D.D. NRF2 and the hallmarks of cancer. Cancer Cell 2018, 34, 21–43. [Google Scholar] [CrossRef] [PubMed]
- Chen, Q.; Zheng, X.; Cheng, W.; Li, J. Landscape of targeted therapies for lung squamous cell carcinoma. Front. Oncol. 2024, 14, 1467898. [Google Scholar] [CrossRef] [PubMed]
- Niu, Z.; Jin, R.; Zhang, Y.; Li, H. Signaling pathways and targeted therapies in lung squamous cell carcinoma: Mechanisms and clinical trials. Signal Transduct. Target. Ther. 2022, 7, 353. [Google Scholar] [CrossRef] [PubMed]
- Luo, Z.; Yin, F.; Wang, X.; Kong, L. Progress in approved drugs from natural product resources. Chin J. Nat. Med. 2024, 22, 195–211. [Google Scholar] [CrossRef]
- Chen, T.; Xiao, Z.; Liu, X.; Wang, T.; Wang, Y.; Ye, F.; Su, J.; Yao, X.; Xiong, L.; Yang, D.H. Natural products for combating multidrug resistance in cancer. Pharmacol. Res. 2024, 202, 107099. [Google Scholar] [CrossRef]
- Warias, P.; Plewa, P.; Poniewierska-Baran, A. Resveratrol, piceatannol, curcumin, and quercetin as therapeutic targets in gastric Cancer-Mechanisms and clinical implications for natural products. Molecules 2024, 30, 3. [Google Scholar] [CrossRef] [PubMed]
- Ghosal, S.; Singh, S.K.; Kumar, Y.; Unnikrishnan, S.; Chattopadhyay, S. The role of ungeremine in the growth-inhibiting and cytotoxic effects of lycorine: Evidence and speculation. Planta Med. 1988, 54, 114–116. [Google Scholar] [CrossRef] [PubMed]
- Liu, J.; Yang, S.L.; Xu, B. Effects of lycobetaine on chromatin structure and activity of murine hepatoma cells. Sci. China B 1990, 33, 1459–1465. [Google Scholar]
- Zhou, Q.; Meng, Y.; Li, D.; Yao, L.; Le, J.; Liu, Y.; Sun, Y.; Zeng, F.; Chen, X.; Deng, G. Ferroptosis in cancer: From molecular mechanisms to therapeutic strategies. Signal Transduct. Target. Ther. 2024, 9, 55. [Google Scholar] [CrossRef] [PubMed]
- Wang, Y.; Wu, X.; Ren, Z.; Li, Y.; Zou, W.; Chen, J.; Wang, H. Overcoming cancer chemotherapy resistance by the induction of ferroptosis. Drug Resist. Updat. 2023, 66, 100916. [Google Scholar] [CrossRef] [PubMed]
- Zheng, S.; Guan, X.Y. Ferroptosis: Promising approach for cancer and cancer immunotherapy. Cancer Lett. 2023, 561, 216152. [Google Scholar] [CrossRef] [PubMed]
- Pope, L.E.; Dixon, S.J. Regulation of ferroptosis by lipid metabolism. Trends Cell Biol. 2023, 33, 1077–1087. [Google Scholar] [CrossRef] [PubMed]
- Li, Q.; Peng, F.; Yan, X.; Chen, Y.; Zhou, J.; Wu, S.; Jiang, W.; Jin, X.; Liang, J.; Peng, C.; et al. Inhibition of SLC7A11-GPX4 signal pathway is involved in aconitine-induced ferroptosis in vivo and in vitro. J. Ethnopharmacol. 2023, 303, 116029. [Google Scholar] [CrossRef]
- Crotti, S.; Posocco, B.; Marangon, E.; Nitti, D.; Toffoli, G.; Agostini, M. Mass spectrometry in the pharmacokinetic studies of anticancer natural products. Mass Spectrom. Rev. 2017, 36, 213–251. [Google Scholar] [CrossRef] [PubMed]
- Lomenick, B.; Hao, R.; Jonai, N.; Chin, R.M.; Aghajan, M.; Warburton, S.; Wang, J.; Wu, R.P.; Gomez, F.; Loo, J.A.; et al. Target identification using drug affinity responsive target stability (DARTS). Proc. Natl. Acad. Sci. USA 2009, 106, 21984–21989. [Google Scholar] [CrossRef] [PubMed]
- Li, C.; Gao, Z.; Cui, Z.; Liu, Z.; Bian, Y.; Sun, H.; Wang, N.; He, Z.; Li, B.; Li, F.; et al. Deubiquitylation of Rab35 by USP32 promotes the transmission of imatinib resistance by enhancing exosome secretion in gastrointestinal stromal tumours. Oncogene 2023, 42, 894–910. [Google Scholar] [CrossRef]
- Dou, N.; Hu, Q.; Li, L.; Wu, Q.; Li, Y.; Gao, Y. USP32 promotes tumorigenesis and chemoresistance in gastric carcinoma via upregulation of SMAD2. Int. J. Biol. Sci. 2020, 16, 1648–1657. [Google Scholar] [CrossRef] [PubMed]
- Li, S.; Yang, L.; Ding, X.; Sun, H.; Dong, X.; Yang, F.; Wang, M.; Zhang, H.; Li, Y.; Li, B.; et al. USP32 facilitates non-small cell lung cancer progression via deubiquitinating BAG3 and activating RAF-MEK-ERK signaling pathway. Oncogenesis 2024, 13, 27. [Google Scholar] [CrossRef] [PubMed]
- Xiu, M.; Bao, W.; Wang, J.; Chen, J.; Li, Y.; Hai, Y. High USP32 expression contributes to cancer progression and is correlated with immune infiltrates in hepatocellular carcinoma. BMC Cancer 2023, 23, 1105. [Google Scholar] [CrossRef]
- Li, J.; Bo, Y.; Ding, B.; Wang, L. Understanding the regulatory role of USP32 and SHMT2 in the progression of gastric cancer. Cell J. 2023, 25, 222–228. [Google Scholar] [PubMed]
- Sapmaz, A.; Berlin, I.; Bos, E.; Wijdeven, R.H.; Janssen, H.; Konietzny, R.; Akkermans, J.J.; Erson-Bensan, A.E.; Koning, R.I.; Kessler, B.M.; et al. USP32 regulates late endosomal transport and recycling through deubiquitylation of Rab7. Nat. Commun. 2019, 10, 1454. [Google Scholar] [CrossRef]
- Baiskhanova, D.; Schafer, H. The role of nrf2 in the regulation of mitochondrial function and ferroptosis in pancreatic cancer. Antioxidants 2024, 13, 696. [Google Scholar] [CrossRef] [PubMed]
- Jiang, X.; Yu, M.; Wang, W.K.; Zhu, L.Y.; Wang, X.; Jin, H.C.; Feng, L.F. The regulation and function of Nrf2 signaling in ferroptosis-activated cancer therapy. Acta Pharmacol. Sin. 2024, 45, 2229–2240. [Google Scholar] [CrossRef]
- Ding, L.; Dang, S.; Sun, M.; Zhou, D.; Sun, Y.; Li, E.; Peng, S.; Li, J.; Li, G. Quercetin induces ferroptosis in gastric cancer cells by targeting SLC1A5 and regulating the p-Camk2/p-DRP1 and NRF2/GPX4 Axes. Free Radic. Biol. Med. 2024, 213, 150–163. [Google Scholar] [CrossRef]
- Yang, C.; Wang, T.; Zhao, Y.; Meng, X.; Ding, W.; Wang, Q.; Liu, C.; Deng, H. Flavonoid 4,4′-dimethoxychalcone induced ferroptosis in cancer cells by synergistically activating Keap1/Nrf2/HMOX1 pathway and inhibiting FECH. Free Radic. Biol. Med. 2022, 188, 14–23. [Google Scholar] [CrossRef]
- Din, M.; Lin, Y.; Wang, N.; Wang, B.; Mao, F. Ferroptosis and the ubiquitin-proteasome system: Exploring treatment targets in cancer. Front. Pharmacol. 2024, 15, 1383203. [Google Scholar] [CrossRef]
- Meng, C.; Zhan, J.; Chen, D.; Shao, G.; Zhang, H.; Gu, W.; Luo, J. The deubiquitinase USP11 regulates cell proliferation and ferroptotic cell death via stabilization of NRF2 USP11 deubiquitinates and stabilizes NRF2. Oncogene 2021, 40, 1706–1720. [Google Scholar] [CrossRef] [PubMed]
- Guan, X.; Wang, Y.; Yu, W.; Wei, Y.; Lu, Y.; Dai, E.; Dong, X.; Zhao, B.; Hu, C.; Yuan, L.; et al. Blocking ubiquitin-specific protease 7 induces ferroptosis in gastric cancer via targeting stearoyl-coA desaturase. Adv. Sci. 2024, 11, e2307899. [Google Scholar] [CrossRef] [PubMed]
- Yan, S.; Zhang, G.; Luo, W.; Xu, M.; Peng, R.; Du, Z.; Liu, Y.; Bai, Z.; Xiao, X.; Qin, S. PROTAC technology: From drug development to probe technology for target deconvolution. Eur. J. Med. Chem. 2024, 276, 116725. [Google Scholar] [CrossRef] [PubMed]
- Wells, J.A.; Kumru, K. Extracellular targeted protein degradation: An emerging modality for drug discovery. Nat. Rev. Drug Discov. 2024, 23, 126–140. [Google Scholar] [CrossRef]
- Sathe, G.; Sapkota, G.P. Proteomic approaches advancing targeted protein degradation. Trends Pharmacol. Sci. 2023, 44, 786–801. [Google Scholar] [CrossRef] [PubMed]







Disclaimer/Publisher’s Note: The statements, opinions and data contained in all publications are solely those of the individual author(s) and contributor(s) and not of MDPI and/or the editor(s). MDPI and/or the editor(s) disclaim responsibility for any injury to people or property resulting from any ideas, methods, instructions or products referred to in the content. |
© 2025 by the authors. Licensee MDPI, Basel, Switzerland. This article is an open access article distributed under the terms and conditions of the Creative Commons Attribution (CC BY) license (https://creativecommons.org/licenses/by/4.0/).
Share and Cite
Xing, S.; Chai, H.; Chen, Z.; Deng, S.; Nong, F. Lycobetaine Has Therapeutic Efficacy in Lung Squamous Cell Carcinoma by Targeting USP32 to Trigger Ferroptosis. Curr. Issues Mol. Biol. 2025, 47, 163. https://doi.org/10.3390/cimb47030163
Xing S, Chai H, Chen Z, Deng S, Nong F. Lycobetaine Has Therapeutic Efficacy in Lung Squamous Cell Carcinoma by Targeting USP32 to Trigger Ferroptosis. Current Issues in Molecular Biology. 2025; 47(3):163. https://doi.org/10.3390/cimb47030163
Chicago/Turabian StyleXing, Shangping, Hua Chai, Zhenlong Chen, Shuye Deng, and Feifei Nong. 2025. "Lycobetaine Has Therapeutic Efficacy in Lung Squamous Cell Carcinoma by Targeting USP32 to Trigger Ferroptosis" Current Issues in Molecular Biology 47, no. 3: 163. https://doi.org/10.3390/cimb47030163
APA StyleXing, S., Chai, H., Chen, Z., Deng, S., & Nong, F. (2025). Lycobetaine Has Therapeutic Efficacy in Lung Squamous Cell Carcinoma by Targeting USP32 to Trigger Ferroptosis. Current Issues in Molecular Biology, 47(3), 163. https://doi.org/10.3390/cimb47030163
