Key Components of PPEO in Antagonizing Cerebral Ischemic Reperfusion Injury in Rats by Regulating Ferroptosis Through Arachidonic Acid Metabolic Pathway
Abstract
1. Introduction
2. Materials and Methods
2.1. Main Reagents
2.2. Extraction of PPEO Solution
2.3. Animal Models and Experimental Grouping
2.3.1. Metabolomics and Transcriptomics Sequencing
2.3.2. Preliminary Efficacy Exploration of Key Components of PPEO
2.3.3. Study on the Mechanism of PPEO and Its Key Components Against CIRI
2.4. Metabolome Sequencing
2.5. Transcriptome Sequencing
2.6. Histopathological Staining
2.7. Detection of Biochemical Indicators
2.8. Enzyme-Linked Immunosorbent Assay (ELISA)
2.9. Real-Time Fluorescent Quantitative PCR (RT-qPCR)
2.10. Molecular Docking
2.11. Neurological Function Scoring
2.12. Western Blotting
2.13. Cellular Thermal Shift Assay (CETSA)
2.14. Statistical Analysis
3. Results
3.1. Preliminary Screening of Key Components of PPEO
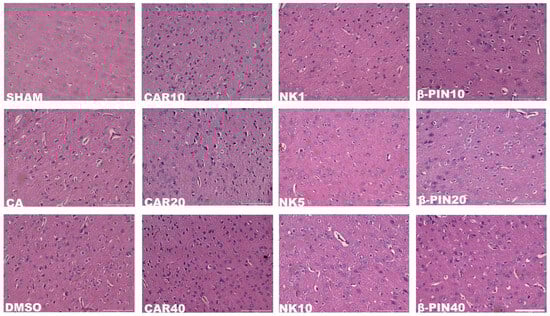
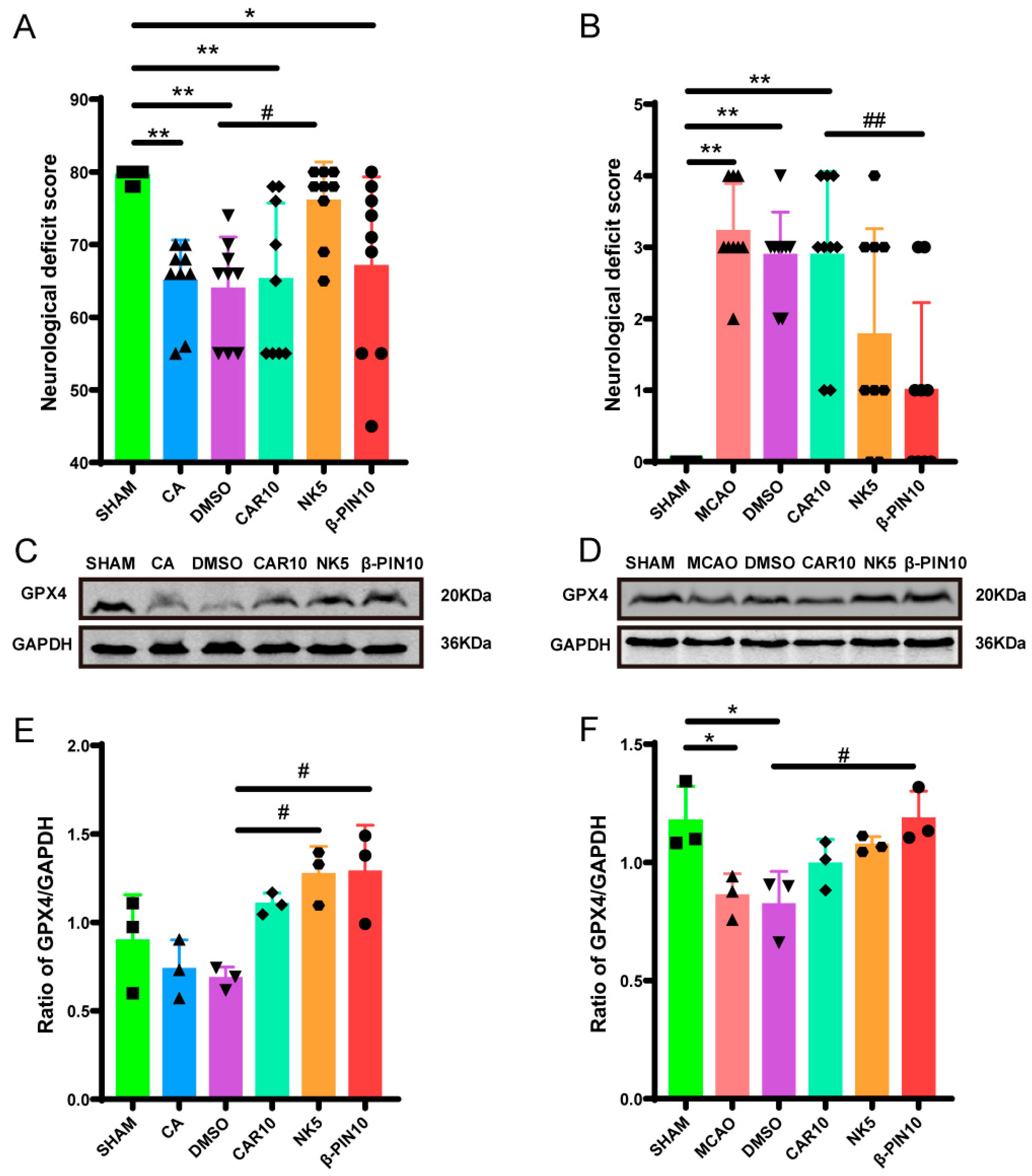
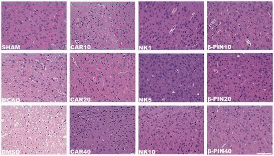
3.1.1. Both Nootkatone and β-Pinene Exert Good Neuroprotective Effects in Both Models
3.1.2. Nootkatone and β-Pinene May Be the Key Components of PPEO in Antagonizing CIRI
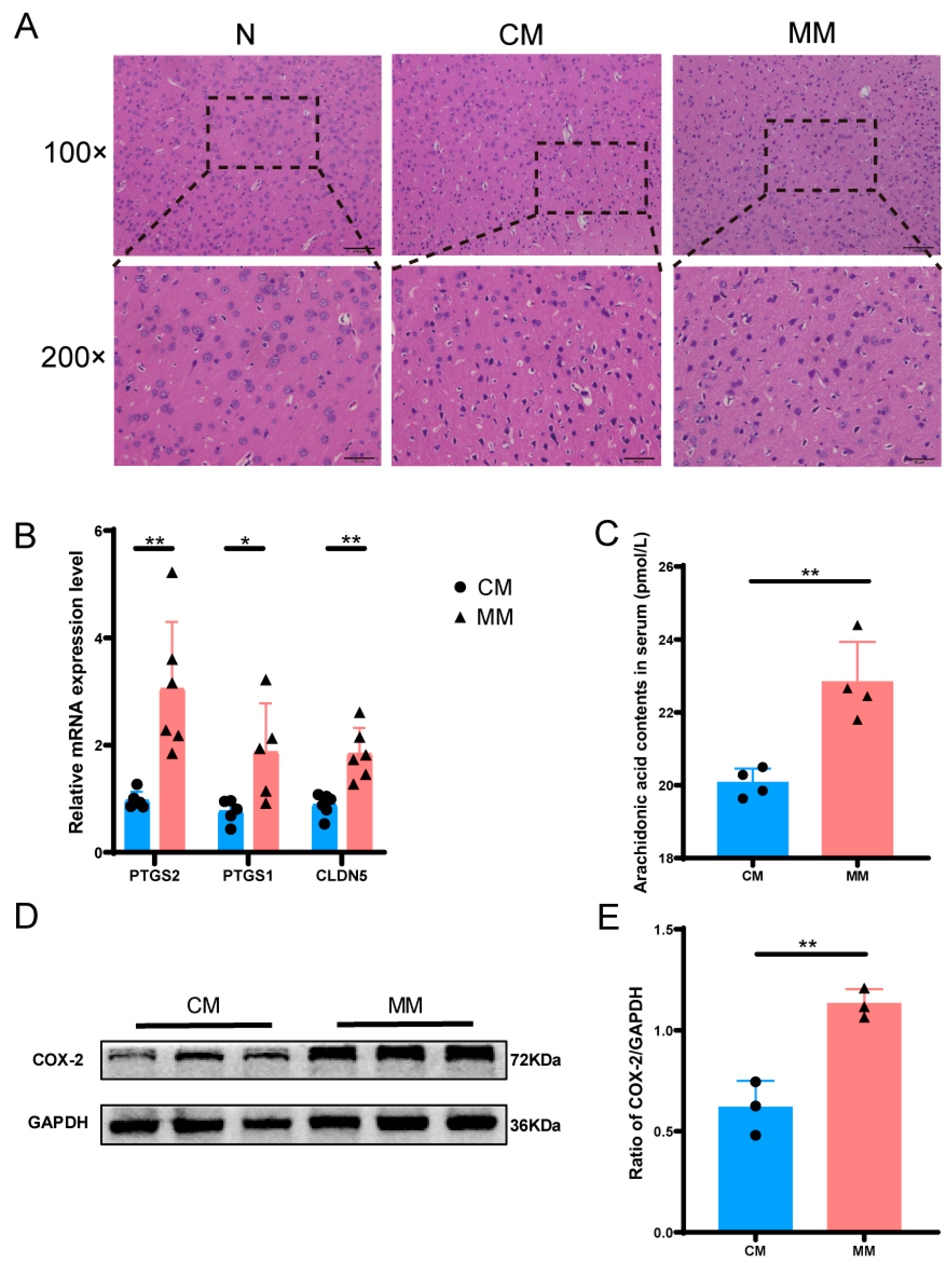
3.2. Comparative Analysis of Characteristic Changes in Rats with Different Degrees of CIRI Using Metabolomics and Transcriptomics
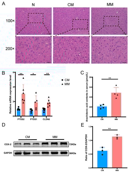
3.2.1. Metabolomics Analysis
3.2.2. Transcriptomics Analysis
3.2.3. Animal Experiment Verification of Metabolomics and Transcriptomics Results
3.3. Nootkatone’s Mechanism of Neuroprotection in the CA/CPR Model
3.3.1. Molecular Docking and CETSA Identifies Nootkatone’s Strong Binding to Ferroptosis-Related Proteins
3.3.2. Comparison of Nootkatone and PPEO’s Neuroprotective Effects
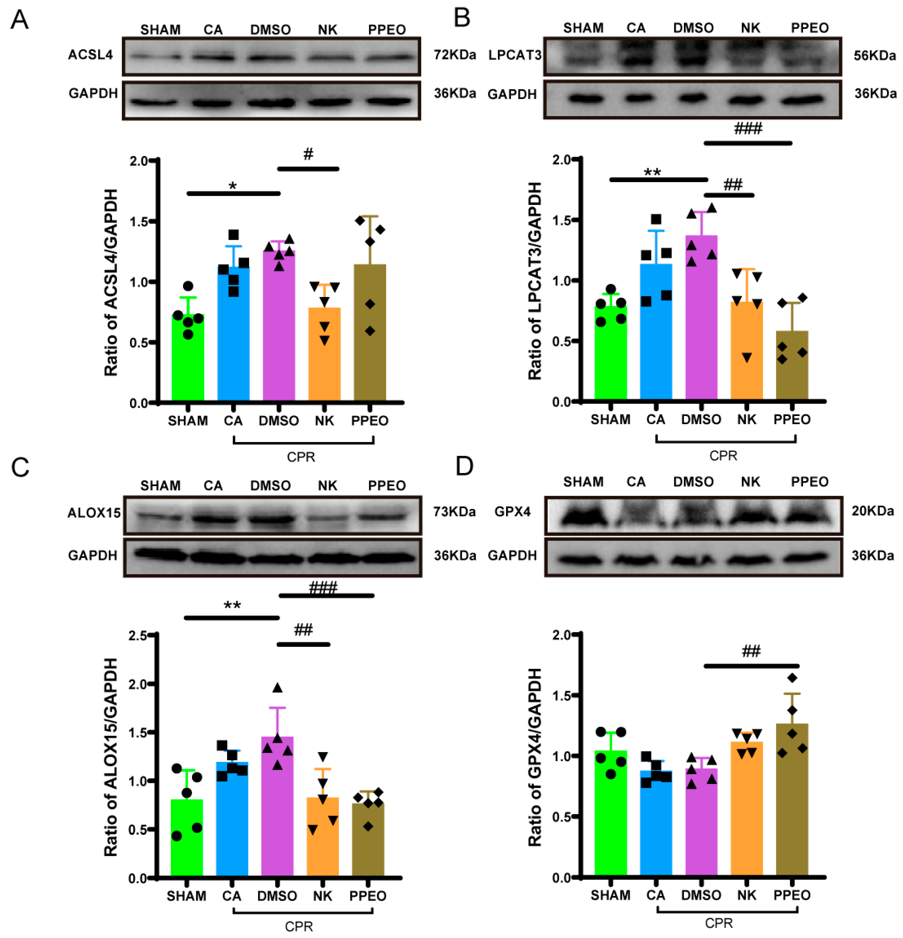
3.3.3. Nootkatone Reduces Iron, MDA, ACSL4 mRNA Expression Levels in Brain Tissue, and Serum Arachidonic Acid Content After CA/CPR
3.3.4. Nootkatone Reduces LPCAT3 Protein Expression in Brain Tissue After CIRI
3.3.5. Nootkatone Antagonizes Ferroptosis by Regulating GPX4 and the ACSL4–LPCAT3–ALOX15 Axis
4. Discussion
5. Conclusions
Supplementary Materials
Author Contributions
Funding
Institutional Review Board Statement
Informed Consent Statement
Data Availability Statement
Conflicts of Interest
References
- Zeng, X.; Zhang, Y.D.; Ma, R.Y.; Chen, Y.J.; Xiang, X.M.; Hou, D.Y.; Li, X.H.; Huang, H.; Li, T.; Duan, C.Y. Activated Drp1 regulates p62-mediated autophagic flux and aggravates inflammation in cerebral ischemia-reperfusion via the ROS-RIP1/RIP3-exosome axis. Mil. Med. Res. 2022, 9, 25. [Google Scholar] [CrossRef]
- Wan, J.C.M.; White, J.R.; Diaz, L.A., Jr. “Hey CIRI, What’s My Prognosis?”. Cell 2019, 178, 518–520. [Google Scholar] [CrossRef]
- Tian, X.Y.; Xie, L.; Wang, W.Y.; Zou, X.S.; Zhao, G.Y.; Chen, M.H. Pomelo Peel Volatile Oil Alleviates Neuroinflammation on Focal Cerebral Ischemia Reperfusion Injury Rats via Inhibiting TLR4/NF-κB Signaling Pathway. Curr. Pharm. Biotechnol. 2021, 22, 1878–1890. [Google Scholar] [CrossRef]
- Wang, W.; Xie, L.; Zou, X.; Hu, W.; Tian, X.; Zhao, G.; Chen, M. Pomelo peel oil suppresses TNF-α-induced necroptosis and cerebral ischaemia-reperfusion injury in a rat model of cardiac arrest. Pharm. Biol. 2021, 59, 401–409. [Google Scholar] [CrossRef]
- Zou, X.S.; Xie, L.; Wang, W.Y.; Zhao, G.Y.; Tian, X.Y.; Chen, M.H. Pomelo peel oil alleviates cerebral NLRP3 inflammasome activation in a cardiopulmonary resuscitation rat model. Exp. Ther. Med. 2021, 21, 233. [Google Scholar] [CrossRef] [PubMed]
- Benavente-García, O.; Castillo, J. Update on uses and properties of citrus flavonoids: New findings in anticancer, cardiovascular, and anti-inflammatory activity. J. Agric. Food Chem. 2008, 56, 6185–6205. [Google Scholar] [CrossRef] [PubMed]
- de Oliveira, M.R.; Custódio de Souza, I.C.; Fürstenau, C.R. Promotion of mitochondrial protection by naringenin in methylglyoxal-treated SH-SY5Y cells: Involvement of the Nrf2/GSH axis. Chem. Biol. Interact. 2019, 310, 108728. [Google Scholar] [CrossRef] [PubMed]
- Hu, W.; Chen, M.; Wang, W.; Huang, F.; Tian, X.; Xie, L. Pomelo Peel Essential Oil Ameliorates Cerebral Ischemia-Reperfusion Injury through Regulating Redox Homeostasis in Rats and SH-SY5Y Cells. Oxid. Med. Cell Longev. 2022, 2022, 8279851. [Google Scholar] [CrossRef]
- Zhao, J.; Zhang, Y.; Lv, S.; Wang, F.; Shan, T.; Wang, J.; Liu, Z.; Zhang, L.; Cui, H.; Tian, J. Mechanism of Formononetin in Improving Energy Metabolism and Alleviating Neuronal Injury in CIRI Based on Nontargeted Metabolomics Research. J. Cell Mol. Med. 2025, 29, e70340. [Google Scholar] [CrossRef]
- Zhuo, X.; Xie, L.; Shi, F.R.; Li, N.; Chen, X.; Chen, M. The benefits of respective and combined use of green tea polyphenols and ERK inhibitor on the survival and neurologic outcomes in cardiac arrest rats induced by ventricular fibrillation. Am. J. Emerg. Med. 2016, 34, 570–575. [Google Scholar] [CrossRef]
- Hu, W.; Wang, H.; Shu, Q.; Chen, M.; Xie, L. Green Tea Polyphenols Modulated Cerebral SOD Expression and Endoplasmic Reticulum Stress in Cardiac Arrest/Cardiopulmonary Resuscitation Rats. Biomed. Res. Int. 2020, 2020, 5080832. [Google Scholar] [CrossRef]
- Li, N.; Qin, S.; Xie, L.; Qin, T.; Yang, Y.; Fang, W.; Chen, M.H. Elevated Serum Potassium Concentration Alleviates Cerebral Ischemia-Reperfusion Injury via Mitochondrial Preservation. Cell Physiol. Biochem. 2018, 48, 1664–1674. [Google Scholar] [CrossRef]
- Longa, E.Z.; Weinstein, P.R.; Carlson, S.; Cummins, R. Reversible middle cerebral artery occlusion without craniectomy in rats. Stroke 1989, 20, 84–91. [Google Scholar] [CrossRef]
- Chen, M.H.; Liu, T.W.; Xie, L.; Song, F.Q.; He, T.; Zeng, Z.Y.; Mo, S.R. A simpler cardiac arrest model in rats. Am. J. Emerg. Med. 2007, 25, 623–630. [Google Scholar] [CrossRef] [PubMed]
- Li, Z.; Hua, C.; Pan, X.; Fu, X.; Wu, W. Carvacrol Exerts Neuroprotective Effects Via Suppression of the Inflammatory Response in Middle Cerebral Artery Occlusion Rats. Inflammation 2016, 39, 1566–1572. [Google Scholar] [CrossRef]
- Chen, W.; Xu, B.; Xiao, A.; Liu, L.; Fang, X.; Liu, R.; Turlova, E.; Barszczyk, A.; Zhong, X.; Sun, C.L.; et al. TRPM7 inhibitor carvacrol protects brain from neonatal hypoxic-ischemic injury. Mol. Brain 2015, 8, 11. [Google Scholar] [CrossRef]
- Lee, M.; Lee, S.H.; Choi, S.; Choi, B.Y.; Suh, S.W. Carvacrol Inhibits Expression of Transient Receptor Potential Melastatin 7 Channels and Alleviates Zinc Neurotoxicity Induced by Traumatic Brain Injury. Int. J. Mol. Sci. 2022, 23, 13840. [Google Scholar] [CrossRef]
- Yan, T.; Li, F.; Xiong, W.; Wu, B.; Xiao, F.; He, B.; Jia, Y. Nootkatone improves anxiety- and depression-like behavior by targeting hyperammonemia-induced oxidative stress in D-galactosamine model of liver injury. Environ. Toxicol. 2021, 36, 694–706. [Google Scholar] [CrossRef]
- Habotta, O.A.; Abdeen, A.; Roomi, A.B.; Elgndy, A.I.; Sorour, S.M.; Morsi, M.H.; Kamal, K.M.; Ibrahim, S.F.; Abdelrahaman, D.; Fericean, L.; et al. Nootkatone Mitigated Melamine-Evoked Hepatotoxicity by Featuring Oxidative Stress and Inflammation Interconnected Mechanisms: In Vivo and In Silico Approaches. Toxics 2023, 11, 784. [Google Scholar] [CrossRef]
- Felipe, C.F.B.; Albuquerque, A.M.S.; de Pontes, J.L.X.; de Melo JÍ, V.; Rodrigues, T.; de Sousa, A.M.P.; Monteiro, Á.B.; Ribeiro, A.; Lopes, J.P.; de Menezes, I.R.A.; et al. Comparative study of alpha- and beta-pinene effect on PTZ-induced convulsions in mice. Fundam. Clin. Pharmacol. 2019, 33, 181–190. [Google Scholar] [CrossRef]
- Chen, H.; Zhang, J.; Zhou, H.; Zhu, Y.; Liang, Y.; Zhu, P.; Zhang, Q. UHPLC-HRMS-based serum lipisdomics reveals novel biomarkers to assist in the discrimination between colorectal adenoma and cancer. Front. Oncol. 2022, 12, 934145. [Google Scholar] [CrossRef]
- Doll, S.; Proneth, B.; Tyurina, Y.Y.; Panzilius, E.; Kobayashi, S.; Ingold, I.; Irmler, M.; Beckers, J.; Aichler, M.; Walch, A.; et al. ACSL4 dictates ferroptosis sensitivity by shaping cellular lipid composition. Nat. Chem. Biol. 2017, 13, 91–98. [Google Scholar] [CrossRef]
- Martinez Molina, D.; Jafari, R.; Ignatushchenko, M.; Seki, T.; Larsson, E.A.; Dan, C.; Sreekumar, L.; Cao, Y.; Nordlund, P. Monitoring drug target engagement in cells and tissues using the cellular thermal shift assay. Science 2013, 341, 84–87. [Google Scholar] [CrossRef]
- Global, regional, and national burden of stroke and its risk factors, 1990-2021: A systematic analysis for the Global Burden of Disease Study 2021. Lancet Neurol. 2024, 23, 973–1003. [CrossRef]
- Tsao, C.W.; Aday, A.W.; Almarzooq, Z.I.; Alonso, A.; Beaton, A.Z.; Bittencourt, M.S.; Boehme, A.K.; Buxton, A.E.; Carson, A.P.; Commodore-Mensah, Y.; et al. Heart Disease and Stroke Statistics-2022 Update: A Report From the American Heart Association. Circulation 2022, 145, e153–e639. [Google Scholar] [CrossRef]
- Perkins, G.D.; Callaway, C.W.; Haywood, K.; Neumar, R.W.; Lilja, G.; Rowland, M.J.; Sawyer, K.N.; Skrifvars, M.B.; Nolan, J.P. Brain injury after cardiac arrest. Lancet 2021, 398, 1269–1278. [Google Scholar] [CrossRef] [PubMed]
- Del Zoppo, G.J.; Saver, J.L.; Jauch, E.C.; Adams, H.P., Jr. Expansion of the time window for treatment of acute ischemic stroke with intravenous tissue plasminogen activator: A science advisory from the American Heart Association/American Stroke Association. Stroke 2009, 40, 2945–2948. [Google Scholar] [CrossRef] [PubMed]
- Suo, L.; Kang, K.; Wang, X.; Cao, Y.; Zhao, H.; Sun, X.; Tong, L.; Zhang, F. Carvacrol alleviates ischemia reperfusion injury by regulating the PI3K-Akt pathway in rats. PLoS ONE 2014, 9, e104043. [Google Scholar] [CrossRef]
- Guan, X.; Li, X.; Yang, X.; Yan, J.; Shi, P.; Ba, L.; Cao, Y.; Wang, P. The neuroprotective effects of carvacrol on ischemia/reperfusion-induced hippocampal neuronal impairment by ferroptosis mitigation. Life Sci. 2019, 235, 116795. [Google Scholar] [CrossRef]
- Díaz-Cantón, J.K.; Torres-Ramos, M.A.; Limón-Morales, O.; León-Santiago, M.; Rivero-Segura, N.A.; Tapia-Mendoza, E.; Guzmán-Gutiérrez, S.L.; Reyes-Chilpa, R. Inhaled Litsea glaucescens K. (Lauraceae) leaves’ essential oil has anxiolytic and antidepressant-like activity in mice by BDNF pathway activation. J. Ethnopharmacol. 2024, 321, 117489. [Google Scholar] [CrossRef]
- Aktar, K.; Foyzun, T. Phytochemistry and Pharmacological Studies of Citrus macroptera: A Medicinal Plant Review. Evid. Based Complement. Alternat. Med. 2017, 2017, 9789802. [Google Scholar] [CrossRef]
- Yao, Z.; Li, J.; Bian, L.; Li, Q.; Wang, X.; Yang, X.; Wei, X.; Wan, G.; Wang, Y.; Shi, J.; et al. Nootkatone alleviates rotenone-induced Parkinson’s disease symptoms through activation of the PI3K/Akt signaling pathway. Phytother. Res. 2022, 36, 4183–4200. [Google Scholar] [CrossRef]
- Park, J.E.; Leem, Y.H.; Park, J.S.; Kim, S.E.; Kim, H.S. Astrocytic Nrf2 Mediates the Neuroprotective and Anti-Inflammatory Effects of Nootkatone in an MPTP-Induced Parkinson’s Disease Mouse Model. Antioxidants 2023, 12, 1999. [Google Scholar] [CrossRef]
- Wang, Y.; Wang, M.; Xu, M.; Li, T.; Fan, K.; Yan, T.; Xiao, F.; Bi, K.; Jia, Y. Nootkatone, a neuroprotective agent from Alpiniae Oxyphyllae Fructus, improves cognitive impairment in lipopolysaccharide-induced mouse model of Alzheimer’s disease. Int. Immunopharmacol. 2018, 62, 77–85. [Google Scholar] [CrossRef]
- Bernardo-Castro, S.; Sousa, J.A.; Martins, E.; Donato, H.; Nunes, C.; d’Almeida, O.C.; Castelo-Branco, M.; Abrunhosa, A.; Ferreira, L.; Sargento-Freitas, J. The evolution of blood-brain barrier permeability changes after stroke and its implications on clinical outcome: A systematic review and meta-analysis. Int. J. Stroke 2023, 18, 783–794. [Google Scholar] [CrossRef]
- Rink, C.; Khanna, S. Significance of brain tissue oxygenation and the arachidonic acid cascade in stroke. Antioxid. Redox Signal 2011, 14, 1889–1903. [Google Scholar] [CrossRef] [PubMed]
- Farooqui, A.A.; Farooqui, T. Phospholipids, Sphingolipids, and Cholesterol-Derived Lipid Mediators and Their Role in Neurological Disorders. Int. J. Mol. Sci. 2024, 25, 10672. [Google Scholar] [CrossRef] [PubMed]
- Yang, X.; Chen, H.; Shen, W.; Chen, Y.; Lin, Z.; Zhuo, J.; Wang, S.; Yang, M.; Li, H.; He, C.; et al. FGF21 modulates immunometabolic homeostasis via the ALOX15/15-HETE axis in early liver graft injury. Nat. Commun. 2024, 15, 8578. [Google Scholar] [CrossRef]
- Schmidley, J.W.; Dadson, J.; Iyer, R.S.; Salomon, R.G. Brain tissue injury and blood-brain barrier opening induced by injection of LGE2 or PGE2. Prostaglandins Leukot. Essent. Fatty Acids 1992, 47, 105–110. [Google Scholar] [CrossRef]
- Candelario-Jalil, E.; González-Falcón, A.; García-Cabrera, M.; León, O.S.; Fiebich, B.L. Post-ischaemic treatment with the cyclooxygenase-2 inhibitor nimesulide reduces blood-brain barrier disruption and leukocyte infiltration following transient focal cerebral ischaemia in rats. J. Neurochem. 2007, 100, 1108–1120. [Google Scholar] [CrossRef]
- Yang, Z.; Lin, P.; Chen, B.; Zhang, X.; Xiao, W.; Wu, S.; Huang, C.; Feng, D.; Zhang, W.; Zhang, J. Autophagy alleviates hypoxia-induced blood-brain barrier injury via regulation of CLDN5 (claudin 5). Autophagy 2021, 17, 3048–3067. [Google Scholar] [CrossRef]
- Stockwell, B.R. Ferroptosis turns 10: Emerging mechanisms, physiological functions, and therapeutic applications. Cell 2022, 185, 2401–2421. [Google Scholar] [CrossRef]
- Angeli, J.P.F.; Shah, R.; Pratt, D.A.; Conrad, M. Ferroptosis Inhibition: Mechanisms and Opportunities. Trends Pharmacol. Sci. 2017, 38, 489–498. [Google Scholar] [CrossRef] [PubMed]
- Yang, W.S.; Stockwell, B.R. Ferroptosis: Death by Lipid Peroxidation. Trends Cell Biol. 2016, 26, 165–176. [Google Scholar] [CrossRef]
- Li, J.; Cao, F.; Yin, H.L.; Huang, Z.J.; Lin, Z.T.; Mao, N.; Sun, B.; Wang, G. Ferroptosis: Past, present and future. Cell Death Dis. 2020, 11, 88. [Google Scholar] [CrossRef] [PubMed]
- Liu, X.; Xie, C.; Wang, Y.; Xiang, J.; Chen, L.; Yuan, J.; Chen, C.; Tian, H. Ferritinophagy and Ferroptosis in Cerebral Ischemia Reperfusion Injury. Neurochem. Res. 2024, 49, 1965–1979. [Google Scholar] [CrossRef] [PubMed]
- Cai, W.; Liu, L.; Shi, X.; Liu, Y.; Wang, J.; Fang, X.; Chen, Z.; Ai, D.; Zhu, Y.; Zhang, X. Alox15/15-HpETE Aggravates Myocardial Ischemia-Reperfusion Injury by Promoting Cardiomyocyte Ferroptosis. Circulation 2023, 147, 1444–1460. [Google Scholar] [CrossRef]
- Lundqvist, A.; Sandstedt, M.; Sandstedt, J.; Wickelgren, R.; Hansson, G.I.; Jeppsson, A.; Hultén, L.M. The Arachidonate 15-Lipoxygenase Enzyme Product 15-HETE Is Present in Heart Tissue from Patients with Ischemic Heart Disease and Enhances Clot Formation. PLoS ONE 2016, 11, e0161629. [Google Scholar] [CrossRef]
- Ma, X.H.; Liu, J.H.; Liu, C.Y.; Sun, W.Y.; Duan, W.J.; Wang, G.; Kurihara, H.; He, R.R.; Li, Y.F.; Chen, Y.; et al. ALOX15-launched PUFA-phospholipids peroxidation increases the susceptibility of ferroptosis in ischemia-induced myocardial damage. Signal Transduct. Target. Ther. 2022, 7, 288. [Google Scholar] [CrossRef]














| Gene | Forward: | Reverse: |
|---|---|---|
| PTGS1 | GGTCTGATGCTCTTCTCCACG | GATGGTTTCCCCTATAAGGATGA |
| CLDN5 | GGGCGTCCAGAGTTCAGTTT | ATTCAGCGGTGGTCGTCATC |
| PTGS2 | TGGTGCCGGGTCTGATGATG | GCAATGCGGTTCTGATACTG |
| ACSL4 | ACCTTCGATCCCAGGAGATT | CTGCTCCAGGGATGTCTATG |
| Gene Id | Gene Name | MeanTPM (MM) | MeanTPM (CM) | log2FoldChange | p Value | q Value | Result |
|---|---|---|---|---|---|---|---|
| ENSRNOG00000025121 | Pla2g3 | 3.161908 | 12.579166 | −1.99217 | 0.000614 | 0.027083 | down |
| ENSRNOG00000012972 | Alox5 | 2.468388 | 6.471839 | −1.39061 | 0.000078 | 0.007444 | down |
| ENSRNOG00000016945 | Pla2g2a | 0.988476 | 4.264911 | −2.10924 | 0.009469 | 0.125761 | down |
| ENSRNOG00000007454 | Aloxe3 | 9.318534 | 3.471569 | 1.424515 | 0.005529 | 0.094329 | up |
| ENSRNOG00000016826 | Pla2g2d | 3.597249 | 1.177926 | 1.610646 | 0.007546 | 0.112275 | up |
| ENSRNOG00000001701 | Cbr3 | 17.132288 | 8.464055 | 1.017297 | 0.015534 | 0.161850 | up |
| ENSRNOG00000002525 | Ptgs2 | 45.577018 | 12.498085 | 1.866599 | 0.001528 | 0.045633 | up |
| ENSRNOG00000007415 | Ptgs1 | 15.080736 | 3.300183 | 2.192089 | 0.000034 | 0.004082 | up |
| ENSRNOG00000001547 | Agps | 19.082327 | 7.161477 | 1.413908 | 0.004368 | 0.082598 | up |
| ENSRNOG00000043192 | Hacd1 | 4.286617 | 1.713449 | 1.322936 | 0.045832 | 0.274355 | up |
| CAR | NK | β-PIN | |
|---|---|---|---|
| GPX4 | −4.44 | −5.52 | −4.49 |
| ALOX15 | −5.90 | −7.00 | −5.50 |
Disclaimer/Publisher’s Note: The statements, opinions and data contained in all publications are solely those of the individual author(s) and contributor(s) and not of MDPI and/or the editor(s). MDPI and/or the editor(s) disclaim responsibility for any injury to people or property resulting from any ideas, methods, instructions or products referred to in the content. |
© 2025 by the authors. Licensee MDPI, Basel, Switzerland. This article is an open access article distributed under the terms and conditions of the Creative Commons Attribution (CC BY) license (https://creativecommons.org/licenses/by/4.0/).
Share and Cite
Du, Z.; Huang, F.; Liang, Y.; Xie, L.; Hu, W. Key Components of PPEO in Antagonizing Cerebral Ischemic Reperfusion Injury in Rats by Regulating Ferroptosis Through Arachidonic Acid Metabolic Pathway. Curr. Issues Mol. Biol. 2025, 47, 912. https://doi.org/10.3390/cimb47110912
Du Z, Huang F, Liang Y, Xie L, Hu W. Key Components of PPEO in Antagonizing Cerebral Ischemic Reperfusion Injury in Rats by Regulating Ferroptosis Through Arachidonic Acid Metabolic Pathway. Current Issues in Molecular Biology. 2025; 47(11):912. https://doi.org/10.3390/cimb47110912
Chicago/Turabian StyleDu, Zilong, Fan Huang, Yilin Liang, Lu Xie, and Wanxiang Hu. 2025. "Key Components of PPEO in Antagonizing Cerebral Ischemic Reperfusion Injury in Rats by Regulating Ferroptosis Through Arachidonic Acid Metabolic Pathway" Current Issues in Molecular Biology 47, no. 11: 912. https://doi.org/10.3390/cimb47110912
APA StyleDu, Z., Huang, F., Liang, Y., Xie, L., & Hu, W. (2025). Key Components of PPEO in Antagonizing Cerebral Ischemic Reperfusion Injury in Rats by Regulating Ferroptosis Through Arachidonic Acid Metabolic Pathway. Current Issues in Molecular Biology, 47(11), 912. https://doi.org/10.3390/cimb47110912

