Radiosensitization Effect of PARP Inhibitor Talazoparib Involves Decreasing Mitochondrial Membrane Potential and Induction of Cellular Senescence
Abstract
1. Introduction
2. Materials and Methods
2.1. Cell Culture
2.2. Chemicals
2.3. γ-Irradiation
2.4. Clonogenic Survival Assay
2.5. RNAi Experiments
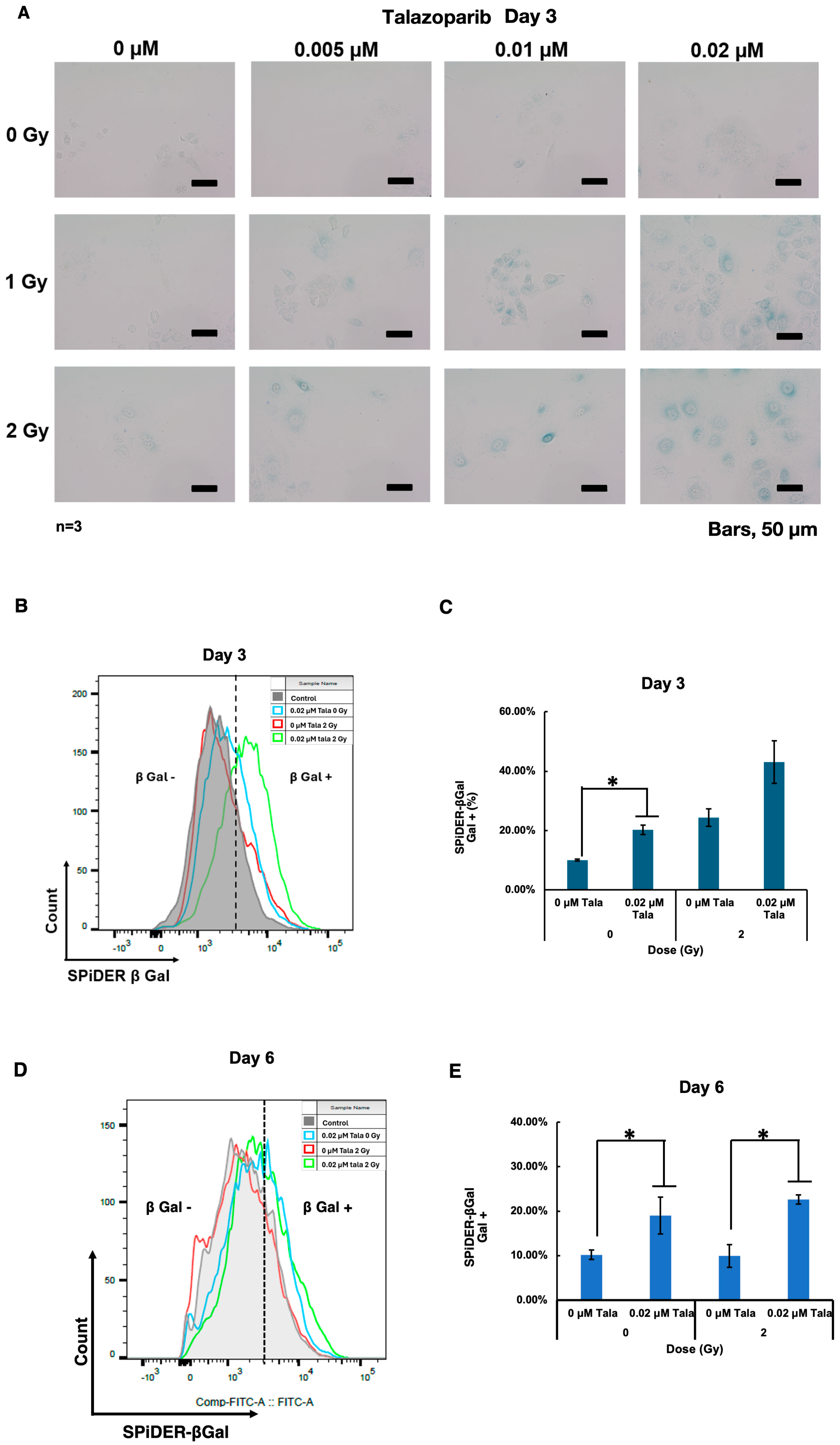
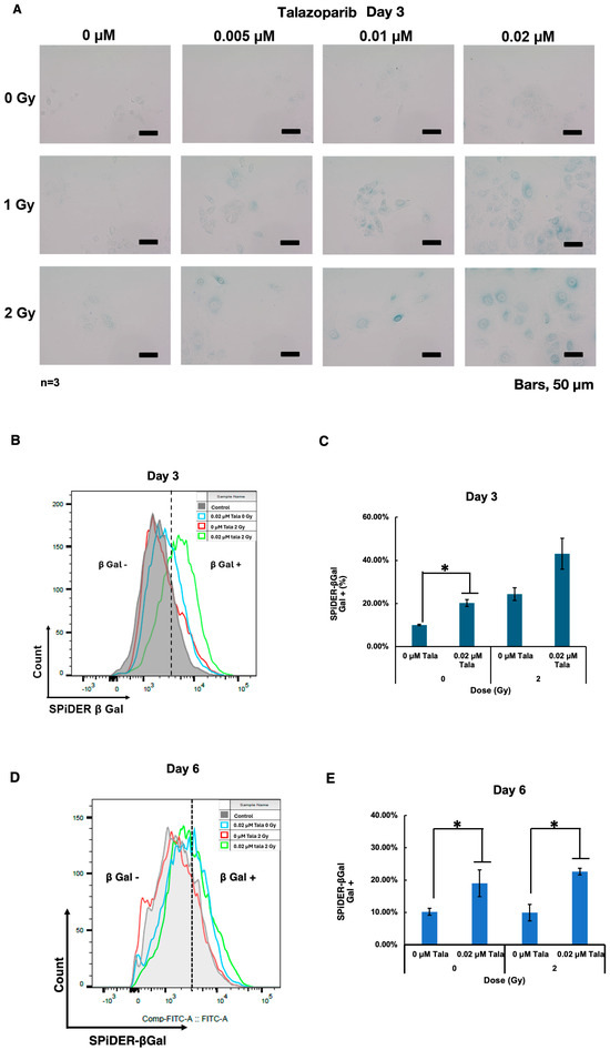
2.6. Cell Senescence Assay
2.7. Level of Mitochondria Membrane Potential Measurement
2.8. Statistical Analysis Methods
3. Results
3.1. Radiosensitization Effects of Various PARPi on A549 Cells
3.2. Cell Cycle Analysis After Talazoparib and γ-Irradiation at 24 h and 72 h of Treatment
3.3. Talazoparib Enhanced Radiation-Induced Senescence in A549 Cells on Day 3
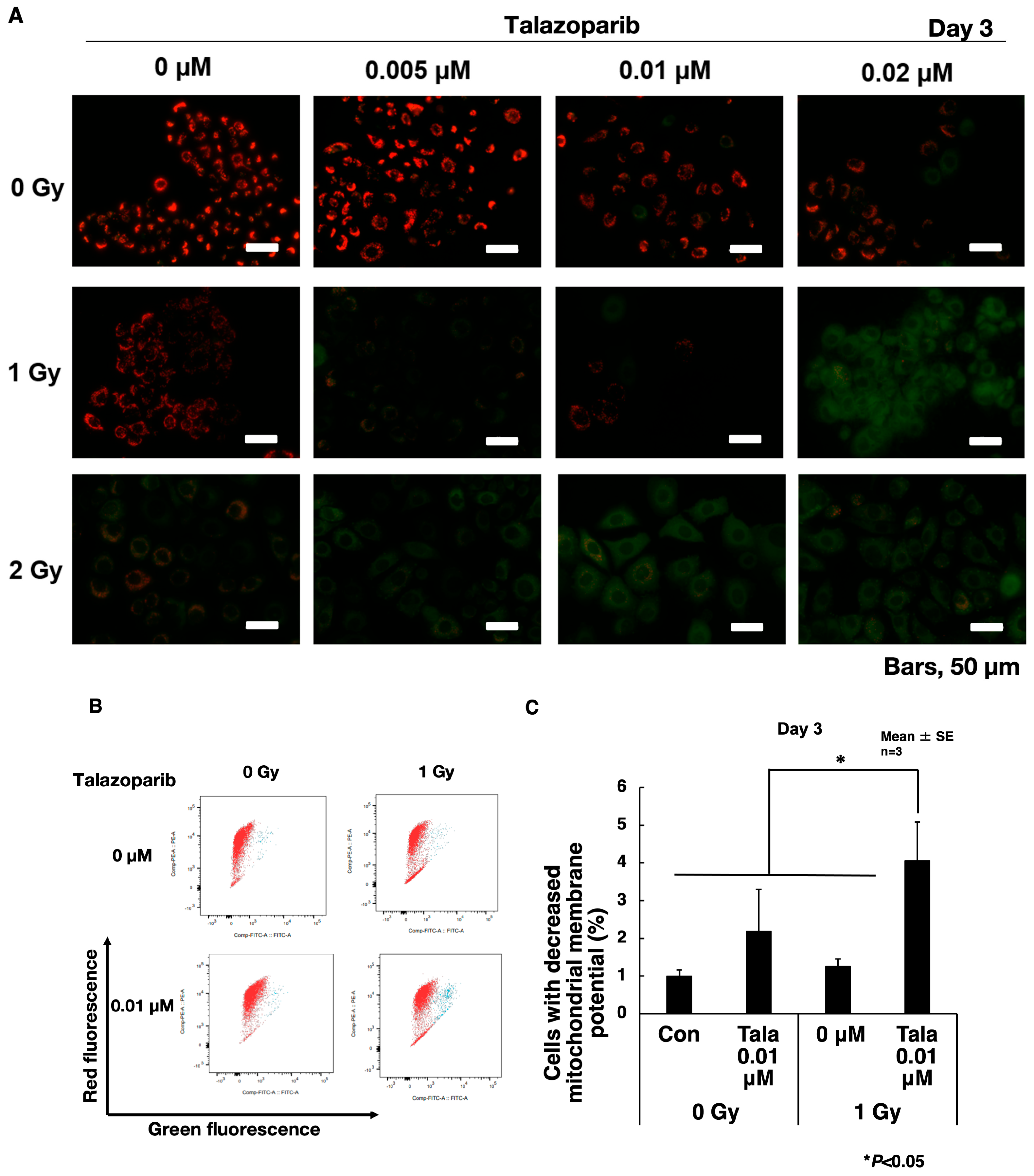
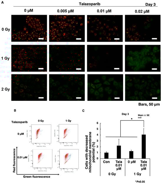
3.4. Talazoparib Enhances the Decrease in Mitochondrial Membrane Potential After γ-Irradiation in A549 Cells
3.5. p21 Knockdown Attenuated Cellular Senescence and Decrease in Mitochondrial Membrane Potential
4. Discussion
5. Conclusions
Supplementary Materials
Author Contributions
Funding
Institutional Review Board Statement
Informed Consent Statement
Data Availability Statement
Acknowledgments
Conflicts of Interest
Abbreviations
| PARP | Poly(ADP-ribose) polymerase |
| JC-1 | 5,5, 6,6’-tetrachloro-1,1’, 3,3’-tetraethyl benzimidalyl carbocyanine iodide |
| S.E. | Standard error |
| ROS | Reactive oxygen species |
References
- Alotaibi, M.; Sharma, K.; Saleh, T.; Povirk, L.F.; Hendrickson, E.A.; Gewirtz, D.A. Radiosensitization by PARP Inhibition in DNA Repair Proficient and Deficient Tumor Cells: Proliferative Recovery in Senescent Cells. Radiat. Res. 2016, 185, 229–245. [Google Scholar] [CrossRef] [PubMed]
- Fujimori, H.; Sato, A.; Kikuhara, S.; Wang, J.; Hirai, T.; Sasaki, Y.; Murakami, Y.; Okayasu, R.; Masutani, M. A comprehensive analysis of radiosensitization targets; functional inhibition of DNA methyltransferase 3B radiosensitizes by disrupting DNA damage regulation. Sci. Rep. 2015, 5, 18231. [Google Scholar] [CrossRef]
- Helleday, T. The underlying mechanism for the PARP and BRCA synthetic lethality: Clearing up the misunderstandings. Mol. Oncol. 2011, 5, 387–393. [Google Scholar] [CrossRef]
- Farmer, H.; McCabe, N.; Lord, C.J.; Tutt, A.N.; Johnson, D.A.; Richardson, T.B.; Santarosa, M.; Dillon, K.J.; Hickson, I.; Knights, C.; et al. Targeting the DNA repair defect in BRCA mutant cells as a therapeutic strategy. Nature 2005, 434, 917–921. [Google Scholar] [CrossRef]
- Hirai, T.; Shirai, H.; Fujimori, H.; Okayasu, R.; Sasai, K.; Masutani, M. Radiosensitization effect of poly(ADP-ribose) polymerase inhibition in cells exposed to low and high liner energy transfer radiation. Cancer Sci. 2012, 103, 1045–1050. [Google Scholar] [CrossRef]
- Kotter, A.; Cornils, K.; Borgmann, K.; Dahm-Daphi, J.; Petersen, C.; Dikomey, E.; Mansour, W.Y. Inhibition of PARP1-dependent end-joining contributes to Olaparib-mediated radiosensitization in tumor cells. Mol. Oncol. 2014, 8, 1616–1625. [Google Scholar] [CrossRef]
- Araki, T.; Hamada, K.; Myat, A.B.; Ogino, H.; Hayashi, K.; Maeda, M.; Tong, Y.; Murakami, Y.; Nakao, K.; Masutani, M. Enhanced Cytotoxicity on Cancer Cells by Combinational Treatment of PARP Inhibitor and 5-Azadeoxycytidine Accompanying Distinct Transcriptional Profiles. Cancers 2022, 14, 4171. [Google Scholar] [CrossRef]
- Guillot, C.; Favaudon, V.; Herceg, Z.; Sagne, C.; Sauvaigo, S.; Merle, P.; Hall, J.; Chemin, I. PARP inhibition and the radiosensitizing effects of the PARP inhibitor ABT-888 in in vitro hepatocellular carcinoma models. BMC Cancer 2014, 14, 603. [Google Scholar] [CrossRef]
- Zhou, Y.; Zeng, L.; Cai, L.; Zheng, W.; Liu, X.; Xiao, Y.; Jin, X.; Bai, Y.; Lai, M.; Li, H.; et al. Cellular senescence-associated gene IFI16 promotes HMOX1-dependent evasion of ferroptosis and radioresistance in glioblastoma. Nat. Commun. 2025, 16, 1212. [Google Scholar] [CrossRef] [PubMed]
- Lehmann, B.D.; McCubrey, J.A.; Terrian, D.M. Radiosensitization of prostate cancer by priming the wild-type p53-dependent cellular senescence pathway. Cancer Biol. Ther. 2007, 6, 1165–1170. [Google Scholar] [CrossRef] [PubMed]
- Yang, Y.; Luo, J.; Chen, X.; Yang, Z.; Mei, X.; Ma, J.; Zhang, Z.; Guo, X.; Yu, X. CDK4/6 inhibitors: A novel strategy for tumor radiosensitization. J. Exp. Clin. Cancer Res. 2020, 39, 188. [Google Scholar] [CrossRef]
- Yan, T.; Seo, Y.; Schupp, J.E.; Zeng, X.; Desai, A.B.; Kinsella, T.J. Methoxyamine potentiates iododeoxyuridine-induced radiosensitization by altering cell cycle kinetics and enhancing senescence. Mol. Cancer Ther. 2006, 5, 893–902. [Google Scholar] [CrossRef]
- Lehmann, B.D.; McCubrey, J.A.; Jefferson, H.S.; Paine, M.S.; Chappell, W.H.; Terrian, D.M. A dominant role for p53-dependent cellular senescence in radiosensitization of human prostate cancer cells. Cell Cycle 2007, 6, 595–605. [Google Scholar] [CrossRef] [PubMed]
- Flores, N.G.; Fernandez-Aroca, D.M.; Garnes-Garcia, C.; Dominguez-Calvo, A.; Jimenez-Suarez, J.; Sabater, S.; Fernandez-Aroca, P.; Andres, I.; Cimas, F.J.; de Carcer, G.; et al. The CDK12-BRCA1 signaling axis mediates dinaciclib-associated radiosensitivity through p53-mediated cellular senescence. Mol. Oncol. 2025, 19, 1265–1280. [Google Scholar] [CrossRef] [PubMed]
- Chen, X.; Yuan, M.; Zhong, T.; Wang, M.; Wu, F.; Lu, J.; Sun, D.; Xiao, C.; Sun, Y.; Hu, Y.; et al. LILRB2 inhibition enhances radiation sensitivity in non-small cell lung cancer by attenuating radiation-induced senescence. Cancer Lett. 2024, 593, 216930. [Google Scholar] [CrossRef] [PubMed]
- Gravells, P.; Neale, J.; Grant, E.; Nathubhai, A.; Smith, K.M.; James, D.I.; Bryant, H.E. Radiosensitization with an inhibitor of poly(ADP-ribose) glycohydrolase: A comparison with the PARP1/2/3 inhibitor olaparib. DNA Repair 2018, 61, 25–36. [Google Scholar] [CrossRef]
- Rivero Belenchon, I.; Congregado Ruiz, C.B.; Saez, C.; Osman Garcia, I.; Medina Lopez, R.A. Parp Inhibitors and Radiotherapy: A New Combination for Prostate Cancer. Int. J. Mol. Sci. 2023, 24, 12978. [Google Scholar] [CrossRef]
- Dong, C.; Liu, Y.; Chong, S.; Zeng, J.; Bian, Z.; Chen, X.; Fan, S. Deciphering Dormant Cells of Lung Adenocarcinoma: Prognostic Insights from O-glycosylation-Related Tumor Dormancy Genes Using Machine Learning. Int. J. Mol. Sci. 2024, 25, 9502. [Google Scholar] [CrossRef]
- Fukuoka, K.; Nishio, K.; Fukumoto, H.; Arioka, H.; Kurokawa, H.; Ishida, T.; Iwamoto, Y.; Tomonari, A.; Suzuki, T.; Usuda, J.; et al. Ectopic p16(ink4) expression enhances CPT-11-induced apoptosis through increased delay in S-phase progression in human non-small-cell-lung-cancer cells. Int. J. Cancer 2000, 86, 197–203. [Google Scholar] [CrossRef]
- Bi, Y.; Verginadis, I.I.; Dey, S.; Lin, L.; Guo, L.; Zheng, Y.; Koumenis, C. Radiosensitization by the PARP inhibitor olaparib in BRCA1-proficient and deficient high-grade serous ovarian carcinomas. Gynecol. Oncol. 2018, 150, 534–544. [Google Scholar] [CrossRef]
- Jang, N.Y.; Kim, D.H.; Cho, B.J.; Choi, E.J.; Lee, J.S.; Wu, H.G.; Chie, E.K.; Kim, I.A. Radiosensitization with combined use of olaparib and PI-103 in triple-negative breast cancer. BMC Cancer 2015, 15, 89. [Google Scholar] [CrossRef]
- Mao, Y.; Huang, X.; Shuang, Z.; Lin, G.; Wang, J.; Duan, F.; Chen, J.; Li, S. PARP inhibitor olaparib sensitizes cholangiocarcinoma cells to radiation. Cancer Med. 2018, 7, 1285–1296. [Google Scholar] [CrossRef] [PubMed]
- Michmerhuizen, A.R.; Pesch, A.M.; Moubadder, L.; Chandler, B.C.; Wilder-Romans, K.; Cameron, M.; Olsen, E.; Thomas, D.G.; Zhang, A.; Hirsh, N.; et al. PARP1 Inhibition Radiosensitizes Models of Inflammatory Breast Cancer to Ionizing Radiation. Mol. Cancer Ther. 2019, 18, 2063–2073. [Google Scholar] [CrossRef] [PubMed]
- Verhagen, C.V.; de Haan, R.; Hageman, F.; Oostendorp, T.P.; Carli, A.L.; O’Connor, M.J.; Jonkers, J.; Verheij, M.; van den Brekel, M.W.; Vens, C. Extent of radiosensitization by the PARP inhibitor olaparib depends on its dose, the radiation dose and the integrity of the homologous recombination pathway of tumor cells. Radiother. Oncol. 2015, 116, 358–365. [Google Scholar] [CrossRef] [PubMed]
- Senra, J.M.; Telfer, B.A.; Cherry, K.E.; McCrudden, C.M.; Hirst, D.G.; O’Connor, M.J.; Wedge, S.R.; Stratford, I.J. Inhibition of PARP-1 by olaparib (AZD2281) increases the radiosensitivity of a lung tumor xenograft. Mol. Cancer Ther. 2011, 10, 1949–1958. [Google Scholar] [CrossRef]
- Wu, M.; Liu, J.; Hu, C.; Li, D.; Yang, J.; Wu, Z.; Yang, L.; Chen, Y.; Fu, S.; Wu, J. Olaparib nanoparticles potentiated radiosensitization effects on lung cancer. Int. J. Nanomed. 2018, 13, 8461–8472. [Google Scholar] [CrossRef]
- Loap, P.; Loirat, D.; Berger, F.; Rodrigues, M.; Bazire, L.; Pierga, J.Y.; Vincent-Salomon, A.; Laki, F.; Boudali, L.; Raizonville, L.; et al. Concurrent Olaparib and Radiotherapy in Patients with Triple-Negative Breast Cancer: The Phase 1 Olaparib and Radiation Therapy for Triple-Negative Breast Cancer Trial. JAMA Oncol. 2022, 8, 1802–1808. [Google Scholar] [CrossRef]
- Ran, X.; Wu, B.X.; Vidhyasagar, V.; Song, L.; Zhang, X.; Ladak, R.J.; Teng, M.; Ba-Alawi, W.; Philip, V.; He, H.H.; et al. PARP inhibitor radiosensitization enhances anti-PD-L1 immunotherapy through stabilizing chemokine mRNA in small cell lung cancer. Nat. Commun. 2025, 16, 2166. [Google Scholar] [CrossRef]
- Laird, J.H.; Lok, B.H.; Ma, J.; Bell, A.; de Stanchina, E.; Poirier, J.T.; Rudin, C.M. Talazoparib Is a Potent Radiosensitizer in Small Cell Lung Cancer Cell Lines and Xenografts. Clin. Cancer Res. 2018, 24, 5143–5152. [Google Scholar] [CrossRef]
- Lin, X.; Soni, A.; Hessenow, R.; Sun, Y.; Mladenov, E.; Guberina, M.; Stuschke, M.; Iliakis, G. Talazoparib enhances resection at DSBs and renders HR-proficient cancer cells susceptible to Poltheta inhibition. Radiother. Oncol. 2024, 200, 110475. [Google Scholar] [CrossRef]
- Weigert, V.; Jost, T.; Hecht, M.; Knippertz, I.; Heinzerling, L.; Fietkau, R.; Distel, L.V. PARP inhibitors combined with ionizing radiation induce different effects in melanoma cells and healthy fibroblasts. BMC Cancer 2020, 20, 775. [Google Scholar] [CrossRef]
- Loser, D.A.; Shibata, A.; Shibata, A.K.; Woodbine, L.J.; Jeggo, P.A.; Chalmers, A.J. Sensitization to radiation and alkylating agents by inhibitors of poly(ADP-ribose) polymerase is enhanced in cells deficient in DNA double-strand break repair. Mol. Cancer Ther. 2010, 9, 1775–1787, Erratum in Mol. Cancer Ther. 2013, 12, 177. [Google Scholar] [CrossRef] [PubMed]
- Efimova, E.V.; Mauceri, H.J.; Golden, D.W.; Labay, E.; Bindokas, V.P.; Darga, T.E.; Chakraborty, C.; Barreto-Andrade, J.C.; Crawley, C.; Sutton, H.G.; et al. Poly(ADP-ribose) polymerase inhibitor induces accelerated senescence in irradiated breast cancer cells and tumors. Cancer Res. 2010, 70, 6277–6282. [Google Scholar] [CrossRef]
- Ghorai, A.; Mahaddalkar, T.; Thorat, R.; Dutt, S. Sustained inhibition of PARP-1 activity delays glioblastoma recurrence by enhancing radiation-induced senescence. Cancer Lett. 2020, 490, 44–53. [Google Scholar] [CrossRef]
- Kieronska-Rudek, A.; Zuhra, K.; Ascencao, K.; Chlopicki, S.; Szabo, C. The PARP inhibitor olaparib promotes senescence in murine macrophages. Geroscience 2025. [Google Scholar] [CrossRef]
- Reen, V.; D’Ambrosio, M.; Sogaard, P.P.; Tyson, K.; Leeke, B.J.; Clement, I.; Dye, I.C.A.; Pombo, J.; Kuba, A.; Lan, Y.; et al. SMARCA4 regulates the NK-mediated killing of senescent cells. Sci. Adv. 2025, 11, eadn2811. [Google Scholar] [CrossRef]
- Ning, J.; Zhan, N.; Wu, Z.; Li, Y.; Zhang, D.; Shi, Y.; Zhou, Y.; Chen, C.H.; Jin, W. In vitro identification of oridonin hybrids as potential anti-TNBC agents inducing cell cycle arrest and apoptosis by regulation of p21, gammaH2AX and cleaved PARP. RSC Med. Chem. 2024, 15, 3674–3694. [Google Scholar] [CrossRef] [PubMed]
- Wu, H.; Sun, C.; Cao, W.; Teng, Q.; Ma, X.; Schioth, H.B.; Dong, R.; Zhang, Q.; Kong, B. Blockade of the lncRNA-PART1-PHB2 axis confers resistance to PARP inhibitor and promotes cellular senescence in ovarian cancer. Cancer Lett. 2024, 602, 217192. [Google Scholar] [CrossRef]
- Bui, A.P.; Pham, T.T.M.; Kim, M.; Park, J.H.; Kim, J.I.; Seo, J.H.; Jung, J.; Kim, J.Y.; Ha, E. GLDC alleviates cisplatin-induced apoptosis, cellular senescence, and production of reactive oxygen species via regulating UCP1 in the kidney. Life Sci. 2025, 368, 123502. [Google Scholar] [CrossRef]
- Jwa, M.; Chang, P. PARP16 is a tail-anchored endoplasmic reticulum protein required for the PERK- and IRE1alpha-mediated unfolded protein response. Nat. Cell Biol. 2012, 14, 1223–1230, Erratum in Nat. Cell Biol. 2013, 15, 123. [Google Scholar] [CrossRef] [PubMed]
- Pernin, V.; Megnin-Chanet, F.; Pennaneach, V.; Fourquet, A.; Kirova, Y.; Hall, J. PARP inhibitors and radiotherapy: Rational and prospects for a clinical use. Cancer Radiother. 2014, 18, 790–798. [Google Scholar] [CrossRef]
- Murai, J.; Huang, S.Y.; Das, B.B.; Renaud, A.; Zhang, Y.; Doroshow, J.H.; Ji, J.; Takeda, S.; Pommier, Y. Trapping of PARP1 and PARP2 by Clinical PARP Inhibitors. Cancer Res. 2012, 72, 5588–5599. [Google Scholar] [CrossRef]
- Rudolph, J.; Jung, K.; Luger, K. Inhibitors of PARP: Number crunching and structure gazing. Proc. Natl. Acad. Sci. USA 2022, 119, e2121979119. [Google Scholar] [CrossRef]
- Ryan, K.; Bolanos, B.; Smith, M.; Palde, P.B.; Cuenca, P.D.; VanArsdale, T.L.; Niessen, S.; Zhang, L.; Behenna, D.; Ornelas, M.A.; et al. Dissecting the molecular determinants of clinical PARP1 inhibitor selectivity for tankyrase1. J. Biol. Chem. 2021, 296, 100251. [Google Scholar] [CrossRef] [PubMed]
- Mentzel, J.; Hildebrand, L.S.; Kuhlmann, L.; Fietkau, R.; Distel, L.V. Effective Radiosensitization of HNSCC Cell Lines by DNA-PKcs Inhibitor AZD7648 and PARP Inhibitors Talazoparib and Niraparib. Int. J. Mol. Sci. 2024, 25, 5629. [Google Scholar] [CrossRef] [PubMed]
- Bridges, K.A.; Toniatti, C.; Buser, C.A.; Liu, H.; Buchholz, T.A.; Meyn, R.E. Niraparib (MK-4827), a novel poly(ADP-Ribose) polymerase inhibitor, radiosensitizes human lung and breast cancer cells. Oncotarget 2014, 5, 5076–5086. [Google Scholar] [CrossRef]
- Kong, Y.; Xu, C.; Sun, X.; Sun, H.; Zhao, X.; He, N.; Ji, K.; Wang, Q.; Du, L.; Wang, J.; et al. BLM helicase inhibition synergizes with PARP inhibition to improve the radiosensitivity of olaparib resistant non-small cell lung cancer cells by inhibiting homologous recombination repair. Cancer Biol. Med. 2021, 19, 1150–1171. [Google Scholar] [CrossRef] [PubMed]
- Gao, X.; Yin, Q.; Wang, Z. Olaparib Triggers Mitochondrial Fission Through the CDK5/Drp-1 Signaling Pathway in Ovarian Cancer Cells. J. Biochem. Mol. Toxicol. 2025, 39, e70273. [Google Scholar] [CrossRef]
- Karnak, D.; Engelke, C.G.; Parsels, L.A.; Kausar, T.; Wei, D.; Robertson, J.R.; Marsh, K.B.; Davis, M.A.; Zhao, L.; Maybaum, J.; et al. Combined inhibition of Wee1 and PARP1/2 for radiosensitization in pancreatic cancer. Clin. Cancer Res. 2014, 20, 5085–5096. [Google Scholar] [CrossRef]
- Parsels, L.A.; Karnak, D.; Parsels, J.D.; Zhang, Q.; Velez-Padilla, J.; Reichert, Z.R.; Wahl, D.R.; Maybaum, J.; O’Connor, M.J.; Lawrence, T.S.; et al. PARP1 Trapping and DNA Replication Stress Enhance Radiosensitization with Combined WEE1 and PARP Inhibitors. Mol. Cancer Res. 2018, 16, 222–232. [Google Scholar] [CrossRef]
- Parsels, L.A.; Engelke, C.G.; Parsels, J.; Flanagan, S.A.; Zhang, Q.; Tanska, D.; Wahl, D.R.; Canman, C.E.; Lawrence, T.S.; Morgan, M.A. Combinatorial Efficacy of Olaparib with Radiation and ATR Inhibitor Requires PARP1 Protein in Homologous Recombination-Proficient Pancreatic Cancer. Mol. Cancer Ther. 2021, 20, 263–273. [Google Scholar] [CrossRef] [PubMed]
- Seyedin, S.N.; Hasibuzzaman, M.M.; Pham, V.; Petronek, M.S.; Callaghan, C.; Kalen, A.L.; Mapuskar, K.A.; Mott, S.L.; Spitz, D.R.; Allen, B.G.; et al. Combination Therapy with Radiation and PARP Inhibition Enhances Responsiveness to Anti-PD-1 Therapy in Colorectal Tumor Models. Int. J. Radiat. Oncol. Biol. Phys. 2020, 108, 81–92. [Google Scholar] [CrossRef]
- Lee, T.W.; Wong, W.W.; Dickson, B.D.; Lipert, B.; Cheng, G.J.; Hunter, F.W.; Hay, M.P.; Wilson, W.R. Radiosensitization of head and neck squamous cell carcinoma lines by DNA-PK inhibitors is more effective than PARP-1 inhibition and is enhanced by SLFN11 and hypoxia. Int. J. Radiat. Biol. 2019, 95, 1597–1612. [Google Scholar] [CrossRef]
- Sobti, A.; Skinner, H.; Wilke, C.T. Predictors of Radiation Resistance and Novel Radiation Sensitizers in Head and Neck Cancers: Advancing Radiotherapy Efficacy. Semin. Radiat. Oncol. 2025, 35, 224–242. [Google Scholar] [CrossRef] [PubMed]
- Vinod, S.K.; Hau, E. Radiotherapy treatment for lung cancer: Current status and future directions. Respirology 2020, 25 (Suppl. 2), 61–71. [Google Scholar] [CrossRef] [PubMed]






| Assay | Dose (Gy) | ||||
|---|---|---|---|---|---|
| Clonogenic survival assay | 0 | 2 | 4 | 6 | 7 |
| Cell cycle analysis | 0 | 2 | - | - | - |
| Senescence assay | 0 | 1 | 2 | - | - |
| Mitochondrial membrane potential | 0 | 1 | 2 | - | - |
| PARP Inhibitors | ER10 | PE |
|---|---|---|
| Talazoparib (0.005 µM) | 1.5 | 0.6 |
| Olaparib (1.3 µM) | 1.8 | 1.1 |
| Rucaparib (2 µM) | 2.8 | 0.5 |
| ABT888 (3 µM) | 1.4 | 0.8 |
| Niraparib (0.4 µM) | 1.4 | 0.9 |
Disclaimer/Publisher’s Note: The statements, opinions and data contained in all publications are solely those of the individual author(s) and contributor(s) and not of MDPI and/or the editor(s). MDPI and/or the editor(s) disclaim responsibility for any injury to people or property resulting from any ideas, methods, instructions or products referred to in the content. |
© 2025 by the authors. Licensee MDPI, Basel, Switzerland. This article is an open access article distributed under the terms and conditions of the Creative Commons Attribution (CC BY) license (https://creativecommons.org/licenses/by/4.0/).
Share and Cite
Saraswat, B.; Velu, A.V.; Gao, Z.; Zhang, Z.; Zhu, H.; Tong, Y.; Masutani, M. Radiosensitization Effect of PARP Inhibitor Talazoparib Involves Decreasing Mitochondrial Membrane Potential and Induction of Cellular Senescence. Curr. Issues Mol. Biol. 2025, 47, 908. https://doi.org/10.3390/cimb47110908
Saraswat B, Velu AV, Gao Z, Zhang Z, Zhu H, Tong Y, Masutani M. Radiosensitization Effect of PARP Inhibitor Talazoparib Involves Decreasing Mitochondrial Membrane Potential and Induction of Cellular Senescence. Current Issues in Molecular Biology. 2025; 47(11):908. https://doi.org/10.3390/cimb47110908
Chicago/Turabian StyleSaraswat, Barkha, Ankitha Vadi Velu, Zhongming Gao, Zongxiang Zhang, Haoyang Zhu, Ying Tong, and Mitsuko Masutani. 2025. "Radiosensitization Effect of PARP Inhibitor Talazoparib Involves Decreasing Mitochondrial Membrane Potential and Induction of Cellular Senescence" Current Issues in Molecular Biology 47, no. 11: 908. https://doi.org/10.3390/cimb47110908
APA StyleSaraswat, B., Velu, A. V., Gao, Z., Zhang, Z., Zhu, H., Tong, Y., & Masutani, M. (2025). Radiosensitization Effect of PARP Inhibitor Talazoparib Involves Decreasing Mitochondrial Membrane Potential and Induction of Cellular Senescence. Current Issues in Molecular Biology, 47(11), 908. https://doi.org/10.3390/cimb47110908

