Abstract
Acetaminophen (APAP) overdose can cause severe liver damage, but therapeutic options are limited. Apamin is a natural peptide present in bee venom and has antioxidant and anti-inflammatory properties. Accumulating evidence suggests that apamin has favorable actions in rodent models of inflammatory disorders. Here, we examined the effect of apamin on APAP-evoked hepatotoxicity. Intraperitoneal administration of apamin (0.1 mg/kg) alleviated histological abnormalities and reduced serum levels of liver enzymes in mice injected with APAP. Apamin inhibited oxidative stress through an increase in the amount of glutathione and activation of the antioxidant system. Apamin also attenuated apoptosis with inhibition of caspase-3 activation. Moreover, apamin reduced serum and hepatic levels of cytokines in APAP-injected mice. These effects were accompanied by suppression of NF-κB activation. Furthermore, apamin inhibited chemokine expression and inflammatory cell infiltration. Our results suggest that apamin dampens APAP-evoked hepatotoxicity through inhibiting oxidative stress, apoptosis, and inflammation.
1. Introduction
Drug-induced liver injury (DILI) can result from taking various drugs, such as chemical agents, biologics, herbs, or other xenobiotics [1,2]. Accumulating evidence suggests that DILI is closely associated with substantial mortality [1]. Acetaminophen (APAP) is a medication commonly used to reduce fever and pain. APAP overdose is a frequent cause of DILI and has become a global health problem [3]. After taking APAP, about 90% is metabolized to non-toxic metabolites, but the remainder is metabolized to N-acetyl-p-benzoquinone imine (NAPQI) [4]. This metabolite is detoxified by conjugating with glutathione (GSH). APAP overdose leads to GSH depletion and the accumulated NAPQI causes oxidative stress [4]. Oxidative stress induced by NAPQI can cause hepatocyte death and inflammation, leading to liver damage [5]. N-acetylcysteine is the antidote for APAP poisoning and supplements GSH to detoxify NAPQI [6]. However, its use is limited owing to the low efficacy of its delayed use and the narrow therapeutic window [5]. Thus, it is necessary to develop new drugs for APAP-induced hepatotoxicity.
Bee venom has been used to treat numerous medical conditions, including arthritis, musculoskeletal pain, and multiple sclerosis, in traditional medicine [7]. This natural product is composed of various bioactive compounds, including proteins, peptides, and other low-molecular components [7]. Among them, apamin (APM) is one of the main bioactive components of bee venom [8]. This peptide is composed of 18 amino acids and is known to inhibit small-conductance calcium-activated potassium (SK) channels [9]. These channels play a critical role in learning and memory by modulating synaptic plasticity [10]. APM has been shown to regulate learning and memory functions by blocking SK channels [11,12]. Over the years, many studies have focused on the action of APM as a SK channel blocker in learning and memory deficits [9]. However, emerging evidence suggests that APM also exerts other biological actions, such as antioxidant and anti-inflammatory activities [13]. Previous studies have reported that APM ameliorates various inflammatory diseases, including acute kidney injury [14], gouty arthritis [15], acute pancreatitis [16], and atherosclerosis [17] in rodents. In addition, APM alleviated inflammatory and fibrotic processes in mouse models of chronic liver disease [18,19]. However, whether APM ameliorates APAP-evoked hepatotoxicity remains unclear. This study aimed to investigate the effect and mechanism of action of APM on APAP-evoked hepatotoxicity.
2. Materials and Methods
2.1. Animal Study
Male C57BL/6N mice (8 weeks old; HyoSung Science, Daegu, Republic of Korea) were arbitrarily divided into 3 groups (n = 8/group): the Control group, the APAP group, and the APAP+APM group. After fasting for 12 h, the APAP and the APAP+APM groups received an intraperitoneal injection of APAP (400 mg/kg; Sigma-Aldrich, St. Louis, MO, USA). In the APAP+APM group, APM (0.1 mg/kg; dissolved in sterile saline; Sigma-Aldrich, St. Louis, MO, USA) was intraperitoneally administered 1 h after APAP treatment. The APAP group was given an equal volume of saline. Mice were sacrificed 24 h after APAP treatment. The doses of APM and APAP were chosen based on the published literature [14,20]. The Institutional Animal Care and Use Committee of the Daegu Catholic University Medical Center approved the research protocol (DCIAFCR-201106-12-Y).
2.2. Biochemical Analysis
An automatic analyzer (Hitachi, Osaka, Japan) was used for analyzing serum aspartate aminotransferase (AST) and alanine aminotransferase (ALT) levels. Hepatic malondialdehyde (MDA) concentrations were assessed using the MDA assay kit (Sigma-Aldrich, St. Louis, MO, USA). Serum 8-hydroxy-2′-deoxyguanosine (8-OHdG) levels were analyzed using the 8-OHdG assay kit (Abcam, Cambridge, MA, USA). Hepatic levels of GSH and oxidized GSH (GSSG) were assessed using the GSH detection kit (Enzo Life Sciences, Farmingdale, NY, USA). Serum levels of tumor necrosis factor-α (TNF-α), interleukin-6 (IL-6), and IL-1β were determined using ELISA kits (R&D Systems, Minneapolis, MN, USA). Hepatic myeloperoxidase (MPO) activities were measured using the MPO activity assay kit (Abcam, Cambridge, MA, USA).
2.3. Histological Analysis, Immunochemistry (IHC), and Immunofluorescence (IF) Staining
Liver tissues were fixed, paraffin-embedded, and sectioned. The slides were stained with hematoxylin and eosin (H&E) stain. The percentage of necrotic area was determined in 10 randomly selected fields (200×) per sample.
The sections were deparaffinized, rehydrated, and stained with antibodies against 4-hydroxynonenal (4-HNE; Abcam, Cambridge, MA, USA) or F4/80 (Santa Cruz Biotechnology, Dallas, TX, USA) for IHC. After being washed, the sections were incubated with a secondary antibody. The percentage of 4-HNE-stained area and the number of F4/80-positive cells were determined in 10 randomly chosen fields (200× for 4-HNE, 400× for F4/80) per sample. Primary antibodies against 8-OHdG (Santa Cruz Biotechnology, Dallas, TX, USA) or Ly6B.2 (Abcam, Cambridge, MA, USA) were used for IF staining. Positive cells were counted in 10 randomly chosen fields (600×) per sample.
2.4. Terminal Deoxynucleotidyl Transferase-Mediated dUTP Nick-End Labeling (TUNEL) Staining
Apoptosis was analyzed using a TUNEL assay kit (Roche Diagnostics, Indianapolis, IN, USA). Positive cells were counted in 10 arbitrarily chosen fields (600×) per sample.
2.5. Western Blot Analysis
Total proteins were extracted using a RIPA lysis buffer. The samples were loaded onto polyacrylamide gels and transferred to nitrocellulose membranes. The membranes were incubated with the following primary antibodies: cleaved caspase-3, cleaved poly(ADP-ribose) polymerase-1 (PARP-1), nuclear factor-κB (NF-κB) p65, p-NF-κB p65, and glyceraldehyde-3-phosphate dehydrogenase (GAPDH). All primary antibodies were purchased from Cell Signaling (Danvers, MA, USA). After being washed, the membranes were incubated with secondary antibodies. Protein bands were detected using enhanced chemiluminescence reagents (Thermo Fisher Scientific, Waltham, MA, USA).
2.6. Quantitative Reverse Transcription–Polymerase Chain Reaction (qRT-PCR)
Total RNA was extracted using TRIzol reagent. The PrimeScript RT Reagent Kit (TaKaRa, Tokyo, Japan) was used to reverse-transcribe the RNA into cDNA. Then, qRT-PCR was conducted using the Power SYBR Green PCR Master Mix (Thermo Fisher Scientific, Waltham, MA, USA) and primers (Table 1). Relative mRNA levels were normalized to GAPDH mRNA levels.
Table 1.
List of primers.
2.7. Statistical Analysis
Data are shown as mean ± SEM. Comparisons between groups were performed using one-way ANOVA analysis with Bonferroni’s test. A p value of <0.05 was considered statistically significant.
3. Results
3.1. APM Dampened APAP-Evoked Hepatotoxicity
To determine the effect of APM on APAP-evoked hepatotoxicity, we first performed H&E staining. As expected, APAP-injected mice exhibited increased necrotic area compared to control mice (Figure 1A,B). However, administration of APM reduced the necrotic area in APAP-injected mice (Figure 1A,B). Moreover, serum AST and ALT levels, liver injury indicators [27], were increased after APAP treatment (Figure 1C,D). APM reduced the levels of these indicators in APAP-injected mice (Figure 1C,D). These results show that APM has an ameliorative effect on APAP-induced hepatotoxicity.
Figure 1.
Effects of APM on histological abnormalities and liver enzymes in APAP-injected mice. (A) H&E staining. Scale bar: 100 μm. (B) Percentage of the necrotic area. (C) Serum AST levels. (D) Serum ALT levels. Data are shown as mean ± SEM. n = 8/group. *** p < 0.001 vs. Control. ## p < 0.01 and ### p < 0.001 vs. APAP.
3.2. APM Inhibited Oxidative Stress in APAP-Injected Mice
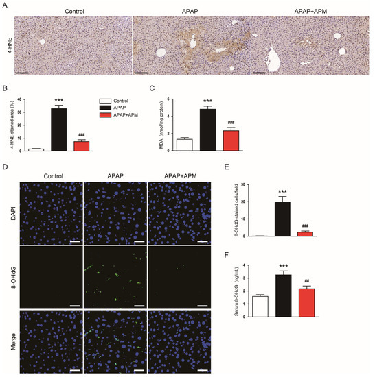
To assess oxidative stress, we measured 4-HNE and MDA levels [28,29]. The area of 4-HNE staining increased after APAP injection (Figure 2A,B). However, APM remarkably suppressed 4-HNE expression (Figure 2A,B). Hepatic MDA concentrations were also decreased by APM (Figure 2C). Moreover, APM reduced the number of cells stained with 8-OHdG, a DNA oxidation marker [30], in APAP-injected mice (Figure 2D,E). APM also decreased serum 8-OHdG levels (Figure 2F).
Figure 2.
Effects of APM on oxidative stress. (A) IHC for 4-HNE. Scale bar: 100 μm. (B) Percentage of the 4-HNE-stained area. (C) MDA levels. (D) IF staining for 8-OHdG (green). Scale bar: 40 μm. (E) Number of 8-OHdG-stained cells per field. (F) Serum 8-OHdG levels. Data are shown as mean ± SEM. n = 8/group. *** p < 0.001 vs. Control. ## p < 0.01 and ### p < 0.001 vs. APAP.
APAP injection decreased hepatic GSH levels (Figure 3A) and GSH/GSH ratios (Figure 3C) while increasing GSSG levels (Figure 3B). However, these changes were remarkably reversed by APM (Figure 3A–C). APM increased mRNA expression of Catalase (Figure 3D), Sod2 (superoxide dismutase 2; Figure 3D), and Gpx1 (glutathione peroxidase 1; Figure 3D) in APAP-injected mice. Reduced activities of catalase and SOD after APAP injection were also significantly recovered by APM (Figure 3E,F).
Figure 3.
Effects of APM on redox status and antioxidant enzymes. (A) GSH levels. (B) GSSG levels. (C) GSH/GSSG ratios. (D) mRNA levels of Catalase, Sod2, and Gpx1. (E) Catalase activities. (F) SOD activities. Data are shown as mean ± SEM. n = 8/group. ** p < 0.01 and *** p < 0.001 vs. Control. # p < 0.05, ## p < 0.01, and ### p < 0.001 vs. APAP.
3.3. APM Suppressed Apoptotic Cell Death
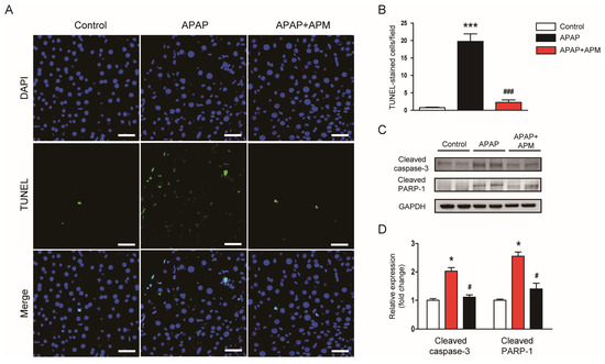
Hepatocyte apoptosis plays a role in APAP-evoked hepatotoxicity [31,32]. The number of cells stained with TUNEL increased after APAP treatment (Figure 4A,B). However, APM remarkably suppressed the APAP-induced apoptosis (Figure 4A,B). Cleaved forms of caspase-3 (Figure 4C,D) and PARP-1 (Figure 4C,D) were also reduced by APM, indicating that the peptide inhibited caspase-3 pathway.
Figure 4.
Effects of APM on apoptosis. (A) TUNEL staining. Scale bar: 40 μm. (B) Number of TUNEL-stained cells per field. (C) Western blotting of cleaved caspase-3 and cleaved PARP-1. (D) Quantification of protein bands in (C). Data are shown as mean ± SEM. n = 8/group. * p < 0.05 and *** p < 0.001 vs. Control. # p < 0.05 and ### p < 0.001 vs. APAP.
3.4. APM Suppressed Inflammatory Responses
Excessive inflammatory responses also serve a significant role in APAP-induced hepatotoxicity [5]. Elevated serum levels of TNF-α (Figure 5A), IL-6 (Figure 5A), and IL-1β (Figure 5A) were decreased by APM. The peptide also decreased hepatic mRNA levels of these cytokines (Figure 5B). Moreover, APM inhibited NF-κB p65 phosphorylation (Figure 5C,D).
Figure 5.
Effects of APM on cytokine generation and NF-κB activation. (A) Serum and (B) hepatic mRNA levels of Tnfα, Il6, and Il1b. (C) Western blotting of p-NF-κB p65. (D) Quantification of protein bands in (C). Data are shown as mean ± SEM. n = 8/group. ** p < 0.01 and *** p < 0.001 vs. Control. # p < 0.05, ## p < 0.01, and ### p < 0.001 vs. APAP.
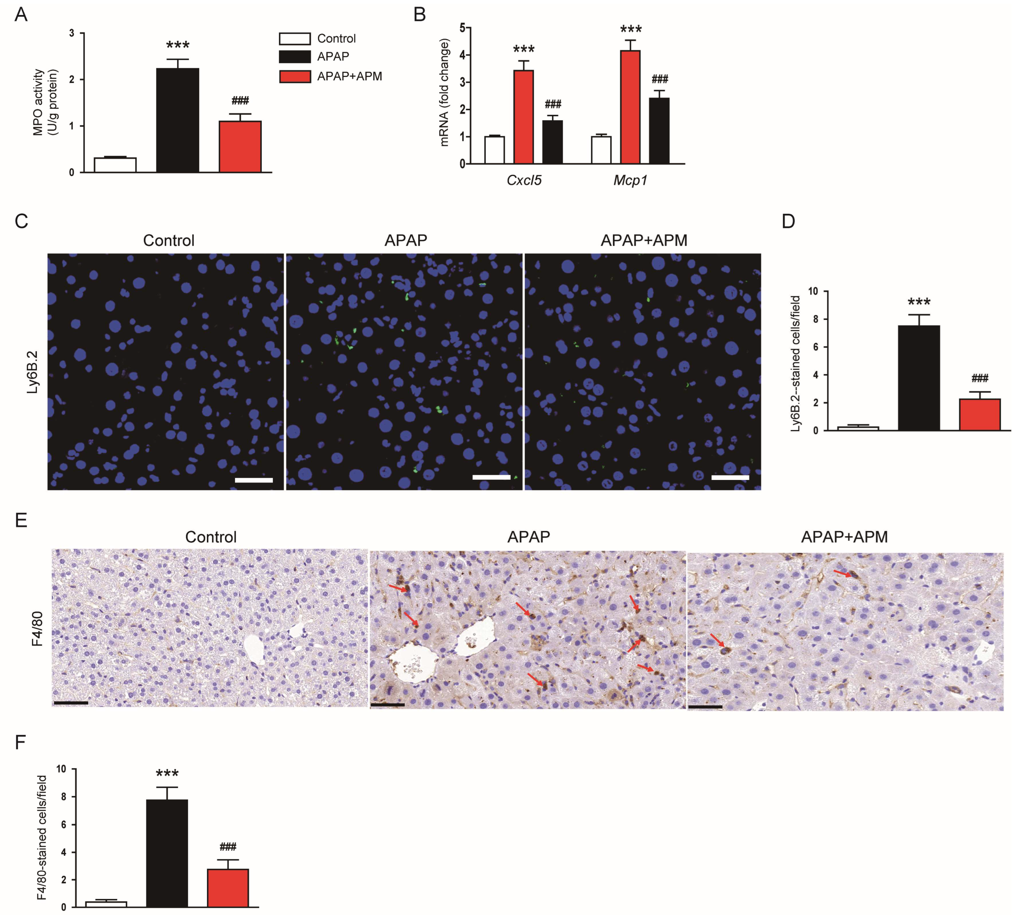
APAP treatment increases inflammatory cell infiltration, contributing to the aggravation of liver injury [33,34]. APAP-injected mice displayed increased activity of MPO, an abundant enzyme present in innate immune cells [35], in the kidney (Figure 6A). Hepatic MPO activity was remarkably inhibited by APM (Figure 6A). APM also reduced mRNA levels of Cxcl5 (C-X-C motif chemokine ligand 5) and Mcp1 (monocyte chemoattractant protein-1) in the liver (Figure 6B). The number of cells stained with Ly6B.2, a neutrophil marker [36], increased after APAP injection (Figure 6C,D). However, APM significantly inhibited neutrophil infiltration in APAP-injected mice (Figure 6C,D). IHC for F4/80 was also performed to identify macrophages [37]. APM remarkably reduced the number of F4/80-stained cells (Figure 6E,F).
Figure 6.
Effects of APM on inflammatory cell infiltration. (A) MPO activities. (B) mRNA levels of Cxcl5 and Mcp1. (C) IF staining for Ly6B.2 (green). Scale bar: 40 μm. (D) Number of Ly6B.2-stained cells per field. (E) IHC for F4/80. Red arrows indicate positive cells. Scale bar: 50 μm. (F) Number of F4/80-stained cells. Data are shown as mean ± SEM. n = 8/group. *** p < 0.001 vs. Control. ### p < 0.001 vs. APAP.
4. Discussion
In this study, to assess the action of APM on APAP-evoked hepatotoxicity, we first performed histological analysis and measured serum levels of liver enzymes. When hepatocytes are injured, the plasma membrane becomes permeable, allowing the release of intracellular enzymes into the bloodstream. The two most commonly measured liver enzymes associated with clinical liver damage are AST and ALT. Therefore, measurement of serum levels of these enzymes is a good indicator of liver injury [38]. H&E staining showed that APAP-injected mice exhibited increased necrosis compared to control mice. Serum levels of the liver enzymes were increased after APAP injection. Importantly, administration of APM significantly reduced necrotic area and serum AST and ALT levels, suggesting that the peptide exerts a protective action on APAP-evoked hepatotoxicity.
APAP overdose causes GSH depletion and NAPQI accumulation. Excessive NAPQI induces oxidative stress, resulting in hepatocyte death and inflammation [5]. A previous study has demonstrated the production of NAPQI in the liver of C57BL/6N mice treated with APAP [39]. APM has been known to possess strong antioxidant property [13,14]. Therefore, we hypothesized that APM can ameliorate APAP-induced hepatotoxicity through inhibiting oxidative stress. In this study, APAP-injected mice exhibited GSH depletion and significant oxidative stress, as reflected by elevated amounts of lipid peroxidation and DNA oxidation products. However, administration of APM significantly restored GSH levels and attenuated oxidative damage in APAP-injected mice. APM significantly reversed the reduction in expression and activity of catalase and SOD2 in APAP-injected mice. These antioxidant enzymes protect the liver from oxidative damage in APAP-induced hepatotoxicity [40,41,42]. Previously, we showed that APM increased renal heme oxygenase-1 (HO-1) levels in mice injected with lipopolysaccharide (LPS) [14]. HO-1 is the enzyme responsible for breaking down heme into components with antioxidant properties [43]. Therefore, the HO-1 upregulation evoked by APM may be involved in its antioxidant and therapeutic effects on LPS-induced kidney injury. Altogether, our findings suggest that APM ameliorates oxidative stress via restoration of hepatic GSH depletion and upregulation of antioxidant enzymes in APAP-injected mice.
Necrosis is generally believed as the major mode of cell death in APAP-induced hepatotoxicity [4,5]. Although there are conflicting results [44], some studies suggest that apoptosis also plays a role in APAP-evoked hepatotoxicity [31,32]. Here, APAP-injected mice exhibited elevated numbers of TUNEL-positive apoptotic cells. However, APM remarkably inhibited hepatocyte apoptosis. Caspase-3 is an important effector caspase that cleaves various cytoplasmic and nuclear proteins, inducing apoptosis. This enzyme is activated by cleavage of the interdomain linker [45]. We found that APM reduced the cleavage of caspase-3 and its substrate PARP-1, indicating that the peptide inhibits caspase-3 activation. Consistent with our findings, APM protected macrophages from apoptosis evoked by oxidized low-density lipoprotein [46]. APM prevents loss of dopaminergic neurons through inhibiting the caspase-dependent mitochondrial apoptotic pathway [47]. Apoptosis can also be triggered by oxidative stress [5]. Therefore, inhibition of apoptosis by APM may be attributed, at least in part, to its antioxidant effect.
Inflammation also contributes to the development and progression of APAP-evoked hepatotoxicity [5]. Administration of APAP induced excessive cytokine generation and extensive inflammatory cell infiltration [33,34]. The pathogenic role of inflammatory responses was also supported by some human data [48,49,50]. In this study, APM decreased serum and hepatic concentrations of cytokines in APAP-injected mice, indicating that APM inhibits systemic and hepatic inflammation in APAP-induced hepatotoxicity. Moreover, APM inhibited NF-κB activation. This signaling cascade plays a pivotal role in APAP-evoked inflammatory responses [51,52]. Infiltration of neutrophils and macrophages was also decreased by APM. Consistently, APM reduced mRNA levels of chemokines (CXCL5 and MCP-1) in APAP-injected mice. Similar to our data, many researches have shown the anti-inflammatory effects of APM [13]. APM inhibited NF-κB cascade and cytokine secretion in LPS-treated microglial cells [53]. The peptide also reduced the generation of cytokines with the attenuation of NF-κB activation in inflamed human keratinocytes [54]. Lee et al. showed that APM treatment inhibited proinflammatory cytokine production and inflammasome activation in mice with gouty arthritis [15]. APM also reduced cytokine concentrations and MPO activity in a mouse model of acute pancreatitis [16]. In addition, APM inhibited cytokine production, NF-κB cascade, and inflammatory cell infiltration in endotoxemic mice [14].
In this study, we administered APM to mice 1 h after an APAP overdose. Therefore, this study has limitations in not reflecting a typical clinical situation in which several hours to several days are required for treatment after an APAP overdose. Similar to our study, however, in most previous animal studies, bioactive molecules were administered before or within 3 h of APAP administration [55,56,57]. Indeed, the injury process is known to progress much faster in mice than in humans after an APAP overdose [58]. Nonetheless, further experiments administering APM at longer time intervals after an APAP overdose will be needed to assess its applicability in the clinical setting.
In summary, we showed that APM has a therapeutic action against APAP-evoked hepatotoxicity in mice. APM attenuated oxidative stress via restoration of GSH depletion and upregulation of antioxidant enzymes. Hepatocyte apoptosis and caspase-3 activation was also alleviated by APM. Moreover, APM suppressed cytokine production, NF-κB activation, and inflammatory cell infiltration. We propose that APM might be a potential therapeutic option for APAP toxicity.
Author Contributions
Conceptualization, H.-J.J., J.L. and G.M.K.; Formal analysis, H.-J.J. and J.L.; Funding acquisition, G.M.K.; Investigation, H.-J.J. and J.L.; Writing—original draft, H.-J.J. and J.L.; Writing—review and editing, G.M.K. All authors have read and agreed to the published version of the manuscript.
Funding
This work was supported by the Basic Science Research Program through the National Research Foundation of Korea (NRF), funded by the Ministry of Science, ICT, and Future Planning (MSIP) (NRF-2019R1G1A1098964 and NRF-2022R1I1A3071288).
Institutional Review Board Statement
This study was approved by the Institutional Animal Care and Use Committee of the Daegu Catholic University Medical Center (DCIAFCR-201106-12-Y).
Informed Consent Statement
Not applicable.
Data Availability Statement
Data are included in the article.
Conflicts of Interest
The authors declare no conflict of interest.
References
- Sandhu, N.; Navarro, V. Drug-Induced Liver Injury in GI Practice. Hepatol. Commun. 2020, 4, 631–645. [Google Scholar] [CrossRef] [PubMed]
- Yan, T.; Huang, J.; Nisar, M.F.; Wan, C.; Huang, W. The Beneficial Roles of SIRT1 in Drug-Induced Liver Injury. Oxid. Med. Cell. Longev. 2019, 2019, 8506195. [Google Scholar] [CrossRef] [PubMed]
- Bunchorntavakul, C.; Reddy, K.R. Acetaminophen (APAP or N-Acetyl-p-Aminophenol) and Acute Liver Failure. Clin. Liver Dis. 2018, 22, 325–346. [Google Scholar] [CrossRef] [PubMed]
- Bunchorntavakul, C.; Reddy, K.R. Acetaminophen-related hepatotoxicity. Clin. Liver Dis. 2013, 17, 587–607. [Google Scholar] [CrossRef] [PubMed]
- Yan, M.; Huo, Y.; Yin, S.; Hu, H. Mechanisms of acetaminophen-induced liver injury and its implications for therapeutic interventions. Redox Biol. 2018, 17, 274–283. [Google Scholar] [CrossRef]
- Jaeschke, H.; Akakpo, J.; Umbaugh, D.S.; Ramachandran, A. Novel Therapeutic Approaches Against Acetaminophen-induced Liver Injury and Acute Liver Failure. Toxicol. Sci. 2020, 174, 159–167. [Google Scholar] [CrossRef]
- Wehbe, R.; Frangieh, J.; Rima, M.; El Obeid, D.; Sabatier, J.-M.; Fajloun, Z. Bee Venom: Overview of Main Compounds and Bioactivities for Therapeutic Interests. Molecules 2019, 24, 2997. [Google Scholar] [CrossRef]
- Son, D.J.; Lee, J.W.; Lee, Y.H.; Song, H.S.; Lee, C.K.; Hong, J.T. Therapeutic application of anti-arthritis, pain-releasing, and anti-cancer effects of bee venom and its constituent compounds. Pharmacol. Ther. 2007, 115, 246–270. [Google Scholar] [CrossRef]
- Moreno, M.; Giralt, E. Three Valuable Peptides from Bee and Wasp Venoms for Therapeutic and Biotechnological Use: Melittin, Apamin and Mastoparan. Toxins 2015, 7, 1126–1150. [Google Scholar] [CrossRef]
- Adelman, J.P.; Maylie, J.; Sah, P. Small-conductance Ca2+-activated K+ channels: Form and function. Annu. Rev. Physiol. 2012, 74, 245–269. [Google Scholar] [CrossRef]
- Kallarackal, A.J.; Simard, J.M.; Bailey, A.M. The effect of apamin, a small conductance calcium activated potassium (SK) channel blocker, on a mouse model of neurofibromatosis 1. Behav. Brain Res. 2013, 237, 71–75. [Google Scholar] [CrossRef] [PubMed]
- Hammond, R.S.; Bond, C.T.; Strassmaier, T.; Ngo-Anh, T.J.; Adelman, J.P.; Maylie, J.; Stackman, R.W. Small-conductance Ca2+-activated K+ channel type 2 (SK2) modulates hippocampal learning, memory, and synaptic plasticity. J. Neurosci. 2006, 26, 1844–1853. [Google Scholar] [CrossRef] [PubMed]
- Gu, H.; Han, S.M.; Park, K.-K. Therapeutic Effects of Apamin as a Bee Venom Component for Non-Neoplastic Disease. Toxins 2020, 12, 195. [Google Scholar] [CrossRef] [PubMed]
- Kim, J.-Y.; Leem, J.; Park, K.-K. Antioxidative, Antiapoptotic, and Anti-Inflammatory Effects of Apamin in a Murine Model of Lipopolysaccharide-Induced Acute Kidney Injury. Molecules 2020, 25, 5717. [Google Scholar] [CrossRef]
- Lee, Y.M.; Cho, S.-N.; Son, E.; Song, C.-H.; Kim, D.-S. Apamin from bee venom suppresses inflammation in a murine model of gouty arthritis. J. Ethnopharmacol. 2020, 257, 112860. [Google Scholar] [CrossRef]
- Bae, G.-S.; Heo, K.-H.; Park, K.-C.; Choi, S.B.; Jo, I.-J.; Seo, S.-H.; Kim, D.-G.; Shin, J.-Y.; Kang, D.-G.; Lee, H.-S.; et al. Apamin attenuated cerulein-induced acute pancreatitis by inhibition of JNK pathway in mice. Dig. Dis. Sci. 2013, 58, 2908–2917. [Google Scholar] [CrossRef]
- Kim, S.J.; Park, J.H.; Kim, K.H.; Lee, W.R.; Pak, S.C.; Han, S.M.; Park, K.K. The Protective Effect of Apamin on LPS/Fat-Induced Atherosclerotic Mice. Evid. Based Complement Alternat. Med. 2012, 2012, 305454. [Google Scholar] [CrossRef]
- Kim, J.-Y.; An, H.-J.; Kim, W.-H.; Park, Y.-Y.; Park, K.D.; Park, K.-K. Apamin suppresses biliary fibrosis and activation of hepatic stellate cells. Int. J. Mol. Med. 2017, 39, 1188–1194. [Google Scholar] [CrossRef]
- Lee, W.R.; Kim, K.H.; An, H.J.; Kim, J.Y.; Lee, S.J.; Han, S.M.; Pak, S.C.; Park, K.K. Apamin inhibits hepatic fibrosis through suppression of transforming growth factor β1-induced hepatocyte epithelial-mesenchymal transition. Biochem. Biophys. Res. Commun. 2014, 450, 195–201. [Google Scholar] [CrossRef]
- Feng, Y.; Cui, R.; Li, Z.; Zhang, X.; Jia, Y.; Zhang, X.; Shi, J.; Qu, K.; Liu, C.; Zhang, J. Methane Alleviates Acetaminophen-Induced Liver Injury by Inhibiting Inflammation, Oxidative Stress, Endoplasmic Reticulum Stress, and Apoptosis through the Nrf2/HO-1/NQO1 Signaling Pathway. Oxid. Med. Cell. Logev. 2019, 2019, 7067619. [Google Scholar] [CrossRef]
- Haton, C.; François, A.; Vandamme, M.; Wysocki, J.; Griffiths, N.M.; Benderitter, M. Imbalance of the antioxidant network of mouse small intestinal mucosa after radiation exposure. Radiat. Res. 2007, 167, 445–453. [Google Scholar] [CrossRef] [PubMed]
- Ryoo, S.; Choi, J.; Kim, J.; Bae, S.; Hong, J.; Jo, S.; Kim, S.; Lee, Y. BIRB 796 has Distinctive Anti-inflammatory Effects on Different Cell Types. Immune Netw. 2013, 13, 283–288. [Google Scholar] [CrossRef] [PubMed]
- Shi, Y.; Rupa, P.; Jiang, B.; Mine, Y. Hydrolysate from Eggshell Membrane Ameliorates Intestinal Inflammation in Mice. Int. J. Mol. Sci. 2014, 15, 22728–22742. [Google Scholar] [CrossRef] [PubMed]
- Shang, K.; Bai, Y.-P.; Wang, C.; Wang, Z.; Gu, H.-Y.; Du, X.; Zhou, X.-Y.; Zheng, C.-L.; Chi, Y.-Y.; Mukaida, N.; et al. Crucial involvement of tumor-associated neutrophils in the regulation of chronic colitis-associated carcinogenesis in mice. PLoS ONE 2012, 7, e51848. [Google Scholar] [CrossRef]
- Wang, H.; Zhang, L.; Zhang, I.Y.; Chen, X.; Da Fonseca, A.; Wu, S.; Ren, H.; Badie, S.; Sadeghi, S.; Ouyang, M.; et al. S100B promotes glioma growth through chemoattraction of myeloid-derived macrophages. Clin. Cancer Res. 2013, 19, 3764–3775. [Google Scholar] [CrossRef]
- Liu, Z.; Hu, Y.; Yu, P.; Lin, M.; Huang, G.; Kawai, T.; Taubman, M.; Wang, Z.; Xiaozhe, H. Toll-like receptor agonists Porphyromonas gingivalis LPS and CpG differentially regulate IL-10 competency and frequencies of mouse B10 cells. J. Appl. Oral Sci. 2017, 25, 90–100. [Google Scholar] [CrossRef]
- Kim, J.-Y.; Jang, H.-J.; Leem, J.; Kim, G.-M. Protective Effects of Bee Venom-Derived Phospholipase A2 against Cholestatic Liver Disease in Mice. Biomedicines 2021, 9, 992. [Google Scholar] [CrossRef]
- Jaeschke, H.; Ramachandran, A. The role of oxidant stress in acetaminophe-induced liver injury. Curr. Opin. Toxicol. 2020, 20–21, 9–14. [Google Scholar] [CrossRef]
- Su, W.; Feng, M.; Liu, Y.; Cao, R.; Liu, Y.; Tang, J.; Pan, K.; Lan, R.; Mao, Z. ZnT8 Deficiency Protects From APAP-Induced Acute Liver Injury by Reducing Oxidative Stress through Upregulating Hepatic Zinc and Metallothioneins. Front. Pharmacol. 2021, 12, 721471. [Google Scholar] [CrossRef]
- Lad, A.; Hunyadi, J.; Connolly, J.; Breidenbach, J.D.; Khalaf, F.K.; Dube, P.; Zhang, S.; Kleinhenz, A.L.; Baliu-Rodriguez, D.; Isailovic, D.; et al. Antioxidant Therapy Significantly Attenuates Hepatotoxicity following Low Dose Exposure to Microcystin-LR in a Murine Model of Diet-Induced Non-Alcoholic Fatty Liver Disease. Antioxidants 2022, 11, 1625. [Google Scholar] [CrossRef]
- Kim, H.; Lee, J.H.; Park, J.-W. IDH2 deficiency exacerbates acetaminophen hepatotoxicity in mice via mitochondrial dysfunction-induced apoptosis. Biochim. Biophys. Acta Mol. Basis. Dis. 2019, 1865, 2333–2341. [Google Scholar] [CrossRef] [PubMed]
- Wang, Z.; Hu, J.-N.; Yan, M.-H.; Xing, J.-J.; Liu, W.-C.; Li, W. Caspase-Mediated Anti-Apoptotic Effect of Ginsenoside Rg5, a Main Rare Ginsenoside, on Acetaminophen-Induced Hepatotoxicity in Mice. J. Agric. Food Chem. 2017, 65, 9226–9236. [Google Scholar] [CrossRef] [PubMed]
- Perugorria, M.J.; Esparza-Baquer, A.; Oakley, F.; Labiano, I.; Korosec, A.; Jais, A.; Mann, J.; Tiniakos, D.; Santos-Laso, A.; Arbelaiz, A.; et al. Non-parenchymal TREM-2 protects the liver from immune-mediated hepatocellular damage. Gut 2019, 68, 533–546. [Google Scholar] [CrossRef] [PubMed]
- Numata, K.; Kubo, M.; Watanabe, H.; Takagi, K.; Mizuta, H.; Okada, S.; Kunkel, S.L.; Ito, T.; Matsukawa, A. Overexpression of suppressor of cytokine signaling-3 in T cells exacerbates acetaminophen-induced hepatotoxicity. J. Immunol. 2007, 178, 3777–3785. [Google Scholar] [CrossRef]
- Park, J.-H.; Leem, J.; Lee, S.-J. Protective Effects of Carnosol on Renal Interstitial Fibrosis in a Murine Model of Unilateral Ureteral Obstruction. Antioxidants 2022, 11, 2341. [Google Scholar] [CrossRef]
- Matusmoto, K.; Kawanaka, H.; Hori, M.; Kusamori, K.; Utsumi, D.; Tsukahara, T.; Amagase, K.; Horie, S.; Yamamoto, A.; Ozaki, H.; et al. Role of transient receptor potential melastatin 2 in surgical inflammation and dysmotility in a mouse model of postoperative ileus. Am. J. Physiol. Gastrointest. Liver Physiol. 2018, 315, G104–G116. [Google Scholar] [CrossRef]
- Roth, K.; Strickland, J.; Joshi, N.; Deng, M.; Kennedy, R.C.; Rockwell, C.E.; Luyendyk, J.P.; Billiar, T.R.; Copple, B.L. Dichotomous Role of Plasmin in Regulation of Macrophage Function after Acetaminophen Overdose. Am. J. Pathol. 2019, 189, 1986–2001. [Google Scholar] [CrossRef]
- Kwo, P.Y.; Cohen, S.M.; Lim, J.K. ACG Clinical Guideline: Evaluation of Abnormal Liver Chemistries. Am. J. Gastroenterol. 2017, 112, 18–35. [Google Scholar] [CrossRef]
- Park, J.-H.; Seo, K.-S.; Tadi, S.; Ahn, B.-H.; Lee, J.-U.; Heo, J.-Y.; Han, J.; Song, M.-S.; Kim, S.-H.; Yim, Y.-H.; et al. An indole derivative protects against acetaminophen-induced liver injury by directly binding to N-acetyl-p-benzoquinone imine in mice. Antioxid. Redox Signal. 2013, 18, 1713–1722. [Google Scholar] [CrossRef]
- Wu, C.-T.; Deng, J.-S.; Huang, W.-C.; Shieh, P.-C.; Chung, M.-I.; Huang, G.-J. Salvianolic Acid C against Acetaminophen-Induced Acute Liver Injury by Attenuating Inflammation, Oxidative Stress, and Apoptosis through Inhibition of the Keap1/Nrf2/HO-1 Signaling. Oxid. Med. Cell. Longev. 2019, 2019, 9056845. [Google Scholar] [CrossRef]
- Wang, Z.; Hao, W.; Hu, J.; Mi, X.; Han, Y.; Ren, S.; Jiang, S.; Wang, Y.; Li, X.; Li, W. Maltol Improves APAP-Induced Hepatotoxicity by Inhibiting Oxidative Stress and Inflammation Response via NF-κB and PI3K/Akt Signal Pathways. Antioxidants 2019, 8, 395. [Google Scholar] [CrossRef] [PubMed]
- Lin, L.; Guan, H.; Li, R.; Liao, X.; Zhao, F.; Wang, M.; Li, J.; Xu, G.; He, X.; Zhang, J.; et al. Auriculatone Sulfate Effectively Protects Mice Against Acetaminophen-Induced Liver Injury. Molecules 2019, 24, 3642. [Google Scholar] [CrossRef] [PubMed]
- Kim, J.-Y.; Choi, Y.; Leem, J.; Song, J.E. Heme Oxygenase-1 Induction by Cobalt Protoporphyrin Ameliorates Cholestatic Liver Disease in a Xenobiotic-Induced Murine Model. Int. J. Mol. Sci. 2021, 22, 8253. [Google Scholar] [CrossRef] [PubMed]
- Ramachandran, A.; Jaeschke, H. Acetaminophen Hepatotoxicity. Semin. Liver Dis. 2019, 39, 221–234. [Google Scholar] [CrossRef] [PubMed]
- Shalini, S.; Dorstyn, L.; Dawar, S.; Kumar, S. Old, new and emerging functions of caspases. Cell Death Differ. 2015, 22, 526–539. [Google Scholar] [CrossRef]
- Kim, S.-J.; Park, J.-H.; Kim, K.-H.; Lee, W.-R.; An, H.-J.; Min, B.-K.; Han, S.-M.; Kim, K.-S.; Park, K.-K. Apamin inhibits THP-1-derived macrophage apoptosis via mitochondria-related apoptotic pathway. Exp. Mol. Pathol. 2012, 93, 129–134. [Google Scholar] [CrossRef]
- Park, J.; Jang, K.M.; Park, K.-K. Effects of Apamin on MPP+-Induced Calcium Overload and Neurotoxicity by Targeting CaMKII/ERK/p65/STAT3 Signaling Pathways in Dopaminergic Neuronal Cells. Int. J. Mol. Sci. 2022, 23, 15255. [Google Scholar] [CrossRef]
- Antoniades, C.G.; Quaglia, A.; Taams, L.S.; Mitry, R.R.; Hussain, M.; Abeles, R.; Possamai, L.A.; Bruce, M.; McPhail, M.; Starling, C.; et al. Source and characterization of hepatic macrophages in acetaminophen-induced acute liver failure in humans. Hepatology 2012, 56, 735–746. [Google Scholar] [CrossRef]
- Williams, C.D.; Bajt, M.L.; Sharpe, M.R.; McGill, M.R.; Farhood, A.; Jaeschke, H. Neutrophil activation during acetaminophen hepatotoxicity and repair in mice and humans. Toxicol. Appl. Pharmacol. 2014, 275, 122–133. [Google Scholar] [CrossRef]
- Mossanen, J.C.; Krenkel, O.; Ergen, C.; Govaere, O.; Liepelt, A.; Puengel, T.; Heymann, F.; Kalthoff, S.; Lefebvre, E.; Eulberg, D.; et al. Chemokine (C-C motif) receptor 2-positive monocytes aggravate the early phase of acetaminophen-induced acute liver injury. Hepatology 2016, 64, 1667–1682. [Google Scholar] [CrossRef]
- Dambach, D.M.; Durham, S.K.; Laskin, J.D.; Laskin, D.L. Distinct roles of NF-kappaB p50 in the regulation of acetaminophen-induced inflammatory mediator production and hepatotoxicity. Toxicol. Appl. Pharmacol. 2006, 211, 157–165. [Google Scholar] [CrossRef] [PubMed]
- Liu, A.; Tanaka, N.; Sun, L.; Guo, B.; Kim, J.-H.; Krausz, K.W.; Fang, Z.; Jiang, C.; Yang, J.; Gonzalez, F.J. Saikosaponin d protects against acetaminophen-induced hepatotoxicity by inhibiting NF-κB and STAT3 signaling. Chem. Biol. Interact. 2014, 223, 80–86. [Google Scholar] [CrossRef] [PubMed]
- Park, J.; Jang, K.M.; Park, K.-K. Apamin Suppresses LPS-Induced Neuroinflammatory Responses by Regulating SK Channels and TLR4-Mediated Signaling Pathways. Int. J. Mol. Sci. 2020, 21, 4319. [Google Scholar] [CrossRef] [PubMed]
- Kim, W.-H.; An, H.-J.; Kim, J.-Y.; Gwon, M.-G.; Gu, H.; Lee, S.-J.; Park, J.Y.; Park, K.-D.; Han, S.-M.; Kim, M.-K.; et al. Apamin inhibits TNF-α- and IFN-γ-induced inflammatory cytokines and chemokines via suppressions of NF-κB signaling pathway and STAT in human keratinocytes. Pharmacol. Rep. 2017, 69, 1030–1035. [Google Scholar] [CrossRef]
- Soeda, J.; Mouralidarane, A.; Ray, S.; Novelli, M.; Thomas, S.; Roskams, T.; Diehl, A.M.; Oben, J.A. The β-adrenoceptor agonist isoproterenol rescues acetaminophen-injured livers through increasing progenitor numbers by Wnt in mice. Hepatology 2014, 60, 1023–1034. [Google Scholar] [CrossRef]
- Chen, Q.; Yan, D.; Zhang, Q.; Zhang, G.; Xia, M.; Li, J.; Zhan, W.; Shen, E.; Li, Z.; Lin, L.; et al. Treatment of acetaminophen-induced liver failure by blocking the death checkpoint protein TRAIL. Biochim. Biophys. Acta Mol. Basis Dis. 2020, 1866, 165583. [Google Scholar] [CrossRef]
- Kim, Y.-H.; Hwang, J.H.; Kim, K.-S.; Noh, J.-R.; Choi, D.-H.; Kim, D.-K.; Tadi, S.; Yim, Y.-H.; Choi, H.-S.; Lee, C.-H. Metformin ameliorates acetaminophen hepatotoxicity via Gadd45β-dependent regulation of JNK signaling in mice. J. Hepatol. 2015, 63, 75–82. [Google Scholar] [CrossRef] [PubMed]
- Jaeschke, H.; Xie, Y.; McGill, M.R. Acetaminophen-induced Liver Injury: From Animal Models to Humans. J. Clin. Transl. Hepatol. 2014, 2, 153–161. [Google Scholar]
Disclaimer/Publisher’s Note: The statements, opinions and data contained in all publications are solely those of the individual author(s) and contributor(s) and not of MDPI and/or the editor(s). MDPI and/or the editor(s) disclaim responsibility for any injury to people or property resulting from any ideas, methods, instructions or products referred to in the content. |
© 2023 by the authors. Licensee MDPI, Basel, Switzerland. This article is an open access article distributed under the terms and conditions of the Creative Commons Attribution (CC BY) license (https://creativecommons.org/licenses/by/4.0/).





