Abstract
In the production management of agriculture, accurate fruit counting plays a vital role in the orchard yield estimation and appropriate production decisions. Although recent tracking-by-detection algorithms have emerged as a promising fruit-counting method, they still cannot completely avoid fruit occlusion and light variations in complex orchard environments, and it is difficult to realize automatic and accurate apple counting. In this paper, a video-based multiple-object tracking method, MR-SORT (Multiple Rematching SORT), is proposed based on the improved YOLOv8 and BoT-SORT. First, we propose the AD-YOLO model, which aims to reduce the number of incorrect detections during object tracking. In the YOLOv8s backbone network, an Omni-dimensional Dynamic Convolution (ODConv) module is used to extract local feature information and enhance the model’s ability better; a Global Attention Mechanism (GAM) is introduced to improve the detection ability of a foreground object (apple) in the whole image; a Soft Spatial Pyramid Pooling Layer (SSPPL) is designed to reduce the feature information dispersion and increase the sensory field of the network. Then, the improved BoT-SORT algorithm is proposed by fusing the verification mechanism, SURF feature descriptors, and the Vector of Local Aggregate Descriptors (VLAD) algorithm, which can match apples more accurately in adjacent video frames and reduce the probability of ID switching in the tracking process. The results show that the mAP metrics of the proposed AD-YOLO model are 3.1% higher than those of the YOLOv8 model, reaching 96.4%. The improved tracking algorithm has 297 fewer ID switches, which is 35.6% less than the original algorithm. The multiple-object tracking accuracy of the improved algorithm reached 85.6%, and the average counting error was reduced to 0.07. The coefficient of determination between the ground truth and the predicted value reached 0.98. The above metrics show that our method can give more accurate counting results for apples and even other types of fruit.
1. Introduction
With the continuous development of smart agriculture, the importance of fruit counting in the management of agricultural production is increasing, and it has become an indispensable management tool for agricultural producers. At present, the fruit-counting method is widely used to predict fruit yields [1]. Of course, in addition to the ability to estimate orchard production, fruit counting can also be used to help farmers with fruit thinning. Most fruit counting in orchards is currently based on the multiple-object tracking problem of Tracking By Detection (TBD). The number of apples in the orchard is determined by detecting and tracking the fruit in the video. However, this method tends to be affected by occlusions and light variations as the method is based on computer vision-based object recognition.
1.1. Related Work
The method based on TBD can be divided into two stages: object detection and multiple-object tracking. In the stage of multiple-object tracking, the TBD method uses the results of object detection to associate the boundary boxes of multiple targets one by one to complete the tracking of multiple targets. In recent years, deep learning has been used extensively for object detection. By using deep neural network models, it can automatically learn feature representations in images and conduct end-to-end training in large-scale data, thus achieving significant breakthroughs in object detection tasks. Existing object-detection models can be broadly categorized into two groups based on processing modes: one-stage and two-stage. Due to the separation of detection and classification, two-stage structures are highly efficient in terms of accuracy and recall, such as R-CNN [2], SPPNet [3] and Fast R-CNN [4]. The one-stage architecture runs faster but with less accuracy than the two-stage framework. Examples include YOLO [5] and SSD [6]. In recent years, some researchers have used the YOLO system for fruit detection in agriculture. For example, YOLO-v4 [7] and YOLO-v5 [8] are used to identify apples in an orchard.
The object-detection phase is followed by the phase of multiple-object tracking. The direct fruit-counting method is achieved primarily by tracking apples in the video. Multiple-object tracking methods can be divided into separate detector and appearance feature extractor (SDE) methods and combined detector and appearance feature extractor (JDE) methods. The representative SDE method is SORT [9], a simple online real-time tracking method proposed by Bewley. This method uses the object-detection results of Faster R-CNN [10] and uses the IoU (intersection over union) [11] metric and the Hungarian matching algorithm to associate and match targets frame by frame. Due to the low accuracy of tracking based on a single movement feature alone, Ref. [12] further proposed the DeepSORT algorithm based on the SORT method to extract the appearance features of objects using deep neural networks and then re-identify objects by fusing motion features and appearance features. Later, Ref. [13] proposed BoT-SORT based on ByteTrack [14], which ranks top in the results obtained on the MOTChallenge dataset and is a stable method. However, this method of using CNN to extract the appearance features of the object can lead to slower tracking. Moreover, deep networks for re-identification require additional classification datasets to be trained. Ref. [15] propose a combined detector and appearance feature extractor (JDE) approach that unifies object detection and Re-ID networks. However, unlike SDE methods, JDE methods use video data for training, so the costs for data collection and labeling are high.
With the continuous development of smart agriculture, the technology of using video to count fruit in orchards has developed rapidly. Ref. [16] compared the tracking performance of some MOT algorithms in real orchards and concluded that the DeepSORT method can be applied to apple counting. Ref. [17] proposed a mango counting method based on the YOLOv3 detector, 4-dimensional Kalman filter, and Hungarian matching. However, this method uses only the motion characteristics of the target for matching and is too much affected by changes in the external environment. That is why some tracking methods incorporate appearance features during the matching process to minimize ID switching. However, Convolutional Neural Networks (CNN)-based appearance feature matching methods are not applicable to fruit counting due to the absence of an additional re-identification (Re-ID) dataset and the small variation of the same fruit in neighboring frames. Ref. [18] proposed a counting method for apple videos based on the YOLOv3 detector, fruit appearance features, Mahalanobis distance, and IoU measures, using SIFT descriptors and VLAD (Vector of Local Aggregated Descriptors) methods to calculate the appearance similarity of the two objects. However, the performance of this method is not stable, and the speed does not meet real-time requirements. On this basis, Ref. [19] proposed a new multiple-object tracking method using SURF feature descriptors instead of SIFT descriptors to extract target features, which solves the problem of slow SIFT extraction. However, it still fails to solve the problem of the unstable performance of the VLAD method. Ref. [20] proposed a method that uses the YOLOv4-tiny network for training combined with the CSR-DCF algorithm. The method differs from other methods in that it is based on tracking the trunk of a tree and using the relative displacement of the trunk to obtain the trajectory of the fruit. However, this method is not applicable to complex environments where tree trunks are heavily shaded. Ref. [21] improves on YOLOv7 and DeepSORT to realize automatic wheat counting in UAV videos. Ref. [22] also used the improved YOLOv7 as a detector and DeepSORT as a tracker for automatic wheat counting. The difference is that [22] proposed a ’cross-line partitioning counting’ method to avoid double counting. However, both methods additionally require a Re-ID dataset for training the DeepSORT network.
1.2. Purpose of the Study
Although scholars have proposed a variety of excellent MOT methods and have proved that they can be applied to fruit counting, in the complex orchard environment, there are various problems resulting in unsatisfactory results. In terms of counting, the tracker of the multiple-object tracking method associates the bounding box with the track frame by frame according to the IoU distance, depth information, or optical flow [23], which often causes ID switching (the same fruit in the two frames has different ids) due to the covering of the fruit and the camera movement, resulting in inaccurate counting. Current fruit-counting algorithms based on TBD methods suffer from the following problems:
- The detector has insufficient detection ability for occluded apples, which is prone to misdetection and omission.
- The trackers currently used for apple counting do not perform well and cannot handle camera movement.
- The performance of the VLAD appearance feature matching method is unstable and easily interfered by the complex environment.
In order to solve the above problems, this paper proposes a multiple-matching–multiple-object tracking method to solve the fruit-counting problem in complex orchard environments. The main contributions of this paper can be summarized as follows:
- We propose the AD-YOLO model as a detector for the TBD method. Based on YOLOv8s, two modules, including the Omni-dimensional Dynamic Convolution (ODConv) and the Global Attention Mechanism (GAM), are introduced to improve the ability to extract feature information from shaded apples. The Soft Spatial Pyramid Pooling Layer (SSPPL) is also designed and applied to realize the effective use of apple features and increase the sensory field of the network.
- We propose the MR-SORT method as a tracker for the TBD method. Using BoT-SORT as the basic tracking method, it can take into account the camera motion state to some extent. Based on BoT-SORT, we use the VLAD method with SURF feature descriptors for real-time apple appearance feature matching. To enhance the robustness of the VLAD method, we propose a validation mechanism.
- This paper designs and implements an apple counting architecture, which can calculate the number of apples appearing in the input orchard video.
1.3. Article Structure
The remainder of the paper is structured as follows: In Section 2, we introduce the experimental materials and methods, including the datasets in this paper. We describe our counting methods, including detectors and trackers. In Section 3, we will present the experimental results of this paper and analyze them. In Section 4, we discuss the restrictions of the approach in this paper. Finally, in Section 5, conclusions are given, and some suggestions for future work are made.
2. Materials and Methods
The overall process of apple counting based on object detection and multiple-object tracking is shown in Figure 1. Input a video of the orchard taken by the camera, using an AD-YOLO model to detect and identify apples frame by frame. The detection results are sent to the tracking module, which is responsible for establishing frame-to-frame matching relationships to track each apple. When processing the entire video, each apple in the video is given a different ID value, and the maximum ID value corresponds to the number of apples in the video.
Figure 1.
Apple counting channel.
In this section, we will describe the dataset construction process in detail and introduce the model and method proposed in this paper.
2.1. Construction of the Datasets
There are two datasets used in this study, both of which are public datasets. The first dataset contains seven videos used for multiple-object tracking and contains the corresponding labeling information. The second contains RGB images used to train the apple detection model, with corresponding annotation information.
2.1.1. Tracking Dataset
The tracking dataset in this paper comes from the public datasets [16], and the second apple tracking database (taken in 2021) is selected. This database consists of 7 videos with a resolution of 1920 × 1080, a frame rate of 30 fps, and a video length of 1 min each. This dataset carries the corresponding annotation information, including frame number, ID, target bounding box, and so on. The public dataset was chosen because the data are open and transparent so that the results can be easily compared. The tracking dataset details are shown in Table 1.
Table 1.
Tracking dataset information.
2.1.2. Detection Dataset
Compared with the single source data, the dataset composed of multi-source data can better deal with the physiological characteristic differences of different kinds of apples and the complex environmental differences of orchards. The detection dataset in this paper is derived from two aspects: on the one hand, three public databases, and on the other hand, part of the tracking dataset mentioned above. The composition of the dataset is shown in Table 2. We extracted 960 images from the above 7 videos at a certain frequency as part of the object-detection dataset. The construction of the detection dataset is shown in Figure 2. The three public databases containing apple RGB images are listed below:
Table 2.
The composition of detection dataset.
Figure 2.
Construction of the detection datasets.
- The MinneApple dataset was collected at the University of Minnesota’s Horticultural Research Center between 2015 and 2016 [24]. The dataset consists of 1000 high-resolution RGB images. Annotation information is given in the form of a mask.
- The WSU dataset [25] was created by the Agricultural Automation and Robotics Laboratory at Washington State University. It contains high-resolution images of apples taken in different lighting conditions. This study uses only the “Crop Load Estimation” data, which contains 238 high-resolution RGB images. The annotation information is given in the form of object-bounding box coordinates.
- The Fuji-SfM dataset [26] was collected in Catalonia, Spain, by the Agricultural ICT and Precision Agriculture Research Group of the University of Leida. It contains 288 high-resolution RGB Apple images. Annotation information is provided in polygon format.
Considering that these common datasets have different annotation formats, we convert the annotation information into the bounding box format. For the MinneApple dataset, the labeling information is given in the form of a Mask. We extract the coordinates of the four vertices (top-left, bottom-left, top-right, and bottom-right) of the bounding box of the Mask data and then compute the centroid coordinates, length, and width of the bounding box. Finally, it is normalized to obtain a uniform labeling format. For the WSU dataset, the labeling information is directly given in the form of a bounding box. Therefore, we directly calculate the center point coordinates and length and width, and then after normalization, we can obtain the unified annotation information. For the Fuji-SfM dataset, the labeling information is given in the format of a polygon. The processing of the labeling information for this dataset is similar to that of the MinneApple dataset, where the coordinates of the four vertices of the bounding box are also obtained first, and then the uniform labeling format can be obtained subsequently.
Figure 3 shows some images of the detection dataset, which represent image data from different sources.
Figure 3.
Examples from the four datasets, respectively.
2.2. Data Augmentation
In the field of image recognition, data augmentation is a very necessary technology. Transforming and expanding the original data increases the diversity of the dataset and makes the training model more adequate. This can effectively reduce the sensitivity of the model to noise and disturbances and improve the generalization capability and accuracy of the model. In this work, we consider data augmentation for horizontal rotation, vertical rotation, brightness changes, contrast changes, saturation changes, Gaussian noise, salt and pepper noise, size changes, and motion blur effects. After augmentation, a total of 22,374 images were divided into training set, verification set, and test set according to the ratio of 8:1:1, and the splitting results were shown in Table 3.
Table 3.
The composition of detection dataset.
2.3. Apple Detection
After a detailed description of the creation of the datasets for this work, the following section briefly describes the structure of the model used to detect apples. Deep learning-based strategies perform better in detection tasks than classical computer vision algorithms, while one-stage methods perform better than two-stage methods in this domain. YOLO is a widely used object-detection algorithm architecture, YOLOv8 [27] is the latest generation version of YOLO, is currently one of the most advanced object-detection algorithms, and is widely used in many computer vision fields. We propose an AD-YOLO apple detection model based on YOLOv8s for detecting apples in video frames.
2.3.1. YOLOv8
The lightweight YOLOv8s was chosen as the base model for this paper. YOLOv8s is a YOLOv8 structure with lightweight parameters. It comprises a backbone network, a neck network, and a predictive output header.
The backbone uses convolution operations to extract features of different scales from RGB images. The backbone network of YOLOv8 retains the Cross Stage Partial Network (CSPNet) idea of the backbone network of YOLOv5, which incorporates gradient changes into the feature map. The backbone network of YOLOv8 consists of five CBS layers, four C2f layers, and one SPPF layer. Each CBS layer consists of convolution, normalization, and activation functions, and the number of stacked C2f modules in each C2f layer is 3, 6, 6, and 3. YOLOv8 retains the spatial pyramid pooling module (SPPF) in YOLOv5 to capture features at different scales, which helps the model to better understand the details of the objects at different sizes and positions and improves the accuracy of object detection.
At the same time, the function of the neck network is to fuse the features extracted from the backbone network. In the neck network, a multi-scale feature pyramid is constructed by combining the advantages of two networks, the Path Aggregation Network (PAN) and Feature Pyramid Network (FPN), to help the network perceive the features of targets at different scales.
The output header layer is responsible for predicting the target category and selecting and detecting the image content with three sets of different-size detection headers. In the prediction header, YOLOv8 uses the Anchor-Free idea to predict the position and size of the target directly without relying on predefined anchor frames, eliminating the process of generating and filtering anchor frames.
2.3.2. ODConv
In the complex orchard environment, the YOLOv8s network makes it difficult to extract all the features of apples due to the occlusion problem, which generates the problem of omission and misdetection of occluded apples. Therefore, this paper introduces the ODConv [28] structure into the backbone network of YOLOv8s, which enhances the ability of the network to extract features of apples from multiple dimensions so that the network can accurately locate the occluded apple areas in complex environments, and improve the detection accuracy of the model. ODConv introduces a multidimensional attention mechanism through a parallel strategy to learn complementary attention in the four dimensions of the convolution kernel space. It has three more dimensions than traditional convolution networks, namely input channel, output channel, and spatial dimension. As an embedded design, ODConv can be plug-and-play and can replace the common convolution structure in the CNN network. The ODConv module formula, defined as Formula (1).
In Formula (1), and denote the input and output features, respectively; denotes the i-th convolutional kernel consisting of filters; denotes the m-th filter of the i-th convolutional kernel; ⊙ denotes the multiplication operation in different dimensions along the kernel space; denotes a different attention scalar assigned to the convolution parameters (each filter of the convolution kernel) at the spatial location; denotes a different attention scalar assigned to the channels of each convolution filter; denotes the assignment of different attention scalars to the convolutional filters; denotes the scalar used to weight by assigning the attention scalar to the entire convolutional kernel, which is the same as the attention scalar in dynamic convolution.
Figure 4 shows four multiplications performed in different dimensions. Multiplying the position, channel, filter and convolution kernel weights by the convolution kernel in that order, the four types of attention are taken into account in this way.
Figure 4.
Four types of attention mechanisms in the ODConv network multiplied by the convolution kernel. (a) Multiplication of different positions along the spatial dimension, (b) multiplication operations along the input channel dimension, (c) filtering multiplication operations along the output channel dimension, and (d) kernel-wise multiplication along the kernel dimension of the convolution kernel space.
2.3.3. GAM
In complex orchard environments, apples are dense and highly integrated with the background, especially occluding apples. Therefore, in order to enable the network to dynamically select important feature information, reduce feature information dispersion, and improve the detection ability for apples in heavily occluded areas, we introduce the attention mechanism into the backbone network of YOLOv8s. GAM [29] attention mechanism is a kind of attention mechanism that uses both channel attention mechanism and spatial attention mechanism. The GAM process is represented by Formulas (2)–(4).
where is the input feature map, is the output feature map of the channel attention sub-module, , and , are the initial weights and bias terms of the multi-layer perceptual machine (MLP), is the channel attention function, is the output feature map of the GAM attention, and is the spatial attention function.
The processing of GAM for both channel and spatial attention is shown in Figure 5. In terms of channel attention processing, GAM first performs dimension transformation for the input feature map, inputs the dimension transformed feature map to the MLP (Multi-layer Perceptron), then converts it to the original dimension, and finally performs Sigmoid processing and output. In the spatial attention sub-module, two convolutional layers are used for spatial information fusion to focus on spatial information. In summary, the GAM mechanism enhances cross-dimensional interactions by focusing on channel and spatial aspects of information, which can help the model focus on the occluded apples and reduce irrelevant information.
Figure 5.
The GAM attention mechanism for the processing of input features in terms of channel and spatial attention.
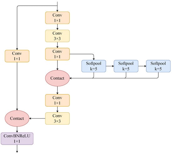
2.3.4. SSPPL
The spatial pyramid pooling layer in YOLOv8s obtains feature information of different sensory fields by maximum pooling. The feature detail information of apples in the complex orchard environment is not obvious and easily confused with the background information, and the maximum pooling in the SPPF module will lose part of the target detail features, resulting in missing target information. In order to reduce the loss of information in the SPPF module and enhance the ability of the model to fuse the features of different receptive fields, this study draws on the idea of the SPPCSPC [30] module and constructs the SSPPL using Softpool [31], whose structure is shown in Figure 6.
Figure 6.
The structure of the SSPPL module.
Softpool weights the activation values according to their importance, avoiding the risk of discarding important information by maximal pooling and alleviating the problem of weakening local feature representation by average pooling. Relative to the SPPF module, the SSPPL module adds a sensory field for small targets, using soft pooling instead of maximum pooling, to enrich the contextual information exchange and improve the target detection accuracy of the model while keeping the inference speed almost unchanged.
2.3.5. AD-YOLO
This paper presents an improved object-detection model AD-YOLO for fast and accurate detection of apples in natural orchards, whose structure is shown in Figure 7. ODConv is used to replace the common convolution structure in the CBS module of the original network backbone, which enhances the feature extraction capability of the model. In addition, we add the GAM module after the last C2F module of the backbone network to improve network performance by reducing information dispersion and amplifying global interactive representations. At the same time, we replace the SPPF module in the backbone network with the SSPPL module, which enhances the feature fusion capability of the model. The red dotted box in Figure 7 shows all the improvements.
Figure 7.
The overall architecture of the AD-YOLO network and our improvements to the YOLOv8s backbone.
2.4. Multiple-Object Tracking
After introducing the object-detection model in this paper, we briefly describe the multiple-object tracking method in this work. BoT-SORT [13] is a multiple-object tracking method with superior performance in the field of pedestrian tracking at present. It can track targets stably when the camera is moving. Based on the BoT-SORT method, this paper proposes an MR-SORT multi-matching algorithm for tracking apples between video frames.
2.4.1. BoT-SORT
BoT-SORT is a superior-performance multiple-object tracking method in the field of pedestrian tracking, which can track the target stably when the camera is moving, and has been used in the field of agriculture. In complex orchard environments, tracking is often inaccurate due to camera instability, so in this paper, the BoT-SORT algorithm with a motion compensation mechanism is chosen as the backbone model of the tracking module. BoT-SORT is divided into two versions, BoT-SORT-ReID and the basic version, which is used in this paper and is referred to as the BoT-SORT algorithm in the following. The basic idea is to use more accurate Kalman filter vectors to predict the high-frame targets and low-frame targets and to combine the camera motion compensation with matching the targets and trajectories.
2.4.2. Appearance Feature Matching
In orchard videos, the frame-by-frame variation of appearance features of the same fruit is negligible. So, we use the SURF descriptor to extract the appearance features of the target and realize feature extraction under the premise of ensuring certain real-time performance. Then, we use the VLAD [32] method to measure the similarity between different targets to realize target rematching based on appearance features.
VLAD is an image-matching algorithm, and its process is shown in Figure 8. First, for two images that need to be compared (two apples in the figure), SURF descriptors are used to extract image features. Then clustering algorithm (such as K-means clustering) is used to divide the feature descriptors into several clusters. Next, for each extracted local feature descriptor, the nearest cluster is found and encoded as a vector related to the cluster. Then, all the encoded local feature descriptors are aggregated to generate a global feature representation. Finally, the similarity value between the feature representations of the two images is calculated, and the distance between the two feature vectors is determined using the cosine similarity. The smaller the distance, the more similar the two images are.
Figure 8.
VLAD pipeline: VLAD is used to measure the similarity of the appearance of two objects.
2.4.3. Validation Mechanism
In addition, we found that the performance of the VLAD method is not stable and has some errors. Therefore, we propose a validation mechanism and incorporate it into the VLAD method to reduce the error rate of the VLAD method. The principle of the verification mechanism is that different regions in the same image have the same relative displacement in neighboring frames, as shown in Figure 9. Specifically, this apple is considered to be successfully tracked only if both the apple region and another apple region are successfully matched based on appearance features.
Figure 9.
The relative displacement of the same two apples in neighboring frames is the same.
2.4.4. MR-SORT
In this paper, an MR-SORT method is proposed based on BoT-SORT. Based on BoT-SORT, we add the VLAD module after the first and second IoU-based matching. And using the SURF method in the VLAD module to extract the appearance features of the target. Meanwhile, adding the validation mechanism to the VLAD module to improve the instability of the VLAD method. The process of this method is shown in the Figure 10.
Figure 10.
MR-SORT’s tracking process.
As shown in Figure 10, the main steps of the MR-SORT algorithm are divided into four steps. First, according to the motion state of the camera and the detection result of the previous frame, the Kalman filter is used to predict the new position of each trajectory of the current frame. Second, the Hungarian algorithm is used to match the high-score (high-confidence) box in the current frame with the predicted position according to the IoU and the appearance feature, where the appearance feature matching is based on the SURF descriptor using the VLAD method. Next, IoU and appearance features are used as the similarity criterion to associate the low score box with the unmatched trajectory. Finally, the state of the matched trajectory is updated, a new trajectory is generated for the newly emerged target, the trajectory that has not appeared for a period of time is deleted, and the Kalman filter is updated.
2.5. Apple Counting
In this work, the output of the object-detection module is used as the input of the multiple-object tracking module, and the two are combined into one channel for counting apples in orchards, as shown in Figure 1. Using the detection results of the detection module, the tracking module is used to associate the detection boundary box with the trajectory. In multiple matching, fruit appearance features, Mahalanobis distance, and IoU measure are integrated to match the target frame by frame. Finally, the apple counting channel can obtain the number of apples in the video according to the input orchard video.
3. Results
This section verifies the accuracy of the proposed algorithm in the video-based apple counting method. The algorithm is divided into two stages: to detect apples in a complex orchard environment by AD-YOLO model; The MR-SORT algorithm is used to track the position of the same apple in different video frames, and the same apple in successive frames is correctly matched.
3.1. Experimental Equipment and Parameter Setting
The experiment is carried out in the CentOS Linux operating system with an Intel i9-10900X CPU (Intel, Shanghai, China). The GPU is NVIDIA GeForce RTX 3090 (NVIDIA, Shanghai, China) with 24 GB memory. Pytorch 1.10.0 and CUDA 11.3 as deep learning frameworks. Table 4 shows the detailed configuration information.
Table 4.
Detailed configuration information.
The parameter settings of the AD-YOLO model in the object-detection stage and the parameter settings of the MR-SORT method used in the target tracking stage are shown in Table 5.
Table 5.
Detailed parameter setting of the model.
3.2. Evaluation Metrics
3.2.1. Detection Algorithm Evaluation Metrics
This paper evaluates the performance of the object-detection model according to its accuracy and size. The accuracy evaluation indexes adopted in this paper are Precision (P), Recall (R), Average Precision (AP), and an average value of Average Precision (mAP), as shown in Formulas (5)–(8):
In the above formula, (true positive) indicates the correct detection of a positive result; (false positive) represents a false positive result, i.e., false detection of a negative result; (false negative) represents a false negative result, i.e., false detection of a positive result, and AP represents the average accuracy of each category. The mAP is the average of AP values for all categories. This value can reflect the average detection performance of the model, and the closer it is to 1, the better the detection ability. Indicates the number of target types. In this task, the value is 2.
3.2.2. Evaluation Metrics for Counting Performance
The accuracy of the count result can be clearly obtained by using the average accuracy error (comparing the count result with the true value). However, the missing detection behavior of the detector and ID switching can have the opposite effect on the counting accuracy. Therefore, we also used metrics related to the tracking domain to evaluate the performance of the tracking and counting methods.
The evaluation indexes of counting performance adopted in this paper are IDS (ID switching), MOTA (multiple-object tracking accuracy), and MAE (average accuracy error), as shown in Equations (9) and (10):
In the above formula, for frame t, is the number of missed detections; is the number of false detections; indicates the number of ID switches, and is the true value. MOTA can be viewed as error rates from three types that can be used to reflect the accuracy of multiple-object tracking.
IDS is the number of ID switches and is used to measure the tracking method’s ability against false matches. MAE is the average accuracy error of all the tested videos, m is the number of videos, y is the predicted result of the video, and is the true number of apples in the video. MAE can be used to reflect the accuracy and robustness of the counting method.
MOTA and IDS represent the performance of multiple-object tracking methods. In addition, we compare the predicted number with the manually calculated true value to evaluate the overall performance of the counting channels.
3.3. Apple Detection Results and Analysis
The input image size of the training set, test set, and validation set are all 640 × 640, and the constructed model is trained using the training set.
In order to verify the impact of data augmentation on model performance, we designed comparison experiments. We train the YOLOv8s network using the original dataset and the augmented dataset, respectively, and then compare the results on the test dataset. The results are shown in Table 6. The network trained on the original dataset shows an underfitting phenomenon, and the model accuracy is not up to the requirement. In contrast, the training process of the model trained with the augmented dataset converged with a mAP of 93.3%. It proves that data enhancement can increase the diversity of datasets and improve the performance of the model.
Table 6.
Impact of Data augmentation on model performance.
In order to verify the effectiveness and superiority of the GAM attention mechanism added to the backbone network in this paper, we added four different attention mechanisms, GAM, SimAM, EMA, and CBAM, at the same location and used the same experimental environment and parameter configuration to conduct comparison experiments, and the results are shown in Table 7. From the results, it can be seen that the introduction of the GAM mechanism is the most effective, and the recognition time still meets the real-time requirements, although the weight size is improved by 6.7 M.
Table 7.
Results of comparative experiments on attentional mechanisms.
In order to test the effectiveness of the various improvements proposed in this paper, we conducted ablation experiments in the same environment using the YOLOv8s model (Model 1) as the baseline model, and the results are shown in Table 8.
Table 8.
Improved object-detection model Ablation test results.
In Table 8, use ✓ on GAM and ODConv to indicate that this module was added to the backbone, ✓ on SSPPL to indicate that the original SPPF module was replaced with the SSPPL module, and x to indicate that there were no modifications. In Model 2, after the introduction of the attention mechanism GAM, the mAP value of the model is increased by 0.8%, the precision, and recall are both increased by 1.0%, while the number of parameters is increased by 6.7 M. In Model 3, after the addition of the ODConv method in the feature extraction process, the precision rate is increased by 0.5%, the recall rate is increased by 0.4%, the mAP value is increased by 0.4%, and the number of parameters is nearly not increased. In Model 4, after replacing the SPPF module with the advanced SSPPL, the precision rate is increased by 0.7%, the recall rate is increased by 1%, the mAP is increased by 0.7%, and the number of parameters is increased by 6.4 M. In Model 8, when GAM, ODConv, and SSPPL are added to the backbone network at the same time, the mAP increases to 96.4%, and the precision rate increases to 97.4%.
In summary, the detection performance is significantly improved when GAM or SSPPL is added to YOLOv8s, while the mAP value increases slightly after convergence when only ODConv is added. In this paper, Model 8 is named AD-YOLO, which achieves a detection accuracy of 96.4%, laying the foundation for realizing apple tracking and counting.
Then, other SOTA models were trained using the same dataset and the same training strategy, and the parameter results of these models were compared, as shown in Table 9. As can be seen, the AD-YOLO model proposed in this paper enhances the ability to correctly detect apples in complex orchard environments.
Table 9.
Comparison of detector performance. The performance of our AD-YOLO model is compared with other models in terms of mAP and model size.
3.4. Apple Counting Results and Analysis
In order to verify the effectiveness of the MR-SORT method proposed in this paper for tracking counts on orchard videos, we use YOLOv8s as the detector, and the tracking results of the BoT-SORT algorithm and the MR-SORT algorithm are shown in Figure 11. When using the BoT-SORT algorithm, the apple numbered 69 in frame 47 of the video disappears in frame 51 due to occlusion. However, when it reappeared at frame 68, it was incorrectly recognized as a new apple and was given the number 90, whereas when using the MR-SORT algorithm of this paper, when this apple reappeared after being completely occluded, it was successfully recognized as apple number 68 without ID switching.
Figure 11.
Visualization of one of the countings: comparing the tracking effects of BoT-SORT and MR-SORT using YOLOv8s as a detector.
Seven video counting results based on the AD-YOLO and MR-SORT methods are shown in Figure 12, and it can be seen that the predicted value and the manually measured value basically fit. Each point represents a video sample, and the straight line represents the linear regression model with the equation and the coefficient of determination of 0.98. All these indicators show that our method has good performance.
Figure 12.
Apple count results for 7 test videos.
In this paper, counting results and evaluation indexes of tracking algorithms are used to assess the performance of counting methods. We conducted ablation experiments to verify the performance of our detector and tracker, and the results are shown in Table 10. The MR-SORT algorithm tracked better than the BoT-SORT algorithm when using the same detectors (YOLOv8s or AD-YOLO). Similarly, the AD-YOLO model detects targets that are tracked better than the YOLOv8s model when using the same tracker (BoT-SORT or MR-SORT). Therefore, improvements to both the detector and the tracker enhanced the tracking effectiveness and reduced the counting error.
Table 10.
Results of apple counting ablation experiment. We verify the effectiveness of our detector and tracker for apple counting.
There have been some studies on fruit-counting algorithms based on deep learning and multiple-object tracking. In order to verify the performance of the apple counting algorithm proposed in this paper, the existing related studies are compared with the algorithm in this paper, and the results are shown in Table 11. Compared with other counting algorithms, this paper’s algorithm has advantages in multiple-object tracking accuracy, number of ID switches, and average counting error, and the final predicted value obtained is closer to the true value.
Table 11.
Comparison with other counting algorithms.
4. Discussion
From the above results, it can be seen that our improvement for YOLOv8s has achieved some results and improved the detection accuracy. By adding the GAM structure to the backbone network, we make the model focus more on important feature information, which in turn improves the mAP by 0.8%. Then, the ODConv structure is applied to the network to enhance the feature extraction ability of the model for occluded apples, which in turn improves the mAP by 0.4%. Finally, we designed and applied SSPPL to increase the sensory field of the network, and the mAP was improved by 0.9%. Compared to other SOTA models, our model improves the detection accuracy while ensuring real-time performance. Therefore, in complex environments, our model has an advantage in accuracy.
When using YOLOv8s as a detector, our proposed method outperforms the method using BoT-SORT, with a 0.5% improvement in MOTA metrics, a 28% decrease in IDS, and a 0.03 decrease in MAE. This is because BoT-SORT fails to take into account the appearance features of the target and matches using only the target’s motion features. We added appearance feature matching to the matching process to improve the accuracy of tracking. When using BoT-SORT as a tracker, our proposed method outperforms the method using YOLOv8s, with a 0.7% improvement in MOTA metrics, an 11% decrease in IDS, and a 0.08 decrease in MAE. This is because target detection is the basis of apple counting, and our AD-YOLO model has a higher detection accuracy. Meanwhile, our constructed apple counting algorithm outperforms other counting algorithms in terms of MOTA, IDS, and MAE. This shows the superiority of the method proposed in this paper in tracking and counting.
Although the overall performance has been improved, there are still limitations of the proposed method, which can be discussed in three application scenarios: more complex orchard environments, micro-machine applications, and yield prediction.
Currently, the performance of the apple counting model is still mainly limited by the complex orchard environment. Although the proposed counting method achieved superior results in this study, the performance is likely to degrade to some extent if applied to more complex orchard environments. This is because the complex orchard environment largely affects the accuracy of target detection and the robustness of the tracking method. With the continuous development of deep learning technology, detectors, and trackers that are more suitable for complex environments will appear in the future.
For the application of miniature machines, the overall size of the model should be considered more. The objective of this study is to optimize YOLOv8s for the inspection of apples in complex orchard environments, with a particular focus on shaded apples. Conversely, this process also results in an expansion of the model’s size, which presents a challenge for the deployment of the model in a lightweight manner. Subsequently, the model can be made lightweight while maintaining accuracy using lightweight techniques such as knowledge distillation.
For the application of apple counting algorithms to yield prediction, some researchers would like to predict yields down to the kilogram rather than just predicting the number of apples. Obviously, a system that predicts apple fruit diameter and weight based on that diameter is also needed, and this is a future direction for research.
5. Conclusions
In this paper, an AD-YOLO object-detection model and MR-SORT tracking module are proposed to realize the direct counting method of orchard apples using mobile phone videos.
In terms of apple detection, to enhance the robustness of the apple detection model, apple images from multiple sources from different growing environments were used as datasets. We introduced ODConv and GAM structures in the backbone network of YOLOv8s to improve the feature extraction capability of the model for occluded apples. At the same time, we designed the SSPPL structure to improve the ability of the network to fuse features at different scales. The composition of the YOLOv8s model, GAM, ODConv, and SSPPL mechanism can better extract apple features and improve detection accuracy. The results show that the accuracy rate of apple detection is 97.4%, the recall rate is 92.1%, and the mAP value is 96.4%, which reduces the wrong detection and missing detection in the complex orchard environment.
In terms of object tracking, we use the VLAD algorithm with SURF feature descriptors to achieve appearance feature matching and use a validation mechanism to enhance the robustness of VLAD. So, the BoT-SORT algorithm improves the model’s ability to match the same apple during tracking and achieves better tracking results. The results show that the MOTA metric of the multiple-object tracking algorithm reached 85.6%, and a 35.6% drop in IDS to 538, improving the accuracy of apple counting.
For apple counting, we designed an automatic apple counting pipeline for the automatic counting of apple orchard videos. In the extracted orchard video, the average accuracy error (MAE) of this counting method is only 0.07, the coefficient of determination is 0.98, and the predicted value basically fits the ground truth.
The following points are made regarding future research directions and possible improvements. First, with the continuous development of deep learning technology, detectors and trackers with superior performance may appear in the future, which can largely improve the accuracy and speed up the apple counting method. Second, in the future, more accurate yield forecasting results should be obtained, not just in terms of the number of fruit obtained, but down to the kilogram. It is possible to use an RGB-D camera to obtain information about the distance of the fruit, which in turn leads to the diameter of the fruit. The weight of the fruit is then fitted to the fruit diameter. The sum of the weight of each fruit is the yield of the orchard. Finally, the need for lightweight of the entire counting model should also be considered for easy deployment in microdevices. Lightweighting of the model is also a key future research focus, including knowledge distillation, channel pruning, and so on.
Author Contributions
Conceptualization, X.Y. and Y.G.; methodology, X.Y.; software, X.Y.; formal analysis, M.Y.; data curation, M.Y.; writing—original draft, X.Y.; writing—review and editing, Y.G.; validation, M.Y. and H.L.; supervision, H.L.; project administration, H.L.; funding acquisition, H.L. All authors have read and agreed to the published version of the manuscript.
Funding
This work was supported by Shanxi Province Key R&D Program Projects [grant number 2022ZDYF128]; the Central Guided Local Science and Technology Development Fund of Shanxi Province [grant number YDZJSX2021C005]; the Central Guided Local Science and Technology Development Fund of Shanxi Province [grant number YDZJSX2022A016] and the Shanxi Basic Research Program [grant number 202303021212066].
Institutional Review Board Statement
Not applicable.
Informed Consent Statement
Not applicable.
Data Availability Statement
Data will be made available on request.
Acknowledgments
We sincerely thank Guolan Wang and Yue Guo for their contributions to this paper.
Conflicts of Interest
The authors declare no conflict of interest.
References
- He, L.; Fang, W.; Zhao, G.; Wu, Z.; Fu, L.; Li, R.; Majeed, Y.; Dhupia, J. Fruit yield prediction and estimation in orchards: A state-of-the-art comprehensive review for both direct and indirect methods. Comput. Electron. Agric. 2022, 195, 106812. [Google Scholar] [CrossRef]
- Girshick, R.; Donahue, J.; Darrell, T.; Malik, J. Rich feature hierarchies for accurate object detection and semantic segmentation. In Proceedings of the IEEE Conference on Computer Vision and Pattern Recognition, Columbus, OH, USA, 23–28 June 2014; pp. 580–587. [Google Scholar]
- He, K.; Zhang, X.; Ren, S.; Sun, J. Spatial pyramid pooling in deep convolutional networks for visual recognition. IEEE Trans. Pattern Anal. Mach. Intell. 2015, 37, 1904–1916. [Google Scholar] [CrossRef] [PubMed]
- Girshick, R. Fast r-cnn. In Proceedings of the IEEE International Conference on Computer Vision, Santiago, Chile, 7–13 December 2015; pp. 1440–1448. [Google Scholar]
- Redmon, J.; Divvala, S.; Girshick, R.; Farhadi, A. You only look once: Unified, real-time object detection. In Proceedings of the IEEE Conference on Computer Vision and Pattern Recognition, Las Vegas, NV, USA, 27–30 June 2016; pp. 779–788. [Google Scholar]
- Liu, W.; Anguelov, D.; Erhan, D.; Szegedy, C.; Reed, S.; Fu, C.Y.; Berg, A.C. Ssd: Single shot multibox detector. In Proceedings of the Computer Vision–ECCV 2016: 14th European Conference, Amsterdam, The Netherlands, 11–14 October 2016; Proceedings, Part I 14. Springer: Berlin/Heidelberg, Germany, 2016; pp. 21–37. [Google Scholar]
- Guo, W.; Wang, Z.; Dong, Y. Apple detection algorithm based on G-YOLO. In Proceedings of the 2022 IEEE 6th Advanced Information Technology, Electronic and Automation Control Conference (IAEAC), Beijing, China, 3–5 October 2022; IEEE: Piscataway, NJ, USA, 2022; pp. 1741–1747. [Google Scholar]
- Sekharamantry, P.K.; Melgani, F.; Malacarne, J. Deep Learning-Based Apple Detection with Attention Module and Improved Loss Function in YOLO. Remote Sens. 2023, 15, 1516. [Google Scholar] [CrossRef]
- Bewley, A.; Ge, Z.; Ott, L.; Ramos, F.; Upcroft, B. Simple online and realtime tracking. In Proceedings of the 2016 IEEE international conference on image processing (ICIP), Phoenix, AZ, USA, 25–28 September 2016; IEEE: Piscataway, NJ, USA, 2016; pp. 3464–3468. [Google Scholar]
- Ren, S.; He, K.; Girshick, R.; Sun, J. Faster r-cnn: Towards real-time object detection with region proposal networks. Adv. Neural Inf. Process. Syst. 2015, 28, 91–99. [Google Scholar] [CrossRef] [PubMed]
- Milan, A.; Rezatofighi, S.H.; Dick, A.; Reid, I.; Schindler, K. Online multi-target tracking using recurrent neural networks. In Proceedings of the AAAI conference on Artificial Intelligence, San Francisco, CA, USA, 4–9 February 2017; Volume 31. [Google Scholar]
- Wojke, N.; Bewley, A.; Paulus, D. Simple online and realtime tracking with a deep association metric. In Proceedings of the 2017 IEEE international conference on image processing (ICIP), Beijing, China, 17–20 September 2017; IEEE: Piscataway, NJ, USA, 2017; pp. 3645–3649. [Google Scholar]
- Aharon, N.; Orfaig, R.; Bobrovsky, B.Z. BoT-SORT: Robust associations multi-pedestrian tracking. arXiv 2022, arXiv:2206.14651. [Google Scholar]
- Zhang, Y.; Sun, P.; Jiang, Y.; Yu, D.; Weng, F.; Yuan, Z.; Luo, P.; Liu, W.; Wang, X. Bytetrack: Multi-object tracking by associating every detection box. In Proceedings of the European Conference on Computer Vision, Tel Aviv, Israel, 23–27 October 2022; Springer: Berlin/Heidelberg, Germany, 2022; pp. 1–21. [Google Scholar]
- Wang, Z.; Zheng, L.; Liu, Y.; Li, Y.; Wang, S. Towards real-time multi-object tracking. In Proceedings of the European Conference on Computer Vision, Glasgow, UK, 23–28 August 2020; Springer: Berlin/Heidelberg, Germany, 2020; pp. 107–122. [Google Scholar]
- Villacrés, J.; Viscaino, M.; Delpiano, J.; Vougioukas, S.; Cheein, F.A. Apple orchard production estimation using deep learning strategies: A comparison of tracking-by-detection algorithms. Comput. Electron. Agric. 2023, 204, 107513. [Google Scholar] [CrossRef]
- Wang, Z.; Walsh, K.; Koirala, A. Mango fruit load estimation using a video based MangoYOLO—Kalman filter—hungarian algorithm method. Sensors 2019, 19, 2742. [Google Scholar] [CrossRef] [PubMed]
- He, L.; Wu, F.; Du, X.; Zhang, G. Cascade-SORT: A robust fruit counting approach using multiple features cascade matching. Comput. Electron. Agric. 2022, 200, 107223. [Google Scholar] [CrossRef]
- Hu, J.; Fan, C.; Wang, Z.; Ruan, J.; Wu, S. Fruit Detection and Counting in Apple Orchards Based on Improved Yolov7 and Multi-Object Tracking Methods. Sensors 2023, 23, 5903. [Google Scholar] [CrossRef] [PubMed]
- Gao, F.; Fang, W.; Sun, X.; Wu, Z.; Zhao, G.; Li, G.; Li, R.; Fu, L.; Zhang, Q. A novel apple fruit detection and counting methodology based on deep learning and trunk tracking in modern orchard. Comput. Electron. Agric. 2022, 197, 107000. [Google Scholar] [CrossRef]
- Wu, T.; Zhong, S.; Chen, H.; Geng, X. Research on the Method of Counting Wheat Ears via Video Based on Improved YOLOv7 and DeepSort. Sensors 2023, 23, 4880. [Google Scholar] [CrossRef] [PubMed]
- Li, Z.; Zhu, Y.; Sui, S.; Zhao, Y.; Liu, P.; Li, X. Real-time detection and counting of wheat ears based on improved YOLOv7. Comput. Electron. Agric. 2024, 218, 108670. [Google Scholar] [CrossRef]
- Liu, X.; Chen, S.W.; Aditya, S.; Sivakumar, N.; Dcunha, S.; Qu, C.; Taylor, C.J.; Das, J.; Kumar, V. Robust fruit counting: Combining deep learning, tracking, and structure from motion. In Proceedings of the 2018 IEEE/RSJ International Conference on Intelligent Robots and Systems (IROS), Madrid, Spain, 1–5 October 2018; IEEE: Piscataway, NJ, USA, 2018; pp. 1045–1052. [Google Scholar]
- Häni, N.; Roy, P.; Isler, V. MinneApple: A benchmark dataset for apple detection and segmentation. IEEE Robot. Autom. Lett. 2020, 5, 852–858. [Google Scholar] [CrossRef]
- Bhusal, S.; Karkee, M.; Zhang, Q. Apple Dataset Benchmark from Orchard Environment in Modern Fruiting Wall; Washington State University: Pullman, WA, USA, 2019. [Google Scholar]
- Gené-Mola, J.; Sanz-Cortiella, R.; Rosell-Polo, J.R.; Morros, J.R.; Ruiz-Hidalgo, J.; Vilaplana, V.; Gregorio, E. Fuji-SfM dataset: A collection of annotated images and point clouds for Fuji apple detection and location using structure-from-motion photogrammetry. Data Brief 2020, 30, 105591. [Google Scholar] [CrossRef] [PubMed]
- Jocher, G.; Chaurasia, A.; Qiu, J. Ultralytics YOLO. 2023. Available online: https://www.scirp.org/reference/referencespapers?referenceid=3532980 (accessed on 5 October 2024).
- Li, C.; Zhou, A.; Yao, A. Omni-dimensional dynamic convolution. arXiv 2022, arXiv:2209.07947. [Google Scholar]
- Liu, Y.; Shao, Z.; Hoffmann, N. Global attention mechanism: Retain information to enhance channel-spatial interactions. arXiv 2021, arXiv:2112.05561. [Google Scholar]
- Wang, C.Y.; Bochkovskiy, A.; Liao, H.Y.M. YOLOv7: Trainable bag-of-freebies sets new state-of-the-art for real-time object detectors. In Proceedings of the IEEE/CVF Conference on Computer Vision and Pattern Recognition, Vancouver, BC, Canada, 18–22 June 2023; pp. 7464–7475. [Google Scholar]
- Stergiou, A.; Poppe, R.; Kalliatakis, G. Refining activation downsampling with SoftPool. In Proceedings of the IEEE/CVF International Conference on Computer Vision, Montreal, BC, Canada, 11–17 October 2021; pp. 10357–10366. [Google Scholar]
- Jégou, H.; Douze, M.; Schmid, C.; Pérez, P. Aggregating local descriptors into a compact image representation. In Proceedings of the 2010 IEEE Computer Society Conference on Computer Vision and Pattern Recognition, San Francisco, CA, USA, 13–18 June 2010; IEEE: Piscataway, NJ, USA, 2010; pp. 3304–3311. [Google Scholar]
Disclaimer/Publisher’s Note: The statements, opinions and data contained in all publications are solely those of the individual author(s) and contributor(s) and not of MDPI and/or the editor(s). MDPI and/or the editor(s) disclaim responsibility for any injury to people or property resulting from any ideas, methods, instructions or products referred to in the content. |
© 2024 by the authors. Licensee MDPI, Basel, Switzerland. This article is an open access article distributed under the terms and conditions of the Creative Commons Attribution (CC BY) license (https://creativecommons.org/licenses/by/4.0/).











