A Reconfigurable, Nonlinear, Low-Power, VCO-Based ADC for Neural Recording Applications
Abstract
1. Introduction
2. Brief Review of the State of the Art
2.1. Nonlinear Signal-Specific ADCs
2.2. VCO-Based ADC
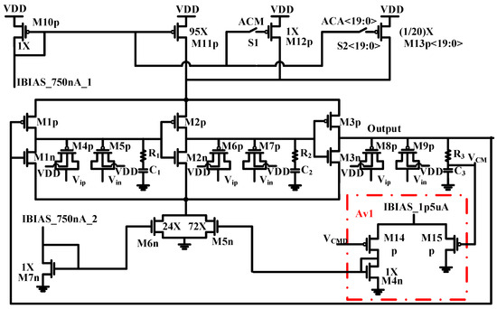
3. Proposed Architecture
4. Simulation Results
5. Conclusions
Author Contributions
Funding
Institutional Review Board Statement
Informed Consent Statement
Data Availability Statement
Conflicts of Interest
References
- Wells, R.E.; Baute, V.; Wahbeh, H. Complementary and Integrative Medicine for Neurologic Conditions. Med. Clin. N. Am. 2017, 101, 881–893. [Google Scholar] [CrossRef]
- Testerman, R.L.; Rise, M.T.; Stypulkowski, P.H. Stypulkowski. Electrical stimulation as therapy for neurological disorders. IEEE Eng. Med. Biol. Mag. 2006, 25, 74–78. [Google Scholar] [CrossRef] [PubMed]
- Jiang, W.; Hokhikyan, V.; Chandrakumar, H.; Karkare, V.; Markovic, D. A ±50-mV Linear-Input-Range VCO-Based Neural-Recording Front-End With Digital Nonlinearity Correction. IEEE J. Solid-State Circuits 2017, 52, 173–184. [Google Scholar] [CrossRef]
- Zhu, B.; Shin, U.; Shoaran, M. Closed-Loop Neural Prostheses With On-Chip Intelligence: A Review and a Low-Latency Machine Learning Model for Brain State Detection. IEEE Trans. Biomed. Circuits Syst. 2021, 15, 877–897. [Google Scholar] [CrossRef] [PubMed]
- Amon, A.; Alesch, F. Systems for deep brain stimulation: Review of technical features. J. Neural Transm. 2017, 124, 1083–1091. [Google Scholar] [CrossRef] [PubMed]
- Shokri, R.; Koolivand, Y.; Shoaei, O.; Aiello, O.; Caviglia, D.D. Multipolar Stimulator for DBS Application with Concurrent Imbalance Compensation. In Proceedings of the 2023 30th IEEE International Conference on Electronics, Circuits and Systems (ICECS), Istanbul, Turkiye, 4–7 December 2023; pp. 1–4. [Google Scholar] [CrossRef]
- Burkhard, P.R.; Vingerhoets, F.J.G.; Berney, A.; Bogousslavsky, J.; Villemure, J.-G.; Ghika, J. Suicide after successful deep brain stimulation for movement disorders. Neurology 2004, 63, 2170–2172. [Google Scholar] [CrossRef] [PubMed]
- Cheng, C.-H.; Tsai, P.-Y.; Yang, T.-Y.; Cheng, W.-H.; Yen, T.-Y.; Luo, Z.; Qian, X.-H.; Chen, Z.-X.; Lin, T.-H.; Chen, W.-M.; et al. A Fully Integrated 16-Channel Closed-Loop Neural-Prosthetic CMOS SoC With Wireless Power and Bidirectional Data Telemetry for Real-Time Efficient Human Epileptic Seizure Control. IEEE J. Solid-State Circuits 2018, 53, 3314–3326. [Google Scholar] [CrossRef]
- Hartmann, C.J.; Fliegen, S.; Groiss, S.J.; Wojtecki, L.; Schnitzler, A. An update on best practice of deep brain stimulation in Parkinson’s disease. Ther. Adv. Neurol. Disord. 2019, 12, 1756286419838096. [Google Scholar] [CrossRef]
- Tong, X.; Ghovanloo, M. Multichannel Wireless Neural Recording AFE Architectures: Analysis, Modeling, and Tradeoffs. IEEE Des. Test 2016, 33, 24–36. [Google Scholar] [CrossRef]
- Sharma, M.; Gardner, A.T.; Strathman, H.J.; Warren, D.J.; Silver, J.; Walker, R.M. Acquisition of Neural Action Potentials Using Rapid Multiplexing Directly at the Electrodes. Micromachines 2018, 9, 477. [Google Scholar] [CrossRef]
- Pazhouhandeh, M.R.; Kassiri, H.; Shoukry, A.; Weisspapir, I.; Carlen, P.L.; Genov, R. Opamp-Less Sub-μW/Channel Δ-Modulated Neural-ADC With Super-GΩ Input Impedance. IEEE J. Solid-State Circuits 2021, 56, 1565–1575. [Google Scholar] [CrossRef]
- Judy, M.; Sodagar, A.M.; Lotfi, R.; Sawan, M. Nonlinear Signal-Specific ADC for Efficient Neural Recording in Brain-Machine Interfaces. IEEE Trans. Biomed. Circuits Syst. 2014, 8, 371–381. [Google Scholar] [CrossRef] [PubMed]
- Badami, K.; Ramos, J.-C.P.; Lauwereins, S.; Verhelst, M. Mixed-signal programmable non-linear interface for resource-efficient multi-sensor analytics. In Proceedings of the 2018 IEEE International Solid-State Circuits Conference—(ISSCC), San Francisco, CA, USA, 11–15 February 2018; pp. 344–346. [Google Scholar] [CrossRef]
- Danial, L.; Sharma, K.; Dwivedi, S.; Kvatinsky, S. Logarithmic Neural Network Data Converters using Memristors for Biomedical Applications. In Proceedings of the 2019 IEEE Biomedical Circuits and Systems Conference (BioCAS), Nara, Japan, 17–19 October 2019; pp. 1–4. [Google Scholar] [CrossRef]
- Sengupta, S.; Johnston, M.L. A Widely Reconfigurable Piecewise-Linear ADC for Information-Aware Quantization. IEEE Trans. Circuits Syst. II Express Briefs 2021, 68, 1073–1077. [Google Scholar] [CrossRef]
- Sirimasakul, S.; Thanachayanont, A. A Logarithmic Level-Crossing ADC with Fixed Comparison Window. In Proceedings of the 2022 19th International Conference on Electrical Engineering/Electronics, Computer, Telecommunications and Information Technology (ECTI-CON), Prachuap Khiri Khan, Thailand, 24–27 May 2022; pp. 1–4. [Google Scholar] [CrossRef]
- Jomehei, M.G.; Sheikhaei, S.; Hafshejani, E.H.; Mirabbasi, S. A Low-Power Logarithmic CMOS Digital-to-Analog Converter for Neural Signal Recording. IEEE Trans. Circuits Syst. II Express Briefs 2022, 69, 15–19. [Google Scholar] [CrossRef]
- Pena-Ramos, J.-C.; Badami, K.; Lauwereins, S.; Verhelst, M. A Fully Configurable Non-Linear Mixed-Signal Interface for Multi-Sensor Analytics. IEEE J. Solid-State Circuits 2018, 53, 3140–3149. [Google Scholar] [CrossRef]
- Sundarasaradula, Y.; Constandinou, T.G.; Thanachayanont, A. A 6-bit, two-step, successive approximation logarithmic ADC for biomedical applications. In Proceedings of the 2016 IEEE International Conference on Electronics, Circuits and Systems (ICECS), Monte Carlo, Monaco, 11–14 December 2016; pp. 25–28. [Google Scholar] [CrossRef]
- Shokri, R.; Koolivand, Y.; Shoaei, O.; Aiello, O.; Caviglia, D. A Nonlinear, Low-Power, VCO-Based ADC for Neural Recording Applications. In Proceedings of the 2023 5th Iranian International Conference on Microelectronics (IICM), Tehran, Iran, 25–26 October 2023; pp. 199–203. [Google Scholar] [CrossRef]
- Available online: https://www.niktek.ir/index.php/products/experimental/ndl (accessed on 26 February 2024).
- Razavi, B. Design of Analog CMOS Integrated Circuits; Mcgraw-Hill Education: New York, NY, USA, 2017. [Google Scholar]
- Tong, X.; Wang, J. A 1 V 10 bit 25 kS/s VCO-based ADC for implantable neural recording. In Proceedings of the 2017 IEEE Biomedical Circuits and Systems Conference (BioCAS), Turin, Italy, 19–21 October 2017; pp. 1–4. [Google Scholar] [CrossRef]
- Pochet, C.; Huang, J.; Mercier, P.; Hall, D.A. A 174.7-dB FoM, 2nd-Order VCO-Based ExG-to-Digital Front-End Using a Multi-Phase Gated-Inverted-Ring Oscillator Quantizer. IEEE Trans. Biomed. Circuits Syst. 2021, 15, 1283–1294. [Google Scholar] [CrossRef]
- Nguyen, V.; Schembari, F.; Staszewski, R.B. A Deep-Subthreshold Variation-Aware 0.2-V Open-Loop VCO-Based ADC. IEEE J. Solid-State Circuits 2022, 57, 1684–1699. [Google Scholar] [CrossRef]
- Rubino, R.; Crovetti, P.S.; Aiello, O. Design of Relaxation Digital-to-Analog Converters for Internet of Things Applications in 40nm CMOS. In Proceedings of the 2019 IEEE Asia Pacific Conference on Circuits and Systems (APCCAS), Bangkok, Thailand, 11–14 November 2019; pp. 13–16. [Google Scholar] [CrossRef]
- Stanchieri, G.D.P.; Aiello, O.; De Marcellis, A. A 0.4 V 180 nm CMOS Sub-μW Ultra-Compact and Low-Effort Design PWM-Based ADC. In Proceedings of the 2024 IEEE International Symposium on Circuits and Systems (ISCAS), Singapore, 19–22 May 2024; pp. 1–5. [Google Scholar] [CrossRef]
- Della Sala, R.; Spinogatti, V.; Bocciarelli, C.; Centurelli, F.; Trifiletti, A. A 0.15-to-0.5 V Body-Driven Dynamic Comparator with Rail-to-Rail ICMR. J. Low Power Electron. Appl. 2023, 13, 35. [Google Scholar] [CrossRef]
- Della Sala, R.; Centurelli, F.; Scotti, G.; Palumbo, G. Rail to Rail ICMR and High Performance ULV Standard-Cell-Based Comparator for Biomedical and IoT Applications. IEEE Access 2024, 12, 4642–4659. [Google Scholar] [CrossRef]
- Garvi, R.; Granizo, J.; Gutierrez, E.; Medina, V.; Wiesbauer, A.; Hernandez, L. A VCO-ADC Linearized by a Capacitive Frequency-to-Current Converter. IEEE Trans. Circuits Syst. II Express Briefs 2023, 70, 1841–1845. [Google Scholar] [CrossRef]
- Yeon, P.; Bakir, M.S.; Ghovanloo, M. Towards a 1.1 mm2 free-floating wireless implantable neural recording SoC. In Proceedings of the 2018 IEEE Custom Integrated Circuits Conference (CICC), San Diego, CA, USA, 8–11 April 2018; pp. 1–4. [Google Scholar] [CrossRef]
- Wu, T.-F.; Chen, M.S.-W. A Noise-Shaped VCO-Based Nonuniform Sampling ADC With Phase-Domain Level Crossing. IEEE J. Solid-State Circuits 2019, 54, 623–635. [Google Scholar] [CrossRef]
- Zhao, W.; Li, S.; Xu, B.; Yang, X.; Tang, X.; Shen, L.; Lu, N.; Pan, D.Z.; Sun, N. A 0.025-mm2 0.8-V 78.5-dB SNDR VCO-Based Sensor Readout Circuit in a Hybrid PLL-∆∑M Structure. IEEE J. Solid-State Circuits 2020, 55, 666–679. [Google Scholar] [CrossRef]
- Huang, J.; Mercier, P.P. A 94.2-dB SNDR 142.6-μW VCO-Based Audio ADC With a Split-ADC Differential Pulse Code Modulation Architecture. IEEE Solid-State Circuits Lett. 2021, 4, 121–124. [Google Scholar] [CrossRef]
- Hu, C.M. Modern Semiconductor Devices for Integrated Circuits; Prentice Hall: Upper Saddle River, NJ, USA, 2010. [Google Scholar]
- Li, M.-X.; Jiang, C.-Y.; Pan, Y.-Y.; Chen, H.-H.; Hsu, Y.-W. Using Inversion-mode MOS Varactors and 3-port Inductor in 0.18-µm CMOS Voltage Controlled Oscillator. In Proceedings of the 2019 International Symposium on Intelligent Signal Processing and Communication Systems (ISPACS), Taipei, Taiwan, 3–6 December 2019; pp. 1–2. [Google Scholar] [CrossRef]
- Margalef-Rovira, M.; Saadi, A.A.; Vincent, L.; Lepilliet, S.; Gaquiere, C.; Gloria, D.; Durand, C.; Barragan, M.J.; Pistono, E.; Bourdel, S.; et al. Highly Tunable High-Q Inversion-Mode MOS Varactor in the 1–325-GHz Band. IEEE Trans. Electron Devices 2020, 67, 2263–2269. [Google Scholar] [CrossRef]













| List | Width/Length [µm/µm] |
|---|---|
| M1p-M3p | 34/2 |
| M1n-M3n | 10/2 |
| M4p-M9p | 11/11 |
| M10p-M13p | 40/8 |
| M4n-M7n | 16/2 |
| M14p-M15p | 120/8 |
| List | Width/Length [µm/µm] for S1 | Width/Length [µm/µm] for S2 (Each of Array) |
|---|---|---|
| M1n | 4/0.18 | 1/0.18 |
| M1p | 8/0.18 | 2/0.18 |
| M2p | 2/0.18 | 0.5/0.18 |
| M3p | 8/0.18 | 2/0.18 |
| M2n | 4/0.18 | 1/0.18 |
| [20] ++ | [18] ** | [24] ++ | [13] ** | [17] ++ | [16] ** | [14] ** | This Work ++ | |
|---|---|---|---|---|---|---|---|---|
| Process | 0.18 | 0.18 | 0.18 | 0.18 | 0.18 | 0.18 | 0.18 | 0.18 |
| ADC type | Two-stage, logarithmic SAR ADC | Exponential counter-based ADC with subthreshold-transistor based DAC | Linear, VCO-based | Exponential, SAR | Logarithmic ADC, Log-based DAC | Nonlinear ADC, piece-wise linear SAR ADC | Nonlinear, digital— programmable SAR ADC | Nonlinear, VCO-based |
| Number of bits | 6 | 8 | 10 | 8 | 3 | 7 | 10 | 8 |
| Reconfigurability | No | No | No | NO | No | Yes | Yes | Yes |
| Supply (V) | 1.8 | 1.8 | 1 | 1.8 | 1.8 | 1.8 | 1.2 | 1 |
| Sampling frequency (kS/s) | 25 | 5000 | 25 | 25 | 250 | 42 | 33 | 16 |
| Input range (V) | 1 | 0.3 | 0.16 | 1 | 1 | 1 | 0.9 | 1 |
| Power consumption (µW) | 14.6 | 3.11 * | 20 | 87.2 | 42.7 | 105 | 6.3 | 62.4 |
| Area (mm2) | 0.164 | 0.0069 | 0.027 | 0.036 | NA | 0.46 | 1.54 | 0.09 |
| *** FOM(J/conv-step) | 9.12p | 2.43f | 0.78p | 13.62p | 21.35p | 19.53p | 0.18p | 15.22p |
Disclaimer/Publisher’s Note: The statements, opinions and data contained in all publications are solely those of the individual author(s) and contributor(s) and not of MDPI and/or the editor(s). MDPI and/or the editor(s) disclaim responsibility for any injury to people or property resulting from any ideas, methods, instructions or products referred to in the content. |
© 2024 by the authors. Licensee MDPI, Basel, Switzerland. This article is an open access article distributed under the terms and conditions of the Creative Commons Attribution (CC BY) license (https://creativecommons.org/licenses/by/4.0/).
Share and Cite
Shokri, R.; Koolivand, Y.; Shoaei, O.; Caviglia, D.D.; Aiello, O. A Reconfigurable, Nonlinear, Low-Power, VCO-Based ADC for Neural Recording Applications. Sensors 2024, 24, 6161. https://doi.org/10.3390/s24196161
Shokri R, Koolivand Y, Shoaei O, Caviglia DD, Aiello O. A Reconfigurable, Nonlinear, Low-Power, VCO-Based ADC for Neural Recording Applications. Sensors. 2024; 24(19):6161. https://doi.org/10.3390/s24196161
Chicago/Turabian StyleShokri, Reza, Yarallah Koolivand, Omid Shoaei, Daniele D. Caviglia, and Orazio Aiello. 2024. "A Reconfigurable, Nonlinear, Low-Power, VCO-Based ADC for Neural Recording Applications" Sensors 24, no. 19: 6161. https://doi.org/10.3390/s24196161
APA StyleShokri, R., Koolivand, Y., Shoaei, O., Caviglia, D. D., & Aiello, O. (2024). A Reconfigurable, Nonlinear, Low-Power, VCO-Based ADC for Neural Recording Applications. Sensors, 24(19), 6161. https://doi.org/10.3390/s24196161

