Smart Sleep Monitoring: Sparse Sensor-Based Spatiotemporal CNN for Sleep Posture Detection
Abstract
1. Introduction
- Using piezoelectric ceramic sensor arrays centered in the chest area, our 58 cm × 28 cm mattress with only 32 sensors enables precise sleep posture detection.
- We developed a model-based feature extraction method which enhances the interpretability of physiological parameters by correlating them with electrical signals, improving the performance of sleep posture classification.
- The S3CNN architecture, with shallow Conv1Ds and Conv2Ds, effectively integrates dynamic temporal and static spatial features, boosting detection accuracy.
- Validated on a real-world sleep dataset, the S3CNN achieved 93.02% accuracy with a minimal sensor array, demonstrating excellent stability in three rounds of 10 fold cross-validation.
2. Hardware Construction
3. Methods
3.1. Signal Processing
3.1.1. Signal Decomposition
| Algorithm 1 Pseudocode for signal decomposition and artifact identification |
Require: Time series data (6000 samples) composite_signal
|
3.1.2. Signal Contamination Management
3.2. Feature Extraction
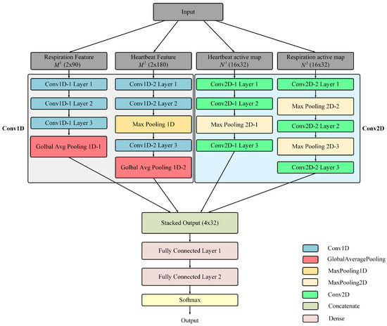
3.3. S3CNN Model
| Algorithm 2 Pseudocode for temporal feature extraction and resampling |
Require: Time series data resp_signal, bcg_signal, dev_signal
|
3.3.1. Multi-Channel CNN Module
3.3.2. Sleep Posture Detection Using Stacked Features
4. Results
4.1. Dataset
4.2. Detection Performance
5. Discussion
5.1. Ablation Study
5.2. Performance Comparison
5.3. Analysis of Model Adaptability and Limitations
6. Conclusions
Author Contributions
Funding
Institutional Review Board Statement
Informed Consent Statement
Data Availability Statement
Conflicts of Interest
References
- Schecter, S.; Liu, J. 411 REM predominance of OSA: Associated with supine position, but not with CPAP adherence. Sleep 2021, 44, A163. [Google Scholar] [CrossRef]
- Wan, Q.; Zhao, H. Human Sleeping Posture Recognition Based on Sleeping Pressure Image. IEEE Sens. J. 2023, 23, 4069–4077. [Google Scholar] [CrossRef]
- Lim, D.; Mazzotti, D. Reinventing polysomnography in the age of precision medicine. Sleep Med. Rev. 2020, 52, 101313. [Google Scholar] [CrossRef] [PubMed]
- Doheny, E.P.; Lowery, M.M. Estimation of respiration rate and sleeping position using a wearable accelerometer. In Proceedings of the 2020 42nd Annual International Conference of the IEEE Engineering in Medicine & Biology Society (EMBC), Virtual Conference, 20–24 July 2020; pp. 4668–4671. [Google Scholar] [CrossRef]
- Abdulsadig, R.S.; Singh, S. Sleep Posture Detection Using an Accelerometer Placed on the Neck. In Proceedings of the 2022 44th Annual International Conference of the IEEE Engineering in Medicine & Biology Society (EMBC), Glasgow, UK, 11–15 July 2022; pp. 2430–2433. [Google Scholar] [CrossRef]
- Xu, K.; Fujita, Y. A Wearable Body Condition Sensor System with Wireless Feedback Alarm Functions. Adv. Mater. 2021, 33, 2008701. [Google Scholar] [CrossRef] [PubMed]
- Ye, J.; Lin, Y. A Non-Invasive Sleep Analysis Approach Based on a Fuzzy Inference System and a Finite State Machine. IEEE Access 2019, 7, 2664–2676. [Google Scholar] [CrossRef]
- Zhang, Y.; Xiao, A. The Relationship between Sleeping Position and Sleep Quality: A Flexible Sensor-Based Study. Sensors 2022, 22, 6220. [Google Scholar] [CrossRef] [PubMed]
- Piriyajitakonkij, M.; Warin, P. SleepPoseNet: Multi-View Learning for Sleep Postural Transition Recognition Using UWB. IEEE J. Biomed. Health Inform. 2021, 25, 1305–1314. [Google Scholar] [CrossRef]
- Choksatchawathi, T.; Author, A. Improving heart rate estimation on consumer grade wrist-worn device using post-calibration approach. IEEE Sens. J. 2020, 20, 7433–7446. [Google Scholar] [CrossRef]
- Tam, A.Y.-C.; Zha, L.-W. Depth-Camera-Based Under-Blanket Sleep Posture Classification Using Anatomical Landmark-Guided Deep Learning Model. Int. J. Environ. Res. Public Health 2022, 19, 13491. [Google Scholar] [CrossRef]
- Akbarian, S.; Delfi, G. Automated Non-Contact Detection of Head and Body Positions During Sleep. IEEE Access 2019, 7, 72826–72834. [Google Scholar] [CrossRef]
- Lin, Y.; Wang, M. Multimodal Polysomnography-Based Automatic Sleep Stage Classification via Multiview Fusion Network. IEEE Trans. Instrum. Meas. 2024, 73, 1–12. [Google Scholar] [CrossRef]
- Luo, B.; Yang, Z. Human Sleep Posture Recognition Method Based on Interactive Learning of Ultra-Long Short-Term Information. IEEE Sens. J. 2023, 23, 13399–13410. [Google Scholar] [CrossRef]
- Liu, J.; Chen, Y. Monitoring Vital Signs and Postures During Sleep Using WiFi Signals. IEEE Internet Things J. 2018, 5, 2071–2084. [Google Scholar] [CrossRef]
- Lai, D.K.-H.; Yu, Z.-H. Vision Transformers (ViT) for Blanket-Penetrating Sleep Posture Recognition Using a Triple Ultra-Wideband (UWB) Radar System. Sensors 2023, 23, 2475. [Google Scholar] [CrossRef] [PubMed]
- Kiriazi, J.E.; Islam, S.M.M. Sleep Posture Recognition with a Dual-Frequency Cardiopulmonary Doppler Radar. IEEE Access 2021, 9, 36181–36194. [Google Scholar] [CrossRef]
- Wang, Z.; Sui, Z. A Piezoresistive Array-Based Force Sensing Technique for Sleeping Posture and Respiratory Rate Detection for SAS Patients. IEEE Sens. J. 2023, 23, 24060–24069. [Google Scholar] [CrossRef]
- Mineharu, A.; Kuwahara, A. A Study of Automatic Classification of Sleeping Position by a Pressure-Sensitive Sensor. In Proceedings of the 2015 International Conference on Informatics, Electronics & Vision (ICIEV), Fukuoka, Japan, 15–18 May 2015; pp. 1–5. [Google Scholar] [CrossRef]
- Georgios, G.; Papangelis, A. Recognition of Sleep Patterns Using a Bed Pressure Mat. In Proceedings of the 4th ACM International Conference on PErvasive Technologies Related to Assistive Environments, Heraklion, Greece, 25–27 May 2011; pp. 1–5. [Google Scholar] [CrossRef]
- Hsia, C.-C.; Hung, Y.-W. Bayesian Classification for Bed Posture Detection Based on Kurtosis and Skewness Estimation. In Proceedings of the 10th International Conference on e-Health Networking, Applications and Services, Singapore, 7–9 July 2008; pp. 165–168. [Google Scholar]
- Matar, G.; Lina, J.-M. Artificial Neural Network for in-Bed Posture Classification Using Bed-Sheet Pressure Sensors. IEEE J. Biomed. Health Inform. 2020, 24, 101–110. [Google Scholar] [CrossRef] [PubMed]
- Enokibori, Y.; Mase, K. Data Augmentation to Build High Performance DNN for in-Bed Posture Classification. J. Inf. Process. 2018, 26, 718–727. [Google Scholar] [CrossRef]
- Heydarzadeh, M.; Nourani, M. In-bed Posture Classification Using Deep Autoencoders. In Proceedings of the 2016 38th Annual International Conference of the IEEE Engineering in Medicine and Biology Society (EMBC), Orlando, FL, USA, 16–20 August 2016; pp. 3839–3842. [Google Scholar]
- Xu, X.; Lin, F. Body-Earth Mover’s Distance: A Matching-Based Approach for Sleep Posture Recognition. IEEE Trans. Biomed. Circuits Syst. 2016, 10, 1023–1035. [Google Scholar] [CrossRef] [PubMed]
- Ostadabbas, Y.; Faezipour, M. Bed Posture Classification for Pressure Ulcer Prevention. In Proceedings of the 2011 Annual International Conference of the IEEE Engineering in Medicine and Biology Society, Boston, MA, USA, 30 August–3 September 2011; pp. 7175–7178. [Google Scholar] [CrossRef]
- Li, Z.; Zhou, Y. A Dual Fusion Recognition Model for Sleep Posture Based on Air Mattress Pressure Detection. Sci. Rep. 2024, 14, 11084. [Google Scholar] [CrossRef]
- Hu, Q.; Tang, X. A Real-Time Patient-Specific Sleeping Posture Recognition System Using Pressure Sensitive Conductive Sheet and Transfer Learning. IEEE Sens. J. 2020, 21, 6869–6879. [Google Scholar] [CrossRef]
- Diao, H.; Chen, C. Deep Residual Networks for Sleep Posture Recognition With Unobtrusive Miniature Scale Smart Mat System. IEEE Trans. Biomed. Circuits Syst. 2021, 15, 111–121. [Google Scholar] [CrossRef] [PubMed]
- Chen, Z.; Wang, Y. Remote Recognition of In-Bed Postures Using a Thermopile Array Sensor With Machine Learning. IEEE Sens. J. 2021, 21, 10428–10436. [Google Scholar] [CrossRef]
- Kau, L.-J.; Wang, M.-Y. Pressure-Sensor-Based Sleep Status and Quality Evaluation System. IEEE Sens. J. 2023, 23, 9739–9754. [Google Scholar] [CrossRef]
- Alvarado-Serrano, C.; Soriano-Paños, D. An Algorithm for Beat-to-Beat Heart Rate Detection from the BCG Based on the Continuous Spline Wavelet Transform. Biomed. Signal Process. Control 2016, 27, 96–102. [Google Scholar] [CrossRef]
- Borovkova, E.I.; Ponomarenko, V.I. Method of Extracting the Instantaneous Phases and Frequencies of Respiration from the Signal of a Photoplethysmogram. Mathematics 2023, 11, 4903. [Google Scholar] [CrossRef]
- Mai, Y.; Chen, Z. Non-Contact Heartbeat Detection Based on Ballistocardiogram Using UNet and Bidirectional Long Short-Term Memory. IEEE J. Biomed. Health Inform. 2022, 26, 3720–3730. [Google Scholar] [CrossRef] [PubMed]
- Shin, S.; Yousefian, P. A Unified Approach to Wearable Ballistocardiogram Gating and Wave Localization. IEEE Trans. Biomed. Eng. 2021, 68, 1115–1122. [Google Scholar] [CrossRef] [PubMed]
- Jiao, C.; Su, B.-Y. Multiple Instance Dictionary Learning for Beat-to-Beat Heart Rate Monitoring From Ballistocardiograms. IEEE Trans. Biomed. Eng. 2018, 65, 2634–2648. [Google Scholar] [CrossRef]
- Bicen, A.O.; Gurel, N.Z. Improved Pre-Ejection Period Estimation From Ballistocardiogram and Electrocardiogram Signals by Fusing Multiple Timing Interval Features. IEEE Sens. J. 2017, 17, 4172–4180. [Google Scholar] [CrossRef]
- Chamankar, N.; Mahdavi, H. A Flexible Piezoelectric Pressure Sensor Based on PVDF Nanocomposite Fibers Doped with PZT Particles for Energy Harvesting Applications. Ceram. Int. 2020, 46, 19669–19681. [Google Scholar] [CrossRef]
- Lu, L.; Zhao, N. Coupling Piezoelectric and Piezoresistive Effects in Flexible Pressure Sensors for Human Motion Detection from Zero to High Frequency. J. Mater. Chem. C 2021, 9, 9309–9318. [Google Scholar] [CrossRef]
- Rajala, S.; Mattila, R. Designing, Manufacturing and Testing of a Piezoelectric Polymer Film In-Sole Sensor for Plantar Pressure Distribution Measurements. IEEE Sens. J. 2017, 17, 6798–6805. [Google Scholar] [CrossRef]
- Gong, W.-B.; Hu, J.-Q. The MacLaurin Series for the GI/G/1 Queue. J. Appl. Probab. 1992, 29, 176–184. [Google Scholar] [CrossRef]
- Dikun, H.; Weidong, G.; Keng, K.A.; Mengjiao, H. STConvSleepNet: A Spatiotemporal Convolutional Network for Sleep Posture Detection (Accepted). In Proceedings of the 2024 46th Annual International Conference of the IEEE Engineering in Medicine and Biology Society (EMBC), Orlando, FL, USA, 15–19 July 2024. [Google Scholar]
- Tam, A.Y.-C.; So, B.P.-H. A Deep Learning Approach with Synthetic Augmentation of Blanket Conditions. Sensors 2021, 21, 5553. [Google Scholar] [CrossRef] [PubMed]
- Mahvash Mohammadi, S.; Kouchaki, S. Two-Step Deep Learning for Estimating Human Sleep Pose Occluded by Bed Covers. In Proceedings of the Annual International Conference of the IEEE Engineering in Medicine and Biology Society, Berlin, Germany, 23–27 July 2019. [Google Scholar] [CrossRef]
- Liu, X.; Jiang, W. PosMonitor: Fine-Grained Sleep Posture Recognition with mmWave Radar. IEEE Internet Things J. 2023, 11, 11175–11189. [Google Scholar] [CrossRef]
- Intongkum, C.; Sasiwat, Y. Monitoring and Classification of Human Sleep Postures, Seizures, and Falls From Bed Using Three-Axis Acceleration Signals and Machine Learning. SN Comput. Sci. 2023, 5, 104. [Google Scholar] [CrossRef]
- Chen, P.-J.; Hu, T.-H. Raspberry Pi-Based Sleep Posture Recognition System Using AIoT Technique. Healthcare 2022, 10, 513. [Google Scholar] [CrossRef]









| Layer Name | Filters and Kernels | Strides and Padding | Activation |
|---|---|---|---|
| Conv1D-1 Layer 1 | filters = 16, kernel = 11 | strides = 1, padding = “same” | ReLU |
| Conv1D-1 Layer 2 | filters = 24, kernel = 11 | strides = 2, padding = “same” | ReLU |
| Conv1D-1 Layer 3 | filters = 32, kernel = 11 | strides = 2, padding = “same” | ReLU |
| Conv1D-2 Layer 1 | filters = 16, kernel = 11 | strides = 2, padding = “same” | ReLU |
| Conv1D-2 Layer 2 | filters = 24, kernel = 11 | strides = 2, padding = “same” | ReLU |
| MaxPooling1D | - | pool size = 3 | - |
| Conv1D-2 Layer 3 | filters = 32, kernel = 11 | strides = 1, padding = “same” | ReLU |
| Conv2D-1 Layer 1 | filters = 6, kernel = (3,3) | strides = (2,2), padding = “same” | ReLU |
| Conv2D-1 Layer 2 | filters = 16, kernel = (3,3) | strides = (2,2), padding = “same” | ReLU |
| MaxPooling 2D-1 | - | pool size = (2,2) | - |
| Conv2D-1 Layer 3 | filters = 32, kernel = (4,2) | strides = (1,1), padding = “valid” | ReLU |
| Conv2D-2 Layer 1 | filters = 12, kernel = (3,3) | strides = (2,2), padding = “same” | ReLU |
| MaxPooling 2D-2 | - | pool size = (2,2) | - |
| Conv2D-2 Layer 2 | filters = 24, kernel = (3,3) | strides = (1,1), padding = “same” | ReLU |
| MaxPooling 2D-3 | - | pool size = (2,2) | - |
| Conv2D-2 Layer 3 | filters = 32, kernel = (4,2) | strides = (1,1), padding = “valid” | ReLU |
| Fully Connected Layer 1 | units = 64 | - | relu |
| Fully Connected Layer 2 | units = 96 | - | relu |
| Sleep Posture | All Samples | Uninterfered Samples | Interfered Samples |
|---|---|---|---|
| Supine | 4232 | 3806 | 426 |
| Right Lateral | 2934 | 2566 | 368 |
| Left Lateral | 1417 | 1274 | 143 |
| Total Samples | 8583 | 7646 | 937 |
| Hyperparameter | Value(s) | Rationale |
|---|---|---|
| Learning Rate | 0.001 | Balances convergence speed and training stability |
| Batch Size | 48 | Provides a balance between memory usage and gradient estimate stability |
| Number of Epochs | 100 | Sufficient for convergence based on initial experimentation |
| Weight Decay | 0.0005 | L2 regularization to prevent overfitting by penalizing large weights |
| Optimizer | Adam | Chosen for its adaptive learning rate and good performance in similar tasks |
| Dropout Rate | 0.5 | Helps to prevent overfitting by randomly dropping neurons during training |
| Activation Functions | ReLU, Softmax | ReLU for hidden layers to introduce non-linearity and Softmax for output layer classification |
| Metric | MCNN-Conv1D for Temporal Features | MCNN-Conv2D for Spatial Features | S3CNN for Spatiotemporal Features |
|---|---|---|---|
| Acc | % | % | % |
| Rec | % | % | % |
| Pre | % | % | % |
| F1 score | |||
| AUC |
| Reference | Number of Sensors | Method | Accuracy |
|---|---|---|---|
| Mineharu et al. [19] | Support Vector Machine | 77.1% | |
| Hsia et al. [21] | Support Vector Machine | 83.5% | |
| Qilong et al. [2] | Support Vector Machine | 98.1% | |
| Matar et al. [22] | HOG + LBP | 96.7% | |
| Enokibori et al. [23] | 3200 | Deep Neural Network | 99.7% |
| Heydarzadeh et al. [24] | Deep Neural Network | 98.1% | |
| Qisong et al. [28] | CNN-SVM | 91.2% | |
| Diao et al. [29] | RestNet | 95.1% | |
| Georgios et al. [20] | PCA-HMM | 90.3% | |
| Xu et al. [25] | K-nearest Neighborhood | 91.2% | |
| Yousef et al. [26] | K-nearest Neighborhood | 97.1% | |
| Zhangjie et al. [30] | HOG-PCA | 89.0% | |
| Jen et al. [31] | CNN | 96.9% | |
| Our method | S3CNN | 93.0% |
Disclaimer/Publisher’s Note: The statements, opinions and data contained in all publications are solely those of the individual author(s) and contributor(s) and not of MDPI and/or the editor(s). MDPI and/or the editor(s) disclaim responsibility for any injury to people or property resulting from any ideas, methods, instructions or products referred to in the content. |
© 2024 by the authors. Licensee MDPI, Basel, Switzerland. This article is an open access article distributed under the terms and conditions of the Creative Commons Attribution (CC BY) license (https://creativecommons.org/licenses/by/4.0/).
Share and Cite
Hu, D.; Gao, W.; Ang, K.K.; Hu, M.; Chuai, G.; Huang, R. Smart Sleep Monitoring: Sparse Sensor-Based Spatiotemporal CNN for Sleep Posture Detection. Sensors 2024, 24, 4833. https://doi.org/10.3390/s24154833
Hu D, Gao W, Ang KK, Hu M, Chuai G, Huang R. Smart Sleep Monitoring: Sparse Sensor-Based Spatiotemporal CNN for Sleep Posture Detection. Sensors. 2024; 24(15):4833. https://doi.org/10.3390/s24154833
Chicago/Turabian StyleHu, Dikun, Weidong Gao, Kai Keng Ang, Mengjiao Hu, Gang Chuai, and Rong Huang. 2024. "Smart Sleep Monitoring: Sparse Sensor-Based Spatiotemporal CNN for Sleep Posture Detection" Sensors 24, no. 15: 4833. https://doi.org/10.3390/s24154833
APA StyleHu, D., Gao, W., Ang, K. K., Hu, M., Chuai, G., & Huang, R. (2024). Smart Sleep Monitoring: Sparse Sensor-Based Spatiotemporal CNN for Sleep Posture Detection. Sensors, 24(15), 4833. https://doi.org/10.3390/s24154833

