Novel Robotic Arm Working-Area AI Protection System
Abstract
:1. Introduction
2. Related Works
2.1. Convolutional Neural Networks, CNN
2.2. YOLOv4
2.3. YOLO-Related Application Literature
2.4. Industrial Safety-Related Literature
3. Materials and Methods
3.1. Industrial Safety-Related Literature
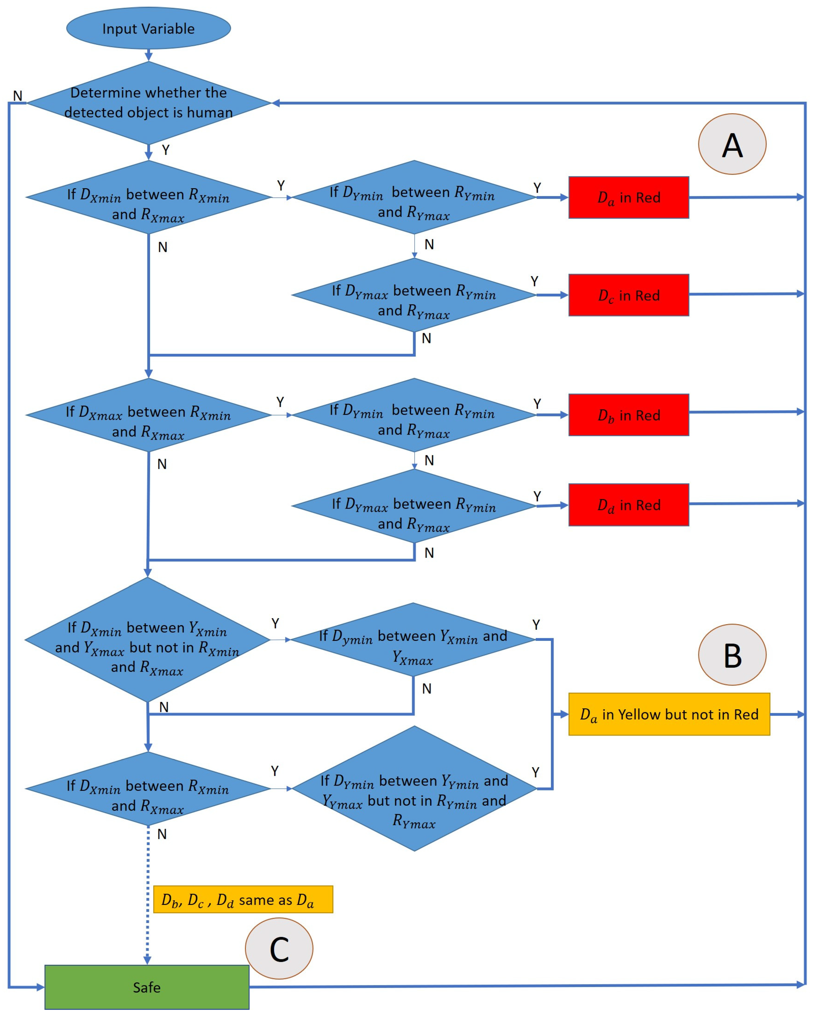
3.2. Personnel Location Identification Algorithm (PLIA)
- In case A, since the Da of the person is in the dangerous range, the algorithm will determine them as being in the dangerous warning range, and will not enter the other determinants.
- In the case of part B, it first determines whether the person’s Da, Db, Dc, Dd are in the dangerous range. If not, it will determine whether they are in the secondary alert range. In B, the person’s Da are all within the warning range. It is determined to be in the warning range.
- In the case of part C, it first determines whether the person’s Da, Db, Dc, Dd are in the dangerous range. If not, it determines whether they are in the warning range, and finally whether they are currently in the safe range.
3.3. AI Protection Module Application
4. Experimental Results
4.1. System Actions and Architecture
4.2. Actual Action—Open Robotic Arm Workstation
4.3. Comparison with Commercial Keyence Safety Grating
5. Conclusions
Author Contributions
Funding
Institutional Review Board Statement
Informed Consent Statement
Data Availability Statement
Conflicts of Interest
References
- Epson. Azumino-shi, Nagano, Japan. Available online: https://epson.com/about-robots (accessed on 9 December 2021).
- International Federation of Robotics. Frankfurt am Main, Hessen, Germany. Available online: https://ifr.org/ifr-press-releases/news/ifr-forecast-1.7-million-new-robots-to-transform-the-worlds-factories-by-20 (accessed on 27 September 2017).
- Preventing the Injury of Workers by Robots. Available online: https://www.cdc.gov/niosh/docs/85-103/ (accessed on 6 June 2014).
- ROBOTICS-The Problem. Available online: https://www.cdc.gov/niosh/topics/robotics/aboutthecenter.html (accessed on 7 December 2020).
- Occupational Safety and Health Administration, Ministry of Labor. New Taipei City, Taiwan. Available online: https://www.osha.gov.tw/1106/1164/1165/1168/34345/, (accessed on 18 August 2021).
- Hubel, D.H.; Patrick, H. Receptive Fields, Binocular Interaction and Functional Architecture in The Cat’s Visual Cortex. J. Physiol. 1961, 160, 106–154. [Google Scholar] [CrossRef] [PubMed]
- LeCun, Y.; Haffner, P.; Bottou, L.; Bengio, Y. Object Recognition with Gradient-Based Learning; AT&T Shannon Lab: Murray Hill, NJ, USA, 1989; pp. 319–345. [Google Scholar]
- Imoto, K.; Nakai, T.; Ike, T.; Haruki, K.; Sato, Y. A CNN-based transfer learning method for defect classification in semiconductor manufacturing. In Proceedings of the 2018 International Symposium on Semiconductor Manufacturing (ISSM), Tokyo, Japan, 10–11 December 2018; pp. 1–3. [Google Scholar]
- Narvekar, C.; Rao, M. Flower classification using CNN and transfer learning in CNN- Agriculture Perspective. In Proceedings of the 2020 3rd International Conference on Intelligent Sustainable Systems (ICISS), Thoothukudi, India, 3–5 December 2020; pp. 3–5. [Google Scholar]
- Redmon, J.; Divvala, S.; Girshick, R.; Farhadi, A. You only look once: Unified, real-time object detection. In Proceedings of the IEEE Conference on Computer Vision and Pattern Recognition, Las Vegas, NV, USA, 27–30 June 2016; pp. 779–788. [Google Scholar]
- Bochkovskiy, A.; Wang, C.Y.; Liao, H.Y.M. Yolov4: Optimal speed and accuracy of object detection. arXiv 2004, 10943. [Google Scholar]
- Dewi, C.; Chen, R.C.; Liu, Y.T.; Jiang, X.; Hartomo, K.D. Yolo V4 for advanced traffic sign recognition with synthetic training data generated by various GAN. IEEE Access 2021, 9, 97228–97242. [Google Scholar] [CrossRef]
- Mamdou, N.; Khattab, A. YOLO-based deep learning framework for olive fruit fly detection and counting. IEEE Access 2021, 9, 84252–84262. [Google Scholar] [CrossRef]
- Xu, Z.; Li, J.; Zhang, M. A surveillance video real-time analysis system based on edge-cloud and FL-YOLO cooperation in coal mine. IEEE Access 2021, 9, 68482–68497. [Google Scholar] [CrossRef]
- Qin, L.; Shi, Y.; He, Y.; Zhang, J.; Zhang, X.; Li, Y.; Deng, T.; Yan, H. ID-YOLO: Real-time salient object detection based on the driver’s fixation region. IEEE Trans. Intell. Transp. 2022, 23, 15898–15908. [Google Scholar] [CrossRef]
- Zhao, S.; Liu, B.; Chi, Z.; Li, T.; Li, S. Characteristics based fire detection system under the effect of electric fields with improved Yolo-v4 and ViBe. IEEE Access 2022, 10, 81899–81909. [Google Scholar] [CrossRef]
- Keyence. Higashiyodogawa-ku, Osaka, Japan. Available online: https://www.keyence.com.tw/products/safety/light-curtain/gl-r/s (accessed on 28 December 2021).
- Omron. Shimogyo-ku, Kyoto, Japan. Available online: https://www.omron.com.tw/products/family/1581/ (accessed on 30 December 2021).
- Banner. Minneapolis, MN, United States. Available online: https://www.bannerengineering.com/us/en/products/machine-safety/safety-light-curtains.html#all (accessed on 30 December 2021).
- Wang, C.Y.; Bochkovskiy, A.; Liao, H.Y.M. Scaled-yolov4: Scaling cross stage partial network. In Proceedings of the IEEE/cvf Conference on Computer Vision and Pattern Recognition, Nashville, TN, USA, 20–25 June 2021; pp. 13029–13038. [Google Scholar]
- Jiang, Z.; Zhao, L.; Li, S.; Jia, Y. Real-time object detection method based on improved YOLOv4-tiny. arXiv 2011, arXiv:2011.04244. [Google Scholar]


















| Method | FPS | mAP (%) |
|---|---|---|
| YOLOv3 | 49 | 52.5 |
| YOLOv4 | 41 | 64.9 |
| YOLOv3-tiny | 277 | 30.5 |
| YOLOv4-tiny | 270 | 38.1 |
| Type | Response Time (ms) On to Off | |
|---|---|---|
| Mesh Type | Mesh Type | |
| GL-S08SH | GL-S08FH | 6.6 |
| GL-S12SH | GL-S12FH | 6.6 |
| GL-S24SH | GL-S24FH | 7.0 |
| GL-S36SH | GL-S36FH | 8.3 |
Disclaimer/Publisher’s Note: The statements, opinions and data contained in all publications are solely those of the individual author(s) and contributor(s) and not of MDPI and/or the editor(s). MDPI and/or the editor(s) disclaim responsibility for any injury to people or property resulting from any ideas, methods, instructions or products referred to in the content. |
© 2023 by the authors. Licensee MDPI, Basel, Switzerland. This article is an open access article distributed under the terms and conditions of the Creative Commons Attribution (CC BY) license (https://creativecommons.org/licenses/by/4.0/).
Share and Cite
Lee, J.-D.; Jheng, E.-S.; Kuo, C.-C.; Chen, H.-M.; Hung, Y.-H. Novel Robotic Arm Working-Area AI Protection System. Sensors 2023, 23, 2765. https://doi.org/10.3390/s23052765
Lee J-D, Jheng E-S, Kuo C-C, Chen H-M, Hung Y-H. Novel Robotic Arm Working-Area AI Protection System. Sensors. 2023; 23(5):2765. https://doi.org/10.3390/s23052765
Chicago/Turabian StyleLee, Jeng-Dao, En-Shuo Jheng, Chia-Chen Kuo, Hong-Ming Chen, and Ying-Hsiu Hung. 2023. "Novel Robotic Arm Working-Area AI Protection System" Sensors 23, no. 5: 2765. https://doi.org/10.3390/s23052765
APA StyleLee, J.-D., Jheng, E.-S., Kuo, C.-C., Chen, H.-M., & Hung, Y.-H. (2023). Novel Robotic Arm Working-Area AI Protection System. Sensors, 23(5), 2765. https://doi.org/10.3390/s23052765
