Model for Managing the Integration of a Vehicle-to-Home Unit into an Intelligent Home Energy Management System
Abstract
1. Introduction
1.1. Background
1.2. Gaps and Contribution
- The vast majority of EMS-optimized systems are incompatible with V2H and/or SPV systems.
- There is a lack of study analyzing the effects of meteorological conditions and driving behavior on SPV production and consumption.
- Additional research should be conducted on V2H services for SPV power transmission and peak shaving.
- The economic sustainability of V2H’s two-way operation is still up for debate.
- There is a need to develop an optimal HEMS system with or without V2H and/or SPV.
- V2H services should be examined for SPV power transmission and peak reduction.
- An upgraded HEMS should consider weather, driving behaviors, and SPV advantages.
- The HCPV design should be examined economically.
- An optimal schedule should be developed for home appliances to determine the on/off load states and charging and discharging times for EVs and V2H systems.
2. Methodology
2.1. Multi-Agent System (MAS) and Intelligent Agent Concepts
- Reactive agents are reactive variables with little environmental understanding. The first use of the Brooks skeleton is significant. This structure’s class hierarchy has a specific behavior. Each layer or behavior in the system is independent, although high-level activity will remove low-level behavior. This type of anatomy highlights why it does not need to be examined but can be taken up quickly if necessary. Factors can not change or get rid of uncertainty, and it may be hard to tell where a factor will be in a given situation.
- Regarding deliberative agents, an explanatory model contains deliberative agents in which judgments are made correctly. Agents with this type of anatomy form strategies to achieve their goals, making them better suited to solving mysteries and responding to unexpected events. Several Belief–Desire–Intention (BDI) models have been introduced for building commercial agents, as well as many alternative models. In this model, the agent’s beliefs represent his feelings about the world. The agent’s motives are his desires. This is the agent’s goal, but they will conflict if the agent has many objectives. An agent’s plans are the actions he must take to achieve his goals.
- Regarding hybrid agents, during the procedure, most agents are hybrids of reaction and reflection, with examples intrinsic to Turing machines.
- A multi-agent system (MAS) is essentially a system with two or more IAs being implemented. Indeed, in a MAS, there is no clear goal for the system as a whole; instead, this is achieved by bringing together several independent agents, each with a distinct local objective. In contrast, a MAS has proven to be the most intelligent management unit regarding power distribution. The decentralized structure of MAS technology enables the division of complex problems into subproblems through simultaneous processing to achieve the end goal, thus, reducing the computational overhead of a single machine. Extensive research has shown, for example, that intelligent elements could be used to control the power grid sustainably and to isolate the part of the system that is not working.
2.2. HCPV Design
- Renewable energy sources (solar photovoltaic panels);
- Real-time intelligent energy management module (HEMS);
- HEMS storage device (batteries);
- Vehicle-to-home unit (V2H).
2.3. V2H-HCPV Cost Benefit Model
2.4. V2H Energy Balance Model
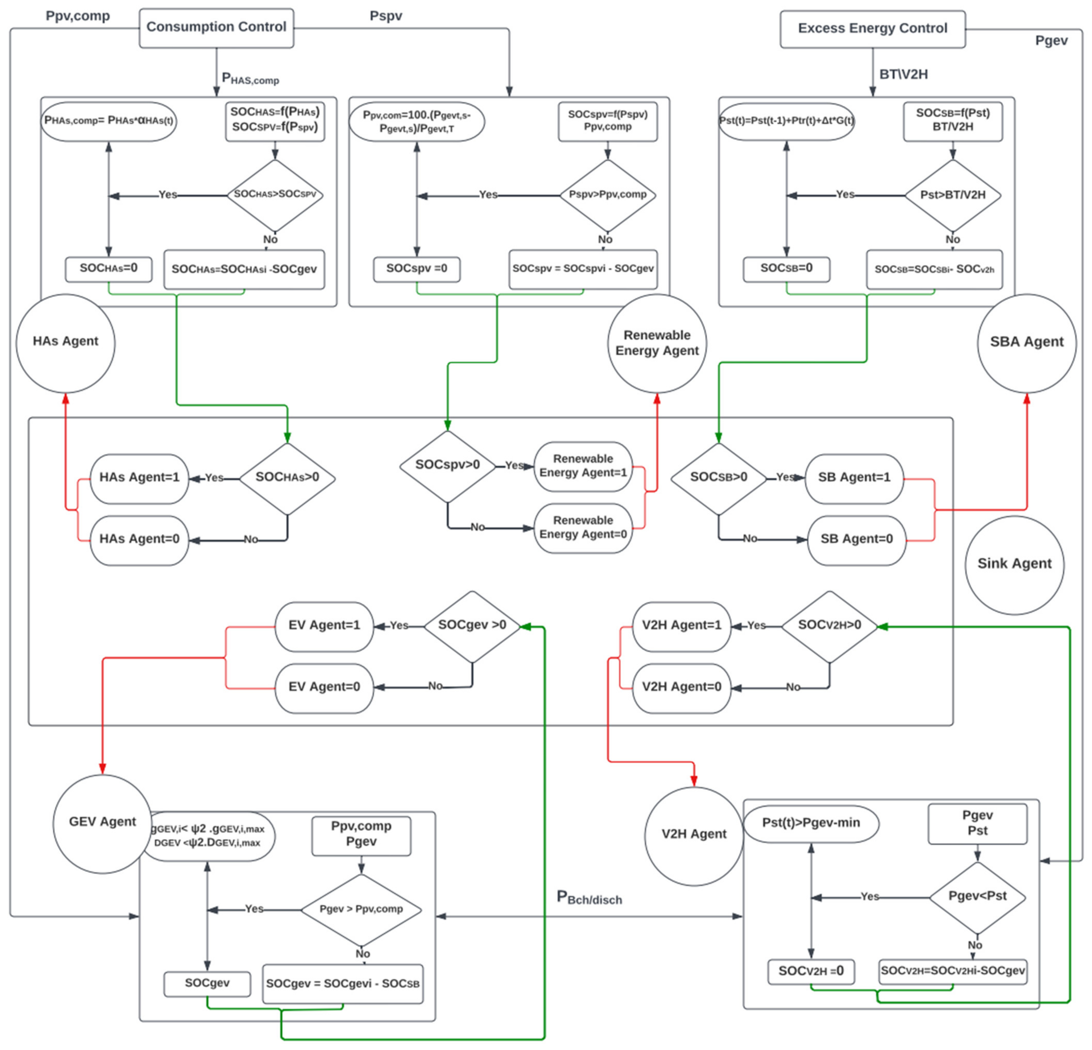
2.5. Agent Renewable Energy System
- ▪
- The primary agent (sink) coordinates with intermediate-level agents (renewable agent, EV agent, V2H agent, and HAs agent). Each IA can communicate with other implementing agencies to coordinate energy supply and demand through the basin. Additionally, the shared power state must be sent to all connected agents.
- ▪
- The renewable energy agent collects real-time energy demand data to assess whether there is an energy surplus or deficit. The formula for estimating the rate of consumption for a particular purpose is given in Equation (5), where Ppv,comp indicates the SPV consumption rate in our situation; are the power consumption of the SPV and the GEV, respectively, at time t; is the consumption of SPV at total time T:
- ▪
- The EV agent is responsible for charging and discharging the GEV batteries, which can be charged via SPV or the grid [34]. For the GEV network power transfer, the battery charger capacity is determined by , where PGEV,t is the maximum power usage of a GEV when ψ2 is deactivated. When ψ3, the charging power (DGEV,i) must be less than the DGEV,i,max limit (Equation (6)). Further, the effectiveness of the charged and discharged activities is taken into account.
- ▪
- The V2H agent regulates the output power to provide backup power during power shortage conditions. The V2H unit involves a bi-directional charger to support the power converting function. The simulation considers a root mean square (RMS) 220 V for an AC supply and 350 V for the DC input at the front end. The battery is a hydrogen fuel cell 4.0 Ah capacity that contains 84 cells to produce from 0.5 to 0.08 V per cell.
- ▪
- The minimum SOC of the GEV should be less than or equal to the charging and discharging efficiencies () of the maximum GEV’s SOC.
- ▪
- The SOC should meet the daily driving distance () to the maximum driving distance of the GEV ().
- ▪
- Stationary battery agent (SBA) is a lead-acid battery with 56 Ah capacity and 12 V voltage. It is capable of storing about 0.55 kWh of energy. Thus, this SB is responsible for storing excess energy and the SBA is activated when a power deficit occurs. Equation (4) defines the stored energy at the end of time t. In addition, the condition of the BT/V2H should reflect the amount of electricity remaining from the previous period and the charge/discharge in the period t. In addition, the efficiency of charge/discharge processes are considered [35], where ∆t is the period of the elementary level; PTR (t) is the amount of energy expended during trip at time t; Pc1, Pc2 are charged and discharged in time t (W/h).
- ▪
- The HA agent is a physical presence agent that monitors the total household energy demand determined through the use of appliances (shiftable and non-shiftable), as defined in Equation (9) [36], where PHAS represents the energy rating and αHAs represents the state of the HAs, then the daily electricity consumption PHAS,comp is expressed as:
3. HCPV Scheduling Algorithm
3.1. HAs Scheduling Controller Condition
3.2. Scenario-Based MAS Scheduling Algorithm
3.2.1. State 1: Standard GEV Charging
3.2.2. State 2: Standard V2H Charging/Discharging
3.2.3. State 3: GEV Charging Supplemented by SPV
3.2.4. State 4: V2H Charging/Discharging Supplemented by SPV
4. Results and Discussion
4.1. Load Scheduling Capability Analysis
4.2. Impact of V2H/GEV on Household Energy Consumption
4.3. Transferring SPV by V2H during Four Scenarios
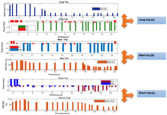
4.4. Impact of Travel Distance on V2H
- -
- Short travel distance, the SOCV2H starts dropping less than 50% from 7:30 p.m.;
- -
- Medium travel distance, the SOCV2H starts dropping less than 50% from 6 p.m.;
- -
- Long travel distance, the SOCV2H starts dropping less than 50% from 10:30 a.m.
4.5. Analysis of Energy Flows and Cost Expenditure
4.5.1. State 1: Standard GEV Charging
4.5.2. State 2: Standard V2H Charging/Discharging
4.5.3. State 3: GEV Charging Supplemented by SPV
4.5.4. State 4: V2H Charging/Discharging Supplemented by SPV
4.6. Daily Household Electricity Expenditure
5. Conclusions
Author Contributions
Funding
Institutional Review Board Statement
Informed Consent Statement
Data Availability Statement
Conflicts of Interest
Nomenclature
| Acronyms | |
| HCPV | Home centralized PV |
| MAS | Multi-agent system |
| IA | Intelligent agent |
| GEV | Green electric vehicle |
| SPV | Solar photovoltaic |
| HEMS | Home energy management |
| HAs | Home appliances |
| SH | Smart home |
| SB | Stationary battery |
| MG | Microgrid |
| SG | Smart grid |
| V2H | Vehicle-to-home |
| RnEs | Renewable energies |
| Ah | amp hours |
| Sets | |
| PHCPV,I | Grid power requirement |
| gHome,i | Home electricity demand |
| PSPVt,s | SPV supply |
| ψ1,2,3 | Relay states 0/1 |
| I | Time index |
| δ | Discharge depth |
| S(i) | V2H/GEV state in/out |
| SOC | State of charge |
| T | Maximum discharge |
| PCmax | Max power for charging |
| PBch/disch- | max: Max battery |
| Ts (s) | Starting Time Interval |
| Cnet-min | Household elec. costs |
| PHCPV,I | Grid power requirement |
| Parameters | |
| PPV,comp | SPV consumption rate |
| PSPV,T | Total SPV energy all/days |
| δSPV | Investment cost ($/Kw) |
| PBch/disch,i | Battery capacity, KW |
| SPVt,s | Solar power supply |
| PC,i | Maximum amount of energy |
| PST | Saved power during time t |
| gGEV,i | V2H-PEV battery charger |
| ηch/ηdisch | Charging/discharging (%) |
| χ | Daily driving distance (KM) |
| Dβ | GEV max-distance (KM) |
| CHAs-SPE | Total sp on purchasing |
| CHCPV-SPV | Cost of installation |
| CHCPV-TR | Forecasts total revenue |
| PSPVt,s | Solar power at time t |
| GSPVt,s | Solar irradiance |
| Average Temperature | |
| PSPV,t | SPV irradiance at time t |
| Prated | Output power rated (KW) |
| GGEV,i,max | Max V2H-PEV charger |
| ∆c | Charge |
| ∆d | Discharge |
Appendix A


Appendix B
| Items | Parameters |
|---|---|
| HCPV System Technical Parameters | |
| SPV related power | 1.0 Kw |
| Interest rate | 4.80% |
| HCPV lifetime | 25.0 |
| Rated Capacity: gratedSPV (KW) | 8.02 Kw |
| Investment cost (δSPV) ($/KW) | 769.0 $/KW |
| SPV Cell Numbers | Ns 3; Np 6 |
| PGrid,max (Kw) | 9725 Kw |
| GEV Technical Specifications | |
| V2H Energy Efficiency (KWh/100 Km) | 10.0 KWh/100 Km |
| PchmaxGEV (KW) = 5.0 | CMaxGEV (KW) = 30 |
| PDismaxV2H (KW) = 0.95 | CMinGEV (KW) = 5.0 |
| ηchGEV/ηdischGEV= | |
| Cdisnet (RTPGEV) = 1.85 RTPAvg | |
| Daily Driving Distance (Km) | 32.0 Km |
| Maximum Charging Power (PBdichmax) (Kw) | 3.0 Kw |
| SoCV2H-min (%) | 19% |
| SoCV2H-max (%) | 90% |
| SOCGEV Range | 30~80% |
| GEV Technical Specifications | |
| Weather Data | From 2014 to 2019 |
| CMaxV2H (KW) = 8.0 | ηchV2H/ηdischV2H= |
| CMinV2H (KW) = 3.0 | Cdisnet(RTPV2H) = 1.2 RTPAvg |
| PchmaxV2H (KW) = −3.5 | CMaxV2H (KW) = 8.0 |
| PDismaxV2H (KW) = 0.95 | |
| Probability Distribution of Daily Travel Behavior | |
| GEV parked Home (H) | From 7 p.m. to 7 a.m. |
| Short Distances Km | 8~30 km |
| medium distances Km | 50~80 km |
| Long Distance Km | 100~120 km |
References
- Dawoud, S.M. Developing different hybrid renewable sources of residential loads as a reliable method to realize energy sustainability. Alex. Eng. J. 2021, 60, 2435–2445. [Google Scholar] [CrossRef]
- Torres, J.F.; Troncoso, A.; Koprinska, I.; Wang, Z.; Martínez-Álvarez, F. Big data solar power forecasting based on deep learning and multiple data sources. Expert Syst. 2019, 36, e12394. [Google Scholar] [CrossRef]
- Saoud, A.; Recioui, A. Hybrid algorithm for cloud-fog system based load balancing in smart grids. Bull. Electr. Eng. Inform. 2022, 11, 477–487. [Google Scholar] [CrossRef]
- Recioui, A.; Dekhandji, F.Z. Implementation of Load Control for Smart Metering in Smart Grids. In Optimizing and Measuring Smart Grid Operation and Control; IGI Global: Hershey, PA, USA, 2021; pp. 119–155. [Google Scholar]
- Shakir, H.H.; Zdiri, M.A.; Salem, F.B. Optimal Energy Management of Smart Grid Connected Residential PV Power System. In Proceedings of the 2021 12th International Renewable Energy Congress (IREC), Hammamet, Tunisia, 26–28 October 2021; pp. 1–4. [Google Scholar]
- Sharda, S.; Sharma, K.; Singh, M. A Real-Time Automated Scheduling Algorithm with PV Integration for Smart Home Prosumers. J. Build. Eng. 2021, 44, 102828. [Google Scholar] [CrossRef]
- Toquica, D.; Agbossou, K.; Malhamé, R.; Henao, N.; Kelouwani, S.; Cárdenas, D.C.T. Adaptive Machine Learning for Automated Modeling of Residential Prosumer Agents. Energies 2020, 13, 2250. [Google Scholar] [CrossRef]
- De Luca, G.; Ballarini, I.; Paragamyan, A.; Pellegrino, A.; Corrado, V. On the improvement of indoor environmental quality, energy performance and costs for a commercial nearly zero-energy building. Sci. Technol. Built Environ. 2021, 27, 1056–1074. [Google Scholar] [CrossRef]
- Nematchoua, M.K.; Nishimwe, A.M.-R.; Reiter, S. Towards nearly zero-energy residential neighbourhoods in the European Union: A case study. Renew. Sustain. Energy Rev. 2020, 135, 110198. [Google Scholar] [CrossRef]
- Luo, F.; Kong, W.; Ranzi, G.; Dong, Z.Y. Optimal Home Energy Management System With Demand Charge Tariff and Appliance Operational Dependencies. IEEE Trans. Smart Grid 2019, 11, 4–14. [Google Scholar] [CrossRef]
- Javadi, M.S.; Gough, M.; Lotfi, M.; Nezhad, A.E.; Santos, S.F.; Catalão, J.P. Optimal self-scheduling of home energy management system in the presence of photovoltaic power generation and batteries. Energy 2020, 210, 118568. [Google Scholar] [CrossRef]
- Ramalingam, S.P.; Shanmugam, P.K. A Home Energy Management System with Peak Demand Reduction Using Ant Colony Optimization and Time of Use Pricing Scheme. In Soft Computing for Problem Solving; Springer: Berlin, Germany, 2021; pp. 531–546. [Google Scholar]
- Jiang, Y.; Song, L.; Allen, J.K.; Mistree, F. Home Energy Management System (HEMS): Coupled Flexible Load Management in Homes. In Proceedings of the International Design Engineering Technical Conferences and Computers and Information in Engineering Conference, Online, 17–19 August 2021; Volume 85413, p. V005T05A016. [Google Scholar]
- Abdelwahed, A.S.; Zekry, A.; Amer, G.M.; Tawfeek, R.M. Implementation of a Priority-Based Home Energy Management System. In Proceedings of the 2021 International Mobile, Intelligent, and Ubiquitous Computing Conference (MIUCC), Cairo, Egypt, 26–27 May 2021; pp. 84–89. [Google Scholar]
- Shakir, M.; Biletskiy, Y. Smart Microgrid Architecture For Home Energy Management System. In Proceedings of the 2021 IEEE Energy Conversion Congress and Exposition (ECCE), Vancouver, BC, Canada, 10–14 October 2021; pp. 808–813. [Google Scholar]
- Alıç, O.; Filik, B. A multi-objective home energy management system for explicit cost-comfort analysis considering appliance category-based discomfort models and demand response programs. Energy Build. 2021, 240, 110868. [Google Scholar] [CrossRef]
- Diyan, M.; Khan, M.; Zhenbo, C.; Silva, B.N.; Han, J.; Han, K.J. Intelligent Home Energy Management System Based on Bi-directional Long-Short Term Memory and Reinforcement Learning. In Proceedings of the 2021 International Conference on Information Networking (ICOIN), Jeju Island, Korea, 13–16 January 2021; pp. 782–787. [Google Scholar]
- Chioran, D.; Valean, H. Design and Performance Evaluation of a Home Energy Management System for Power Saving. Energies 2021, 14, 1668. [Google Scholar] [CrossRef]
- Hussain, M.M.; Akram, R.; Memon, Z.A.; Nazir, M.H.; Javed, W.; Siddique, M. Demand Side Management Techniques for Home Energy Management Systems for Smart Cities. Sustainability 2021, 13, 11740. [Google Scholar] [CrossRef]
- Rocha, H.R.; Honorato, I.H.; Fiorotti, R.; Celeste, W.C.; Silvestre, L.J.; Silva, J.A. An Artificial Intelligence based scheduling algorithm for demand-side energy management in Smart Homes. Appl. Energy 2020, 282, 116145. [Google Scholar] [CrossRef]
- Martins, S.; Rossetti, R.J.F.; Kokkinogenis, Z. A Resource-Based Model for Home Energy Management Using Multi-Agent Systems. In Proceedings of the 2021 IEEE International Smart Cities Conference (ISC2), Online, 7–10 September 2021; pp. 1–4. [Google Scholar]
- Zunnurain, I.; Maruf, N.I.; Rahman, M.; Shafiullah, G. Implementation of Advanced Demand Side Management for Microgrid Incorporating Demand Response and Home Energy Management System. Infrastructures 2018, 3, 50. [Google Scholar] [CrossRef]
- Liu, X.; Wu, Y.; Wu, H. PV-EV Integrated Home Energy Management Considering Residential Occupant Behaviors. Sustainability 2021, 13, 13826. [Google Scholar] [CrossRef]
- Hou, X.; Wang, J.; Huang, T.; Wang, T.; Wang, P. Smart Home Energy Management Optimization Method Considering Energy Storage and Electric Vehicle. IEEE Access 2019, 7, 144010–144020. [Google Scholar] [CrossRef]
- Blonsky, M.; Munankarmi, P.; Balamurugan, S.P. Incorporating Residential Smart Electric Vehicle Charging in Home Energy Management Systems. In Proceedings of the 2021 IEEE Green Technologies Conference (GreenTech), Online, 7–9 April 2021; pp. 187–194. [Google Scholar]
- Dagdougui, Y.; Ouammi, A.; Benchrifa, R. High Level Controller-Based Energy Management for a Smart Building Integrated Microgrid With Electric Vehicle. Front. Energy Res. 2020, 8, 248. [Google Scholar] [CrossRef]
- Ekrekli, M.A.; Dikmeçli, A.K.; Kökten, E.; Pınar, A.; Ürkmez, B.; Savut, D. A V2H Controller: Chargine, Technical Report. Available online: https://www.researchgate.net/publication/348779630_A_V2H_Controller_Chargine/ (accessed on 12 October 2022).
- Mehrjerdi, H.; Hemmati, R. Coordination of vehicle-to-home and renewable capacity resources for energy management in resilience and self-healing building. Renew. Energy 2019, 146, 568–579. [Google Scholar] [CrossRef]
- Yang, Y.; Wang, S. Resilient residential energy management with vehicle-to-home and photovoltaic uncertainty. Int. J. Electr. Power Energy Syst. 2021, 132, 107206. [Google Scholar] [CrossRef]
- Datta, U.; Saiprasad, N.; Kalam, A.; Shi, J.; Zayegh, A. A price-regulated electric vehicle charge-discharge strategy for G2V, V2H, and V2G. Int. J. Energy Res. 2019, 43, 1032–1042. [Google Scholar] [CrossRef]
- Rochd, A.; Benazzouz, A.; Abdelmoula, I.A.; Raihani, A.; Ghennioui, A.; Naimi, Z.; Ikken, B. Design and implementation of an AI-based & IoT-enabled Home Energy Management System: A case study in Benguerir—Morocco. Energy Rep. 2021, 7, 699–719. [Google Scholar]
- Qiu, D.; Ye, Y.; Papadaskalopoulos, D.; Strbac, G. Scalable coordinated management of peer-to-peer energy trading: A multi-cluster deep reinforcement learning approach. Appl. Energy 2021, 292, 116940. [Google Scholar] [CrossRef]
- Slama, S.A.B. Design and implementation of home energy management system using vehicle to home (H2V) approach. J. Clean. Prod. 2021, 312, 127792. [Google Scholar]
- Gedefa, T.; Melka, Y.; Sime, G. Cost-Benefit Analysis and Financial Viability of Household Biogas Plant Installation in Aleta Wondo District, Southern Ethiopia. Rearch Sq. 2021. [Google Scholar] [CrossRef]
- Shemami, M.S.; Alam, M.S.; Asghar, M.S.J. Reliable Residential Backup Power Control System Through Home to Plug-In Electric Vehicle (H2V). Technol. Econ. Smart Grids Sustain. Energy 2018, 3, 8. [Google Scholar] [CrossRef]
- Jamil, A.; Alghamdi, T.A.; Khan, Z.A.; Javaid, S.; Haseeb, A.; Wadud, Z.; Javaid, N. An Innovative Home Energy Management Model with Coordination among Appliances using Game Theory. Sustainability 2019, 11, 6287. [Google Scholar] [CrossRef]
- Tutkun, N.; Burgio, A.; Jasinski, M.; Leonowicz, Z.; Jasinska, E. Intelligent Scheduling of Smart Home Appliances Based on Demand Response Considering the Cost and Peak-to-Average Ratio in Residential Homes. Energies 2021, 14, 8510. [Google Scholar] [CrossRef]
- Saudi Meterology Dataset. The General Authority of Meteorology and Environmental Protection. 2019. Available online: https://data.gov.sa/Data/en/organization/ (accessed on 12 October 2022).
- Liu, Y.; Xiao, B.; Yao, G.; Bu, S. Pricing-based demand response for a smart home with various types of household appliances considering customer satisfaction. IEEE Access 2019, 7, 86463–86472. [Google Scholar] [CrossRef]












| Agent Name | Agent Role | |
|---|---|---|
| Sink | Primary agent | Coordinates with intermediate-level agents |
| With intermediate-level agents | Renewable energy agent | Collects real-time energy demand data to assess whether there is an energy surplus or deficit |
| EV agent | Charging and discharging GEV batteries | |
| V2H agent | Regulates the output power to provide backup power during power shortage conditions | |
| Stationary battery agent (SBA) | Storing excess energy and activated when a power deficit occurs | |
| Households | Starting Time | Ending Time | Total Running Duration | Minimal Power (kW) | Maximal Power (kW) |
|---|---|---|---|---|---|
| Washing machine (WM) | 9 pm | 10 pm | 1 h wash | 1.50 | 2.5 |
| Vacuum cleaner (VC) | 1 pm | 3 pm | 0.50 h | 1.25 | 2.1 |
| Air conditioner (AC) | 8 am | 8 am | 3.0 | 4.1 | |
| Rice cooker (RIC) | 10 am | 12 pm | 0.75 h | 0.80 | 1.1 |
| Humidifier (HU) | 8 am | 12 am | 4 h | 0.160 | 0.50 |
| Computer phones light (CPL) | 8 am | 8 am | Full time-24 h | 1.20 | 1.7 |
| Oven (OV) | 5 pm | 7 pm | 2 h | 2.0 | 5.0 |
| Hairdryer (HD) | 8 am | 8.30 am | 30 min | 1.80 | 1.90 |
| Dishwasher (DW) | 8 am | 11 am | 3 h | 1.8 | 2.4 |
| Electrical water (EW) | 8 am | 8 am | Full time-24 h | 1.5 | 2.3 |
| Robot (RO) | 11 am | 12 pm | 2 h | 2.0 | 3.6 |
Publisher’s Note: MDPI stays neutral with regard to jurisdictional claims in published maps and institutional affiliations. |
© 2022 by the authors. Licensee MDPI, Basel, Switzerland. This article is an open access article distributed under the terms and conditions of the Creative Commons Attribution (CC BY) license (https://creativecommons.org/licenses/by/4.0/).
Share and Cite
Almughram, O.; Ben Slama, S.; Zafar, B. Model for Managing the Integration of a Vehicle-to-Home Unit into an Intelligent Home Energy Management System. Sensors 2022, 22, 8142. https://doi.org/10.3390/s22218142
Almughram O, Ben Slama S, Zafar B. Model for Managing the Integration of a Vehicle-to-Home Unit into an Intelligent Home Energy Management System. Sensors. 2022; 22(21):8142. https://doi.org/10.3390/s22218142
Chicago/Turabian StyleAlmughram, Ohoud, Sami Ben Slama, and Bassam Zafar. 2022. "Model for Managing the Integration of a Vehicle-to-Home Unit into an Intelligent Home Energy Management System" Sensors 22, no. 21: 8142. https://doi.org/10.3390/s22218142
APA StyleAlmughram, O., Ben Slama, S., & Zafar, B. (2022). Model for Managing the Integration of a Vehicle-to-Home Unit into an Intelligent Home Energy Management System. Sensors, 22(21), 8142. https://doi.org/10.3390/s22218142

