Non-Contact Video-Based Assessment of the Respiratory Function Using a RGB-D Camera
Abstract
:1. Introduction
- Methods based on volume changes and body movements: during inhalation and exhalation, there are periodic volume changes in the thoracic and abdominal areas that are manifested by movements on the body surface. These changes could be detected by accelerometers [16], gyrometers [17], by measuring the force applied on a band by chest or abdominal expansion [18,19], by using acceleration and force sensing modules, or even highly sensitive fiber optic attached to a mattress [20]. Other sensors based on electromagnetic, piezoresistive, and piezoelectric mechanisms have been also used [21].
- Methods based on air flow changes, as the respiratory airflow causes various effects around the nasal area the periodic fluctuations in temperature, humidity, the density of carbon dioxide, and even the respiratory sounds have been used [22].
- Automatic location of the body parts in which the measure is going to be performed.
- Fixed time-complexity algorithm that solves in real time providing reliable breath-by-breath information.
- Synchronous multi-point assessment of the respiratory signal.
2. Materials and Methods
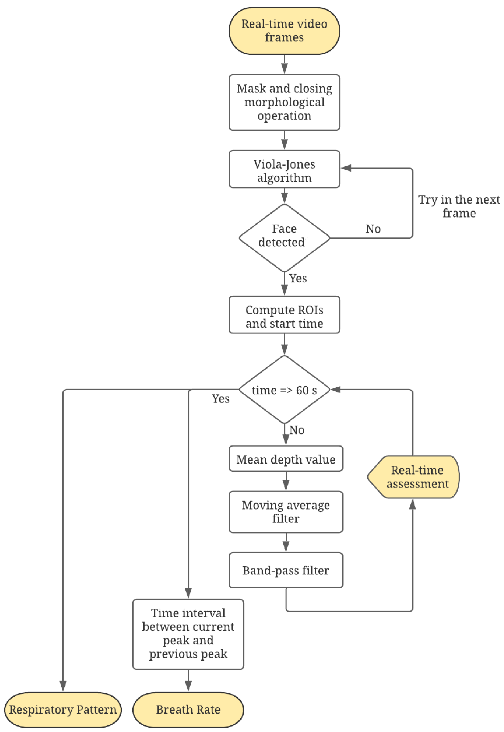
2.1. Face Detection and ROI
2.2. Signal Acquisition and Processing
3. Results
3.1. First Experiment: Single ROI
3.2. Second Experiment: Multi ROI
4. Discussion
5. Conclusions
Author Contributions
Funding
Institutional Review Board Statement
Informed Consent Statement
Data Availability Statement
Acknowledgments
Conflicts of Interest
References
- Ballegaard, S.A.; Hansen, T.R.; Kyng, M. Healthcare in everyday life: Designing healthcare services for daily life. In Proceedings of the SIGCHI Conference on Human Factors in Computing Systems, Florence, Italy, 5–10 April 2008; pp. 1807–1816. [Google Scholar]
- Kang, J.M.; Yoo, T.; Kim, H.C. A Wrist-Worn Integrated Health Monitoring Instrument with a Tele-Reporting Device for Telemedicine and Telecare. IEEE Trans. Instrum. Meas. 2006, 55, 1655–1661. [Google Scholar] [CrossRef]
- Massaroni, C.; Lopes, D.S.; Lo Presti, D.; Schena, E.; Silvestri, S. Contactless monitoring of breathing patterns and respiratory rate at the pit of the neck: A single camera approach. J. Sens. 2018, 2018, 13. [Google Scholar] [CrossRef]
- Dionisi, A.; Marioli, D.; Sardini, E.; Serpelloni, M. Autonomous Wearable System for Vital Signs Measurement With Energy-Harvesting Module. IEEE Trans. Instrum. Meas. 2016, 65, 1423–1434. [Google Scholar] [CrossRef]
- Janssen, R.; Wang, W.; Moço, A.; De Haan, G. Video-based respiration monitoring with automatic region of interest detection. Physiol. Meas. 2016, 37, 100–114. [Google Scholar] [CrossRef] [Green Version]
- Cretikos, M.A.; Bellomo, R.; Hillman, K.; Chen, J.; Finfer, S.; Flabouris, A. Respiratory rate: The neglected vital sign. Med. J. Aust. 2008, 188, 657–659. [Google Scholar] [CrossRef] [PubMed]
- Capodilupo, E. Tracking Respiratory Rate and the Coronavirus. WHOOP. 2020. Available online: https://www.whoop.com/the-locker/respiratory-rate-tracking-coronavirus/ (accessed on 10 July 2020).
- Garbino, J.; Gerbase, M.W.; Wunderli, W.; Kolarova, L.; Nicod, L.P.; Rochat, T.; Kaiser, L. Respiratory viruses and severe lower respiratory tract complications in hospitalized patients. Chest 2004, 125, 1033–1039. [Google Scholar] [CrossRef] [PubMed] [Green Version]
- Earthrowl-Gould, T.; Jones, B.; Miller, M.R. Chest and abdominal surface motion measurement for continuous monitoring of respiratory function. Proc. Inst. Mech. Eng. Part H J. Eng. Med. 2001, 215, 515–520. [Google Scholar] [CrossRef]
- Varady, P.; Bongar, S.; Benyo, Z. Detection of airway obstructions and sleep apnea by analyzing the phase relation of respiration movement signals. IEEE Trans. Instrum. Meas. 2003, 52, 2–6. [Google Scholar] [CrossRef]
- Spicuzza, L.; Caruso, D.; Di Maria, G. Obstructive sleep apnea syndrome and its management. Ther. Adv. Chronic Dis. 2015, 6, 273–285. [Google Scholar] [CrossRef] [Green Version]
- Liu, H.; Allen, J.; Zheng, D.; Chen, F. Recent development of respiratory rate measurement technologies. Physiol. Meas. 2019, 40, 07TR01. [Google Scholar] [CrossRef] [Green Version]
- Nazeran, H.; Behbehani, K.; Yen, F.; Ray, P. Reconstruction of respiratory patterns from electrocardiographic signals. In Proceedings of the 2nd International Conference on Bioelectromagnetism (Cat. No. 98TH8269), Melbourne, VIC, Australia, 15–18 February 1998; pp. 183–184. [Google Scholar]
- Brown, B.H.; Barber, D.C.; Morice, A.H.; Leathard, A.D. Cardiac and respiratory related electrical impedance changes in the human thorax. IEEE Trans. Biomed. Eng. 1994, 41, 729–734. [Google Scholar] [CrossRef]
- Kasprzak, H.T.; Iskander, D.R. Ultrasonic Measurement of Fine Head Movements in a Standard Ophthalmic Headrest. IEEE Trans. Instrum. Meas. 2010, 59, 164170. [Google Scholar] [CrossRef]
- Sooji, P.; Hangsik, S. Feasibility study for unconstrained respiration monitoring based on multi-way approach using an acceleration and force sensing module. IEEE Sensors J. 2017, 17, 3482–3489. [Google Scholar]
- Yoon, J.W.; Noh, Y.S.; Kwon, Y.S.; Kim, W.K.; Yoon, H.R. Improvement of dynamic respiration monitoring through sensor fusion of accelerometer and gyro-sensor. J. Electr. Eng. Technol. 2014, 9, 334–343. [Google Scholar] [CrossRef] [Green Version]
- Min, S.D.; Yun, Y.; Shin, H. Simplified structural textile respiration sensor based on capacitive pressure sensing method. IEEE Sens. J. 2014, 14, 3245–3251. [Google Scholar]
- Issatayeva, A.; Beisenova, A.; Tosi, D.; Molardi, C. Fiber-optic based smart textiles for real-time monitoring of breathing rate. Sensors 2020, 20, 3408. [Google Scholar] [CrossRef]
- Wang, S.; Ni, X.; Li, L.; Wang, J.; Liu, Q.; Yan, Z.; Sun, Q. Noninvasive Monitoring of Vital Signs Based on Highly Sensitive Fiber Optic Mattress. IEEE Sens. J. 2020, 20, 6182–6190. [Google Scholar] [CrossRef]
- Solaz, J.; Laparra-Hernández, J.; Bande, D.; Rodríguez, N.; Veleff, S.; Gerpe, J.; Medina, E. Drowsiness Detection Based on the Analysis of Breathing Rate Obtained from Real-time Image Recognition. Transp. Res. Procedia 2016, 14, 3867–3876. [Google Scholar] [CrossRef] [Green Version]
- Gupta, M.; Qudsi, H. Low-Cost, Thermistor Based Respiration Monitor. In Proceedings of the 39th Annual Northeast Bioengineering Conference, Syracuse, NY, USA, 5–7 April 2013; pp. 287–288. [Google Scholar]
- Guerrero, G.; Kortelainen, J.M.; Palacios, E.; Tenhunen, M.; Bianchi, A.; Méndez, M.O. Evaluation of Pressure Bed Sensor for Automatic SAHS Screening. IEEE Instrum. Meas. 2015, 64, 1935–1943. [Google Scholar]
- Makkapati, V.; Raman, P.; Pai, G. Camera based respiration rate of neonates by modeling movement of chest and abdomen region. In Proceedings of the International Conference on Signal Processing and Communications (SPCOM), Bangalore, India, 12–15 June 2016; pp. 1–5. [Google Scholar]
- Rehouma, H.; Noumeir, R.; Essouri, S.; Jouvet, P. Quantitative Assessment of Spontaneous Breathing in Children: Evaluation of a Depth Camera System. IEEE Trans. Instrum. Meas. 2020, 69, 4955–4967. [Google Scholar] [CrossRef]
- Deng, F.; Dong, J.; Wang, X.; Fang, Y.; Liu, Y.; Yu, Z.; Liu, J.; Chen, F. Member, Design and Implementation of a Noncontact Sleep Monitoring System Using Infrared Cameras and Motion Sensor. IEEE Trans. Instrum. Meas. 2018, 67, 1555–1563. [Google Scholar] [CrossRef]
- Yang, M.T.; Huang, S.Y. Appearance-based multimodal human tracking and identification for healthcare in the digital home. Sensors 2014, 14, 14253–14277. [Google Scholar] [CrossRef] [Green Version]
- Ohta, S.; Nakamoto, H.; Shinagawa, Y.; Tanikawa, T. A health monitoring system for elderly people living alone. J. Telemed. Telecare 2002, 8, 151–156. [Google Scholar] [CrossRef] [Green Version]
- Benetazzo, F.; Freddi, A.; Monteriù, A.; Longhi, S. Respiratory rate detection algorithm based on RGB-D camera: Theoretical background and experimental results. Healthc. Technol. Lett. 2014, 1, 81–86. [Google Scholar] [CrossRef] [Green Version]
- Siam, A.I.; El-Bahnasawy, N.A.; El Banby, G.M.; Elazm, A.A.; Abd El-Samie, F.E. Efficient video-based breathing pattern and respiration rate monitoring for remote health monitoring. J. Opt. Soc. Am. A 2020, 37, C118–C124. [Google Scholar] [CrossRef]
- Min, S.D.; Kim, J.K.; Shin, H.S.; Yun, Y.H.; Lee, C.K.; Lee, M. Noncontact Respiration Rate Measurement System Using an Ultrasonic Proximity Sensor. IEEE Sens. J. 2010, 10, 1732–1739. [Google Scholar]
- Hosseini, M.; Amindavar, H. A New Ka-Band Doppler Radar in Robust and Precise Cardiopulmonary Remote Sensing. IEEE Trans. Instrum. Meas. 2017, 66, 3012–3022. [Google Scholar] [CrossRef]
- Wang, X.; Yang, C.; Mao, S. Resilient Respiration Rate Monitoring with Realtime Bimodal CSI Data. IEEE Sens. J. 2020, 20, 10187–10198. [Google Scholar] [CrossRef]
- Abuella, H.; Ekin, S. Non-Contact Vital Signs Monitoring Through Visible Light Sensing. IEEE Sens. J. 2019, 20, 3859–3870. [Google Scholar] [CrossRef] [Green Version]
- Nam, Y.; Kong, Y.; Reyes, B.; Reljin, N.; Chon, K.H. Monitoring of heart and breathing rates using dual cameras on a smartphone. PLoS ONE 2016, 11, e0151013. [Google Scholar] [CrossRef]
- Ghodratigohar, M.; Ghanadian, H.; Al Osman, H. A Remote Respiration Rate Measurement Method for Non-Stationary Subjects Using CEEMDAN and Machine Learning. IEEE Sens. J. 2019, 20, 1400–1410. [Google Scholar] [CrossRef]
- Iozzia, L.; Lázaro, J.; Gil, E.; Cerina, L.; Mainardi, L.; Laguna, P. Respiratory rate detection using a camera as contactless sensor. In Proceedings of the Computing in Cardiology (CinC), Rennes, France, 24–27 September 2017; pp. 1–4. [Google Scholar]
- Lin, K.Y.; Chen, D.Y.; Yang, C.; Chen, K.J.; Tsai, W.J. Automatic human target detection and remote respiratory rate monitoring. In Proceedings of the 2016 IEEE Second International Conference on Multimedia Big Data (BigMM), Taipei, Taiwan, 20–22 April 2016; pp. 354–356. [Google Scholar]
- Siena, F.L.; Byrom, B.; Watts, P.; Breedon, P. Utilising the intel realsense camera for measuring health outcomes in clinical research. J. Med Syst. 2018, 42, 1–10. [Google Scholar] [CrossRef] [PubMed] [Green Version]
- Nijholt, P. Contactless Respiration Monitoring Using a 3D Camera System. Master’s Thesis, Eindhoven University of Technology, Eindhoven, The Netherlands, 2016. [Google Scholar]
- Viola, P.; Jones, M. Rapid object detection using a boosted cascade of simple features. In Proceedings of the 2001 IEEE Computer Society Conference on Computer Vision and Pattern Recognition, Kauai, HI, USA, 8–14 December 2001. [Google Scholar]
- Dalal, N.; Triggs, B. Histograms of oriented gradients for human detection. In Proceedings of the IEEE Computer Society Conference on Computer Vision and Pattern Recognition (CVPR’05), San Diego, CA, USA, 20–25 June 2005; Volume 1, pp. 886–893. [Google Scholar]
- Qin, H.; Yan, J.; Li, X.; Hu, X. Joint training of cascaded CNN for face detection. In Proceedings of the IEEE Conference on Computer Vision and Pattern Recognition, Las Vegas, NV, USA, 27–30 June 2016; pp. 3456–3465. [Google Scholar]
- Jiang, H.; Learned-Miller, E. Face detection with the faster R-CNN. In Proceedings of the 12th IEEE International Conference on Automatic Face & Gesture Recognition (FG 2017), Washington, DC, USA, 30 May–3 June 2017; pp. 650–657. [Google Scholar]
- Li, H.; Lin, Z.; Shen, X.; Brandt, J.; Hua, G. A convolutional neural network cascade for face detection. In Proceedings of the IEEE Conference on Computer Vision and Pattern Recognition, Boston, MA, USA, 7–12 June 2015; pp. 5325–5334. [Google Scholar]
- Ahmad, A.N.F.; Ahmed, Z. Image-based Face Detection and Recognition: State of the Art. Int. J. Comput. Sci. 2013, 9, 6. [Google Scholar]
- Kostinger, M.; Wohlhart, P.; Roth, P.M.; Bischof, H. Robust Face Detection by Simple Means. In Proceedings of the Computer Vision in Applications Workshop (DAGM), Graz, Austria, 28 August 2012. [Google Scholar]
- OpenCV Documentation: Viola Jones Implementation. Available online: https://docs.opencv.org/3.4/db/d28/tutorial_cascade_classifier.html (accessed on 13 February 2021).
- OpenCV Documentation: Morphological Transformations. Available online: https://docs.opencv.org/3.0-beta/doc/py_tutorials/py_imgproc/py_morphological_ops/py_morphological_ops.html (accessed on 13 February 2021).










| User | Age | Gender | Forced Rate | Estimation |
|---|---|---|---|---|
| [breaths/min] | [breaths/min] | |||
| U1 | 66 | Male | 12 | 12.06 |
| 11.97 | ||||
| U2 | 60 | Female | 14 | 13.98 |
| 14.06 | ||||
| U3 | 21 | Female | 15 | 15.05 |
| 14.96 | ||||
| U4 | 54 | Male | 15 | 15.13 |
| - | ||||
| U5 | 27 | Male | 16 | 16.09 |
| 16.05 | ||||
| U6 | 24 | Female | 18 | 18.00 |
| 18.13 | ||||
| U7 | 22 | Male | 18 | 18.19 |
| - | ||||
| 12 | 11.42 | |||
| 12.03 | ||||
| U8 | 23 | Female | 20 | 20.43 |
| - | ||||
| U9 | 22 | Female | 22 | 22.21 |
| 22.01 | ||||
| 18 | 18.09 | |||
| 18.24 | ||||
| U10 | 21 | Male | 25 | 25.00 |
| 24.97 | ||||
| 15 | 15.11 | |||
| 15.00 |
| User | Age | Gender | VS | GT | VS | GT |
|---|---|---|---|---|---|---|
| Thorax | Thorax | Abdomen | Abdomen | |||
| U11 | 50 | Male | 24.49 | 24.44 | 24.18 | 23.99 |
| U12 | 18 | Male | 28.44 | 28.19 | 29.00 | 28.46 |
| U13 | 13 | Male | 21.88 | 21.34 | 19.70 | 19.81 |
| U14 | 50 | Female | 23.22 | 23.32 | 23.51 | 23.44 |
| U15 | 48 | Female | 21.84 | 21.72 | 21.54 | 22.32 |
| U16 | 36 | Male | 13.98 | 13.80 | 14.70 | 14.83 |
| U17 | 54 | Male | 10.91 | 10.68 | 9.03 | 9.13 |
| U18 | 23 | Female | 14.37 | 14.37 | 14.38 | 14.45 |
| U19 | 50 | Male | 9.66 | 9.51 | 9.80 | 9.72 |
| U20 | 56 | Male | 8.27 | 8.27 | 8.21 | 8.17 |
| U21 | 21 | Male | 9.48 | 9.53 | 9.54 | 9.60 |
| U22 | 14 | Male | 12.71 | 12.68 | 11.24 | 11.26 |
| U23 | 49 | Male | 8.35 | 8.18 | 8.41 | 8.42 |
| U24 | 61 | Male | 21.66 | 21.58 | 21.88 | 21.74 |
| U25 | 22 | Female | - | - | 17.42 | 17.54 |
| U26 | 48 | Male | 20.58 | 20.64 | - | - |
| U27 | 63 | Female | - | - | 13.85 | 13.81 |
| U28 | 23 | Male | 20.84 | 20.99 | - | - |
| U29 | 50 | Male | 14.48 | 14.54 | - | - |
| U30 | 22 | Female | 15.79 | 15.70 | 15.86 | 15.93 |
| User | Age | Gender | VS | GT | VS | GT |
|---|---|---|---|---|---|---|
| Thorax | Thorax | Abdomen | Abdomen | |||
| U11 | 50 | Male | 24.30 | 24.34 | 24.30 | 24.30 |
| U12 | 18 | Male | 28.15 | 28.31 | 28.02 | 28.17 |
| U13 | 13 | Male | 20.15 | 20.38 | 19.40 | 19.32 |
| U14 | 50 | Female | 23.14 | 23.18 | 23.24 | 23.22 |
| U15 | 48 | Female | 21.52 | 21.42 | 21.13 | 21.57 |
| U16 | 36 | Male | 12.35 | 12.48 | 14.02 | 14.07 |
| U17 | 54 | Male | 9.72 | 9.67 | 9.17 | 8.88 |
| U18 | 23 | Female | 13.95 | 14.19 | 14.38 | 14.45 |
| U19 | 50 | Male | 9.10 | 9.04 | 9.22 | 9.23 |
| U20 | 56 | Male | 8.24 | 8.19 | 8.25 | 8.23 |
| U21 | 21 | Male | 9.51 | 9.39 | 9.32 | 9.38 |
| U22 | 14 | Male | 11.78 | 11.91 | 10.95 | 10.88 |
| U23 | 49 | Male | 8.25 | 8.12 | 8.40 | 8.39 |
| U24 | 61 | Male | 22.08 | 21.97 | 21.90 | 21.93 |
| U25 | 22 | Female | - | - | 17.01 | 17.01 |
| U26 | 48 | Male | 20.59 | 20.65 | - | - |
| U27 | 63 | Female | - | - | 13.85 | 13.81 |
| U28 | 23 | Male | 20.77 | 20.79 | - | - |
| U29 | 50 | Male | 14.41 | 14.55 | - | - |
| U30 | 22 | Female | 15.93 | 15.72 | 15.86 | 15.93 |
Publisher’s Note: MDPI stays neutral with regard to jurisdictional claims in published maps and institutional affiliations. |
© 2021 by the authors. Licensee MDPI, Basel, Switzerland. This article is an open access article distributed under the terms and conditions of the Creative Commons Attribution (CC BY) license (https://creativecommons.org/licenses/by/4.0/).
Share and Cite
Valenzuela, A.; Sibuet, N.; Hornero, G.; Casas, O. Non-Contact Video-Based Assessment of the Respiratory Function Using a RGB-D Camera. Sensors 2021, 21, 5605. https://doi.org/10.3390/s21165605
Valenzuela A, Sibuet N, Hornero G, Casas O. Non-Contact Video-Based Assessment of the Respiratory Function Using a RGB-D Camera. Sensors. 2021; 21(16):5605. https://doi.org/10.3390/s21165605
Chicago/Turabian StyleValenzuela, Andrea, Nicolás Sibuet, Gemma Hornero, and Oscar Casas. 2021. "Non-Contact Video-Based Assessment of the Respiratory Function Using a RGB-D Camera" Sensors 21, no. 16: 5605. https://doi.org/10.3390/s21165605
APA StyleValenzuela, A., Sibuet, N., Hornero, G., & Casas, O. (2021). Non-Contact Video-Based Assessment of the Respiratory Function Using a RGB-D Camera. Sensors, 21(16), 5605. https://doi.org/10.3390/s21165605

