CMOS Fixed Pattern Noise Elimination Based on Sparse Unidirectional Hybrid Total Variation
Abstract
1. Introduction
2. Problem Analysis, Model Establishment and Solution
- A regular term for that can be generated by the directional nature of S.
- Regular terms of can be generated from the vertical gradient similarity of Y and U.
- Regular terms of can be generated from the horizontal continuity of the clear image U.
- Regular terms of can be generated from the structural similarity before and after denoising.
| Algorithm 1 Sparse Total Variationnal Destripe (SUTV) |
| 1. Get image Y with FPN |
| 2. The initial matrix |
| 3. Initial optimization factor |
| 4. For n = 1:N do |
| 5. Calculating the optimal solution of U via Fourier Transformation by (8) |
| 6. Calculating the optimal solution of S via Fourier Transformation by (9) |
| 7. calculating H, J, K, through soft thresholds by (10)–(12) |
| 8. Updata |
| 9. End for |
| 10. Separate clear image and stripe |
3. Experimental Results and Discussion
3.1. Experimental Environment
3.2. Simulation Experiment
3.2.1. Subjective Evaluation
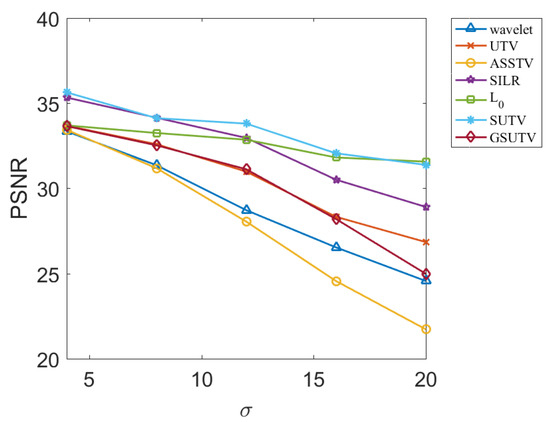
3.2.2. Objective Evaluation
3.3. Empirical Conclusions
3.4. Real Image
3.5. Discussion
3.5.1. Selection of Parameters
3.5.2. Running Time
4. Summary
Author Contributions
Funding
Conflicts of Interest
References
- Yu, L.; Guoyu, W. A New Fixed Mode Noise Suppression Technology for CMOS Image Sensor. Res. Prog. SSE 2006, 3, 3345–3348. [Google Scholar]
- Xiaozhi, L.; Shengcai, Z.; Shuying, Y. Design of low FPN column readout circuit in CMOS image sensor. J. Sens. Technol. 2006, 3, 697–701. [Google Scholar]
- Brouk, I.; Nemirovsky, A.; Nemirovsky, Y. Analysis of noise in CMOS image sensor. In Proceedings of the 2008 IEEE International Conference on Microwaves, Communications, Antennas and Electronic Systems, Tel-Aviv, Israel, 13–14 May 2008. [Google Scholar]
- Huawei, W.; Caiwen, M.; Jianzhong, C.; Haifeng, Z. An adaptive two-point non-uniformity correction algorithm based on shutter and its implementation. In Proceedings of the 2013 Fifth International Conference on Measuring Technology and Mechatronics Automation, Hong Kong, China, 16–17 January 2013. [Google Scholar]
- Xing, S.X.; Zhang, J.; Sun, L.; Chang, B.K.; Qian, Y.S. Two-point nonuniformity correction based on LMS. In Infrared Components and Their Applications; International Society for Optics and Photonics: Bellingham, WA, USA, 2005. [Google Scholar]
- Honghui, Z.; Haibo, L.; Xinrong, Y.; Qinghai, D. Adaptive non-uniformity correction algorithm based on multi-point correction. Infrared Laser Eng. 2014, 43, 3651–3654. [Google Scholar]
- Zhou, B.; Ma, Y.; Li, H.; Liang, K. A study of two-point multi-section non-uniformity correction auto division algorithm for infrared images. In Proceedings of the 5th International Symposium on Advanced Optical Manufacturing and Testing Technologies: Optoelectronic Materials and Devices for Detector, Imager, Display, and Energy Conversion Technology, Dalian, China, 22 October 2010; International Society for Optics and Photonics: Bellingham, WA, USA, 2010. [Google Scholar]
- Rui, L.; Yang, Y.; Wang, B.; Zhou, H.; Liu, S. S-Curve Model-Based Adaptive Algorithm for Nonuniformity Correction in Infrared Focal Plane Arrays. Acta Opt. Sin. 2009, 29, 927–931. [Google Scholar] [CrossRef]
- Wegener, M. Destriping multiple sensor imagery by improved histogram matching. Int. J. Remote Sens. 1990, 11, 859–875. [Google Scholar] [CrossRef]
- Gadallah, F.; Csillag, F.; Smith, E. Destriping multisensor imagery with moment matching. Int. J. Remote Sens. 2000, 21, 2505–2511. [Google Scholar] [CrossRef]
- Hayat, M.M.; Torres, S.N.; Armstrong, E.; Cain, S.C.; Yasuda, B. Statistical algorithm for nonuniformity correction in focal-plane arrays. Appl. Opt. 1999, 38, 772–780. [Google Scholar] [CrossRef]
- Rossi, A. Bilateral filter-based adaptive nonuniformity correction for infrared focal-plane array systems. Opt. Eng. 2010, 49, 057003. [Google Scholar] [CrossRef]
- Liang, C.B.; Sang, H.S. Improving performance of LMS non-uniformity correction by sigma filter. In Proceedings of the Mippr 2013: Multispectral Image Acquisition, Processing, and Analysis, Wuhan, China, 26 October 2013. [Google Scholar]
- Qin, H. Nonuniformity-Correction Algorithm for Infrared Focal Plane Arrays Based on Wavelet Transform. Acta Opt. Sin. 2007, 27, 1619–1620. [Google Scholar]
- Cao, Y.; He, Z.; Yang, J.; Ye, X.; Cao, Y. A multi-scale non-uniformity correction method based on wavelet decomposition and guided filtering for uncooled long wave infrared camera. Signal Proc. Image Commun. 2018, 60, 13–21. [Google Scholar] [CrossRef]
- Kun, F.; Cai, L.; Hongjian, Y.; Minghong, X. Cloud Reduction and Destripe of Space-borne Image Based on Wavelet Transform. In Proceedings of the 2006 IEEE International Geoscience and Remote Sensing Symposium, Denver, CO, USA, 31 July–4 August 2006; Volume 1–8, pp. 2915–2918. [Google Scholar]
- Pande-Chhetri, R.; Abd-Elrahman, A. De-striping hyperspectral imagery using wavelet transform and adaptive frequency domain filtering. ISPRS J. Photogramm. Remote Sens. 2011, 66, 620–636. [Google Scholar] [CrossRef]
- Münch, B.; Trtik, P.; Marone, F.; Stampanoni, M. Stripe and ring artifact removal with combined wavelet—Fourier filtering. Opt. Express 2009, 17, 8567–8591. [Google Scholar] [CrossRef]
- Yang, J.; Wang, S.; Yang, W. Fast Removal of Stripe Noise Based on Wavelet Decomposition. In Proceedings of the 2013 Fourth Global Congress on Intelligent Systems, Hong Kong, China, 3–4 December 2013; pp. 195–199. [Google Scholar]
- Guan, J.; Lai, R.; Xiong, A. Wavelet Deep Neural Network for Stripe Noise Removal. IEEE Access 2019, 7, 44544–44554. [Google Scholar] [CrossRef]
- Azzabou, N.; de Sousa, P.L.; Carlier, P.G. Non-Uniformity Correction Using Cosine Functions Basis and Total Variation Constraint. In Proceedings of the 2010 7th Ieee International Symposium on Biomedical Imaging: From Nano to Macro, Rotterdam, The Netherlands, 14–17 April 2010; pp. 748–751. [Google Scholar]
- Boutemedjet, A.; Deng, C.W.; Zhao, B.J. Edge-Aware Unidirectional Total Variation Model for Stripe Non-Uniformity Correction. Sensors 2018, 18, 1164. [Google Scholar] [CrossRef] [PubMed]
- Chang, Y.; Fang, H.; Yan, L.; Liu, H. Robust destriping method with unidirectional total variation and framelet regularization. Opt. Express 2013, 21, 23307–23323. [Google Scholar] [CrossRef] [PubMed]
- Wang, M.; Huang, T.Z.; Zhao, X.L.; Deng, L.J.; Liu, G. A Unidirectional Total Variation and Second-Order Total Variation Model for Destriping of Remote Sensing Images. Math. Probl. Eng. 2017, 2017, 4397189. [Google Scholar] [CrossRef]
- Rudin, L.I.; Osher, S.; Fatemi, E. Nonlinear total variation based noise removal algorithms. Phys. D Nonlinear Phenom. 1992, 60, 259–268. [Google Scholar] [CrossRef]
- Lu, X.; Wang, Y.; Yuan, Y. Graph-Regularized Low-Rank Representation for Destriping of Hyperspectral Images. IEEE Trans. Geosci. Remote Sens. 2013, 51, 4009–4018. [Google Scholar] [CrossRef]
- Zhang, H.; He, W.; Zhang, L.; Shen, H.; Yuan, Q. Hyperspectral Image Restoration Using Low-Rank Matrix Recovery. IEEE Trans. Geosci. Remote Sens. 2014, 52, 4729–4743. [Google Scholar] [CrossRef]
- He, W.; Zhang, H.; Zhang, L.; Shen, H. Total-Variation-Regularized Low-Rank Matrix Factorization for Hyperspectral Image Restoration. IEEE Trans. Geosci. Remote Sens. 2016, 54, 178–188. [Google Scholar] [CrossRef]
- Chen, Y.; Huang, T.Z.; Deng, L.J.; Zhao, X.L.; Wang, M. Group sparsity based regularization model for remote sensing image stripe noise removal. Neurocomputing 2017, 267, 95–106. [Google Scholar] [CrossRef]
- Xie, X.F.; Zhang, W.; Zhao, M.; Zhi, X.Y.; Wang, F.G. Sequence arrangement of wavelet transform for nonuniformity correction in infrared focal-plane arrays. In Proceedings of the 2011 International Conference on Optical Instruments and Technology: Optoelectronic Imaging and Processing Technology, Beijing, China, 28 November 2011. [Google Scholar]
- Bouali, M.; Ladjal, S. Toward Optimal Destriping of MODIS Data Using a Unidirectional Variational Model. IEEE Trans. Geoence Remote Sens. 2011, 49, 2924–2935. [Google Scholar] [CrossRef]
- Dou, H.X.; Huang, T.Z.; Deng, L.J.; Zhao, X.L.; Huang, J. Directional 0 Sparse Modeling for Image Stripe Noise Removal. Remote Sens. 2018, 10, 361. [Google Scholar] [CrossRef]
- Chang, Y.; Yan, L.; Wu, T.; Zhong, S. Remote Sensing Image Stripe Noise Removal: From Image Decomposition Perspective. IEEE Trans. Geoence Remote Sens. 2016, 54, 7018–7031. [Google Scholar] [CrossRef]
- Chang, Y.; Yan, L.; Fang, H.; Luo, C. Anisotropic spectral-spatial total variation model for multispectral remote sensing image destriping. IEEE Trans. Image Process. 2015, 24, 1852–1866. [Google Scholar] [CrossRef]














| Size | WAFT | UTV | ASSTV | SILR | GSUTV | SUTV | |
|---|---|---|---|---|---|---|---|
| 512 × 512 | 0.1196 | 4.9194 | 18.0126 | 27.9707 | 20.2170 | 24.9707 | 29.4003 |
© 2020 by the authors. Licensee MDPI, Basel, Switzerland. This article is an open access article distributed under the terms and conditions of the Creative Commons Attribution (CC BY) license (http://creativecommons.org/licenses/by/4.0/).
Share and Cite
Zhang, T.; Li, X.; Li, J.; Xu, Z. CMOS Fixed Pattern Noise Elimination Based on Sparse Unidirectional Hybrid Total Variation. Sensors 2020, 20, 5567. https://doi.org/10.3390/s20195567
Zhang T, Li X, Li J, Xu Z. CMOS Fixed Pattern Noise Elimination Based on Sparse Unidirectional Hybrid Total Variation. Sensors. 2020; 20(19):5567. https://doi.org/10.3390/s20195567
Chicago/Turabian StyleZhang, Tao, Xinyang Li, Jianfeng Li, and Zhi Xu. 2020. "CMOS Fixed Pattern Noise Elimination Based on Sparse Unidirectional Hybrid Total Variation" Sensors 20, no. 19: 5567. https://doi.org/10.3390/s20195567
APA StyleZhang, T., Li, X., Li, J., & Xu, Z. (2020). CMOS Fixed Pattern Noise Elimination Based on Sparse Unidirectional Hybrid Total Variation. Sensors, 20(19), 5567. https://doi.org/10.3390/s20195567
