TAEO-A Thermal Aware & Energy Optimized Routing Protocol for Wireless Body Area Networks
Abstract
1. Introduction
- EM transmission and
- power consumption within internal circuitry.
Problem Statement and Contribution
- effective detection and avoidance of a hot-spot node based on Specific Absorption Rate (SAR) and
- enhancement in stability period and network lifetime.
2. Related Work
3. System Model
3.1. Radio Model
3.2. Thermal Model
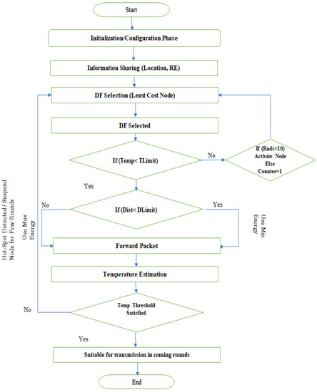
4. Proposed Methodology-TAEO
- effective detection and avoidance of a Hot-Spot node based on SAR and
- enhancement in stability period and network lifetime.
4.1. Initialization
4.2. Routing
4.3. Scheduling
5. Results
- Throughput—No of packets successfully received at the sink.
- Stability Period—Duration before the energy of the first node depletes completely and node dies.
- Network Lifetime—Total time duration till the last node’s energy drains completely and all nodes in a network died.
- Thermal Dissipation—Heat energy generated by the internal sensor circuitry and due to electromagnetic signals. This needs to be controlled for a hazard-free deployment of WBAN.
5.1. Network Architecture
5.2. Stability Period
5.3. Residual Energy
5.4. Throughput
5.5. Thermal Dissipation
6. Conclusions
Author Contributions
Conflicts of Interest
References
- Islam, S.U.; Ahmed, G.; Shahid, M.; Hassan, N.; Riaz, M.; Jan, H.; Shakeel, A. Implanted Wireless Body Area Networks: Energy Management, Specific Absorption Rate and Safety Aspects, 1st ed.; Elsevier Inc.: Amsterdam, The Netherlands, 2016. [Google Scholar]
- Movassaghi, S.; Abolhasan, M.; Lipman, J.; Smith, D.; Jamalipour, A. Wireless Body Area Networks: A Survey. IEEE Commun. Surv. Tutor. 2014, 16, 1658–1686. [Google Scholar] [CrossRef]
- Tang, Q.; Tummala, N.; Gupta, S.K.S. TARA: Thermal-Aware Routing Algorithm for Implanted Sensor Networks. In Proceedings of the International Conference on Distributed Computing in Sensor Systems, Marina del Rey, CA, USA, 30 June–1 July 2005; pp. 206–217. [Google Scholar]
- Zeinadini, L.; Ayatollahitafti, V.; Gandomi, A. Journal of Soft Computing and Decision Support Systems. Traffic Control Therm. Aware Routing Body Area Netw. 2017, 4, 17–22. [Google Scholar]
- Takahashi, D.; Xiao, Y.; Hu, F. LTRT: Least total-route temperature routing for embedded biomedical sensor networks. In Proceedings of the IEEE GLOBECOM 2007-IEEE Global Telecommunications Conference, Piscataway, NJ, USA, 25–27 November 2007; pp. 641–645. [Google Scholar]
- Bag, A. Medium Access Control Protocols and Routing Algorithms for Wireless Sensor Networks; University of Central Florida: Orlando, FL, USA, 2007. [Google Scholar]
- Tabandeh, M.; Jahed, M.; Ahourai, F.; Moradi, S. A thermal-aware shortest hop routing algorithm for in vivo biomedical sensor networks. In Proceedings of the Sixth International Conference on Information Technology: New Generations, Las Vegas, NV, USA, 27–29 April 2009; pp. 1612–1613. [Google Scholar]
- Javaid, N.; Abbas, Z.; Fareed, M.S.; Khan, Z.A.; Alrajeh, N. M-ATTEMPT: A new energy-efficient routing protocol for wireless body area sensor networks. Proced. Comput. Sci. 2013, 19, 224–231. [Google Scholar] [CrossRef]
- Movassaghi, S.; Abolhasan, M.; Lipman, J. Energy Efficient Thermal and Power Aware (ETPA) Routing in Body Area Networks. In Proceedings of the 2012 IEEE 23rd International Symposium on Personal, Indoor and Mobile Radio Communications-(PIMRC), Sydney, Australia, 9–12 September 2012; pp. 1108–1113. [Google Scholar]
- Hoque, A.K.M.F.; Hossain, M.S.; Mollah, A.S.; Akramuzzaman, M. A Study on Specific Absorption Rate (SAR) Due to Non-Ionizing Radiation from Wireless/Telecommunication in Bangladesh. Am. J. Phys. Appl. 2013, 1, 104. [Google Scholar] [CrossRef]
- Wu, Y.R.; Chiang, H.; Shao, J.B.; Li, G.N.; Fu, D.Y. Effects of 2.45-GHz microwave radiation and phorbol ester 12-O-tetradecanoylphorbol-13-acetate on dimethylhydrazine-induced colon cancer in mice. Bioelectromagnetics. 1994, 15, 531–538. [Google Scholar] [CrossRef]
- Bag, A.; Bassiouni, M.A. Hotspot preventing routing algorithm for delay-sensitive applications of in vivo biomedical sensor networks. Inf. Fusion 2008, 93, 389–398. [Google Scholar] [CrossRef]
- Khan, R.A.; Mohammadani, K.H.; Soomro, A.A.; Hussain, J.; Khan, S.; Arain, T.H.; Zafar, H. An Energy Efficient Routing Protocol for Wireless Body Area Sensor Networks. Wirel. Pers. Commun. 2018, 99, 1443–1454. [Google Scholar] [CrossRef]
- Monowar, M.M.; Bajaber, F. Towards Differentiated Rate Control for Congestion and Hotspot Avoidance in Implantable Wireless Body Area Networks. IEEE Access 2017, 15, 10209–10221. [Google Scholar] [CrossRef]
- Bangash, J.I.; Abdullah, A.H.; Razzaque, M.A.; Khan, A.W. Critical Data Routing (CDR) for Intra Wireless Body Sensor Networks. Telkomnika 2015, 13, 181. [Google Scholar] [CrossRef][Green Version]
- Ahmad, A.; Javaid, N.; Qasim, U.; Ishfaq, M.; Khan, Z.A.; Alghamdi, T.A. Alghamdi, Re-attempt: A new energy-efficient routing protocol for wireless body area sensor networks. Int. J. Distrib. Sens. Netw. 2014, 10, 464010. [Google Scholar] [CrossRef]
- Rafatkhah, O.; Lighvan, M.Z. A Novel Multi-hop Routing Protocol for Wireless Body Sensor Networks. Int. J. Comput. Netw. Commun. Secur. 2014, 2, 260–267. [Google Scholar]
- Kathe, K.S.; Deshpande, U.A. A Thermal Aware Routing Algorithm for a Wireless Body Area Network. Wirel. Pers. Commun. 2019, 2, 1–28. [Google Scholar] [CrossRef]
- Jamil, F.; Iqbal, M.; Amin, R.; Kim, D. Adaptive Thermal-Aware Routing Protocol for Wireless Body Area Network. Electronics 2019, 8, 47. [Google Scholar] [CrossRef]
- Jain, S.; Singh, A. Temperature-Aware Routing Using Secondary Sink in Wireless Body Area Sensor Network. Int. J. E-Health Med. Commun. 2018, 9, 38–58. [Google Scholar] [CrossRef]
- Manzoor, B.; Javaid, N.; Bibi, A.; Khan, Z.A.; Tahir, M. Noise Filtering, Channel Modeling and Energy Utilization in Wireless Body Area Networks. In Proceedings of the 2012 IEEE 14th International Conference on High Performance Computing and Communication & 2012 IEEE 9th International Conference on Embedded Software and Systems, Liverpool, UK, 25–27 June 2012. [Google Scholar]
- Chan, K.; Cleveland, R.; Means, D. Evaluating Compliance with FCC Guidelines for Human Exposure to Radiofrequency Electromagnetic Fields; FCC OET Bull. 65: Washington, DC, USA, 1997. Available online: https://transition.fcc.gov/bureaus/oet/info/documents/bulletins/oet65/oet65a.pdf (accessed on 17 May 2019).
- Aly, A.A.; Piket-May, M. FDTD Computation for Sar Induced in Human Head Due to Exposure to EMF from Mobile Phone. Adv. Comput. Int. J. 2014, 5, 1–12. [Google Scholar] [CrossRef]
- Bhangwar, A.R.; Kumar, P.; Ahmed, A.; Channa, M.I. Trust and Thermal Aware Routing Protocol (TTRP) for Wireless Body Area Networks. Wirel. Pers. Commun. 2017, 97, 349–364. [Google Scholar] [CrossRef]
- Oey, C.H.W.; Moh, S. A Survey on Temperature-Aware Routing Protocols in Wireless Body Sensor Networks. Sensors 2008, 13, 9860–9877. [Google Scholar] [CrossRef] [PubMed]
- International Electrotechnical Commission (IEC). Medical Electrical Equipment, Part 2-33: Particular Requirement for the Safety of Magnetic Resonance Systems for Medical Diagnosis, Tech. Rep. 60601–2–33; IEC: Geneva, Switzerland, 2002. [Google Scholar]
- Hirata, A.; Ushio, G.; Shiozawa, T. Calculation of Temperature Rises in the Human Eye for Exposure to EM Waves in the ISM Frequency Bands. IEICE Trans. Commun. 2005, 3, 541–548. [Google Scholar]
- Bernardi, P.; Cavagnaro, M.; Pisa, S.; Piuzzi, E. SAR Distribution and Temperature Increase in an Anatomical Model of the Human Eye Exposed to the Field Radiated by the User Antenna in a Wireless LAN. IEEE Trans. Microw. Theory Tech. 2008, 46, 2074–2082. [Google Scholar] [CrossRef]
- Scott, J.A. The Computation of Temperature Rises in the Human Eye Induced by Infrared Radiation. Phys. Med. Biol. 1988, 33, 243–257. [Google Scholar] [CrossRef]
- Lazzi, G. Thermal Effects of Bioimplants. IEEE Eng. Med. Biol. 2005, 24, 75–81. [Google Scholar] [CrossRef]
- Vecchia, P.; Matthes, R.; Ziegelberger, G.; Lin, J.; Saunders, R.; Swerdlow, A. Exposure to high frequency electromagnetic fields, biological effects and health consequences (100 kHz–300 GHz). Int. Commun. Non-Ioniz. Radiat. Prot. 2009, 97, 257–258. [Google Scholar]
- Nadeem, Q.; Javaid, N.; Mohammad, S.N.; Khan, M.Y.; Sarfraz, S.; Gull, M. SIMPLE: Stable increased-throughput multi-hop protocol for link efficiency in Wireless Body Area Networks. In Proceedings of the 2013 Eighth International Conference on Broadband and Wireless Computing, Communication and Applications, Compiegne, France, 28–30 October 2013; pp. 221–226. [Google Scholar]
- Wang, Z.; Lin, J.C.; Mao, W.; Liu, W.; Smith, M.B.; Collins, C.M. SAR and Temperature: Simulations and Comparison to Regulatory Limits for MRI. J. Magn. Reson. Imaging 2007, 26, 437–441. [Google Scholar]






| WBAN Model | Year | Methodology | Power Consumption | Packet |
|---|---|---|---|---|
| TARA | 2005 | Estimating temperature rise by monitoring the traffic level of neighbor nodes | High | Loss |
| LTR | 2006 | Node temperature is estimated by the observed neighbor node. Packet forwarded to the coolest neighbor | Medium | High |
| ALTR | 2006 | Forwarding of packets based on adaptive hop count | Medium | Low |
| LTRT | 2007 | Temperature is treated as the weight of node and least total weight route is adopted | Medium | Low |
| HPR | 2007 | Routes determined to apply the shortest hop algorithm. The packet is rerouted to the coolest neighbor in case of a hot-spot | High | Low |
| THSR | 2009 | Like HPR, except two thresholds are used. | High | Low |
| M-ATTEMPT | 2013 | Hot-Spot node detection and suitable low-temperature path selection | Low | Low |
| M2E2 | 2014 | A multi-mode scheme, at home it uses the underlying home network for transmission using single-hop, otherwise, nodes on body maintain a routing table and use conventional multi-hop method for transmission | Low | Low |
| Sensor Location | X-Coordinate | Y-Coordinate |
|---|---|---|
| Waist (Sink) | 0.25 | 1 |
| Knee | 0.5 | 0.3 |
| Calf | 0.3 | 0.1 |
| Left Thigh | 0.3 | 0.55 |
| Right Thigh | 0.5 | 0.55 |
| Glucose (Critical) | 0.37 | 0.75 |
| Heart Rate (Critical) | 0.45 | 0.9 |
| Left Palm | 0.7 | 0.8 |
| Right Palm | 0.1 | 0.8 |
| Tissue Type | Frequency | Thermal Conductivity | Electric Field | Density | SAR | Temp |
|---|---|---|---|---|---|---|
| Nerve | 800 | 0.16 | 38.89 | 1040 | 0.232 | 0.022 |
| 850 | 0.17 | 40.08 | 1040 | 0.262 | 0.025 | |
| 900 | 1.8 | 41.25 | 1040 | 0.294 | 0.028 |
© 2019 by the authors. Licensee MDPI, Basel, Switzerland. This article is an open access article distributed under the terms and conditions of the Creative Commons Attribution (CC BY) license (http://creativecommons.org/licenses/by/4.0/).
Share and Cite
Javed, M.; Ahmed, G.; Mahmood, D.; Raza, M.; Ali, K.; Ur-Rehman, M. TAEO-A Thermal Aware & Energy Optimized Routing Protocol for Wireless Body Area Networks. Sensors 2019, 19, 3275. https://doi.org/10.3390/s19153275
Javed M, Ahmed G, Mahmood D, Raza M, Ali K, Ur-Rehman M. TAEO-A Thermal Aware & Energy Optimized Routing Protocol for Wireless Body Area Networks. Sensors. 2019; 19(15):3275. https://doi.org/10.3390/s19153275
Chicago/Turabian StyleJaved, Mohsin, Ghufran Ahmed, Danish Mahmood, Mohsin Raza, Kamran Ali, and Masood Ur-Rehman. 2019. "TAEO-A Thermal Aware & Energy Optimized Routing Protocol for Wireless Body Area Networks" Sensors 19, no. 15: 3275. https://doi.org/10.3390/s19153275
APA StyleJaved, M., Ahmed, G., Mahmood, D., Raza, M., Ali, K., & Ur-Rehman, M. (2019). TAEO-A Thermal Aware & Energy Optimized Routing Protocol for Wireless Body Area Networks. Sensors, 19(15), 3275. https://doi.org/10.3390/s19153275

