Smart Meter Data Collection Using Public Taxis
Abstract
:1. Introduction
2. Related Work
3. Proposed Solution
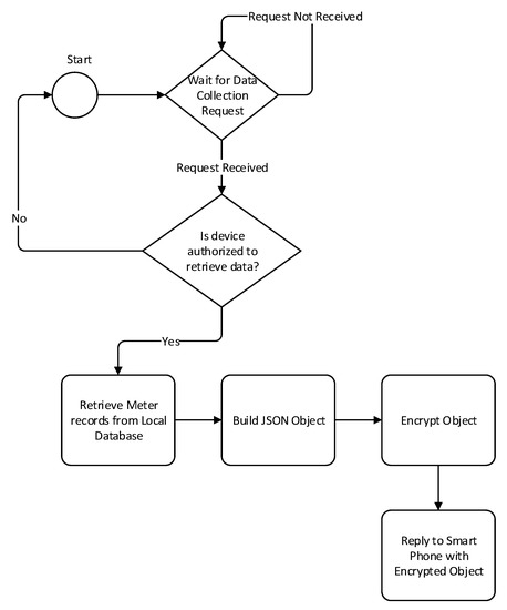
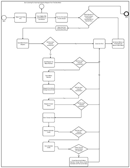
3.1. System Architecture Description
- Meter Serial Number (7 bytes)
- Total Cumulative Unit Consumed (4 bytes)
- Tamper Status (2 bytes)
- Available Credit (4 bytes)
- Date Stored (4 bytes)
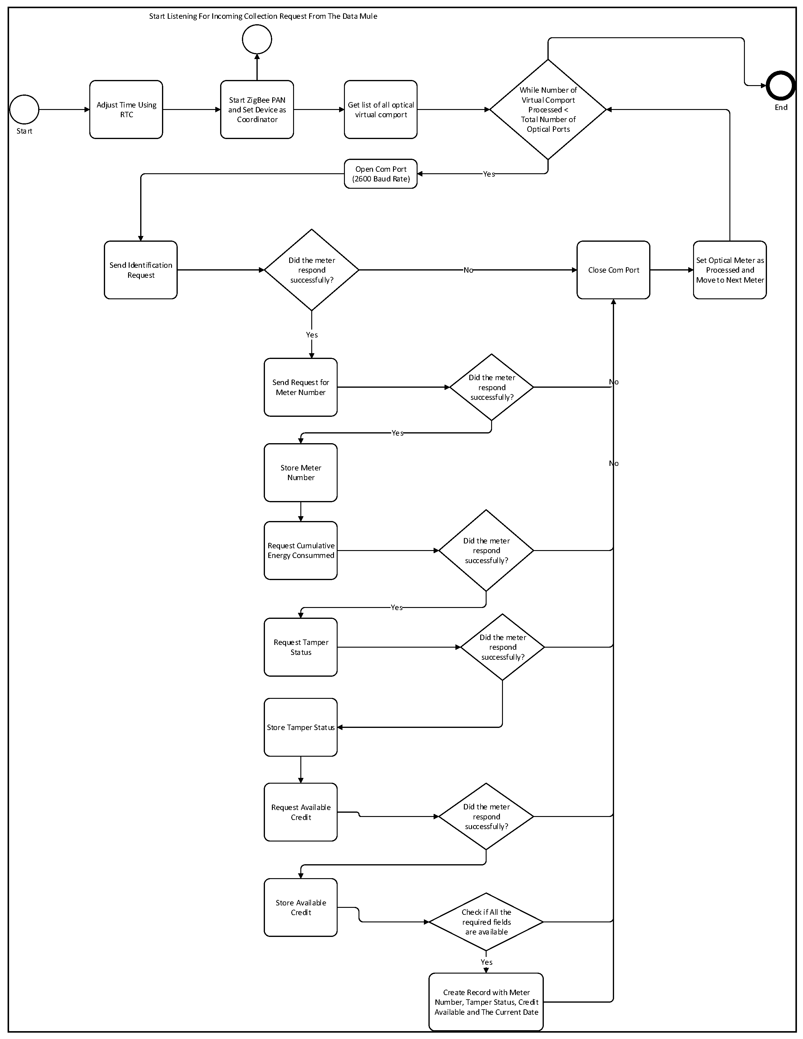
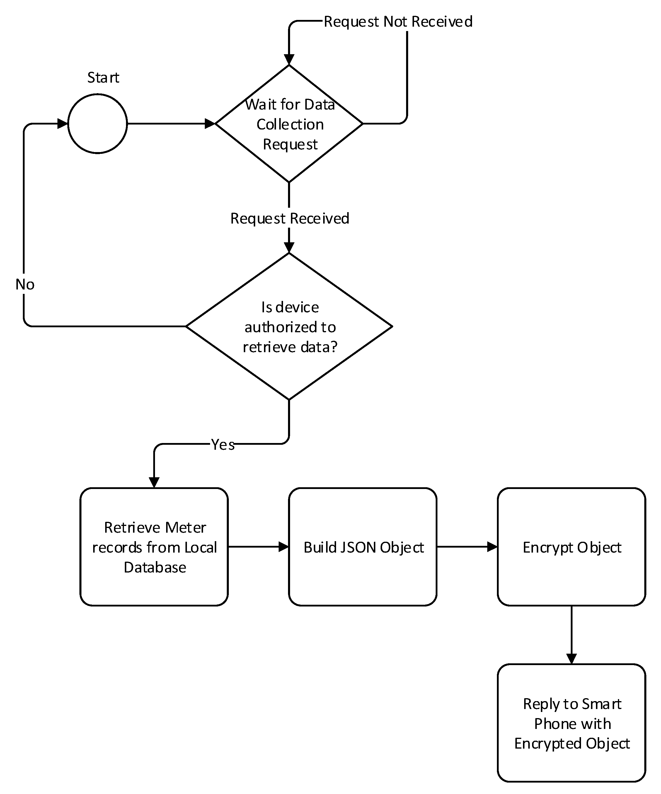
3.2. Data Concentrator
- SiteInfo: This table will be used to store information regarding the location of the data concentrator. It will have a unique global site identification loaded during commissioning.
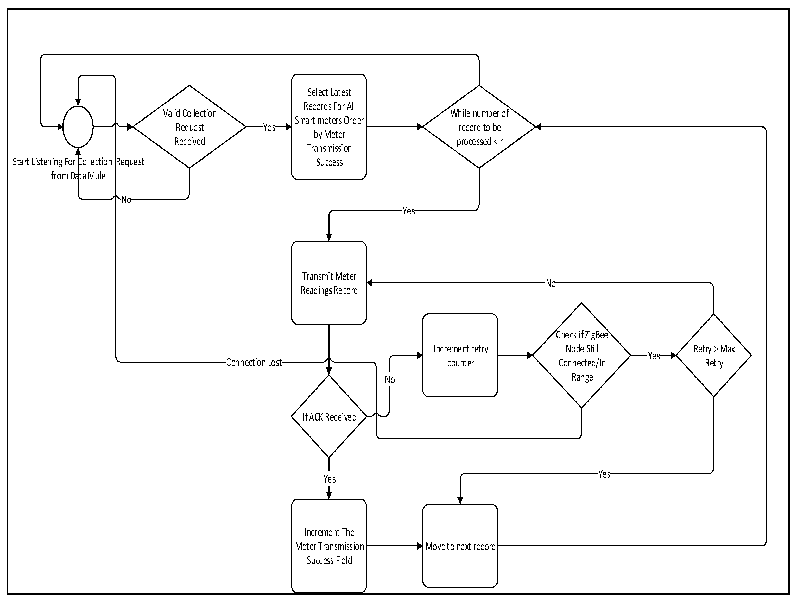
- MeterInfo: Once the meter serial number is retrieved from a specific meter it will be inserted to this table. If the meter number already exists, the existing data will be updated. As soon as serial communication is successful with a meter, the last communication date and time will be updated. The transmission success field is an integer that will be incremented every time a meter record is successfully transmitted to the data mule. Records to be send to the data mule will be sent sequentially therefore the transmission success field will help us determine which meters have the lowest transmission success rate and put those meters in first position when data need to be send to the data mule. The sorting process will occur every time a data collection request is received. If the system fails to communicate with the meter for more than a day the faulty field will be set to true.
- MeterRecords: this table will store the cumulative energy consumed, the tamper status, the last credit value and the date it was stored.
3.3. Data Concentrator Design for Low Number of Meters
- Raspberry Pi 3B: This module will be the central processing that will store and issue commands to the meters on a regular basis and also upload the data stored to a webserver when it is required.
- USB ZigBee Module: This module will be the ZigBee network coordinator for a specific building or residential complex. It will create a PAN that the data mule will connect to and collect the meter readings.
- USB optical cable: Electrical smart meters offer a VTC port which is an optical port that provide serial communication with the meter. A USB optical cable will be used to communicate with the meter.
- Real Time Clock Module (RTC): the RTC is a battery powered module that can provide accurate time to device connected to it. Accurate time is crucial to our system. Data collected from the meters will be stored with a date and time.
- USB Hub: to help connect to the multiple smart meters.
3.4. Data Concentrator for Large Meter Deployment
3.5. Data Mule
4. Results
4.1. Wireless Sensor Node Mobility and Its Effect on Transmission Reliability
- Computer with XCTU software installed and a USB XBee S1 module containing an API coordinator firmware.
- One end point node composed of a Microchip 16F917 and an XBee S1 XB24-AWB-001 RF module with an End Point API firmware loaded.
- A toy car fitted with an XBee S1 module acting as a router node as illustrated in Figure 16. On this module, the receive PIN RX and the transmit PIN TX were shorted in order to immediately transmit the received message to the base station.
4.2. Determination of the Transmission Range and the Maximum Packet Size
4.3. Analysis of Data Mule PSR Using Typical Taxi Speed
5. Discussion
6. Conclusions
Author Contributions
Funding
Conflicts of Interest
References
- Statistics South Africa. Tracking Municipal Revenue and Expenditure; Statistics South Africa: Pretoria, South Africa, 2017.
- Cecilia, A.A.; Sudarsanan, K. A survey on smart grid. In Proceedings of the International Conference on Emerging Trends in Engineering, Technology and Science (ICETETS), Pudukkottai, India, 24–26 February 2016. [Google Scholar]
- Mohassel, R.R.; Fung, A.S.; Mohammadi, F. A survey on advanced metering infrastructure and its application in Smart Grids. In Proceedings of the IEEE 27th Canadian Conference on Electrical and Computer Engineering (CCECE), Toronto, ON, Canada, 4–7 May 2014. [Google Scholar]
- Leo, G.D.; Liguori, C.; Paciello, V. Towards Visual Smart Metering exploiting wM-Bus. In Proceedings of the IEEE International Conference on Computational Intelligence and Virtual Environments for Measurement Systems and Applications (CIVEMSA), Shenzhen, China, 12–14 June 2015. [Google Scholar]
- Ikpehai, A.; Adebisi, B.; Kharel, R. Smart street lighting over narrowband PLC in a smart city: The Triangulum case study. In Proceedings of the IEEE 21st International Workshop on Computer Aided Modelling and Design of Communication Links and Networks (CAMAD), Toronto, ON, Canada, 23–25 October 2016. [Google Scholar]
- Arechalde, I.; Castro, M.; García-Borreguero, I.; Sendín, A.; Urrutia, I.; Fernandez, A. Performance of PLC communications in frequency. In Proceedings of the IEEE International Symposium on Power Line Communications and its Applications (ISPLC), Madrid, Spain, 3–5 April 2017. [Google Scholar]
- Statistics South Africa. National Household Survey; Statistics South Africa: Pretoria, South Africa, 2014.
- Transactional Capital. SA Taxi Telematics Data as at 11 October 2016|National Land Transport Strategic Framework 2015. Available online: https://www.transactioncapital.co.za/downloads/taxi/TC%20website%20SA%20Taxi%20section.pdf (accessed on 27 March 2018).
- Selga, J.M.; Zaballos, A.; Corral, G.; Vives, J. Lessons Learned from Wireless Sensor Networks with Application to AMR and PLC. In Proceedings of the IEEE International Symposium on Power Line Communications and Its Applications, Pisa, Italy, 26–28 March 2007. [Google Scholar]
- ESKOM. Advanced Metering Infrastructure (Ami) For Residentail and Commercial Customers; ESKOM: Sandton, South Africa, 2008. [Google Scholar]
- ESKOM. Particular Requirements for Prepayment Meters; ESKOM: Sandton, South Africa, 2008. [Google Scholar]
- Abrar, M.; Tahir, M.A.; Hamid, H.U.; Masroor, R. Real Time Smart Grid Load Management by Integrated and Secured Communication. In Proceedings of the International Conference on Innovative Trends in Computer Engineering, Aswan, Egypt, 19–21 February 2018. [Google Scholar]
- Karyemsetty, N.; Samatha, B.; Rao, K.H. Design and Deployment of Vehicle Tracking System in VANETs using Xbee Pro: Prototype Model. In Proceedings of the International Conference on Communication Networks, Gwalior, India, 19–21 November 2015. [Google Scholar]
- Wu, X.; Brown, K.N.; Sreenan, C.J. Data Pre-Forwarding for Opportunistic Data. In Proceedings of the Ninth International Conference on Networked Sensing (INSS), Antwerp, Belgium, 11–14 June 2012. [Google Scholar]
- De Oliveira, H.E.; de Araujo, J.P.; Heimfarth, T.; Carlos, G.J. An Adaptive Routing Protocol Based on Fixed Hubs for Opportunistic Networks. In Proceedings of the 9th International Conference on Innovative Mobile and Internet Services in Ubiquitous Computing, Blumenau, Brazil, 8–10 July 2015. [Google Scholar]
- Jeong, J.; Guo, S.; Gu, Y.; He, T.; David, H.D. TSF: Trajectory-based Statistical Forwarding for Infrastructure-to-Vehicle Data Delivery in Vehicular Networks. In Proceedings of the International Conference on Distributed Computing Systems, Genova, Italy, 21–25 June 2010. [Google Scholar]
- Chiou, G.-L.; Yang, S.-R.; Yen, W.-T. On Trajectory-Based I2V Group Message Delivery over Vehicular Ad-Hoc Networks. IEEE Trans. Veh. Technol. 2016, 65, 7389–7402. [Google Scholar] [CrossRef]
- Mulla, A.; Baviskar, J.; Yerunkar, A.; Sarwadnya, R. Convergence of Wireless Sensor Network with Smart Grid Environment Based on IPv6 Protocol. In Proceedings of the Fifth International Conference on Communication Systems and Network Technologies, Gwalior, India, 4–6 April 2015. [Google Scholar]
- Kumar, N.; Dash, D. Maximum Data Gathering Through Speed Control of Path-Constrained Mobile Sink in WSN. In Proceedings of the Seventh International Symposium on Embedded Computing and System Design (ISED), Durgapur, India, 18–20 December 2017. [Google Scholar]
- Doddavenkatappa, M.; Chan, M.; Ananda, A. Indriya: A Low-Cost, 3D Wireless Sensor Network Testbed. In Proceedings of the International Conference on Testbeds and Research Infrastructures, Shanghai, China, 17–19 April 2011. [Google Scholar]
- Miranda, J.; Abrishambaf, R.; Gomes, T.; Gonçalves, P.; Cabral, J.; Tavares, A.M. Path Loss Exponent Analysis in Wireless Sensor Networks: Experimental Evaluation. In Proceedings of the 11th IEEE International Conference on Industrial Informatics (INDIN), Bochum, Germany, 29–31 July 2013. [Google Scholar]




























© 2018 by the authors. Licensee MDPI, Basel, Switzerland. This article is an open access article distributed under the terms and conditions of the Creative Commons Attribution (CC BY) license (http://creativecommons.org/licenses/by/4.0/).
Share and Cite
Ngandu, K.G.; Ouahada, K.; Rimer, S. Smart Meter Data Collection Using Public Taxis. Sensors 2018, 18, 2304. https://doi.org/10.3390/s18072304
Ngandu KG, Ouahada K, Rimer S. Smart Meter Data Collection Using Public Taxis. Sensors. 2018; 18(7):2304. https://doi.org/10.3390/s18072304
Chicago/Turabian StyleNgandu, Kabeya Gilbert, Khmaies Ouahada, and Suvendi Rimer. 2018. "Smart Meter Data Collection Using Public Taxis" Sensors 18, no. 7: 2304. https://doi.org/10.3390/s18072304
APA StyleNgandu, K. G., Ouahada, K., & Rimer, S. (2018). Smart Meter Data Collection Using Public Taxis. Sensors, 18(7), 2304. https://doi.org/10.3390/s18072304

