Data Summarization in the Node by Parameters (DSNP): Local Data Fusion in an IoT Environment
Abstract
:1. Introduction
2. Background and Related Works
2.1. Data Fusion
2.2. Bollinger Bands
2.3. Related Work
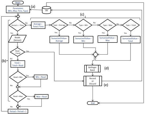
3. Data Summarization in the Node by Parameters
3.1. Proposal
3.2. Algorithm Summariztion
3.3. Algorithm for Bollinger Bands
3.4. Application (Database)
4. Results and Discussions
4.1. Experimental Settings
4.2. Temperature Sensors
4.3. Luminosity Sensors
4.4. Comparison between Sequentially-Recorded Records and those Summarized by the Node
5. Conclusions
Author Contributions
Conflicts of Interest
References
- Vermesan, O.; Friess, P. Internet of Things Applications—From Research and Innovation to Market Deployment; River Publishers: Älborg, Denmark, 2014; ISBN 9788793102941. [Google Scholar]
- Abdelgawad, A. Distributed data fusion algorithm for Wireless Sensor Network. In Proceedings of the 11th International Conference on Networking, Sensing and Control (ICNSC), Miami, FL, USA, 7–9 April 2014; pp. 334–337. [Google Scholar]
- Abdelgawad, A.; Bayoumi, M. Data Fusion in WSN; Springer: New York, NY, USA, 2012; pp. 17–35. [Google Scholar]
- Varshney, P.K. Multisensor data fusion. Electron. Commun. Eng. J. 1997, 9, 245–253. [Google Scholar] [CrossRef]
- Jesus, P.; Baquero, C.; Almeida, P.S. A Survey of Distributed Data Aggregation Algorithms. IEEE Commun. Surv. Tutor. 2015, 17, 381–404. [Google Scholar] [CrossRef]
- Van Renesse, R. The Importance of Aggregation. In Lecture Notes in Computer Science; Schiper, A., Shvartsman, A.A., Weatherspoon, H., Zhao, B.Y., Eds.; Springer: Berlin/Heidelberg, Germany, 2003; Volume 2584, pp. 87–92. ISBN 978-3-540-00912-2. [Google Scholar]
- Nithyakalyani, S.; Kumar, S.S. Data aggregation in wireless sensor network using node clustering algorithms—A comparative study. In Proceedings of the 2013 IEEE Conference on Information & Communication Technologies (ICT), Tamil Nadu, India, 11–12 April 2013; pp. 508–513. [Google Scholar]
- Matharu, G.S.; Upadhyay, P.; Chaudhary, L. The Internet of Things: Challenges & security issues. In Proceedings of the 2014 International Conference on Emerging Technologies (ICET), Islamabad, Pakistan, 8–9 December 2014; pp. 54–59. [Google Scholar]
- Jalali, S. M2M solutions—Design challenges and considerations. In Proceedings of the 2013 IEEE Recent Advances in Intelligent Computational Systems (RAICS), Trivandrum, India, 19–21 December 2013; pp. 210–214. [Google Scholar]
- Khalil, N.; Abid, M.R.; Benhaddou, D.; Gerndt, M. Wireless sensors networks for Internet of Things. In Proceedings of the 2014 IEEE Ninth International Conference on Intelligent Sensors, Sensor Networks and Information Processing (ISSNIP), Singapore, 21–24 April 2014; pp. 1–6. [Google Scholar]
- Zanella, A.; Bui, N.; Castellani, A.; Vangelista, L.; Zorzi, M. Internet of Things for Smart Cities. IEEE Internet Things J. 2014, 1, 22–32. [Google Scholar] [CrossRef]
- Butler, M.; Kazakov, D. Particle Swarm Optimization of Bollinger Bands; Springer: Berlin/Heidelberg, Germany, 2010; pp. 504–511. [Google Scholar]
- Lento, C.; Gradojevic, N.; Wright, C.S. Investment information content in Bollinger Bands? Appl. Financ. Econ. Lett. 2007, 3, 263–267. [Google Scholar] [CrossRef]
- Skouby, K.E.; Lynggaard, P. Smart home and smart city solutions enabled by 5G, IoT, AAI and CoT services. In Proceedings of the Conference on 2014 International Conference on Contemporary Computing and Informatics (IC3I), Mysore, India, 27–29 November 2014; pp. 874–878. [Google Scholar]
- White, F.E. Data Fusion Lexicon. Data Fusion Subpanel Jt. Dir. Lab. Tech. Panel C3 1991, 15, 15. Available online: http://www.dtic.mil/docs/citations/ADA529661 (accessed on 12 July 2016).
- Nakamura, E.F.; Loureiro, A.A.F.; Frery, A.C. Information fusion for wireless sensor networks. ACM Comput. Surv. 2007, 39. [Google Scholar] [CrossRef]
- Hall, D.L.; Llinas, J. An introduction to multisensor data fusion. Proc. IEEE 1997, 85, 6–23. [Google Scholar] [CrossRef]
- Khaleghi, B.; Khamis, A.; Karray, F.O.; Razavi, S.N. Multisensor data fusion: A review of the state-of-the-art. Inf. Fusion 2013, 14, 28–44. [Google Scholar] [CrossRef]
- Wang, M.; Perera, C.; Jayaraman, P.P.; Zhang, M.; Strazdins, P.; Ranjan, R. City Data Fusion: Sensor Data Fusion in the Internet of Things. arXiv, 2015; arXiv:1506.09118. [Google Scholar]
- Mainetti, L.; Patrono, L.; Vilei, A. Evolution of wireless sensor networks towards the Internet of Things: A survey. In Proceedings of the 2011 19th International Conference on Software, Telecommunications and Computer Networks (SoftCOM), Split, Croatia, 15–17 September 2011; pp. 1–6. [Google Scholar]
- Alam, F.; Mehmood, R.; Katib, I.; Albogami, N.N.; Albeshri, A. Data Fusion and IoT for Smart Ubiquitous Environments: A Survey. IEEE Access 2017, 5, 9533–9554. [Google Scholar] [CrossRef]
- Billy, L.P.L.; Wijerathne, N.; Ng, B.K.K.; Yuen, C. Sensor Fusion for Public Space Utilization Monitoring in a Smart City. IEEE Internet Things J. 2017. [Google Scholar] [CrossRef]
- Loureiro, A.; Nogueira, M.S.; Nakamura, E.F.; Maur, C. Redes de Sensores Sem Fio. Bras. Redes 2003, 21, 179–226. [Google Scholar]
- Neuzil, J.; Kreibich, O.; Smid, R. A Distributed Fault Detection System Based on IWSN for Machine Condition Monitoring. IEEE Trans. Ind. Inform. 2014, 10, 1118–1123. [Google Scholar] [CrossRef]
- Roberto, G.F.; Branco, K.C.; Machado, J.M.; Pinto, A.R. Local data fusion algorithm for fire detection through mobile robot. In Proceedings of the 2013 14th Latin American Test Workshop (LATW), Cordoba, Argentina, 3–5 April 2013; pp. 1–6. [Google Scholar]
- Rahmani, A.-M.; Thanigaivelan, N.K.; Tuan Nguyen Gia, T.N.; Granados, J.; Negash, B.; Liljeberg, P.; Tenhunen, H. Smart e-Health Gateway: Bringing intelligence to Internet-of-Things based ubiquitous healthcare systems. In Proceedings of the 2015 12th Annual IEEE 2 Consumer Communications and Networking Conference (CCNC), Las Vegas, NV, USA, 9–12 January 2015; pp. 826–834. [Google Scholar]
- Mohomed, I.; Misra, A.; Ebling, M.; Jerome, W. HARMONI: Context-aware Filtering of Sensor Data for Continuous Remote Health Monitoring. In Proceedings of the Sixth Annual IEEE International Conference on Pervasive Computing and Communications (PerCom 2008), Hong Kong, China, 17–21 March 2008; pp. 248–251. [Google Scholar]
- NodeMCU. Available online: http://nodemcu.com/index_en.html (accessed on 12 July 2016).









| Day | Temperature | Luminosity | ||||
|---|---|---|---|---|---|---|
| DSNP Records | Sequential Records | % Difference | DSNP Records | Sequential Records | % Difference | |
| 1 | 1939 | 7196 | 26.95% | 111 | 8583 | 1.29% |
| 2 | 1661 | 7253 | 22.90% | 121 | 8587 | 1.41% |
| 3 | 1502 | 7381 | 20.35% | 207 | 8580 | 2.41% |
| 4 | 1406 | 7373 | 19.07% | 264 | 8609 | 3.07% |
| 5 | 1705 | 7107 | 23.99% | 256 | 8602 | 2.98% |
| 6 | 876 | 7198 | 12.17% | 214 | 8588 | 2.49% |
| 7 | 813 | 7300 | 11.14% | 139 | 8599 | 1.62% |
| Total | 9902 | 50,808 | 19.49% | 1312 | 60,148 | 218% |
© 2018 by the authors. Licensee MDPI, Basel, Switzerland. This article is an open access article distributed under the terms and conditions of the Creative Commons Attribution (CC BY) license (http://creativecommons.org/licenses/by/4.0/).
Share and Cite
Maschi, L.F.C.; Pinto, A.S.R.; Meneguette, R.I.; Baldassin, A. Data Summarization in the Node by Parameters (DSNP): Local Data Fusion in an IoT Environment. Sensors 2018, 18, 799. https://doi.org/10.3390/s18030799
Maschi LFC, Pinto ASR, Meneguette RI, Baldassin A. Data Summarization in the Node by Parameters (DSNP): Local Data Fusion in an IoT Environment. Sensors. 2018; 18(3):799. https://doi.org/10.3390/s18030799
Chicago/Turabian StyleMaschi, Luis F. C., Alex S. R. Pinto, Rodolfo I. Meneguette, and Alexandro Baldassin. 2018. "Data Summarization in the Node by Parameters (DSNP): Local Data Fusion in an IoT Environment" Sensors 18, no. 3: 799. https://doi.org/10.3390/s18030799
APA StyleMaschi, L. F. C., Pinto, A. S. R., Meneguette, R. I., & Baldassin, A. (2018). Data Summarization in the Node by Parameters (DSNP): Local Data Fusion in an IoT Environment. Sensors, 18(3), 799. https://doi.org/10.3390/s18030799

