Next Article in Journal
FGBNet: A Bio-Subspecies Classification Network with Multi-Level Feature Interaction
Next Article in Special Issue
Diel and Annual Patterns of Vocal Activity of Three Neotropical Wetland Birds Revealed via BirdNET
Previous Article in Journal
Can a Non-Destructive Method Predict the Leaf Area of Species in the Caatinga Biome?
Previous Article in Special Issue
The Ural Owl as a Keystone Species in Interspecific Interactions Among Avian Predators—A Review
 
 
Font Type:
Arial Georgia Verdana
Font Size:
Aa Aa Aa
Line Spacing:
Column Width:
Background:
Article

Analysis of the Distribution Pattern and Trait Determinants of Avian Diversity at Mid-Altitude in the Gyirong Valley

1
Key Laboratory of Biodiversity and Environment on the Qinghai-Tibetan Plateau, Ministry of Education, Tibet University, Lhasa 850000, China
2
School of Ecology and Environment, Tibet University, Lhasa 850000, China
3
Yani Wetland Ecosystem Positioning Observation and Research Station, Lhasa 850000, China
4
Institute of Plateau Biology of Xizang Autonomous Region, Lhasa 850000, China
5
Key Laboratory of Animal Biodiversity Conservation and Integrated Pest Management, Institute of Zoology, Chinese Academy of Sciences, Beijing 100101, China
*
Authors to whom correspondence should be addressed.
These authors contributed equally to this work.
Diversity 2025, 17(4), 236; https://doi.org/10.3390/d17040236
Submission received: 19 February 2025 / Revised: 18 March 2025 / Accepted: 19 March 2025 / Published: 26 March 2025
(This article belongs to the Special Issue Birds in Temperate and Tropical Forests—2nd Edition)

Abstract

Diet, morphological traits, and other ecological characteristics may influence the composition of bird communities. The southern slopes of the Himalayas are one of the global hotspots for avian species diversity. However, systematic research on the distribution patterns of birds in this region and the intrinsic links between these patterns and ecological characteristics has not yet been reported. This research gap limits our comprehensive understanding of the avian ecosystem in this area and affects the formulation of targeted conservation strategies. Using standard transect methods and mist-netting, we surveyed bird species, their numbers, as well as the habitats in four 300 m elevation bands during the breeding season (May–June 2024) in the middle elevations of the Gyirong Valley, a typical valley on the southern slope of the Himalayas. We analyzed the bird species composition, habitat distribution, and the influence of ecological characteristics on bird distribution patterns using R 4.4. During the field survey of the breeding season in the middle elevations of the Gyirong Valley, a total of 76 bird species were recorded. Among them, birds from the families Muscicapidae and Phylloscopidae within the order Passeriformes constitute the dominant groups. Insectivorous and omnivorous birds were the main groups in the Gyirong Valley. Birds with different diets and morphological traits show distinct differentiation in habitat selection. The higher the specialization rate of ecological traits, the smaller the population size of the birds, and the more likely they are to become endangered species. Moreover, morphological traits significantly influenced the distribution patterns of birds in the middle elevations of the Gyirong Valley. Therefore, when formulating conservation strategies for birds in the Gyirong Valley, it is essential to fully consider the differences in habitat requirements for birds with different ecological traits.

1. Introduction

The complex topography and diverse climatic conditions of mountainous regions provide a unique environment for species formation and evolution [1], making them an important reservoir of global biodiversity. These regions, which account for 25% of the global land area, support 87% of the world’s amphibian, bird, and mammal species [2]. Due to their high spatial and temporal habitat heterogeneity, mountainous regions have become a hotspot for global biodiversity research [3,4,5] and serve as a natural laboratory for studying the effects of the environment on species distribution and for testing ecological hypotheses [6,7].
Birds are essential components of mountain ecosystems, and research on mountain birds helps us to understand the patterns of biodiversity and their underlying mechanisms [8]. Both environmental factors and ecological traits can influence the assembly of bird communities. Many studies have revealed the species composition, community structure of mountain birds, and their relationships with environmental factors [5,9,10,11]. The assembly of mountain bird communities is also influenced by a combination of factors, including elevation, aspect, habitat type, and human activities [12]. The species diversity of mountain birds generally follows a bimodal or unimodal pattern, increasing or decreasing with increasing elevation [13,14,15]. Season also affects the distribution patterns of mountain birds, some species exhibit vertical migration in response to seasonal changes [5,16]. Annual mean temperature and precipitation play important roles in shaping the elevational gradient patterns of mountain bird diversity. The environment acts as a filter for birds at different elevations, with harsh natural conditions often leaving only strongly adaptable species within assemblages [10,13].
The research on the impact of ecological traits on bird communities mainly focuses on diet, body size, and the influence of ecological traits on community stability and seasonal migration patterns. Insectivorous birds prefer to choose seasons with abundant insects (breeding season) and areas with rich vegetation (such as forests), while frugivorous birds are more active in habitats where fruits are ripe [17]. Large avian species are more inclined to forage in open habitats, whereas small avian species mainly inhabit areas with dense vegetation [18]. The “fast-slow” functional traits of species have a greater impact on the stability of bird communities. Birds with “fast” functional traits (such as high reproductive rates and high metabolic rates) play a more critical role in maintaining community stability [19]. Montane breeding birds exhibit vertical migration, which generally follows three patterns: downslope shift, upslope shift, or no shift. Species that breed at high and mid-elevations, nest in shrubs, and have an insectivorous diet tend to downslope shift during the non-breeding season [5].
However, there are still many mysteries regarding the distribution patterns of montane birds and their influencing factors, especially the impact of birds’ morphological traits on their distribution patterns. Based on field observations, we think that the diet and morphological characteristics of birds influence the distribution patterns of birds in mountainous areas. The Gyirong Valley, located on the southern slope of the central part of the Himalayas in Southwestern China, has a large elevation range and rich biological resources. It is one of the 34 global biodiversity hotspots and an ideal place to test a variety of ecological hypotheses and scientific questions [20]. Previous studies have mainly been conducted along the section from Gyirong Port to Kongtangla Mountain (1876–5225 m), and their results indicate that bird diversity in the Gyirong Valley follows a unimodal pattern along the elevational gradient. Temperature, primary productivity, and habitat heterogeneity are the main environmental factors influencing bird community structure in this area [14,21]. This study aims to investigate the breeding birds in the mid-elevation section of the Gyirong Valley during the breeding season, analyze their species composition, distribution patterns, and the influence of ecological traits on these patterns, and propose corresponding conservation suggestions for birds in the Gyirong Valley.

2. Methods

2.1. Study Area

The Gyirong Valley (28°15′–29° N, 85°06′–85°41′ E) [21] is located in the southern foothill of the Himalayas, which belongs to Gyirong County, Shigatse Prefecture, Tibet Autonomous Region of China. It is the longest of the five valleys (Yadong Valley, Chentang Valley, Gama Valley, Zhangmu Valley, and Gyirong Valley) on the southern slope of the Central Himalayas and borders Nepal to the south. The distance from Gyirong Port to Kongtangla Mountain Pass is approximately 136 km, with an elevation range of 3349 m (1876–5225 m). Influenced by the warm currents of the Indian Ocean, the area from Chaga Monastery (3738 m) to Gyirong Port exhibits subtropical characteristics. The Gyirong Valley has five climatic types: montane subtropical climate, montane warm temperate climate, montane cool temperate climate, subalpine cold climate, and alpine cold climate [14]. Dola Mountain is located to the southeast of Gyirong Town, with a summit elevation of approximately 4000 m. The road to the mountain has not been paved, resulting in relatively low levels of traffic disturbance. Between 2800 and 3100 m, the dominant vegetation consists of coniferous forests and shrublands, interspersed with small patches of farmland. Gyirong Town and Langjiu Village are situated within this elevation band. The urban area covers about 0.73 km2, and traffic is the primary source of disturbance in this band, but the impact is relatively small. From 3100 to 3400 m, coniferous forests and farmland are predominant. Zha Village is located within this elevation band, where agricultural activities are the main source of disturbance. Between 3400 and 3700 m, mixed coniferous and broadleaf forests are the dominant vegetation type. Human activities are minimal, and there is no significant human disturbance in this band. The elevation band from 3700 to 4000 m is characterized by alpine meadows and shrublands, which serve as summer pastures for Zha Village and Kabang Village. Grazing is the primary disturbance in this band, but the scale of grazing is relatively small. The Dola Mountain area is not only home to a large number of rare birds but also provides ideal habitats for birds due to its diverse ecological environments. Different species of birds inhabit forests, shrublands, meadows, and agricultural landscapes.

2.2. Bird Survey

From May to June 2024, birds in the mid-elevation section of the Gyirong Valley (from Gyirong Town to Duola Mountain) were surveyed using the standard transect method [22] and mist-netting method [23]. Four elevation bands were delineated at 300 m intervals from Gyirong Town to Dola Mountain (2800–4000 m) [5,21,24]. Within each elevation band, three transects were established, with a total length of approximately 5 km. These transects were designed to cover a variety of habitats within each band to ensure the scientific rigor of the survey. Surveys were conducted during peak bird activity periods, specifically 4 h after sunrise and 3 h before sunset. In each elevation band, two transects were surveyed in the morning and one in the afternoon. A walking speed of 2 km/h was maintained during the surveys. In grassland habitats, bird species and their numbers seen or heard within 50 m on either side of the transect were recorded. In forest habitats, bird species and their numbers seen or heard within 25 m on either side of the transect were recorded [25]. During the investigation, the altitude of bird activities, habitats, and the number of individuals of different bird species were recorded in detail. A complete set of bird surveys was conducted for each elevation band, and the final abundance for each transect was obtained by summing the results of all surveys. Mist nets were set up in forest and shrubland habitats to increase the capture rate of birds. A total of 13 mist netting sites were established, with each site equipped with 2–3 mist nets measuring 10 m in length and 6 m in width. Bird capture operations at each site lasted for two days. To prevent injury to the birds, the nets were checked once every hour. Morphological traits of captured birds (weight, body length, wing length, tail length, tarsus length, and bill length) were promptly measured (Table S1), and the birds were marked and released back into their original habitat (Figure 1).

2.3. Classification of Bird Ecological Guilds

The dietary characteristics of bird species were referenced from “the Dataset of Life History and Ecological Traits of Chinese Birds” [26]. Based on their diets, the 76 bird species recorded in the Gyirong Valley were classified into six foraging guilds: omnivorous, insectivorous, nectarivorous, insectivorous, and carnivorous, carnivorous, and scavenging birds. A total of 46 bird species were captured, and their morphological traits, including weight, body length, bill length, wing length, tail length, and tarsus length, were measured (Supplementary Table S1). By integrating the ecological traits of birds from “the Data set of Life History and Ecological Traits of Chinese Birds”, the morphological data of the remaining 30 bird species were further completed. Based on weight, body length, bill length, wing length, tail length, and tarsus length, a k-means clustering analysis was performed [27], classifying the birds into four groups: “small”, “medium”, “large”, and “giant”.

2.4. Data Analysis

In order to understand the distribution pattern of bird diversity in the Gyirong Valley and the impact of traits on bird distribution, we conducted the following analyses. The taxonomic information of birds was analyzed using ggtree [28], an R-based package for phylogenetic tree visualization and annotation. The relative importance index (IRI) of dominant species was calculated using the formula: IRI = (N + W) × F × 10,000 [29], where N is the ratio of the number of individuals of a species to the total number of individuals, W is the ratio of the biomass of a species to the total biomass, and F is the ratio of the number of transects where the species was recorded to the total number of transects. Generally, species with IRI ≥ 1000 are considered dominant species, those with 100 ≤ IRI < 1000 are common species, those with 10 ≤ IRI < 100 are general species, and those with IRI < 10 are rare species. The number and proportion of bird species in the six foraging guilds were visualized using a Nightingale Rose Chart [30]. K-means clustering analysis was performed based on morphological traits of birds to classify them into four groups: “small”, “medium”, “large”, and “giant”. The distribution of birds in different foraging guilds and morphological groups across elevational bands and habitats was analyzed using visualization techniques. Structural equation modeling [31] and generalized linear regression [32] were used to analyze the impact of bird morphological traits on the number of families and population size. The contributions of bird morphological traits to their elevational and habitat distribution were analyzed using the R packages “vegan” [33] and “RandomForest” [34] through correlation analysis and random forest models. In this analysis, we employed a Structural Equation Modeling (SEM) approach, taking into account the interrelationships among traits.

3. Results

3.1. Bird Species Composition

A total of 76 bird species were recorded in the study area, belonging to eight orders, 30 families, and 53 genera. Passeriformes were the most dominant order, with 64 species accounting for 84.21% of the total bird species. At the family level, Muscicapidae (11 species, 14.47%) and Phylloscopidae (nine species, 11.84%) were the dominant groups. At the genus level, Phylloscopus (eight species, 10.53%) was the dominant genus (Appendix A). Among the recorded species, five were classified as national second-class protected birds in China, including the Giant Laughingthrush (Garrulax maximus), Spotted Laughingthrush (Garrulax ocellatus), Kalij Pheasant (Lophura leucomelanos), Himalayan Buzzard (Buteo refectus), and Himalayan Vulture (Gyps himalayensis). One species, the Himalayan Vulture, was categorized as Near Threatened (NT) according to the IUCN Red List (Table 1). According to the IRI analysis (Figure 2), the dominant bird species in different elevation bands are as follows: In the 2800–3100 m elevation band, the dominant species are the Variegated Laughingthrush (Trochalopteron variegatum), Oriental Turtle Dove (Streptopelia orientalis), Rufous Sibia (Heterophasia capistrata), and House Swift (Apus nipalensis). In the 3100–3400 m elevation band, the dominant species are the Variegated Laughingthrush, Oriental Turtle Dove, Red-billed Chough (Pyrrhocorax pyrrhocorax), and Kalij Pheasant (Lophura leucomelanos). In the 3400–3700 m elevation band, the dominant species are the Himalayan Vulture (Gyps himalayensis), Blyth’s Leaf Warbler (Phylloscopus reguloides), and Buff-barred Warbler (Phylloscopus pulcher). In the 3700–4000 m elevation band, the dominant species are the Himalayan Vulture and Buff-barred Warbler.

3.2. Composition of Bird Ecological Guilds

Based on “the Dataset of Life History and Ecological Traits of Chinese Birds”, the 76 recorded bird species were classified into six foraging guilds: insectivorous, carnivorous, scavenging, insectivorous–carnivorous, nectarivorous, and omnivorous. In terms of species number, insectivorous birds accounted for 44.74%, and omnivorous birds accounted for 46.05%. The study area was dominated by insectivorous and omnivorous birds (Figure 3a). Birds were further divided into four morphological groups based on six traits: bill length, body length, tail length, tarsus length, weight, and wing length. The “small” group included small avian species with high flight agility, such as Phylloscopidae, Fringillidae, and Paridae (body length mainly between 74.3–187.25 mm, 53 species). The “medium” group consisted of medium avian species closely associated with agricultural landscapes, such as Garrulacidae (body length mainly between 202.74–335.75 mm, 15 species). The “large” group included large avian species that are more prone to endangerment, such as Corvidae, Accipitridae, and Phasianidae (body length mainly between 405.50–654.50 mm, seven species). The “giant” group comprised the largest Scavenging birds from Accipitridae, with a body length of approximately 1349.50 mm (one species). The clustering results show that the more unique the morphological traits of birds are, the fewer the number of bird species, and the more likely they are to be endangered. (Figure 3b).

3.3. Habitat Distribution of Birds

The distribution of birds across different foraging guilds along the elevation gradient was analyzed. In the 2800–3100 m elevation band, a total of 35 bird species were recorded, including insectivorous (17 species, 48.57%), insectivorous–carnivorous (two species, 5.71%), nectarivorous (two species, 5.71%), and omnivorous (14 species, 40.00%) birds. In the 3100–3400 m elevation band, 37 bird species were recorded, including insectivorous (14 species, 37.84%), insectivorous–carnivorous (two species, 5.41%), nectarivorous (one species, 2.70%), and omnivorous (20 species, 54.05%) birds. In the 3400–3700 m elevation band, 33 bird species were recorded, including carnivorous (one species, 3.03%), insectivorous (14 species, 42.42%), insectivorous–carnivorous (one species, 3.03%), omnivorous (16 species, 48.49%), and scavenging (one species, 3.03%) birds. In the 3700–4000 m elevation band, 25 bird species were recorded, including carnivorous (one species, 4.00%), insectivorous (11 species, 44.00%), insectivorous–carnivorous (one species, 4.00%), omnivorous (11 species, 44.00%), and scavenging (one species, 4.00%) birds. Carnivorous and scavenging birds, which are large raptors, prefer the high-altitude areas between 3400 and 4000 m in the study area. Nectarivorous birds, mainly sunbirds, are active in the 2800–3400 m elevation band. Insectivorous and omnivorous birds are the most diverse and widely distributed across all elevation bands in the study area. Insectivorous–carnivorous birds are active across the entire elevation range from 2800 to 4000 m (Figure 4a). An analysis of the habitat environments of different foraging guilds of birds revealed the following: In the arbor forest habitat, 24 bird species were recorded, including insectivorous (16 species, 66.67%) and omnivorous (eight species, 33.33%) birds. In the farmland habitat, three bird species were recorded, all of which were omnivorous. In the grassland habitat, eight bird species were recorded, including carnivorous (one species, 12.50%), insectivorous (one species, 12.50%), insectivorous–carnivorous (one species, 12.50%), omnivorous (four species, 50.00%), and scavenging (one species, 12.50%) birds. In residential areas, one bird species was recorded, which was omnivorous. In the shrubland habitat, 10 bird species were recorded, including insectivorous (six species, 60.00%) and omnivorous (four species, 40.00%) birds. In the shrub forest habitat, 50 bird species were recorded, including insectivorous (20 species, 40.00%), insectivorous–carnivorous (two species, 4.00%), nectarivorous (three species, 6.00%), and omnivorous (25 species, 50.00%) birds. In the wetland habitat, four bird species were recorded, including insectivorous (two species, 50.00%), insectivorous–carnivorous (one species, 25.00%), and omnivorous (one species, 25.00%) birds. Insectivorous and omnivorous birds are mainly active in arbor forests and shrub forests and are distributed across various habitats. Large raptors that are carnivorous and scavenging primarily inhabit grassland environments. Nectarivorous birds are mainly found in shrub forests. Insectivorous–carnivorous birds are distributed across all elevation bands but are primarily active in farmlands, wetlands, and shrub forests between 2800 and 3400 m. Habitats closely associated with human activities are predominantly occupied by omnivorous and insectivorous birds that are less wary about humans. Specialized bird species, such as the Plumbeous Water Redstart (Phoenicurus fuliginosus), Blue Whistling (Myophonus caeruleus), and White-capped Redstart (Phoenicurus leucocephalus), are found in wetland habitats (Figure 4b). The distribution of different bird groups across elevations was analyzed. In the 2800–3100 m elevation band, 35 bird species were recorded, including “medium” (10 species, 28.57%), “large” (three species, 8.57%), and “small” (22 species, 62.86%). In the 3100-3400 m elevation band, 37 bird species were recorded, including “medium” (11 species, 29.73%), “large” (3 species, 8.11%), and “small” (23 species, 62.16%). In the 3400–3700 m elevation band, 31 bird species were recorded, including “medium” (nine species, 29.03%), “large” (two species, 6.45%), “giant” (one species, 3.23%), and “miniature” (19 species, 61.29%). In the 3700–4000 m elevation band, 25 bird species were recorded, including “medium” (four species, 16.00%), “large” (five species, 20.00%), “giant” (one species, 4.00%), and “small” (15 species, 60.00%). “Small”, “medium”, and “large” are distributed across all elevation bands, while “giant” birds are mainly active in the 3400–4000 m elevation band (Figure 4c). An analysis of the habitat environments of different bird groups revealed the following: In the arbor forest habitat, 24 bird species were recorded, including “medium” (five species, 20.83%), “large” (one species, 4.17%), and “small” (18 species, 75.00%). In the farmland habitat, three bird species were recorded, including “medium” (one species, 33.33%), “large” (one species, 33.33%), and “small” (one species, 33.33%). In the grassland habitat, eight bird species were recorded, including “medium” (two species, 25.00%), “large” (three species, 37.50%), “giant” (one species, 12.50%), and “small” (two species, 25.00%). In residential areas, one bird species was recorded, which was “medium”. In the shrubland habitat, 10 bird species were recorded, including “medium” (two species, 20.00%), “large” (one species, 10.00%), and “small” (seven species, 70.00%). In the shrub forest habitat, 50 bird species were recorded, including “medium” (12 species, 24.00%), “large” (three species, 6.00%), and “small” (35 species, 70.00%). In the wetland habitat, four bird species were recorded, including “medium” (one species, 25.00%), “large” (one species, 25.00%), and “small” (two species, 50.00%). The grassland habitat had the most diverse bird groups, with four groups recorded. The arbor forest, shrub forest, and shrubland habitats hosted the largest number of bird species. Habitats with frequent human activity (farmlands and residential areas) had fewer bird groups, mainly consisting of species from the Fringillidae, Garrulacidae, and Corvidae families. Specialized bird species from the other three groups, except “giant”, were also found in the wetland habitat (Figure 4d).

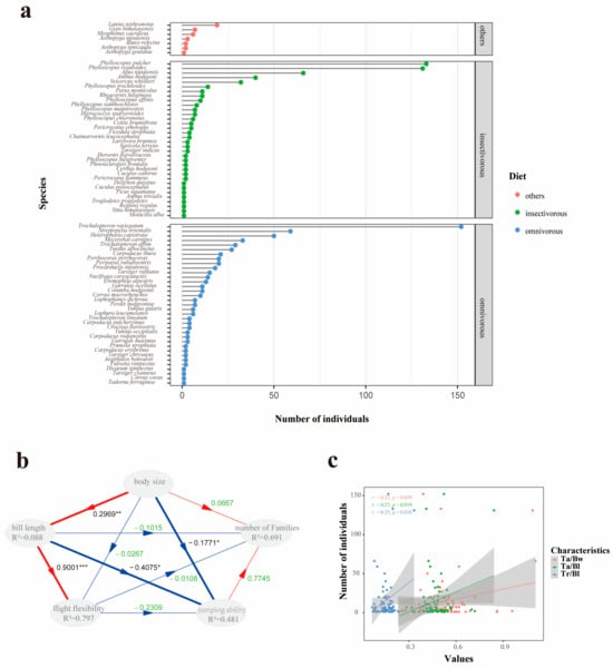
3.4. Bird Assemblage Composition

In terms of diet, the “others” group (including nectarivorous, carnivorous, scavenging, and insectivorous–carnivorous birds) comprised seven species with population sizes ranging from 1 to 19 individuals. Insectivorous birds included 34 species with population sizes ranging from 1 to 133 individuals, while omnivorous birds included 35 species with population sizes ranging from 1 to 152 individuals. During the breeding season in the Gyirong Valley, insectivorous and omnivorous birds were the dominant groups. Both insectivorous and omnivorous birds included species with relatively large population sizes. In contrast, the “others” group had fewer species and smaller population sizes, representing specialized groups that are more prone to endangerment and containing a higher proportion of protected species (Figure 5a). Morphological traits influence bird composition. Tarsus length is closely related to a bird’s jumping ability, which can be quantified by the ratios of tarsus length to weight and tarsus length to body length. The results of the structural equation model showed that jumping ability is positively correlated with the species richness of bird families in the Gyirong Valley. The stronger the jumping ability, the more species a family contains (Figure 5b). The population size of mid-elevation birds in the Gyirong Valley is influenced by tail length, weight, body length, and tarsus length. Birds with higher ratios of tail length to weight (r = 0.22, p = 0.059), tail length to body length (r = 0.27, p = 0.019), and tarsus length to body length (r = 0.25, p = 0.026) tend to have larger population sizes (Figure 5c).

3.5. The Impact of Morphological Traits on Bird Distribution

The combined results of correlation analysis and Random Forest modeling show that in the Gyirong Valley, at the 2800–3400 m elevation band, morphological traits of birds, such as bill length, body length, tail length, tarsus length, weight, and wing length, are positively correlated with bird population size. That is, the larger these morphological traits of birds are in this elevation band, the larger their population size. Birds with larger tarsus length, weight, and wing length also have larger population sizes in the 3700–4000 m elevation band (Figure 6a). In terms of habitat, birds with larger bill length, body length, tail length, tarsus length, weight, and wing length tend to have larger population sizes in open habitats, such as grasslands, wetlands, and farmlands. In contrast, birds with smaller morphological traits are mainly distributed in shrublands and shrub forests (Figure 6b).

4. Discussion

This study explored the species composition, ecological traits, and the relationship between ecological traits and distribution patterns of breeding birds at mid-elevations in the Gyirong Valley. It provides a new perspective for mountain bird research and highlights the importance of habitat heterogeneity in shaping bird community structure. We recommend that habitat heterogeneity be emphasized in the conservation of mountain ecosystems to meet the habitat needs of birds with different ecological traits. Future research should be conducted in a broader range of typical mountain ecosystems and over longer time periods to more deeply reveal the long-term impacts of ecological traits on bird distribution patterns and to further improve the scientific system for the conservation and management of mountain birds.

4.1. Composition of Bird Species and Dominant Groups

In the Gyirong Valley, birds of the order Passeriformes are the dominant group among breeding birds at mid-elevations (Appendix A), accounting for 84.20% of the birds surveyed. This is consistent with global reports that Passeriformes are the predominant group in mountainous regions. Globally, two out of every three bird species belong to the order Passeriformes, which remains the largest group of birds [35]. This dominance may be related to the diverse reproductive adaptation strategies of Passeriformes [36]. The proportion of Passeriformes at mid-elevations in the Gyirong Valley is approximately 17.53% higher than the global proportion of Passeriformes (66.67%), suggesting that this area may be a hotspot for certain species of Passeriformes. The dominant species include the Variegated Laughingthrush, Himalayan Vulture, Oriental Turtle Dove, Blyth’s Leaf Warbler, Buff-barred Warbler, Red-billed Chough, Rufous Sibia, House Swift, Olive-backed Pipit, and Kalij Pheasant (Figure 2). These birds cover a range of diets, including insectivorous, omnivorous, and scavenging species, and they play important roles in maintaining the ecological balance of the Gyirong Valley [37,38,39].

4.2. Diet and Its Impact on the Distribution Pattern of Birds in the Gyirong Valley

In the Gyirong Valley, insectivorous and omnivorous birds account for 44.74% and 46.05% of the total bird species, respectively (Figure 3a), holding an absolute dominance. This indicates that the habitats of the Gyirong Valley can provide abundant food resources for insectivorous and omnivorous birds. This is likely related to the rich vegetation, high habitat heterogeneity, and strong habitat connectivity at mid-elevations in the Gyirong Valley [40]. Additionally, omnivorous birds possess strong food adaptation strategies [41]. The availability of food affects the utilization of habitats by birds, which in turn, influences the community structure of birds [42]. An analysis of the relationship between bird diet and the environment reveals that carnivorous and scavenging birds, such as the Himalayan Buzzard and Himalayan Vulture, are large raptors that primarily inhabit the grassland habitats at high elevations (Figure 4a,b). The high-elevation areas are relatively open with strong winds, which are conducive to the soaring, gliding, and circling flight patterns of large raptors [43,44]. Additionally, the grassland habitats support a variety of small and medium-sized mammals that serve as the main food source for carnivorous birds [45,46,47]. Large raptors prefer to reside in mountainous and plateau regions, which provide relatively safe nesting environments and extensive territories [48,49,50]. Nectarivorous birds are active in the shrub forests at mid to low elevations in the study area (Figure 4a,b). The breeding season for birds in the Gyirong Valley is from May to June, during which the shrub forests between 2800 and 3400 m are in full bloom, providing abundant nectar for nectarivorous birds. The distribution of nectarivorous birds, such as sunbirds, shows distinct seasonal changes following the flowering periods of vegetation [5]. Insectivorous and omnivorous birds are distributed across all elevation bands and habitats, with a primary focus on arbor forests and shrub forests (Figure 4a,b). The distribution characteristics of these birds are closely related to food resources and habitat diversity. Both forest and agricultural ecosystems provide rich food resources for insectivorous and omnivorous birds [40,51]. Insectivorous–carnivorous birds are mainly active in farmlands, wetlands, and shrub forests between 2800 and 4000 m. The primary species in this group are the Grey-backed Shrike (Lanius tephronotus) and Blue Whistling Thrush (Myophonus caeruleus). Farmlands, wetlands, and shrub forests provide these birds with a variety of food sources, including insects, rodents, and amphibians (Figure 4a,b). Diet has a significant impact on bird population sizes. Birds with broader diets tend to have larger population sizes, while those with specialized diets are more dependent on specific food sources and are more vulnerable to threats [17,52]. During the breeding season in the Gyirong Valley, insectivorous and omnivorous birds are the dominant groups, and both groups include species with relatively large population sizes. “Other” dietary groups, such as nectarivorous, carnivorous, scavenging, and insectivorous–carnivorous birds, have fewer species and smaller population sizes. These groups are more specialized and are more prone to endangerment, containing a higher proportion of species that require conservation attention [53] (Figure 3b and Figure 5a).

4.3. Morphological Traits and Their Impact on the Distribution Pattern of Birds in the Gyirong Valley

A K-means clustering analysis was conducted on birds at mid-elevations in the Gyirong Valley, revealing that smaller-bodied birds have a greater number of species. Small avian species have stronger adaptability to habitats and more diverse food sources. They also typically possess higher mobility and flexibility, which allows them to better evade predators [54]. These survival strategies increase the species diversity of small avian species. In contrast, large avian species have poor heat dissipation capabilities and face greater survival pressures in high-temperature environments. They are also more dependent on specific food sources and are more susceptible to changes in food availability. These birds often have higher ecological trait specificity and are more likely to become endangered species [53,55] (Figure 3b). The analysis of the relationship between bird body size and the environment reveals that “giant” and “large” birds are primarily active in the grassland and shrubland habitats at mid- to high elevations (Figure 4c,d). During the breeding season in the Gyirong Valley, the “giant” bird species includes the Himalayan Vulture, while “large” birds mainly consist of the Common Raven (Corvus corax), Red-billed Chough (Pyrrhocorax pyrrhocorax), and Himalayan Buzzard. Birds in high-altitude areas tend to have larger body sizes and longer wings, which are adaptations to the high energy demands of flying at high elevations. Additionally, larger birds have slower surface heat dissipation and stronger cold tolerance [56,57]. “Medium” and “small” birds are mainly active in the complex vegetation habitats at mid to low elevations (Figure 4c,d). “Medium” birds include laughingthrushes and thrushes, which are closely associated with agricultural landscapes. Field surveys have found that these birds often forage in cow dung around farmlands and villages. “Small” birds include warblers, finches, and tits. Smaller birds are adapted to complex, high-density vegetation habitats [56], which not only provide abundant food resources but also offer good cover and safe nesting sites for these birds [58]. The results of the Structural Equation Modeling (SEM) show that jumping ability is the primary factor influencing the number of bird families in the Gyirong Valley and is positively correlated with bird diversity (Figure 5b). The study area is mainly a forest ecosystem with high vegetation density. Jumping ability can help birds more effectively obtain food, thereby better utilizing different ecological niches. Jumping ability may also influence the flight patterns of birds. The jumping and short-distance flights of birds help them to quickly disperse within local areas, thereby expanding their population size and distribution range [59,60,61]. The population size of birds in the Gyirong Valley is influenced by tail length, weight, body length, and tarsus length. Birds with higher ratios of tail length to weight, tail length to body length, and tarsus length to body length tend to have larger population sizes (Figure 5c). These higher ratios indicate relatively greater movement flexibility, which allows birds to more efficiently utilize environmental resources and better adapt to environmental changes, thereby resulting in larger population sizes [62,63]. Bird body size affects habitat selection by birds [64,65], while vegetation cover and land-use types also influence bird distribution [66,67]. In the 2800–3400 m elevation band of the Gyirong Valley, which is dominated by coniferous forests, shrublands, and farmlands, bill length, body length, tail length, tarsus length, weight, and wing length are positively correlated with bird population size. “Medium” birds, which are larger and more combative than “small” birds, have a competitive advantage in terms of food and habitat in this type of environment. As a result, species, such as the Variegated Laughingthrush, Rufous Sibia, and Oriental Turtle Dove, have larger population sizes in this elevation band. In contrast, bill length, body length, tail length, weight, and wing length are negatively correlated with bird population size in the 3400–3700 m elevation band, which is characterized by mixed coniferous and broadleaf forests. Smaller birds generally have higher flight efficiency and maneuverability, allowing them to navigate complex environments more easily. This elevation band hosts large populations of small birds, such as warblers, which thrive in the narrow spaces of the mixed forests. Tarsus length, weight, and wing length contribute significantly to bird population size in the 3700–4000 m elevation band, which is dominated by alpine meadows and shrublands. Birds in the grasslands are mostly ground-dwelling species [68]. Species, such as the Red-billed Chough, Himalayan Vulture, and Horned Lark, which are adept at running and soaring, contribute significantly to the grassland bird community structure. The Blyth’s Leaf Warbler and Buff-barred Warbler contribute more to the shrubland bird community structure in this elevation band (Figure 6a,b).

5. Conclusions

This study explored the composition, distribution patterns, and ecological traits of birds during the breeding season in the mid-elevation of the Gyirong Valley. It revealed the significant role of ecological traits in shaping the distribution patterns of birds in this region, providing new insights for mountain bird research. We recommend that habitat heterogeneity be emphasized in the conservation of mountain ecosystems to meet the habitat needs of birds with diverse ecological traits. Future research should be conducted in a broader range of typical mountain ecosystems over extended periods to more deeply uncover the long-term impacts of ecological traits on bird distribution patterns and to further refine the scientific framework for the conservation and management of mountain birds.

Supplementary Materials

The following supporting information can be downloaded at: https://www.mdpi.com/article/10.3390/d17040236/s1, Table S1. Birds and ecological traits in Gyirong Valley.

Author Contributions

Conceptualization, Y.Z., L.Y. and S.H.; methodology, H.J., Y.Z., L.Y. and S.H.; data curation, H.J. and S.Z. (Shuqing Zhao); investigation, H.J., S.Z. (Shuqing Zhao) and Y.Y.; writing—original draft preparation, H.J. and S.Z. (Shuqing Zhao); writing—review and editing, H.J., S.Z. (Shuqing Zhao), Y.Y., G.S., S.Z. (Shengling Zhou), S.H., L.Y. and Y.Z.; supervision, Y.Z., L.Y. and G.S. All authors have read and agreed to the published version of the manuscript.

Funding

This research was supported by the Science and Technology Projects of Xizang Autonomous Region, China (XZ202402ZD0005), Innovation Base Construction for the Investigation and Assessment of Tibet’s Characteristic Biological Resources Based on the Gyirong Valley Biodiversity Observation Station (XZ202301YD0007C), the National Natural Science Foundation of China (Grant No. 32460707), and the Shigatse City Natural Science Foundation (Grant No. RKZ2024ZR-008).

Institutional Review Board Statement

Not applicable.

Data Availability Statement

Data will be available on request.

Conflicts of Interest

The authors declare no conflicts of interest.

Appendix A

Figure A1. Species Composition of Breeding Birds in the Gyirong Valley.
Figure A1. Species Composition of Breeding Birds in the Gyirong Valley.
Diversity 17 00236 g0a1

References

  1. Antonelli, A.; Kissling, W.D.; Flantua, S.G.A.; Bermúdez, M.A.; Mulch, A.; Muellner-Riehl, A.N.; Kreft, H.; Linder, H.P.; Badgley, C.; Fjeldså, J.; et al. Geological and climatic influences on mountain biodiversity. Nat. Geosci. 2018, 11, 718–725. [Google Scholar] [CrossRef]
  2. Wang, S.; Girardello, M.; Zhang, W. Potential and progress of studying mountain biodiversity by means of butterfly genetics and genomics. J. Genet. Genom. 2024, 51, 292–301. [Google Scholar]
  3. Tang, Z.; Wang, Z.; Zheng, C.; Fang, J. Biodiversity in China’s mountains. Front. Ecol. Environ. 2006, 4, 347–352. [Google Scholar]
  4. Elsen, P.R.; Monahan, W.B.; Merenlender, A.M. Global patterns of protection of elevational gradients in mountain ranges. Proc. Natl. Acad. Sci. USA 2018, 115, 6004–6009. [Google Scholar]
  5. Liang, D.; Pan, X.; Luo, X.; Wenda, C.; Zhao, Y.; Hu, Y.; Robinson, S.K.; Liu, Y. Seasonal variation in community composition and distributional ranges of birds along a subtropical elevation gradient in China. Divers. Distrib. 2021, 27, 2527–2541. [Google Scholar]
  6. Zu, K.; Wang, Z. Research progress on the elevational distribution of mountain species in response to climate change. Biodivers. Sci. 2022, 30, 21451. [Google Scholar]
  7. Lu, C.W.; Huang, S.T.; Cheng, S.J.; Lin, C.T.; Hsu, Y.C.; Yao, C.T.; Dong, F.; Hung, C.M.; Kuo, H.C. Genomic architecture underlying morphological and physiological adaptation to high elevation in a songbird. Mol. Ecol. 2023, 32, 2234–2251. [Google Scholar]
  8. Wang, C.; Li, Z.; Deng, W. Diversity and distribution characteristics of threatened birds in the Beijing-Hebei Taihang Mountain priority conservation area. J. Beijing Norm. Univ. (Nat. Sci.) 2022, 58, 853–860. [Google Scholar]
  9. Li, N.; Ding, C.; Cao, D.; Chu, H.; Qi, Y.; Li, C.; Ping, X.; Sun, Y.; Jiang, Z. Avian species census, richness patterns and faunal composition in the Altay Region, China. Biodivers. Sci. 2020, 28, 401. [Google Scholar]
  10. Iijima, D.; Kobayashi, A.; Morimoto, G.; Murakami, M. Drivers of functional and phylogenetic structures of mountain bird assemblages along an altitudinal gradient from the montane to alpine zones. Glob. Ecol. Conserv. 2023, 48, e02689. [Google Scholar] [CrossRef]
  11. Martin, K.; Altamirano, T.A.; de Zwaan, D.R.; Hick, K.G.; Vanderpas, A.; Wilson, S. Avian ecology and community structure across elevation gradients: The importance of high latitude temperate mountain habitats for conserving biodiversity in the Americas. Glob. Ecol. Conserv. 2021, 30, e01799. [Google Scholar]
  12. Wu, F.; Yang, X.J.; Yang, J.X. Additive diversity partitioning as a guide to regional montane reserve design in Asia: An example from Yunnan Province, China. Divers. Distrib. 2010, 16, 1022–1033. [Google Scholar]
  13. Lin, H.; Wang, X.; Zhong, M.; Tang, K.; Du, Y.; Xu, H.; Yi, J.; Liu, W.; Hu, J. Elevational patterns and assembly processes of multifaceted bird diversity in a subtropical mountain system. J. Biogeogr. 2024, 51, 1276–1289. [Google Scholar]
  14. Ding, Z.; Hu, H.; Cadotte, M.W.; Liang, J.; Hu, Y.; Si, X. Elevational patterns of bird functional and phylogenetic structure in the central Himalaya. Ecography 2021, 44, 1403–1417. [Google Scholar]
  15. Wang, F.; Yang, L.; Pu, B. Research Progress on the Vertical Distribution Pattern of Bird Diversity. Tibet. Sci. Technol. 2023, 3–8+34. [Google Scholar]
  16. Cheng, Y.; Wen, Z.; He, X.; Dong, Z.; Zhangshang, M.; Li, D.; Wang, Y.; Jiang, Y.; Wu, Y. Ecological traits affect the seasonal migration patterns of breeding birds along a subtropical altitudinal gradient. Avian Res. 2022, 13, 100066. [Google Scholar]
  17. Zhang, L.B.; Ma, Z.; Liu, Y. Biological traits and biome features mediate responses of terrestrial bird demography to droughts. J. Anim. Ecol. 2024, 93, 1868–1880. [Google Scholar] [PubMed]
  18. Wang, N. Distribution and Drivers of Bird Species Richness and Community Structure in China. Master’s Thesis, Inner Mongolia University, Hohhot, China, 2021. [Google Scholar]
  19. Li, Z.; Zhang, H.; Xu, Y.; Wang, S. Composition of ‘fast–slow’traits drives avian community stability over North America. Funct. Ecol. 2021, 35, 2831–2840. [Google Scholar]
  20. Sun, W.; Pan, X.; Liang, J.; Ding, Z.; Zhou, J.; Hu, H. Species range patterns of breeding birds and tests of Rapoport’s rule in the middle section of the Himalayas—Based on data from an altitude gradient range of 3,600 m. Chin. J. Zool. 2021, 56, 358–366. [Google Scholar]
  21. Pan, X.; Ding, Z.; Hu, Y.; Liang, J.; Wu, Y.; Si, X.; Guo, M.; Hu, H.; Jin, K. Elevational pattern of bird species richness and its causes along a central Himalaya gradient, China. PeerJ 2016, 4, e2636. [Google Scholar]
  22. Bibby, C.J.; Burgess, N.D.; Hill, D.A.; Mustoe, S.H. Bird Census Techniques, 2nd ed.; Academic Press: Cambridge, MA, USA, 2000. [Google Scholar]
  23. MacArthur, R.; MacArthur, J.; MacArthur, D.; MacArthur, A. The effect of island area on population densities. Ecology 1973, 54, 657–658. [Google Scholar]
  24. Hu, Y.; Ding, Z.; Jiang, Z.; Quan, Q.; Guo, K.; Tian, L.; Hu, H.; Gibson, L. Birds in the Himalayas: What drives beta diversity patterns along an elevational gradient? Ecol. Evol. 2018, 8, 11704–11716. [Google Scholar]
  25. Cheng, Z. Methods and Prospects for Bird Resource Surveys. Int. J. Ecol. 2023, 12, 241. [Google Scholar]
  26. Wang, Y.; Song, Y.; Zhong, Y.; Chen, C.; Zhao, Y.; Zeng, D.; Wu, Y.; Ding, P. Dataset of life history and ecological characteristics of birds in China. Biodivers. Sci. 2021, 29, 1149–1153. [Google Scholar]
  27. Lloyd, S. Least squares quantization in PCM. IEEE Trans. Inf. Theory 1982, 28, 129–137. [Google Scholar]
  28. Yu, G. Using ggtree to visualize data on tree-like structures. Curr. Protoc. Bioinform. 2020, 69, e96. [Google Scholar] [CrossRef]
  29. Cunha, P.L.; Cunha, M.A. Index of Relative Importance a new perspective. In Proceedings of the Front. Mar. Sci. Conference Abstract XIX Iberian Symposium on Marine Biology Studies, Porto, Portugal, 5–9 September 2016. [Google Scholar]
  30. Nightingale, F. Notes on Nursing: What It Is and What It Is Not; D. Appleton and Company: New York, NY, USA, 1969. [Google Scholar]
  31. Shi, Y.; Shi, S.; Huang, X. Application of Structural Equation Modeling Based on R in Ecology. J. Ecol. 2022, 41, 1015. [Google Scholar]
  32. Bates, D.; Maechler, M.; Bolker, B.; Walker, S. Fitting Linear Mixed-Effects Models Using lme4. J. Stat. Softw. 2015, 67, 1–48. [Google Scholar]
  33. Oksanen, J.; Blanchet, F.G.; Friendly, M.; Kindt, R.; Legendre, P.; McGlinn, D.; Minchin, P.R.; O’Hara, R.B.; Simpson, G.L.; Solymos, P.; et al. Vegan Community Ecology Package Version 2.5-7. 2020. Available online: https://www.researchgate.net/publication/346579465_vegan_community_ecology_package_version_25-7_November_2020 (accessed on 18 March 2025).
  34. Breiman, L. Random Forests. Mach. Learn. 2001, 45, 5–32. [Google Scholar]
  35. Schmitt, C.J.; Edwards, S.V. Passerine birds. Curr. Biol. 2022, 32, R1149–R1154. [Google Scholar]
  36. Olson, S.L. Why so many kinds of passerine birds? Bioscience 2001, 51, 268–269. [Google Scholar]
  37. Morante-Filho, J.C.; Faria, D. An appraisal of bird-mediated ecological functions in a changing world. Trop. Conserv. Sci. 2017, 10, 1940082917703339. [Google Scholar] [CrossRef]
  38. Smith, O.M.; Kennedy, C.M.; Echeverri, A.; Karp, D.S.; Latimer, C.E.; Taylor, J.M.; Wilson-Rankin, E.E.; Owen, J.P.; Snyder, W.E. Complex landscapes stabilize farm bird communities and their expected ecosystem services. J. Appl. Ecol. 2022, 59, 927–941. [Google Scholar] [CrossRef]
  39. García-Rodríguez, A.; Albrecht, J.; Farwig, N.; Frydryszak, D.; Parres, A.; Schabo, D.G.; Selva, N. Functional complementarity of seed dispersal services provided by birds and mammals in an alpine ecosystem. J. Ecol. 2022, 110, 232–247. [Google Scholar] [CrossRef]
  40. Wu, R.; Zhang, Q.; Hao, Z.; Li, L.; Gao, B.; Li, J.; Liu, X.; Liao, C.; Pei, N. Insectivorous birds are more sensitive to urban greenspace changes in Guangzhou city, China. Urban For. Urban Green. 2024, 94, 128243. [Google Scholar] [CrossRef]
  41. Tian, Y.; Sun, X.; Lyu, X.; Li, X. Characteristics and Influencing Factors of Urban Bird Diversity in China. J. Southwest Univ. Nat. Sci. Ed. 2022, 44, 39–49. [Google Scholar]
  42. Holmes, R.T.; Schultz, J.C. Food availability for forest birds: Effects of prey distribution and abundance on bird foraging. Can. J. Zool. 1988, 66, 720–728. [Google Scholar] [CrossRef]
  43. Zhao, Z. Birds of China, Volume I (Non-Passeriformes); Jilin Science and Technology Press: Changchun, China, 2001. [Google Scholar]
  44. Williams, H.J.; Shepard, E.L.C.; Holton, M.D.; Alarcón, P.A.E.; Wilson, R.P.; Lambertucci, S.A. Physical limits of flight performance in the heaviest soaring bird. Proc. Natl. Acad. Sci. USA 2020, 117, 17884–17890. [Google Scholar] [CrossRef]
  45. Wu, Y.N.; Ma, Y.J.; Liu, W.L.; Zhang, W.Z. Modeling the spatial distribution of plateau pika (Ochotona curzoniae) in the Qinghai Lake Basin, China. Animals 2019, 9, 843. [Google Scholar] [CrossRef]
  46. Qi, Y.L.; Ma, Y.L.; Zhang, H.W.; Chen, Z. Relationship between population density of plateau pika and environmental factors. Pratacultural Sci. 2024, 41, 1441–1452. [Google Scholar]
  47. Cai, G.; Feng, Z. A Systematic Revision of the Subspecies of Highland Hare (Lepus oiostolus)—Including Two New Subspecies. Acta Theriol. Sin. 2011, 2, 167. [Google Scholar]
  48. Hong, Y.Y.; Lu, X.L.; Zhao, H.P. Bird diversity and interannual dynamics in different habitats of agricultural landscape in Huanghuai Plain. Acta Ecol. Sin. 2021, 41, 2045–2055. [Google Scholar]
  49. Ma, Q. Field Survey Data Set of Alpine Vultures on the Qinghai Tibet Plateau (2021); Scientific Data Center, Kunming Institute of Zoology, CAS: Kunming, China, 2022. [Google Scholar]
  50. Xu, G.; Ma, M.; Wu, D.; Liu, Y. Preliminary observation on mating and nesting behavior of Himalayan griffon during breeding season. Chin. J. Zool. 2016, 51, 183–189. [Google Scholar]
  51. Tong, F.; Mai, Y.; Guan, F.; Huang, Z.; Yang, X.; Zhu, Y.; Yang, M.; Zhang, H.; Zhang, Y.; Zeng, X.; et al. Bird diversity and community characteristics in Qingyunshan Provincial Nature Reserve, Wengyuan, Guangdong. J. South China Agric. Univ. 2023, 44, 287–295. [Google Scholar]
  52. Yin, L.; Wang, C.; Han, W. Food source characteristics and diversity of birds based on feeding behavior in residential areas of Beijing. Biodivers. Sci. 2023, 31, 22473. [Google Scholar]
  53. Cooke RS, C.; Eigenbrod, F.; Bates, A.E. Ecological distinctiveness of birds and mammals at the global scale. Glob. Ecol. Conserv. 2020, 22, e00970. [Google Scholar]
  54. Si, Q.; Zhao, X.; Chen, H.; Ye, P.C.; Wu, J.Y. The research on diversity of birds in Dongtai, Jiangsu. J. Ecol. Rural Environ. 2023, 39, 496–503. [Google Scholar]
  55. Jirinec, V.; Burner, R.C.; Amaral, B.R.; Bierregaard, R.O.; Fernández-Arellano, G.; Hernández-Palma, A.; Johnson, E.I.; Lovejoy, T.E.; Powell, L.L.; Rutt, C.L.; et al. Morphological consequences of climate change for resident birds in intact Amazonian rainforest. Sci. Adv. 2021, 7, eabk1743. [Google Scholar]
  56. Xiong, Y.; Lei, F. High-altitude adaptation in birds: From phenomics to genomics. Sci. Sin. Vitae 2019, 49, 361–370. [Google Scholar]
  57. Wang, X.; Somveille, M.; Dokter, A.M.; Cao, W.; Cheng, C.; Liu, J.; Ma, Z. Macro-scale relationship between body mass and timing of bird migration. Nat. Commun. 2024, 15, 4111. [Google Scholar]
  58. He, M.; Yang, M.; Pei, Y.; Yang, Y.; Luo, X.; Wang, Y.; Ma, C. Research progress on the effects of urbanization and urban green space on urban birds. Hubei Agric. Sci. 2020, 59, 11. [Google Scholar]
  59. Pan, S.; Lin, Y.; Liu, Q.; Duan, J.; Lin, Z.; Wang, Y.; Wang, X.; Lam, S.M.; Zou, Z.; Shui, G.; et al. Convergent genomic signatures of flight loss in birds suggest a switch of main fuel. Nat. Commun. 2019, 10, 2756. [Google Scholar] [CrossRef]
  60. Hedh, L.; Hedenström, A. Consequences of migratory distance, habitat distribution and season on the migratory process in a short distance migratory shorebird population. Mov. Ecol. 2023, 11, 40. [Google Scholar] [CrossRef]
  61. Weeks, B.C.; O’Brien, B.K.; Chu, J.J.; Claramunt, S.; Sheard, C.; Tobias, J.A. Morphological adaptations linked to flight efficiency and aerial lifestyle determine natal dispersal distance in birds. Funct. Ecol. 2022, 36, 1681–1689. [Google Scholar] [CrossRef]
  62. Berg, K.S.; Delgado, S.; Mata-Betancourt, A. Phylogenetic and kinematic constraints on avian flight signals. Proc. R. Soc. B 2019, 286, 20191083. [Google Scholar] [CrossRef]
  63. Williamson, J.L.; Witt, C.C. Elevational niche-shift migration: Why the degree of elevational change matters for the ecology, evolution, and physiology of migratory birds. Auk 2021, 138, ukaa087. [Google Scholar] [CrossRef]
  64. Duan, F.; Liu, M.; Bu, H.; Yu, L.; Li, S. Effects of urbanization on bird community composition and functional traits: A case study of the Beijing-Tianjin-Hebei Region. Biodivers. Sci. 2024, 32, 23473. [Google Scholar] [CrossRef]
  65. Peña, R.; Schleuning, M.; Miñarro, M.; García, D. Variable relationships between trait diversity and avian ecological functions in agroecosystems. Funct. Ecol. 2023, 37, 87–98. [Google Scholar] [CrossRef]
  66. Jiang, L.; Zhang, Y.; Yang, Y.; Zhu, Y.; Mu, Q.; Yang, Z. Spatiotemporal Distribution and Influencing Factors of Bird Diversity Hotspots in Suzhou Wetland. J. Ecol. Rural Environ. 2024, 40, 386–397. [Google Scholar]
  67. Jiang, T.; Jiang, L.; Xie, J.; Yao, S.; Chang, L.; Li, X.; Yang, Z. Study on Bird Diversity in Suzhou Based on POI Data and MaxEnt Model. J. Ecol. Rural Environ. 2024, 40, 1473–1484. [Google Scholar]
  68. Zhang, J.; Ban, Y.; Zhuomajie; Yan, B.; Suolangduoerji; Yang, Z. Bird Diversity and Fauna Analysis of Zoige Wetland National Nature Reserve in Sichuan Province. J. Sichuan For. Sci. Technol. 2022, 43, 11–17. [Google Scholar]
Figure 1. Sample lines, netting points, and habitat information at different altitudes in the Gyirong Valley.
Figure 1. Sample lines, netting points, and habitat information at different altitudes in the Gyirong Valley.
Diversity 17 00236 g001
Figure 2. Bird species dominant groups in the breeding season in Gyirong Valley.
Figure 2. Bird species dominant groups in the breeding season in Gyirong Valley.
Diversity 17 00236 g002
Figure 3. The composition of foraging guilds and morphological groups of breeding birds in the Gyirong Valley. (a) The species composition of bird foraging guilds. Insectivorous birds and omnivorous birds are the main groups. (b) The cluster analysis of birds with different morphological characteristics based on the Kmeans clustering method.
Figure 3. The composition of foraging guilds and morphological groups of breeding birds in the Gyirong Valley. (a) The species composition of bird foraging guilds. Insectivorous birds and omnivorous birds are the main groups. (b) The cluster analysis of birds with different morphological characteristics based on the Kmeans clustering method.
Diversity 17 00236 g003
Figure 4. Habitat distribution of foraging guilds and clusters in the Gyirong Valley. (a) The distribution of different foraging guilds along elevation. (b) The habitat distribution of the species of different foraging guilds. (c) The distribution of different morphological birds along elevation. (d) The habitat distribution of different morphological birds.
Figure 4. Habitat distribution of foraging guilds and clusters in the Gyirong Valley. (a) The distribution of different foraging guilds along elevation. (b) The habitat distribution of the species of different foraging guilds. (c) The distribution of different morphological birds along elevation. (d) The habitat distribution of different morphological birds.
Diversity 17 00236 g004
Figure 5. The influence of ecological traits on the composition of breeding birds in the Gyirong Valley. (a) The influence of diet on the population size of birds. (b) The influence of morphological characteristics on bird families. “*” indicates p < 0.05, “**” indicates p < 0.01, “***” indicates p < 0.001 (c) The relationship between the number of individual birds and morphological characteristics (Ta/Bw is tail length/body weight, Ta/Bl is tail length/body length, Tr/Bl is Tarsometatarsus length/body length).
Figure 5. The influence of ecological traits on the composition of breeding birds in the Gyirong Valley. (a) The influence of diet on the population size of birds. (b) The influence of morphological characteristics on bird families. “*” indicates p < 0.05, “**” indicates p < 0.01, “***” indicates p < 0.001 (c) The relationship between the number of individual birds and morphological characteristics (Ta/Bw is tail length/body weight, Ta/Bl is tail length/body length, Tr/Bl is Tarsometatarsus length/body length).
Diversity 17 00236 g005
Figure 6. The influence of ecological characteristics on the distribution of birds. (a) The contribution rate of ecological characteristics to the population size of birds in altitude belts. (b) The contribution rate of ecological characteristics to the population size of birds in different habitats. (The size of the circles represents the importance of ecological traits in shaping the population size of birds in different elevational bands or habitats, while the color intensity indicates the Spearman correlation coefficient (R value) between the traits and bird population size).
Figure 6. The influence of ecological characteristics on the distribution of birds. (a) The contribution rate of ecological characteristics to the population size of birds in altitude belts. (b) The contribution rate of ecological characteristics to the population size of birds in different habitats. (The size of the circles represents the importance of ecological traits in shaping the population size of birds in different elevational bands or habitats, while the color intensity indicates the Spearman correlation coefficient (R value) between the traits and bird population size).
Diversity 17 00236 g006
Table 1. Protected bird species in the Gyirong Valley; NT = Near Threatened.
Table 1. Protected bird species in the Gyirong Valley; NT = Near Threatened.
SpeciesIndividualsDietsPreferenceClustersRed-ListConservation Status
Garrulax maximus3omnivorousShrub forestmediumNTII
Gyps himalayensis7scavengingGrasslandgiantII
Lophura leucomelanos6omnivorousShrub forestlargeII
Buteo refectus1carnivorousGrasslandlargeII
Garrulax ocellatus11omnivorousShrub forestmediumII
Disclaimer/Publisher’s Note: The statements, opinions and data contained in all publications are solely those of the individual author(s) and contributor(s) and not of MDPI and/or the editor(s). MDPI and/or the editor(s) disclaim responsibility for any injury to people or property resulting from any ideas, methods, instructions or products referred to in the content.

Share and Cite

MDPI and ACS Style

Jin, H.; Zhao, S.; Yang, Y.; Song, G.; Zhou, S.; Huang, S.; Yang, L.; Zhou, Y. Analysis of the Distribution Pattern and Trait Determinants of Avian Diversity at Mid-Altitude in the Gyirong Valley. Diversity 2025, 17, 236. https://doi.org/10.3390/d17040236

AMA Style

Jin H, Zhao S, Yang Y, Song G, Zhou S, Huang S, Yang L, Zhou Y. Analysis of the Distribution Pattern and Trait Determinants of Avian Diversity at Mid-Altitude in the Gyirong Valley. Diversity. 2025; 17(4):236. https://doi.org/10.3390/d17040236

Chicago/Turabian Style

Jin, Huaiming, Shuqing Zhao, Yongbing Yang, Gang Song, Shengling Zhou, Shuaishuai Huang, Le Yang, and Yonghong Zhou. 2025. "Analysis of the Distribution Pattern and Trait Determinants of Avian Diversity at Mid-Altitude in the Gyirong Valley" Diversity 17, no. 4: 236. https://doi.org/10.3390/d17040236

APA Style

Jin, H., Zhao, S., Yang, Y., Song, G., Zhou, S., Huang, S., Yang, L., & Zhou, Y. (2025). Analysis of the Distribution Pattern and Trait Determinants of Avian Diversity at Mid-Altitude in the Gyirong Valley. Diversity, 17(4), 236. https://doi.org/10.3390/d17040236

Note that from the first issue of 2016, this journal uses article numbers instead of page numbers. See further details here.

Article Metrics

Back to TopTop