Pseudoscorpions from Motu Motiro Hiva, a Remote Polynesian Island, with the Description of a New Genus of Chernetidae (Pseudoscorpiones) †
Abstract
1. Introduction
2. Materials and Methods
Molecular Methods
3. Results
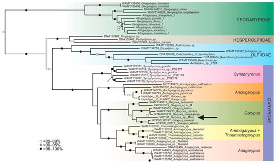
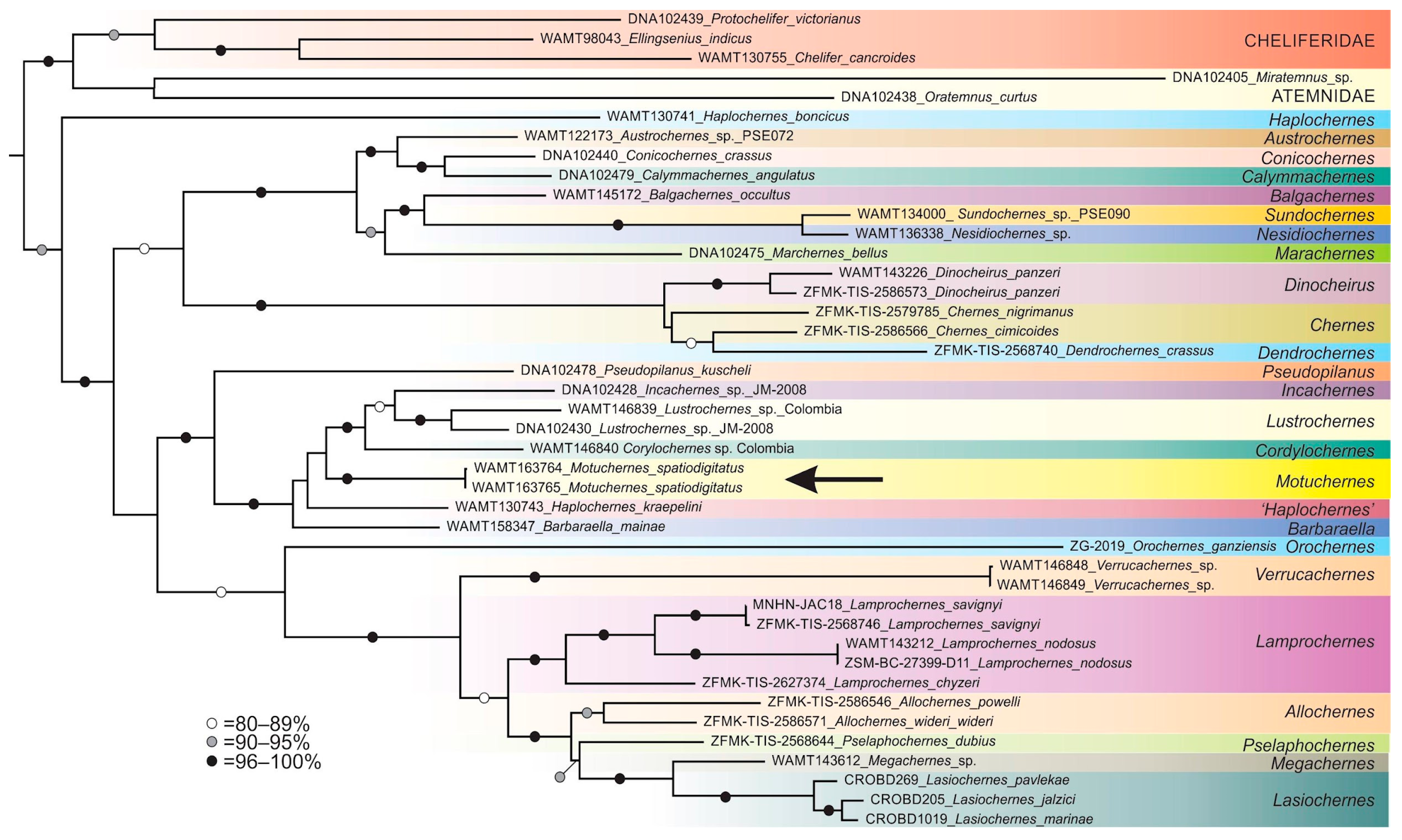
3.1. Molecular Phylogenetics
3.2. Systematics



4. Discussion
Supplementary Materials
Author Contributions
Funding
Data Availability Statement
Acknowledgments
Conflicts of Interest
Abbreviations
| MMH | Motu Motiro Hiva |
| MNHN | Museo Nacional de Historia Natural, Santiago, Chile |
| SCBUCN | Sala de Colecciones Biológicas, Universidad Católica del Norte, Coquimbo, Chile |
| SSUC | Colección de Flora y Fauna Profesor Patricio Sánchez Reyes, Pontificia Universidad Católica de Chile, Santiago, Chile |
| WAM | Western Australian Museum, Perth |
| b | Basal seta |
| sb | Sub-basal seta |
| t | Terminal seta |
| st | Sub-terminal seta |
| it | Interior terminal seta |
| ist | Interior sub-terminal seta |
| ib | Interior basal seta |
| isb | Interior sub-basal seta |
| et | Exterior terminal seta |
| est | Exterior sub-terminal seta |
| eb | Exterior basal seta |
| esb | Exterior sub-basal seta |
| gls | Galeal seta |
| ls | Laminal seta |
| is | Interior seta |
| sbs | Sub-basal seta |
| es | Exterior seta |
| bs | Basal setae (chelicera) |
| pts | Pseudotactile setae |
References
- Harvey, M.S. From Siam to Rapa Nui—The identity and distribution of Geogarypus longidigitatus (Rainbow) (Pseudoscorpiones: Geogarypidae). Bull. Br. Arachnol. Soc. 2000, 11, 377–384. [Google Scholar]
- Wynne, J.J.; Howarth, F.G.; Cotoras, D.D.; Rothmann, S.; Ríos, S.; Valdez, C.; Hucke, P.L.; Villagra, C.; Flores-Prado, L. The terrestrial arthropods of Rapa Nui: A fauna dominated by non-native species. Glob. Ecol. Conserv. 2025, 57, e03280. [Google Scholar] [CrossRef]
- Beier, M. Pseudoscorpione von den Juan-Fernandez-Inseln (Arachnida Pseudoscorpionida). Rev. Chil. De Entomol. 1955, 4, 205–220. [Google Scholar]
- Beier, M. Los Insectos de las Islas Juan Fernandez. 37. Die Pseudoscorpioniden-Fauna der Juan-Fernandez-Inseln (Arachnida Pseudoscorpionida). Rev. Chil. De Entomol. 1957, 5, 451–464. [Google Scholar]
- Mahnert, V. New records of pseudoscorpions from the Juan Fernandez Islands (Chile), with the description of a new genus and three new species of Chernetidae (Arachnida: Pseudoscorpiones). Rev. Suisse Zool. 2011, 118, 17–29. [Google Scholar] [CrossRef]
- Beier, M. Die Pseudoscorpioniden-Fauna Chiles. Ann. Des Naturhistorischen Mus. Wien 1964, 67, 307–375. [Google Scholar]
- Cotoras, D.D.; Elgueta, M.; Vilches, M.J.; Hagen, E.; Pott, M. Terrestrial invertebrates surviving San Ambrosio island’s ecological catastrophe reinforce biogeographic affinities between the Juan Fernández and Desventuradas Islands. J. Nat. Hist. 2021, 55, 1781–1813. [Google Scholar] [CrossRef]
- World Pseudoscorpiones Catalog. Natural History Museum, Bern. 2024. Available online: https://wac.nmbe.ch/order/pseudoscorpiones/3 (accessed on 2 February 2025).
- Gaymer, C.F.; Wagner, D.; Alvarez-Varas, R.; Boteler, B.; Bravo, L.; Brooks, C.M.; Chavez-Molina, V.; Currie, D.; Delgado, J.; Dewitte, B.; et al. Research advances and conservation needs for the protection of the Salas y Gómez and Nazca ridges: A natural and cultural heritage hotspot in the Southeastern Pacific Ocean. Mar. Policy 2025, 171, 106453. [Google Scholar] [CrossRef]
- Giroti, A.M.; Cotoras, D.D.; Lazo, P.; Brescovit, A.D. First endemic arachnid from Isla Sala y Gómez (Motu Motiro Hiva), Chile: A new species of tube-dwelling spider (Araneae: Segestriidae). Eur. J. Taxon. 2020, 722, 97–105. [Google Scholar] [CrossRef]
- Hershauer, S.; Y-Pakarati, S.; Wynne, J.J. Notes on the arthropod fauna of Salas y Gómez Island, Chile. Rev. Chil. De Hist. Nat. 2020, 93, 1–6. [Google Scholar] [CrossRef]
- Taiti, S.; Wynne, J.J. The terrestrial Isopoda (Crustacea, Oniscidea) of Rapa Nui (Easter Island), with descriptions of two new species. ZooKeys 2015, 515, 27–49. [Google Scholar] [CrossRef] [PubMed]
- Wynne, J.J.; Taiti, S.; Pakarati, S.; Castillo-Trujillo, A.C. Range extension of the endemic terrestrial isopod, Hawaiioscia rapui, reveals the dispersal potential for the genus across the South Pacific. Bish. Mus. Occas. Pap. 2022, 147, 1–12. [Google Scholar]
- Sharp, A.; Gray, A. Tiny habitats of tiny species: The importance of micro-refugia for threatened island-endemic arthropods. Oryx 2025, 59, 1–8. [Google Scholar] [CrossRef]
- Janssens, F. Checklist of the Collembola, Last Updated on 12 October 2024. 2025. Available online: http://www.collembola.org/taxa/collembo.htm (accessed on 16 July 2025).
- Greenslade, P.; Ireson, J.E. Collembola of the southern Australian culture steppe and urban environments: A review of their pest status and key to identification. Aust. J. Entomol. 1986, 25, 273–291. [Google Scholar] [CrossRef]
- De Lima, E.C.A.; Zeppelini, D. First survey of Collembola (Hexapoda: Entognatha) fauna in soil of Archipelago Fernando de Noronha, Brazil. Fla. Entomol. 2015, 98, 368–369. [Google Scholar] [CrossRef]
- Cipola, N.G. An updated catalogue of the Collembola (Hexapoda) from Colombia and a perspective for unexplored richness. Zootaxa 2023, 5293, 499–520. [Google Scholar] [CrossRef]
- Elgueta, M.; Lazo, P.H. Cryptamorpha desjardinsi (Guérin-Méneville, 1844) primer registro de un insecto (Coleoptera: Silvabidae) para la Isla Sala y Gómez, Chile. Acta Entomológica Chil. 2013, 33, 63–66. [Google Scholar]
- Campos, S.L.; Peña, G.L.E. Los insectos de la isla de Pascua (Resultados de una prospección entomológica). Rev. Chil. De Entomol. 1973, 7, 217–229. [Google Scholar]
- [GBIF] Global Biodiversity Information Facility. Lynchia americana (Leach, 1817) Checklist Dataset. 2025. Available online: https://www.gbif.org/uk/species/5088622 (accessed on 17 July 2025).
- Rodrigo, C.; Díaz, J.; González-Fernández, A. Origin of the Easter Submarine Alignment: Morphology and structural lineaments. Lat. Am. J. Aquat. Res. 2014, 42, 857–870. [Google Scholar] [CrossRef][Green Version]
- Harvey, M.S.; Hillyer, M.J.; Carvajal, J.I.; Huey, J.A. Supralittoral pseudoscorpions of the genus Garypus (Pseudoscorpiones: Garypidae) from the Indo-West Pacific region, with a review of the subfamily classification of Garypidae. Invertebr. Syst. 2020, 34, 34–87. [Google Scholar] [CrossRef]
- Hlebec, D.; Harms, D.; Kučinić, M.; Harvey, M.S. Integrative taxonomy of the pseudoscorpion family Chernetidae (Pseudoscorpiones: Cheliferoidea): Evidence for new range-restricted species in the Dinaric Karst. Zool. J. Linn. Soc. 2024, 200, 644–669. [Google Scholar] [CrossRef]
- Chamberlin, J.C. The Arachnid Order Chelonethida; Stanford University Publications, Biological Sciences; Cambridge University Press: Cambridge, UK, 1931; Volume 7, pp. 1–284. [Google Scholar] [CrossRef]
- Harvey, M.S. The phylogeny and classification of the Pseudoscorpionida (Chelicerata: Arachnida). Invertebr. Taxon. 1992, 6, 1373–1435. [Google Scholar] [CrossRef]
- Judson, M.L.I. A new and endangered species of the pseudoscorpion genus Lagynochthonius from a cave in Vietnam, with notes on chelal morphology and the composition of the Tyrannochthoniini (Arachnida, Chelonethi, Chthoniidae). Zootaxa 2007, 1627, 53–68. [Google Scholar] [CrossRef]
- Harvey, M.S.; Ratnaweera, P.B.; Udagama, P.V.; Wijesinghe, M.R. A new species of the pseudoscorpion genus Megachernes (Pseudoscorpiones: Chernetidae) associated with a threatened Sri Lankan rainforest rodent, with a review of host associations of Megachernes. J. Nat. Hist. 2012, 46, 2519–2535. [Google Scholar] [CrossRef]
- Harvey, M.S.; Lopes, P.C.; Goldsmith, G.R.; Halajian, A.; Hillyer, M.J.; Huey, J.A. A novel symbiotic relationship between sociable weaver birds (Philetairus socius) and a new cheliferid pseudoscorpion (Pseudoscorpiones: Cheliferidae) in southern Africa. Invertebr. Syst. 2015, 29, 444–456. [Google Scholar] [CrossRef]
- Harvey, M.S.; Abrams, K.M.; Beavis, A.S.; Hillyer, M.J.; Huey, J.A. Pseudoscorpions of the family Feaellidae (Pseudoscorpiones: Feaelloidea) from the Pilbara region of Western Australia show extreme short-range endemism. Invertebr. Syst. 2016, 30, 491–508. [Google Scholar] [CrossRef]
- Harvey, M.S.; Huey, J.A.; Hillyer, M.J.; McIntyre, E.; Giribet, G. The first troglobitic species of Gymnobisiidae (Pseudoscorpiones, Neobisioidea), from Table Mountain (Western Cape Province, South Africa) and its phylogenetic position. Invertebr. Syst. 2016, 30, 75–85. [Google Scholar] [CrossRef]
- Murienne, J.; Harvey, M.S.; Giribet, G. First molecular phylogeny of the major clades of Pseudoscorpiones (Arthropoda: Chelicerata). Mol. Phylogenetics Evol. 2008, 49, 170–184. [Google Scholar] [CrossRef]
- Katoh, K.; Misawa, K.; Kuma, K.-I.; Mityata, T. MAFFT: A novel method for rapid multiple sequence alignment based on fast Fourier transform. Nucleic Acids Res. 2002, 30, 3059–3066. [Google Scholar] [CrossRef]
- Katoh, K.; Standley, D.M. MAFFT multiple sequence alignment software Version 7: Improvements in performance and usability. Mol. Biol. Evol. 2013, 30, 772–780. [Google Scholar] [CrossRef]
- Minh, B.Q.; Schmidt, H.A.; Chernomor, O.; Schrempf, D.; Woodhams, M.D.; Von Haeseler, A.; Lanfear, R. IQ-TREE 2: New models and efficient methods for phylogenetic inference in the genomic era. Mol. Biol. Evol. 2020, 37, 1530–1534. [Google Scholar] [CrossRef]
- Trifinopoulos, J.; Nguyen, L.-T.; von Haeseler, A.; Minh, B.Q. W-IQ-TREE: A fast online phylogenetic tool for maximum likelihood analysis. Nucleic Acids Res. 2016, 44, W232–W235. [Google Scholar] [CrossRef] [PubMed]
- Folmer, O.; Black, M.; Hoeh, W.; Lutz, R.; Vrijenhoek, R.C. DNA primers for amplification of mitochondrial cytochrome c oxidase subunit I from diverse metazoan invertebrates. Mol. Mar. Biol. Biotechnol. 1994, 3, 294–299. [Google Scholar] [PubMed]
- Giribet, G.; Carranza, S.; Baguñà, J.; Riutort, M.; Ribera, C. First molecular evidence for the existence of a Tardigrada + Arthropoda clade. Mol. Biol. Evol. 1996, 13, 76–84. [Google Scholar] [CrossRef] [PubMed]
- Whiting, M.F.; Carpenter, J.M.; Wheeler, Q.D.; Wheeler, W.C. The Strepsiptera problem: Phylogeny of the holometabolous insect orders inferred from 18S and 28S ribosomal DNA sequences and morphology. Syst. Biol. 1997, 46, 1–68. [Google Scholar] [CrossRef]
- Lin, H.Y.; Huang, J.X.; Liu, H.H.; Chang, C.-H. Two new pseudoscorpion species of the coastal genus Garypus, L. Koch, 1873 (Garypidae) and an updated checklist of the Pseudoscorpiones of Taiwan. Zool. Stud. 2022, 61, e24. [Google Scholar]
- Simon, E. Les Ordres des Chernetes, Scorpiones et Opiliones. In Les Arachnides de France; Librairie Encyclopédique de Roret: Paris, France, 1879; Volume 7, pp. 1–332. [Google Scholar]
- Mahnert, V. Pseudoscorpions (Arachnida: Pseudoscorpiones) from the Galapagos Islands (Ecuador). Rev. Suisse De Zool. 2014, 121, 135–210. [Google Scholar]
- Wagenaar-Hummelinck, P. Pseudoscorpions of the genera Garypus, Pseudochthonius, Tyrannochthonius and Pachychitra. Stud. Fauna Curaçao Other Caribb. Isl. 1948, 3, 29–77. [Google Scholar]
- Lee, V.F. The maritime pseudoscorpions of Baja California, México (Arachnida: Pseudoscorpionida). Occas. Pap. Calif. Acad. Sci. 1979, 131, 1–38. [Google Scholar]
- Flores, M.A.; Schlatter, R.P.; Hucke-Gaete, R. Seabirds of Easter Island, Salas y Gómez Island and Desventuradas Islands, southeastern Pacific Ocean. Lat. Am. J. Aquat. Res. 2014, 42, 752–759. [Google Scholar] [CrossRef][Green Version]
- Luna-Jorquera, G.; Thiel, M.; Portflitt-Toro, M.; Dewitte, B. Marine protected areas invaded by floating anthropogenic litter: An example from the South Pacific. Aquat. Conserv. Mar. Freshw. Ecosyst. 2019, 29, 245–259. [Google Scholar] [CrossRef]
- Oliveira-Neto, M.A.; de Lima, E.C.A.; Lopes, B.C.H.; Gallão, J.E.; Stievano, L.C.; Machado, C.C.C.; Bichuette, M.E.; Zeppelini, D. Pseudoscorpiones (Arachnida) of the Brazilian oceanic islands. Glob. Ecol. Conserv. 2024, 52, e02971. [Google Scholar] [CrossRef]
- Meyer, J.-Y.; Cotoras, D.D.; Lazo Hucke, P.; Yancovic Pakarati, S. The peculiar flora of Motu Motiro Hiva (Salas y Gómez, Chile) and its similarities with other small remote uninhabited Eastern Pacific islands. Atoll Res. Bull. 2023, 632, 1–17. [Google Scholar] [CrossRef]
- Routledge, R. Sea Level Change During the Last 5 Million Years. 2016. Available online: https://serc.carleton.edu/integrate/teaching_materials/coastlines/student_materials/901 (accessed on 21 August 2025).
- Wood, K.R. Possible extinctions, rediscoveries, and new plant records within the Hawaiian Islands. Bish. Mus. Occas. Pap. 2012, 113, 91–102. [Google Scholar]
- Priddel, D.; Carlile, N.; Humphrey, M.; Fellenberg, S.; Hiscox, D. Rediscovery of the ‘extinct’ Lord Howe Island stick insect (Dryococelus australis (Montrouzier)) (Phasmatodea) and recommendations for its conservation. Biodivers. Conserv. 2003, 12, 1391–1403. [Google Scholar] [CrossRef]
- Harvey, M.S. Redescriptions of Geogarypus bucculentus Beier and G. pustulatus Beier (Geogarypidae: Pseudoscorpionida). Bull. Br. Arachnol. Soc. 1987, 7, 137–141. [Google Scholar]
- Benton, T.; Lehtinen, P. The arachnids of Henderson Island, South Pacific. Newsl. Br. Arachnol. Soc. 1995, 72, 10–12. [Google Scholar]
- Benton, T.; Lehtinen, P. Biodiversity and origin of the non-flying terrestrial arthropods of Henderson Island. Biol. J. Linn. Soc. 1995, 56, 261–272. [Google Scholar] [CrossRef]
- Chamberlin, J.C. New and little-known false-scorpions from the Pacific and elsewhere (Arachnida—Chelonethida). Ann. Mag. Nat. Hist. 1938, 2, 259–285. [Google Scholar] [CrossRef]
- Muchmore, W.B. Redefinition of the genus Chelanops Gervais (Pseudoscorpionida: Chernetidae). Pan-Pac. Entomol. 1999, 75, 103–111. [Google Scholar]
- With, C.J. On some new species of the Cheliferidae, Hans., and Garypidae, Hans., in the British Museum. J. Linn. Soc. Lond. Zool. 1907, 30, 49–85. [Google Scholar] [CrossRef]
- Chamberlin, J.C. Tahitian and other records of Haplochernes funafutensis (with) (Arachnida: Chelonethida). Bull. Bernice P. Bish. Mus. 1939, 142, 203–205. [Google Scholar]
- Beier, M. Die Pseudoscorpionidenfauna der landfernen Inseln. Zool. Jahrbücher Abt. Syst. Okol. Geogr. Der Tiere 1940, 74, 161–192. [Google Scholar]






| Name | Sequence | Reference |
|---|---|---|
| LCO1490 | GGTCAACAAATCATAAAGATATTGG | Folmer et al. [37] |
| HCO2198 | CTAAACTTCAGGGTGACCAAAAAATCA | Folmer et al. [37] |
| 18s1F | TACCTGGTTGATCCTGCCAGTAG | Giribet et al. [38]; Whiting et al. [39] |
| 18S3F | GTTCGATTCCGGAGAGGGA | Giribet et al. [38]; Whiting et al. [39] |
| 18Sa2.0 | ATGGTTGCAAAGCTGAAAC | Giribet et al. [38]; Whiting et al. [39] |
| 18S5R | CTTGGCAAATGCTTTCGC | Giribet et al. [38]; Whiting et al. [39] |
| 18Sbi | GAGTCTCGTTCGTTATCGGA | Giribet et al. [38]; Whiting et al. [39] |
| 18S9R | GATCCTTCCGCAGGTTCACCTAC | Giribet et al. [38]; Whiting et al. [39] |
| 28SpsF1 | ATTACCCGCCGAATTTAAGC | Murienne et al. [32] |
| 28SpsR1 | TCGGAGGGAACCAGCTAC | Murienne et al. [32] |
Disclaimer/Publisher’s Note: The statements, opinions and data contained in all publications are solely those of the individual author(s) and contributor(s) and not of MDPI and/or the editor(s). MDPI and/or the editor(s) disclaim responsibility for any injury to people or property resulting from any ideas, methods, instructions or products referred to in the content. |
© 2025 by the authors. Licensee MDPI, Basel, Switzerland. This article is an open access article distributed under the terms and conditions of the Creative Commons Attribution (CC BY) license (https://creativecommons.org/licenses/by/4.0/).
Share and Cite
Harvey, M.S.; Portflitt-Toro, M.; Wynne, J.J.; Romero-Ortiz, C.; Cotoras, D.D. Pseudoscorpions from Motu Motiro Hiva, a Remote Polynesian Island, with the Description of a New Genus of Chernetidae (Pseudoscorpiones). Diversity 2025, 17, 852. https://doi.org/10.3390/d17120852
Harvey MS, Portflitt-Toro M, Wynne JJ, Romero-Ortiz C, Cotoras DD. Pseudoscorpions from Motu Motiro Hiva, a Remote Polynesian Island, with the Description of a New Genus of Chernetidae (Pseudoscorpiones). Diversity. 2025; 17(12):852. https://doi.org/10.3390/d17120852
Chicago/Turabian StyleHarvey, Mark S., Matías Portflitt-Toro, J. Judson Wynne, Catalina Romero-Ortiz, and Darko D. Cotoras. 2025. "Pseudoscorpions from Motu Motiro Hiva, a Remote Polynesian Island, with the Description of a New Genus of Chernetidae (Pseudoscorpiones)" Diversity 17, no. 12: 852. https://doi.org/10.3390/d17120852
APA StyleHarvey, M. S., Portflitt-Toro, M., Wynne, J. J., Romero-Ortiz, C., & Cotoras, D. D. (2025). Pseudoscorpions from Motu Motiro Hiva, a Remote Polynesian Island, with the Description of a New Genus of Chernetidae (Pseudoscorpiones). Diversity, 17(12), 852. https://doi.org/10.3390/d17120852

