Splicing Factor 3a Subunit 1 Promotes Colorectal Cancer Growth via Anti-Apoptotic Effects of Syntaxin12
Abstract
1. Introduction
2. Results
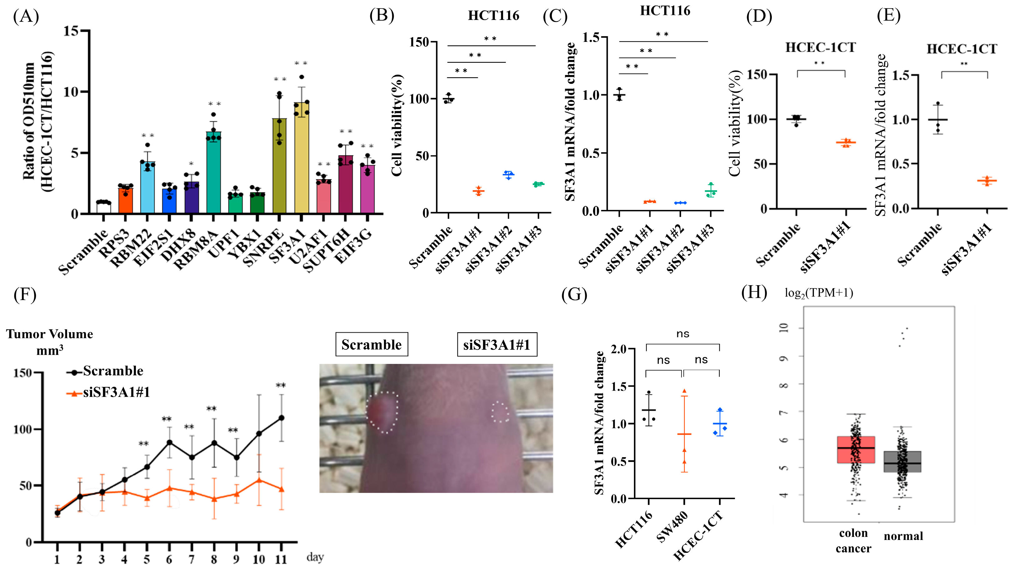
2.1. SF3A1 Enhances the Tumor Progression in CRC Cells, but Not in Non-Cancerous Cells
2.2. SF3A1 Inhibits Apoptosis of CRC Cells
2.3. SF3A1 Inhibits Apoptosis of CRC Cells by Stabilizing the mRNA of Syntaxin12 (STX12)
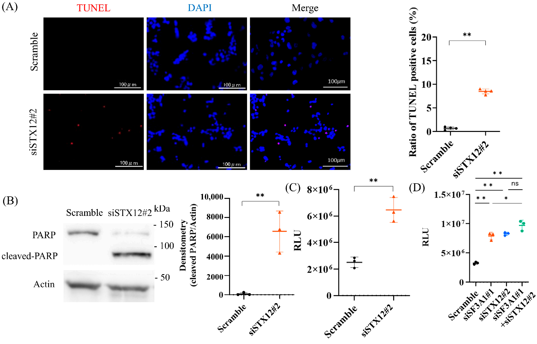
2.4. STX12 Inhibits the Apoptosis in CRC Cells
3. Discussion
4. Materials and Methods
4.1. Ethics
4.2. Cell Culture
4.3. siRNA and Transfection
4.4. SRB Assays
4.5. Real-Time PCR
4.6. Xenografts
4.7. Immunocytochemistry
4.8. TUNEL Staining
4.9. RNA-Immunoprecipitation
4.10. Transcriptome Analyses
4.11. Western Blotting
4.12. Caspase-Glo 3/7 Assay
4.13. Luciferase Reporter Assay
4.14. Statistical Analyses
5. Conclusions
Supplementary Materials
Author Contributions
Funding
Institutional Review Board Statement
Informed Consent Statement
Data Availability Statement
Acknowledgments
Conflicts of Interest
Abbreviations
| 5-FU | 5-fluorouracil |
| ANOVA | analysis of variance |
| CRC | colorectal cancer |
| FBS | fetal bovine serum |
| GO | Gene ontology |
| OD | optical density |
| PARP | poly ADP-ribose polymerase |
| PCR | polymerase chain reaction |
| PI3K | phosphatidylinositol 3-kinase |
| PK | pyruvate kinase |
| PTB | polypyrimidine tract-binding protein |
| PTM | Post-translational modifications |
| RBPs | RNA-binding proteins |
| RIP | RNA-immunoprecipitation |
| SD | standard deviation |
| SF3A1 | Splicing factor 3A1 |
| SRB | sulforhodamine B |
| STX12 | Syntaxin12 |
| TCA | trichloroacetic acid |
| TUNEL | TdT dUTP-mediated nick-end labeling |
| hnRNP | heterogeneous nuclear ribonucleoprotein |
| snRNP | small nuclear ribonucleoprotein |
References
- Moreno, E.C.; Pascual, A.; Prieto-Cuadra, D.; Laza, V.F.; Molina-Cerrillo, J.; Ramos-Muñoz, M.E.; Rodríguez-Serrano, E.M.; Soto, J.L.; Carrato, A.; García-Bermejo, M.L.; et al. Novel Molecular Characterization of Colorectal Primary Tumors Based on miRNAs. Cancers 2019, 11, 346. [Google Scholar] [CrossRef]
- Le, D.T.; Uram, J.N.; Wang, H.; Bartlett, B.R.; Kemberling, H.; Eyring, A.D.; Skora, A.D.; Luber, B.S.; Azad, N.S.; Laheru, D.; et al. PD-1 Blockade in Tumors with Mismatch-Repair Deficiency. N. Engl. J. Med. 2015, 372, 2509–2520. [Google Scholar] [CrossRef] [PubMed]
- Arnold, M.; Sierra, M.S.; Laversanne, M.; Soerjomataram, I.; Jemal, A.; Bray, F. Global patterns and trends in colorectal cancer incidence and mortality. Gut 2017, 66, 683–691. [Google Scholar] [CrossRef] [PubMed]
- Singh, V.; Singh, A.; Liu, A.J.; Fuchs, S.Y.; Sharma, A.K.; Spiegelman, V.S. RNA Binding Proteins as Potential Therapeutic Targets in Colorectal Cancer. Cancers 2024, 16, 3502. [Google Scholar] [CrossRef] [PubMed] [PubMed Central]
- Yao, Z.T.; Yang, Y.M.; Sun, M.M.; He, Y.; Liao, L.; Chen, K.S.; Li, B. New insights into the interplay between long non-coding RNAs and RNA-binding proteins in cancer. Cancer Commun. 2022, 42, 117–140. [Google Scholar] [CrossRef] [PubMed] [PubMed Central]
- Fujiya, M.; Konishi, H.; Mohamed Kamel, M.K.; Ueno, N.; Inaba, Y.; Moriichi, K.; Tanabe, H.; Ikuta, K.; Ohtake, T.; Kohgo, Y. microRNA-18a induces apoptosis in colon cancer cells via the autophagolysosomal degradation of oncogenic heterogeneous nuclear ribonucleoprotein A1. Oncogene 2014, 33, 4847–4856. [Google Scholar] [CrossRef]
- Konishi, H.; Fujiya, M.; Ueno, N.; Moriichi, K.; Sasajima, J.; Ikuta, K.; Tanabe, H.; Tanaka, H.; Kohgo, Y. microRNA-26a and -584 inhibit the colorectal cancer progression through inhibition of the binding of hnRNP A1-CDK6 mRNA. Biochem. Biophys. Res. Commun. 2015, 467, 847–852. [Google Scholar] [CrossRef]
- Lan, Z.; Yao, X.; Sun, K.; Li, A.; Liu, S.; Wang, X. The Interaction Between lncRNA SNHG6 and hnRNPA1 Contributes to the Growth of Colorectal Cancer by Enhancing Aerobic Glycolysis Through the Regulation of Alternative Splicing of PKM. Front. Oncol. 2020, 10, 363. [Google Scholar] [CrossRef]
- Liu, H.; Li, D.; Sun, L.; Qin, H.; Fan, A.; Meng, L.; Graves-Deal, R.; Glass, S.E.; Franklin, J.L.; Liu, Q.; et al. Interaction of lncRNA MIR100HG with hnRNPA2B1 facilitates m6A-dependent stabilization of TCF7L2 mRNA and colorectal cancer progression. Mol. Cancer 2022, 21, 74. [Google Scholar] [CrossRef]
- Takahashi, H.; Nishimura, J.; Kagawa, Y.; Kano, Y.; Takahashi, Y.; Wu, X.; Hiraki, M.; Hamabe, A.; Konno, M.; Haraguchi, N.; et al. Significance of Polypyrimidine Tract-Binding Protein 1 Expression in Colorectal Cancer. Mol. Cancer Ther. 2015, 14, 1705–1716. [Google Scholar] [CrossRef]
- Chen, M.; Zhang, J.; Manley, J.L. Turning on a fuel switch of cancer: hnRNP proteins regulate alternative splicing of pyruvate kinase mRNA. Cancer Res. 2010, 70, 8977–8980. [Google Scholar] [CrossRef]
- Pereira, B.; Billaud, M.; Almeida, R. RNA-Binding Proteins in Cancer: Old Players and New Actors. Trends Cancer 2017, 3, 506–528. [Google Scholar] [CrossRef]
- Mohibi, S.; Chen, X.; Zhang, J. Cancer the’RBP’eutics-RNA-binding proteins as therapeutic targets for cancer. Pharmacol. Ther. 2019, 203, 107390. [Google Scholar] [CrossRef]
- Kechavarzi, B.; Janga, S.C. Dissecting the expression landscape of RNA-binding proteins in human cancers. Genome. Biol. 2014, 15, R14. [Google Scholar] [CrossRef] [PubMed]
- Konishi, H.; Fujiya, M.; Kashima, S.; Sakatani, A.; Dokoshi, T.; Ando, K.; Ueno, N.; Iwama, T.; Moriichi, K.; Tanaka, H.; et al. A tumor-specific modulation of heterogeneous ribonucleoprotein A0 promotes excessive mitosis and growth in colorectal cancer cells. Cell Death Dis. 2020, 11, 245. [Google Scholar] [CrossRef] [PubMed]
- Konishi, H.; Kashima, S.; Goto, T.; Ando, K.; Sakatani, A.; Tanaka, H.; Ueno, N.; Moriichi, K.; Okumura, T.; Fujiya, M. The Identification of RNA-Binding Proteins Functionally Associated with Tumor Progression in Gastrointestinal Cancer. Cancers 2021, 13, 3165. [Google Scholar] [CrossRef]
- Nameki, N.; Takizawa, M.; Suzuki, T.; Tani, S.; Kobayashi, N.; Sakamoto, T.; Muto, Y.; Kuwasako, K. Structural basis for the interaction between the first SURP domain of the SF3A1 subunit in U2 snRNP and the human splicing factor SF1. Protein Sci. 2022, 31, e4437. [Google Scholar] [CrossRef] [PubMed]
- Tian, J.; Liu, Y.; Zhu, B.; Tian, Y.; Zhong, R.; Chen, W.; Lu, X.; Zou, L.; Shen, N.; Qian, J.; et al. SF3A1 and pancreatic cancer: New evidence for the association of the spliceosome and cancer. Oncotarget 2015, 6, 37750–37757. [Google Scholar] [CrossRef] [PubMed]
- Chen, X.; Du, H.; Liu, B.; Zou, L.; Chen, W.; Yang, Y.; Zhu, Y.; Gong, Y.; Tian, J.; Li, F.; et al. The Associations between RNA Splicing Complex Gene SF3A1 Polymorphisms and Colorectal Cancer Risk in a Chinese Population. PLoS ONE 2015, 10, e0130377. [Google Scholar] [CrossRef]
- Wang, Y.; Li, Y.; Zhou, H.; Qian, X.; Hu, Y. Syntaxin 2 promotes colorectal cancer growth by increasing the secretion of exosomes. J. Cancer 2021, 12, 2050–2058. [Google Scholar] [CrossRef]
- Costa, R.M.; Chiganças, V.; Galhardo Rda, S.; Carvalho, H.; Menck, C.F. The eukaryotic nucleotide excision repair pathway. Biochimie 2003, 85, 1083–1099. [Google Scholar] [CrossRef]
- Chen, S.; Guttridge, D.C.; You, Z.; Zhang, Z.; Fribley, A.; Mayo, M.W.; Kitajewski, J.; Wang, C.Y. Wnt-1 signaling inhibits apoptosis by activating beta-catenin/T cell factor-mediated transcription. J. Cell Biol. 2001, 152, 87–96. [Google Scholar] [CrossRef]
- Lee, Y.K.; Kwon, S.M.; Lee, E.B.; Kim, G.H.; Min, S.; Hong, S.M.; Wang, H.J.; Lee, D.M.; Choi, K.S.; Park, T.J.; et al. Mitochondrial Respiratory Defect Enhances Hepatoma Cell Invasiveness via STAT3/NFE2L1/STX12 Axis. Cancers 2020, 12, 2632. [Google Scholar] [CrossRef] [PubMed]
- Corvinus, F.M.; Orth, C.; Moriggl, R.; Tsareva, S.A.; Wagner, S.; Pfitzner, E.B.; Baus, D.; Kaufmann, R.; Huber, L.A.; Zatloukal, K.; et al. Persistent STAT3 activation in colon cancer is associated with enhanced cell proliferation and tumor growth. Neoplasia 2005, 7, 545–555. [Google Scholar] [CrossRef] [PubMed]
- Lassmann, S.; Schuster, I.; Walch, A.; Göbel, H.; Jütting, U.; Makowiec, F.; Hopt, U.; Werner, M. STAT3 mRNA and protein expression in colorectal cancer: Effects on STAT3-inducible targets linked to cell survival and proliferation. J. Clin. Pathol. 2007, 60, 173–179. [Google Scholar] [CrossRef]
- Yang, Z.; Jiang, S.; Shang, J.; Jiang, Y.; Dai, Y.; Xu, B.; Yu, Y.; Liang, Z.; Yang, Y. LncRNA: Shedding light on mechanisms and opportunities in fibrosis and aging. Ageing Res. Rev. 2019, 52, 17–31. [Google Scholar] [CrossRef] [PubMed]
- Malik, N.; Nirujogi, R.S.; Peltier, J.; Macartney, T.; Wightman, M.; Prescott, A.R.; Gourlay, R.; Trost, M.; Alessi, D.R.; Karapetsas, A. Phosphoproteomics reveals that the hVPS34 regulated SGK3 kinase specifically phosphorylates endosomal proteins including Syntaxin-7, Syntaxin-12, RFIP4 and WDR44. Biochem. J. 2019, 476, 3081–3107. [Google Scholar] [CrossRef]
- Hou, M.; Lai, Y.; He, S.; He, W.; Shen, H.; Ke, Z. SGK3 (CISK) may induce tumor angiogenesis (Hypothesis). Oncol. Lett. 2015, 10, 23–26. [Google Scholar] [CrossRef][Green Version]
- Soubise, B.; Jiang, Y.; Douet-Guilbert, N.; Troadec, M.B. RBM22, a Key Player of Pre-mRNA Splicing and Gene Expression Regulation, Is Altered in Cancer. Cancers 2022, 14, 643. [Google Scholar] [CrossRef]
- Palangat, M.; Anastasakis, D.G.; Fei, D.L.; Lindblad, K.E.; Bradley, R.; Hourigan, C.S.; Hafner, M.; Larson, D.R. The splicing factor U2AF1 contributes to cancer progression through a noncanonical role in translation regulation. Genes Dev. 2019, 33, 482–497. [Google Scholar] [CrossRef]
- Takahashi, K.; Fujiya, M.; Konishi, H.; Murakami, Y.; Iwama, T.; Sasaki, T.; Kunogi, T.; Sakatani, A.; Ando, K.; Ueno, N.; et al. Heterogenous Nuclear Ribonucleoprotein H1 Promotes Colorectal Cancer Progression through the Stabilization of mRNA of Sphingosine-1-Phosphate Lyase 1. Int. J. Mol. Sci. 2020, 21, 4514. [Google Scholar] [CrossRef] [PubMed]
- Murakami, Y.; Konishi, H.; Fujiya, M.; Takahashi, K.; Ando, K.; Ueno, N.; Kashima, S.; Moriichi, K.; Tanabe, H.; Okumura, T. Testis-specific hnRNP is expressed in colorectal cancer cells and accelerates cell growth mediating ZDHHC11 mRNA stabilization. Cancer Med. 2022, 11, 3643–3656. [Google Scholar] [CrossRef] [PubMed]





| Category | Term | p-Value |
|---|---|---|
| GOTERM_BP_DIRECT | GO:1901255~nucleotide-excision repair involved in interstrand cross-link repair | 0.018047672 |
| GOTERM_BP_DIRECT | GO:0010613~positive regulation of cardiac muscle hypertrophy | 0.018243629 |
| GOTERM_BP_DIRECT | GO:0050729~positive regulation of inflammatory response | 0.018459991 |
| GOTERM_BP_DIRECT | GO:0051216~cartilage development | 0.02121953 |
| GOTERM_BP_DIRECT | GO:0090263~positive regulation of canonical Wnt signaling pathway | 0.023163347 |
| GOTERM_BP_DIRECT | GO:0051092~positive regulation of NF-kappaB transcription factor activity | 0.025098147 |
| GOTERM_CC_DIRECT | GO:0000110~nucleotide-excision repair factor 1 complex | 0.026617289 |
| GOTERM_BP_DIRECT | GO:0010041~response to iron(III) ion | 0.026949681 |
| GOTERM_MF_DIRECT | GO:0003684~damaged DNA binding | 0.02964456 |
| GOTERM_CC_DIRECT | GO:0055037~recycling endosome | 0.034071256 |
| GOTERM_CC_DIRECT | GO:0016323~basolateral plasma membrane | 0.035217237 |
| GOTERM_BP_DIRECT | GO:0006537~glutamate biosynthetic process | 0.035771443 |
| GOTERM_BP_DIRECT | GO:0046452~dihydrofolate metabolic process | 0.035771443 |
| GOTERM_CC_DIRECT | GO:0031901~early endosome membrane | 0.038822366 |
| GOTERM_CC_DIRECT | GO:0030670~phagocytic vesicle membrane | 0.042076539 |
| GOTERM_BP_DIRECT | GO:0045595~regulation of cell differentiation | 0.042088297 |
| GOTERM_CC_DIRECT | GO:0097180~serine protease inhibitor complex | 0.043969464 |
| GOTERM_MF_DIRECT | GO:0046872~metal ion binding | 0.047743271 |
| IP-Transcriptome Analysis (SF3A1/IgG) | Transcriptome Analysis (SF3A1/Scramble) | |||
|---|---|---|---|---|
| Fold Change | p-Value | Fold Change | p-Value | |
| MGC32805 | 30.48 | 0.0008 | −9.19 | 0.013 |
| DRICH1 | ------ | 0.0246 | −8.30 | 0.011 |
| DNAJC5G | 7.15 | 0.0036 | −6.74 | 0.008 |
| SLCO1B3 | 61.46 | 0.0137 | −5.62 | 0.012 |
| GEMIN2 | 3.35 | 0.0157 | −5.51 | 0.005 |
| EIF4EBP3 | 6.29 | 0.0228 | −5.50 | 0.003 |
| MRPS31P | 21.88 | 0.0090 | −5.00 | 0.006 |
| STX12 | 4.63 | 0.0069 | −4.90 | 0.007 |
| VIM-AS1 | 7.42 | 0.0139 | −4.90 | 0.023 |
| LUCAT1 | 24.73 | 0.0011 | −4.59 | 0.012 |
Disclaimer/Publisher’s Note: The statements, opinions and data contained in all publications are solely those of the individual author(s) and contributor(s) and not of MDPI and/or the editor(s). MDPI and/or the editor(s) disclaim responsibility for any injury to people or property resulting from any ideas, methods, instructions or products referred to in the content. |
© 2026 by the authors. Licensee MDPI, Basel, Switzerland. This article is an open access article distributed under the terms and conditions of the Creative Commons Attribution (CC BY) license.
Share and Cite
Sasaki, T.; Konishi, H.; Dokoshi, T.; Sakatani, A.; Tanaka, H.; Yamamoto, K.; Takahashi, K.; Ando, K.; Ueno, N.; Kashima, S.; et al. Splicing Factor 3a Subunit 1 Promotes Colorectal Cancer Growth via Anti-Apoptotic Effects of Syntaxin12. Int. J. Mol. Sci. 2026, 27, 1195. https://doi.org/10.3390/ijms27031195
Sasaki T, Konishi H, Dokoshi T, Sakatani A, Tanaka H, Yamamoto K, Takahashi K, Ando K, Ueno N, Kashima S, et al. Splicing Factor 3a Subunit 1 Promotes Colorectal Cancer Growth via Anti-Apoptotic Effects of Syntaxin12. International Journal of Molecular Sciences. 2026; 27(3):1195. https://doi.org/10.3390/ijms27031195
Chicago/Turabian StyleSasaki, Takahiro, Hiroaki Konishi, Tatsuya Dokoshi, Aki Sakatani, Hiroki Tanaka, Koji Yamamoto, Keitaro Takahashi, Katsuyoshi Ando, Nobuhiro Ueno, Shin Kashima, and et al. 2026. "Splicing Factor 3a Subunit 1 Promotes Colorectal Cancer Growth via Anti-Apoptotic Effects of Syntaxin12" International Journal of Molecular Sciences 27, no. 3: 1195. https://doi.org/10.3390/ijms27031195
APA StyleSasaki, T., Konishi, H., Dokoshi, T., Sakatani, A., Tanaka, H., Yamamoto, K., Takahashi, K., Ando, K., Ueno, N., Kashima, S., Moriichi, K., Tanabe, H., Okumura, T., & Fujiya, M. (2026). Splicing Factor 3a Subunit 1 Promotes Colorectal Cancer Growth via Anti-Apoptotic Effects of Syntaxin12. International Journal of Molecular Sciences, 27(3), 1195. https://doi.org/10.3390/ijms27031195

