HSP25 and HSP25-P-Ser15 Prompt Innate Neuroprotection in Lobe X of the Cerebellum
Abstract
1. Introduction
2. Results
2.1. PCD Mice Show Higher Rates of HSP25 Expression
2.2. Phosphorylation of HSP25 Is More Evident in PCD Mice
3. Discussion
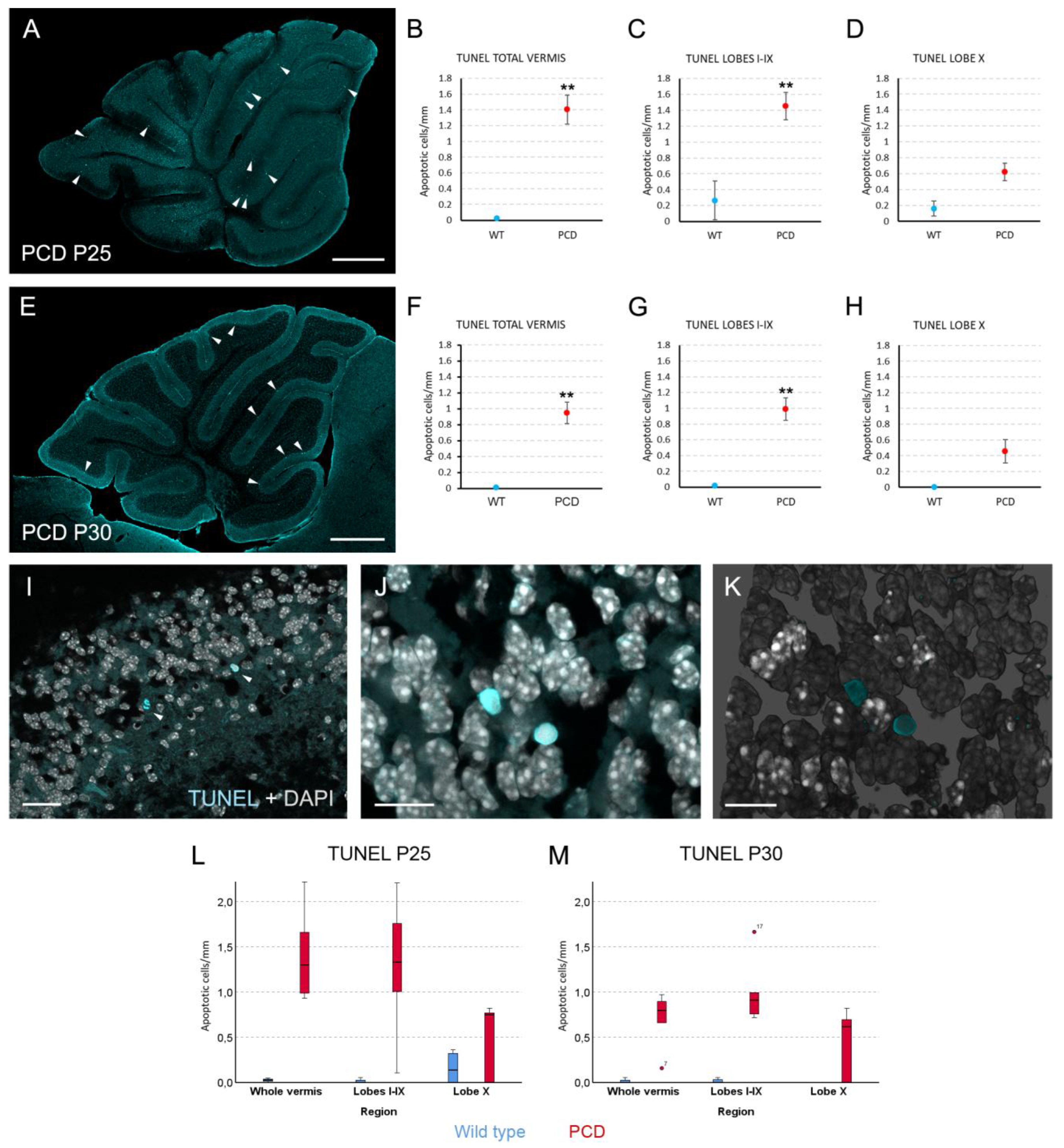
3.1. Differences Between the Purkinje Cell Densities of PCD and Wild-Type Animals Appear Before Neurodegenerative Stages
3.2. HSP25 Is a Neuroprotective Factor in Lobe X of the Cerebellum in PCD Mice
3.3. PKC-δ Is Constitutively Expressed and HSP25-P-Ser15 Is Upregulated During Neurodegeneration
3.4. Limitations
4. Materials and Methods
4.1. Mice and Genotyping
4.2. Rottlerin Administration
4.3. Tissue Collection
4.4. Immunohistochemistry
4.5. Quantification and Statistics
5. Conclusions
Supplementary Materials
Author Contributions
Funding
Institutional Review Board Statement
Informed Consent Statement
Data Availability Statement
Acknowledgments
Conflicts of Interest
Abbreviations
| CONDCA | childhood-onset neurodegeneration with cerebellar atrophy |
| HSP | heat shock proteins |
| P# | postnatal (day) |
| PB | phosphate buffer |
| PBS | phosphate buffer saline |
| PCD | Purkinje Cell Degeneration |
| PKC-δ | protein kinase C-δ |
| sHSPs | small HSPs |
| TUNEL | terminal deoxynucleotidyl transferase mediated dUTP nick end labeling |
References
- Larsell, O. The morphogenesis and adult pattern of the lobules and fissures of the cerebellum of the white rat. J. Comp. Neurol. 1952, 97, 281–356. [Google Scholar] [CrossRef]
- Sillitoe, R.V.; Joyner, A.L. Morphology, molecular codes, and circuitry produce the three-dimensional complexity of the cerebellum. Annu. Rev. Cell Dev. Biol. 2007, 23, 549–577. [Google Scholar] [CrossRef]
- Sarna, J.R.; Larouche, M.; Marzban, H.; Sillitoe, R.V.; Rancourt, D.E.; Hawkes, R. Patterned Purkinje cell degeneration in mouse models of Niemann-Pick type C disease. J. Comp. Neurol. 2003, 456, 279–291. [Google Scholar]
- Hernández-Pérez, C.; Weruaga, E.; Díaz, D. Lobe X of the Cerebellum: A Natural Neuro-resistant Region. Anatomia 2023, 2, 43–62. [Google Scholar] [CrossRef]
- Mullen, R.J.; Eicher, E.M.; Sidman, R.L. Purkinje cell degeneration, a new neurological mutation in the mouse. Proc. Natl. Acad. Sci. USA 1976, 73, 208–212. [Google Scholar]
- Shashi, V.; Magiera, M.M.; Klein, D.; Zaki, M.; Schoch, K.; Rudnik-Schöneborn, S.; Norman, A.; Neto, O.L.A.; Dusl, M.; Yuan, X.; et al. Loss of tubulin deglutamylase CCP1 causes infantile-onset neurodegeneration. EMBO J. 2018, 37, e100540. [Google Scholar] [CrossRef]
- Sheffer, R.; Gur, M.; Brooks, R.; Salah, S.; Daana, M.; Fraenkel, N.; Eisenstein, E.; Rabie, M.; Nevo, Y.; Jalas, C.; et al. Biallelic variants in AGTPBP1, involved in tubulin deglutamylation, are associated with cerebellar degeneration and motor neuropathy. Eur. J. Hum. Genet. 2019, 27, 1419–1426. [Google Scholar] [CrossRef]
- Karakaya, M.; Paketci, C.; Altmueller, J.; Thiele, H.; Hoelker, I.; Yis, U.; Wirth, B. Biallelic variant in AGTPBP1 causes infantile lower motor neuron degeneration and cerebellar atrophy. Am. J. Med. Genet. A 2019, 179, 1580–1584. [Google Scholar] [CrossRef]
- Rogowski, K.; van Dijk, J.; Magiera, M.M.; Bosc, C.; Deloulme, J.-C.; Bosson, A.; Peris, L.; Gold, N.D.; Lacroix, B.; Grau, M.B.; et al. A family of protein-deglutamylating enzymes associated with neurodegeneration. Cell 2010, 143, 564–578. [Google Scholar] [CrossRef]
- Muñoz-Castañeda, R.; Díaz, D.; Peris, L.; Andrieux, A.; Bosc, C.; Muñoz-Castañeda, J.M.; Janke, C.; Alonso, J.R.; Moutin, M.-J.; Weruaga, E. Cytoskeleton stability is essential for the integrity of the cerebellum and its motor- and affective-related behaviors. Sci. Rep. 2018, 8, 3072. [Google Scholar] [CrossRef]
- Baltanás, F.C.; Casafont, I.; Lafarga, V.; Weruaga, E.; Alonso, J.R.; Berciano, M.T.; Lafarga, M. Purkinje cell degeneration in pcd mice reveals large scale chromatin reorganization and gene silencing linked to defective DNA repair. J. Biol. Chem. 2011, 286, 28287–28302. [Google Scholar] [CrossRef]
- Hernández-Pérez, C.; Calderón-García, A.A.; Pérez-Boyero, D.; González-Núñez, V.; Weruaga, E.; Díaz, D. Specific Glutamylation Patterns of the Cytoskeleton Confer Neuroresistance to Lobe X of the Cerebellum in a Model of Childhood-Onset Neurodegeneration with Cerebellar Atrophy. Int. J. Mol. Sci. 2025, 26, 10378. [Google Scholar] [CrossRef]
- Wassef, M.; Sotelo, C.; Cholley, B.; Brehier, A.; Thomasset, M. Cerebellar mutations affecting the postnatal survival of Purkinje cells in the mouse disclose a longitudinal pattern of differentially sensitive cells. Dev. Biol. 1987, 124, 379–389. [Google Scholar] [CrossRef]
- Whitley, D.; Goldberg, S.P.; Jordan, W.D. Heat shock proteins: A review of the molecular chaperones. J. Vasc. Surg. 1999, 29, 748–751. [Google Scholar] [CrossRef]
- Armstrong, C.L.; Krueger-Naug, A.M.; Currie, R.W.; Hawkes, R. Constitutive expression of the 25-kDa heat shock protein Hsp25 reveals novel parasagittal bands of purkinje cells in the adult mouse cerebellar cortex. J. Comp. Neurol. 2000, 416, 383–397. [Google Scholar] [CrossRef]
- Borges, J.C.; Fischer, H.; Craievich, A.F.; Ramos, C.H. Low resolution structural study of two human HSP40 chaperones in solution. DJA1 from subfamily A and DJB4 from subfamily B have different quaternary structures. J. Biol. Chem. 2005, 280, 13671–13681. [Google Scholar] [CrossRef]
- Zuo, D.; Subjeck, J.; Wang, X.Y. Unfolding the Role of Large Heat Shock Proteins: New Insights and Therapeutic Implications. Front. Immunol. 2016, 7, 75. [Google Scholar] [CrossRef]
- Kostenko, S.; Moens, U. Heat shock protein 27 phosphorylation: Kinases, phosphatases, functions and pathology. Cell Mol. Life Sci. 2009, 66, 3289–3307. [Google Scholar] [CrossRef]
- Duffin, C.A.; McFarland, R.; Sarna, J.R.; Vogel, M.W.; Armstrong, C.L. Heat shock protein 25 expression and preferential Purkinje cell survival in the lurcher mutant mouse cerebellum. J. Comp. Neurol. 2010, 518, 1892–1907. [Google Scholar] [CrossRef]
- Praggastis, M.; Tortelli, B.; Zhang, J.; Fujiwara, H.; Sidhu, R.; Chacko, A.; Chen, Z.; Chung, C.; Lieberman, A.P.; Sikora, J.; et al. A murine Niemann-Pick C1 I1061T knock-in model recapitulates the pathological features of the most prevalent human disease allele. J. Neurosci. 2015, 35, 8091–8106. [Google Scholar] [CrossRef]
- Chung, C.; Elrick, M.J.; Dell’oRco, J.M.; Qin, Z.S.; Kalyana-Sundaram, S.; Chinnaiyan, A.M.; Shakkottai, V.G.; Lieberman, A.P. Heat Shock Protein Beta-1 Modifies Anterior to Posterior Purkinje Cell Vulnerability in a Mouse Model of Niemann-Pick Type C Disease. PLoS Genet. 2016, 12, e1006042. [Google Scholar] [CrossRef]
- Arrigo, A.P. The cellular “networking” of mammalian Hsp27 and its functions in the control of protein folding, redox state and apoptosis. Adv. Exp. Med. Biol. 2007, 594, 14–26. [Google Scholar]
- Bruey, J.-M.; Ducasse, C.; Bonniaud, P.; Ravagnan, L.; Susin, S.A.; Diaz-Latoud, C.; Gurbuxani, S.; Arrigo, A.-P.; Kroemer, G.; Solary, E.; et al. Hsp27 negatively regulates cell death by interacting with cytochrome c. Nat. Cell Biol. 2000, 2, 645–652. [Google Scholar] [CrossRef] [PubMed]
- Pandey, P.; Farber, R.; Nakazawa, A.; Kumar, S.; Bharti, A.; Nalin, C.; Weichselbaum, R.; Kufe, D.; Kharbanda, S. Hsp27 functions as a negative regulator of cytochrome c-dependent activation of procaspase-3. Oncogene 2000, 19, 1975–1981. [Google Scholar] [CrossRef] [PubMed]
- Havasi, A.; Li, Z.; Wang, Z.; Martin, J.L.; Botla, V.; Ruchalski, K.; Schwartz, J.H.; Borkan, S.C. Hsp27 inhibits Bax activation and apoptosis via a phosphatidylinositol 3-kinase-dependent mechanism. J. Biol. Chem. 2008, 283, 12305–12313. [Google Scholar] [CrossRef]
- Charette, S.J.; Landry, J. The interaction of HSP27 with Daxx identifies a potential regulatory role of HSP27 in Fas-induced apoptosis. Ann. N. Y. Acad. Sci. 2000, 926, 126–131. [Google Scholar] [CrossRef]
- Rogalla, T.; Ehrnsperger, M.; Preville, X.; Kotlyarov, A.; Lutsch, G.; Ducasse, C.; Paul, C.; Wieske, M.; Arrigo, A.-P.; Buchner, J.; et al. Regulation of Hsp27 oligomerization, chaperone function, and protective activity against oxidative stress/tumor necrosis factor alpha by phosphorylation. J. Biol. Chem. 1999, 274, 18947–18956. [Google Scholar] [CrossRef]
- Maizels, E.T.; Peters, C.A.; Kline, M.; Cutler, R.E.; Shanmugam, M.; Hunzicker-Dunn, M. Heat-shock protein-25/27 phosphorylation by the delta isoform of protein kinase C. Biochem. J. 1998, 332, 703–712. [Google Scholar] [CrossRef]
- Faust, T.E.; Gunner, G.; Schafer, D.P. Mechanisms governing activity-dependent synaptic pruning in the developing mammalian CNS. Nat. Rev. Neurosci. 2021, 22, 657–673. [Google Scholar] [CrossRef]
- Burek, M.J.; Oppenheim, R.W. Programmed cell death in the developing nervous system. Brain Pathol. 1996, 6, 427–446. [Google Scholar] [CrossRef]
- Geden, M.J.; Romero, S.E.; Deshmukh, M. Apoptosis versus axon pruning: Molecular intersection of two distinct pathways for axon degeneration. Neurosci. Res. 2019, 139, 3–8. [Google Scholar] [CrossRef]
- Pérez-Martín, E.; Muñoz-Castañeda, R.; Moutin, M.-J.; Ávila-Zarza, C.A.; Muñoz-Castañeda, J.M.; Del Pilar, C.; Alonso, J.R.; Andrieux, A.; Díaz, D.; Weruaga, E. Oleoylethanolamide Delays the Dysfunction and Death of Purkinje Cells and Ameliorates Behavioral Defects in a Mouse Model of Cerebellar Neurodegeneration. Neurotherapeutics 2021, 18, 1748–1767. [Google Scholar] [CrossRef]
- Heckroth, J.A.; Abbott, L.C. Purkinje cell loss from alternating sagittal zones in the cerebellum of leaner mutant mice. Brain Res. 1994, 658, 93–104. [Google Scholar] [CrossRef]
- Duchala, C.S.; Shick, H.E.; Garcia, J.; Deweese, D.M.; Sun, X.; Stewart, V.J.; Macklin, W.B. The toppler mouse: A novel mutant exhibiting loss of Purkinje cells. J. Comp. Neurol. 2004, 476, 113–129. [Google Scholar] [CrossRef] [PubMed]
- Isaacs, A.M.; Oliver, P.L.; Jones, E.L.; Jeans, A.; Potter, A.; Hovik, B.H.; Nolan, P.M.; Vizor, L.; Glenister, P.; Simon, A.K.; et al. A mutation in Af4 is predicted to cause cerebellar ataxia and cataracts in the robotic mouse. J. Neurosci. 2003, 23, 1631–1637. [Google Scholar] [CrossRef]
- Tolbert, D.L.; Ewald, M.; Gutting, J.; La Regina, M.C. Spatial and temporal pattern of Purkinje cell degeneration in shaker mutant rats with hereditary cerebellar ataxia. J. Comp. Neurol. 1995, 355, 490–507. [Google Scholar] [CrossRef]
- Marzban, H.; Hawkes, R. On the architecture of the posterior zone of the cerebellum. Cerebellum 2011, 10, 422–434. [Google Scholar] [CrossRef] [PubMed]
- Barmack, N.H.; Qian, Z.Y.; Kim, H.J.; Yoshimura, J. Activity-dependent distribution of protein kinase C-delta within rat cerebellar Purkinje cells following unilateral labyrinthectomy. Exp. Brain Res. 2001, 141, 6–20. [Google Scholar] [CrossRef] [PubMed]
- Kikkawa, U.; Matsuzaki, H.; Yamamoto, T. Protein kinase C delta (PKC delta): Activation mechanisms and functions. J. Biochem. 2002, 132, 831–839. [Google Scholar] [CrossRef]
- Bi, S.S.; Jin, H.T.; Talukder, M.; Ge, J.; Zhang, C.; Lv, M.W.; Yaqoob Ismail, M.A.; Li, J.L. The protective effect of nnano-selenium against cadmium-induced cerebellar injury via the heat shock protein pathway in chicken. Food Chem. Toxicol. 2021, 154, 112332. [Google Scholar] [CrossRef]
- Kim, J.E.; Lee, D.S.; Wang, S.H.; Kang, T.C. P2X7 receptor augments kainic acid-induced nitrosative stress by abrogating GS-HSP25-mediated iNOS inhibition and GSH synthesis in the mouse hippocampus. Mol. Cell Neurosci. 2025, 133, 103995. [Google Scholar] [CrossRef] [PubMed]
- Rylander, M.N.; Feng, Y.; Bass, J.; Diller, K.R. Thermally induced injury and heat-shock protein expression in cells and tissues. Ann. N. Y. Acad. Sci. 2005, 1066, 222–242. [Google Scholar] [CrossRef]
- Gettinger, K.; Lee, D.; Negishi, K.; Kurihara, T. Unilateral Common Carotid Artery Occlusion in Adult Mice with Streptozotocin Comorbidity Leads to Early Retinal Inflammation. Int. J. Mol. Sci. 2025, 26, 4385. [Google Scholar] [CrossRef] [PubMed]
- Bi, S.S.; Talukder, M.; Sun, X.T.; Lv, M.W.; Ge, J.; Zhang, C.; Li, J.L. Cerebellar injury induced by cadmium via disrupting the heat-shock response. Environ. Sci. Pollut. Res. Int. 2023, 30, 22550–22559. [Google Scholar] [CrossRef]
- Baltanás, F.C.; Casafont, I.; Weruaga, E.; Alonso, J.R.; Berciano, M.T.; Lafarga, M. Nucleolar disruption and cajal body disassembly are nuclear hallmarks of DNA damage-induced neurodegeneration in purkinje cells. Brain Pathol. 2011, 21, 374–388. [Google Scholar] [CrossRef]
- Lu, Q.; Liu, R.; Sherchan, P.; Ren, R.; He, W.; Fang, Y.; Huang, Y.; Shi, H.; Tang, L.; Yang, S.; et al. TREM (Triggering Receptor Expressed on Myeloid Cells)-1 Inhibition Attenuates Neuroinflammation via PKC (Protein Kinase C) δ/CARD9 (Caspase Recruitment Domain Family Member 9) Signaling Pathway After Intracerebral Hemorrhage in Mice. Stroke 2021, 52, 2162–2173. [Google Scholar] [CrossRef] [PubMed]







| P15 | P20 | P25 | P30 | P35 | |
|---|---|---|---|---|---|
| PCD | 5 | 5 | 5 | 7 | 8 |
| Wild type | 5 | 5 | 5 | 5 | 5 |
| PCD + rottlerin | 2 | ||||
| Wild type + rottlerin | 2 |
| Antibody | Dilution | Animal | Producer | Ref./Code | |
|---|---|---|---|---|---|
| Primary antibodies | Calbindin | 1:2000 | Mouse | Swant (Burgdorf, Switzerland) | CB300-200uL |
| HSP25 | 1:1000 | Rabbit | Enzo Life Sciences (Farmingdale, NY, USA) | ADI-SPA-801 | |
| PKC-δ | 1:2000 | Rabbit | Invitrogen (Carlsbad, CA, USA) | MA5-32482 | |
| HSP25-P-Ser15 | 1:1000 | Rabbit | BioWorld Technology (St. Louis Park, MN, USA) | BS4762 | |
| Secondary antibodies | Cy2 anti-Mouse | 1:500 | Goat | Jackson ImmunoResearch (West Grove, PN, USA) | 115-225-003 |
| Cy2 anti-Rabbit | 1:500 | Goat | Jackson ImmunoResearch | 111-225-003 | |
| Cy3 anti-Rabbit | 1:500 or 1:50 | Goat | Jackson ImmunoResearch | 111-165-003 |
Disclaimer/Publisher’s Note: The statements, opinions and data contained in all publications are solely those of the individual author(s) and contributor(s) and not of MDPI and/or the editor(s). MDPI and/or the editor(s) disclaim responsibility for any injury to people or property resulting from any ideas, methods, instructions or products referred to in the content. |
© 2026 by the authors. Licensee MDPI, Basel, Switzerland. This article is an open access article distributed under the terms and conditions of the Creative Commons Attribution (CC BY) license.
Share and Cite
Hernández-Pérez, C.; Pérez-Revuelta, L.; Téllez de Meneses, P.G.; Cabedo, V.L.; Alonso, J.R.; Díaz, D.; Weruaga, E. HSP25 and HSP25-P-Ser15 Prompt Innate Neuroprotection in Lobe X of the Cerebellum. Int. J. Mol. Sci. 2026, 27, 1145. https://doi.org/10.3390/ijms27031145
Hernández-Pérez C, Pérez-Revuelta L, Téllez de Meneses PG, Cabedo VL, Alonso JR, Díaz D, Weruaga E. HSP25 and HSP25-P-Ser15 Prompt Innate Neuroprotection in Lobe X of the Cerebellum. International Journal of Molecular Sciences. 2026; 27(3):1145. https://doi.org/10.3390/ijms27031145
Chicago/Turabian StyleHernández-Pérez, Carlos, Laura Pérez-Revuelta, Pablo G. Téllez de Meneses, Valeria L. Cabedo, José Ramón Alonso, David Díaz, and Eduardo Weruaga. 2026. "HSP25 and HSP25-P-Ser15 Prompt Innate Neuroprotection in Lobe X of the Cerebellum" International Journal of Molecular Sciences 27, no. 3: 1145. https://doi.org/10.3390/ijms27031145
APA StyleHernández-Pérez, C., Pérez-Revuelta, L., Téllez de Meneses, P. G., Cabedo, V. L., Alonso, J. R., Díaz, D., & Weruaga, E. (2026). HSP25 and HSP25-P-Ser15 Prompt Innate Neuroprotection in Lobe X of the Cerebellum. International Journal of Molecular Sciences, 27(3), 1145. https://doi.org/10.3390/ijms27031145

