Targeting Growth Hormone Receptor to Overcome Therapy Resistance in Non-Small Cell Lung Cancer
Abstract
1. Introduction
2. Results
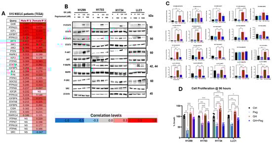
2.1. GHR Expression Inversely Correlates with Patient Survival in NSCLC
2.2. GH Drives NSCLC Cell Growth
2.3. Pegvisomant Sensitizes NSCLC Cells to Chemotherapeutic Agents In Vitro
2.4. High GHR-Expressing NSCLC Tumors Display Upregulation of a Therapy Resistance Gene Expression Pattern In Silico
2.5. GHR Antagonism Reduces Expression of ABC Multidrug Transporters in NSCLC
2.6. GHR Antagonism Reduces Cellular Migration and Invasion in NSCLC Cells
2.7. GHR Antagonism Suppresses Expression of EMT Mediators in NSCLC Cells
3. Discussion
4. Materials and Methods
4.1. GHR Expression and Survival Curves Analysis
4.2. Gene Expression Correlation Analysis
4.3. Cell Culture
4.4. GH, Pegvisomant, and Chemotherapy Treatments
4.5. IC50 Cell Viability Assay
4.6. RNA Extraction, Quantification, and Real-Time Quantitative PCR (RT-qPCR)
4.7. Protein Extraction, Quantification, and Western Blot
4.8. Migration Assay
4.9. Invasion Assay
4.10. Proliferation Assay
4.11. Statistical Analyses
Supplementary Materials
Author Contributions
Funding
Institutional Review Board Statement
Informed Consent Statement
Data Availability Statement
Acknowledgments
Conflicts of Interest
Abbreviations
| LC | Lung cancer |
| NSCLC | Non-small cell lung cancer |
| GH | Growth hormone |
| GHR | Growth hormone receptor |
| FBS | Fetal bovine serum |
| TME | Tumor microenvironment |
| GHRA | Growth hormone receptor antagonist |
| EMT | Epithelial-to-mesenchymal transition |
| ECM | Extracellular matrix |
| ABC | ATP-binding cassette containing |
| IGF-1 | Insulin-like growth factor 1 |
| MMP | Matrix metalloproteinase |
| OncoDB | Oncology database |
| TCGA | The Cancer Genome Atlas |
| HR | Hazard ratio |
| PRL | Prolactin |
| PRLR | Prolactin receptor |
| IGF1R | Insulin-like growth factor 1 receptor |
| SOCS2 | Suppressor of cytokine signaling 2 |
| STAT | Signal transducer and activator of transcription |
| JAK | Janus kinase |
| MAPK | p42/44 mitogen-activated protein kinase |
| AKT | Protein kinase B |
| LLC1 | Lewis lung carcinoma 1 |
References
- Leiter, A.; Veluswamy, R.R.; Wisnivesky, J.P. The Global Burden of Lung Cancer: Current Status and Future Trends. Nat. Rev. Clin. Oncol. 2023, 20, 624–639. [Google Scholar] [CrossRef]
- Jani, C.; Marshall, D.C.; Singh, H.; Goodall, R.; Shalhoub, J.; Al Omari, O.; Salciccioli, J.D.; Thomson, C.C. Lung Cancer Mortality in Europe and the USA between 2000 and 2017: An Observational Analysis. ERJ Open Res. 2021, 7, 00311–02021. [Google Scholar] [CrossRef]
- Nooreldeen, R.; Bach, H. Current and Future Development in Lung Cancer Diagnosis. Int. J. Mol. Sci. 2021, 22, 8661. [Google Scholar] [CrossRef]
- Wathoni, N.; Puluhulawa, L.E.; Joni, I.M.; Muchtaridi, M.; Mohammed, A.F.A.; Elamin, K.M.; Milanda, T.; Gozali, D. Monoclonal Antibody as a Targeting Mediator for Nanoparticle Targeted Delivery System for Lung Cancer. Drug Deliv. 2022, 29, 2959–2970. [Google Scholar] [CrossRef]
- Mathieu, L.N.; Larkins, E.; Sinha, A.K.; Mishra-Kalyani, P.S.; Jafri, S.; Kalavar, S.; Ghosh, S.; Goldberg, K.B.; Pazdur, R.; Beaver, J.A.; et al. FDA Approval Summary: Atezolizumab as Adjuvant Treatment Following Surgical Resection and Platinum-Based Chemotherapy for Stage II to IIIA NSCLC. Clin. Cancer Res. 2023, 29, 2973–2978. [Google Scholar] [CrossRef]
- Zhu, X.; Yu, Z.; Feng, L.; Deng, L.; Fang, Z.; Liu, Z.; Li, Y.; Wu, X.; Qin, L.; Guo, R.; et al. Chitosan-Based Nanoparticle Co-Delivery of Docetaxel and Curcumin Ameliorates Anti-Tumor Chemoimmunotherapy in Lung Cancer. Carbohydr. Polym. 2021, 268, 118237. [Google Scholar] [CrossRef]
- Kopchick, J.J.; Basu, R.; Berryman, D.E.; Jorgensen, J.O.L.; Johannsson, G.; Puri, V. Covert Actions of Growth Hormone: Fibrosis, Cardiovascular Diseases and Cancer. Nat. Rev. Endocrinol. 2022, 18, 558–573. [Google Scholar] [CrossRef]
- Basu, R.; Wu, S.; Kopchick, J.J. Targeting Growth Hormone Receptor in Human Melanoma Cells Attenuates Tumor Progression and Epithelial Mesenchymal Transition via Suppression of Multiple Oncogenic Pathways. Oncotarget 2017, 8, 21579–21598. [Google Scholar] [CrossRef]
- Basu, R.; Kulkarni, P.; Qian, Y.; Walsh, C.; Arora, P.; Davis, E.; Duran-Ortiz, S.; Funk, K.; Ibarra, D.; Kruse, C.; et al. Growth Hormone Upregulates Melanocyte-Inducing Transcription Factor Expression and Activity via JAK2-STAT5 and SRC Signaling in GH Receptor-Positive Human Melanoma. Cancers 2019, 11, 1352. [Google Scholar] [CrossRef]
- Basu, R.; Kulkarni, P.; Swegan, D.; Duran-Ortiz, S.; Ahmad, A.; Caggiano, L.J.; Davis, E.; Walsh, C.; Brenya, E.; Koshal, A.; et al. Growth Hormone Receptor Antagonist Markedly Improves Gemcitabine Response in a Mouse Xenograft Model of Human Pancreatic Cancer. Int. J. Mol. Sci. 2024, 25, 7438. [Google Scholar] [CrossRef]
- Basu, R.; Baumgaertel, N.; Wu, S.; Kopchick, J.J. Growth Hormone Receptor Knockdown Sensitizes Human Melanoma Cells to Chemotherapy by Attenuating Expression of ABC Drug Efflux Pumps. Horm. Cancer 2017, 8, 143–156. [Google Scholar] [CrossRef]
- Brittain, A.L.; Basu, R.; Qian, Y.; Kopchick, J.J. Growth Hormone and the Epithelial-to-Mesenchymal Transition. J. Clin. Endocrinol. Metab. 2017, 102, 3662–3673. [Google Scholar] [CrossRef]
- Chesnokova, V.; Melmed, S. Non-Pituitary GH Regulation of the Tissue Microenvironment. Endocr.-Relat. Cancer 2023, 30, e230028. [Google Scholar] [CrossRef]
- Davis, E.; Caggiano, L.J.; Munholland, H.; Basu, R.; Berryman, D.E.; Kopchick, J.J. Growth Hormone Signaling in Bladder Cancer: Transcriptomic Profiling of Patient Samples and In Vitro Evidence of Therapy Resistance via ABC Transporters and EMT Activation. Int. J. Mol. Sci. 2025, 26, 7113. [Google Scholar] [CrossRef]
- Chhabra, Y.; Wong, H.Y.; Nikolajsen, L.F.; Steinocher, H.; Papadopulos, A.; Tunny, K.A.; Meunier, F.A.; Smith, A.G.; Kragelund, B.B.; Brooks, A.J.; et al. A Growth Hormone Receptor SNP Promotes Lung Cancer by Impairment of SOCS2-Mediated Degradation. Oncogene 2018, 37, 489–501. [Google Scholar] [CrossRef]
- Cao, G.; Lu, H.; Feng, J.; Shu, J.; Zheng, D.; Hou, Y. Lung Cancer Risk Associated with Thr495Pro Polymorphism of GHR in Chinese Population. Jpn. J. Clin. Oncol. 2008, 38, 308–316. [Google Scholar] [CrossRef]
- Van Dyke, A.L.; Cote, M.L.; Wenzlaff, A.S.; Abrams, J.; Land, S.; Iyer, P.; Schwartz, A.G. Chromosome 5p Region SNPs Are Associated with Risk of NSCLC among Women. J. Cancer Epidemiol. 2009, 2009, 242151. [Google Scholar] [CrossRef]
- Chien, C.-H.; Lee, M.-J.; Liou, H.-C.; Liou, H.-H.; Fu, W.-M. Growth Hormone Is Increased in the Lungs and Enhances Experimental Lung Metastasis of Melanoma in DJ-1 KO Mice. BMC Cancer 2016, 16, 871. [Google Scholar] [CrossRef]
- Lu, M.; Flanagan, J.U.; Langley, R.J.; Hay, M.P.; Perry, J.K. Targeting Growth Hormone Function: Strategies and Therapeutic Applications. Signal Transduct. Target. Ther. 2019, 4, 3. [Google Scholar] [CrossRef]
- Duran-Ortiz, S.; List, E.O.; Basu, R.; Kopchick, J.J. Extending Lifespan by Modulating the Growth Hormone/Insulin-like Growth Factor-1 Axis: Coming of Age. Pituitary 2021, 24, 438–456. [Google Scholar] [CrossRef]
- Basu, R.; Kopchick, J.J. GH and IGF1 in Cancer Therapy Resistance. Endocr.-Relat. Cancer 2023, 30, e220414. [Google Scholar] [CrossRef]
- Moon, H.D.; Simpson, M.E.; Li, C.H.; Evans, H.M. Neoplasms in Rats Treated with Pituitary Growth Hormone; Pulmonary and Lymphatic Tissues. Cancer Res. 1950, 10, 297–308. [Google Scholar]
- Chesnokova, V.; Zonis, S.; Zhou, C.; Recouvreux, M.V.; Ben-Shlomo, A.; Araki, T.; Barrett, R.; Workman, M.; Wawrowsky, K.; Ljubimov, V.A.; et al. Growth Hormone Is Permissive for Neoplastic Colon Growth. Proc. Natl. Acad. Sci. USA 2016, 113, E3250–E3259, Erratum in Proc. Natl. Acad. Sci. USA 2016, 113, E5251. [Google Scholar] [CrossRef]
- Waters, M.J.; Conway-Campbell, B.L. The Oncogenic Potential of Autocrine Human Growth Hormone in Breast Cancer. Proc. Natl. Acad. Sci. USA 2004, 101, 14992–14993. [Google Scholar] [CrossRef]
- Perry, J.K.; Wu, Z.-S.; Mertani, H.C.; Zhu, T.; Lobie, P.E. Tumour-Derived Human Growth Hormone As a Therapeutic Target in Oncology. Trends Endocrinol. Metab. 2017, 28, 587–596. [Google Scholar] [CrossRef]
- Dagnaes-Hansen, F.; Duan, H.; Rasmussen, L.M.; Friend, K.E.; Flyvbjerg, A. Growth Hormone Receptor Antagonist Administration Inhibits Growth of Human Colorectal Carcinoma in Nude Mice. Anticancer Res 2004, 24, 3735–3742. [Google Scholar]
- Zhang, X.; Mehta, R.G.; Lantvit, D.D.; Coschigano, K.T.; Kopchick, J.J.; Green, J.E.; Hedayat, S.; Christov, K.T.; Ray, V.H.; Unterman, T.G.; et al. Inhibition of Estrogen-Independent Mammary Carcinogenesis by Disruption of Growth Hormone Signaling. Carcinogenesis 2007, 28, 143–150. [Google Scholar] [CrossRef]
- Gebre-Medhin, M.; Kindblom, L.G.; Wennbo, H.; Törnell, J.; Meis-Kindblom, J.M. Growth Hormone Receptor Is Expressed in Human Breast Cancer. Am. J. Pathol. 2001, 158, 1217–1222. [Google Scholar] [CrossRef]
- Weiss-Messer, E.; Merom, O.; Adi, A.; Karry, R.; Bidosee, M.; Ber, R.; Kaploun, A.; Stein, A.; Barkey, R.J. Growth Hormone (GH) Receptors in Prostate Cancer: Gene Expression in Human Tissues and Cell Lines and Characterization, GH Signaling and Androgen Receptor Regulation in LNCaP Cells. Mol. Cell. Endocrinol. 2004, 220, 109–123. [Google Scholar] [CrossRef]
- Chopin, L.K.; Veveris-Lowe, T.L.; Philipps, A.F.; Herington, A.C. Co-Expression of GH and GHR Isoforms in Prostate Cancer Cell Lines. Growth Horm. IGF Res. 2002, 12, 126–136. [Google Scholar] [CrossRef]
- Wu, X.; Liu, F.; Yao, X.; Li, W.; Chen, C. Growth Hormone Receptor Expression Is Up-Regulated during Tumorigenesis of Human Colorectal Cancer. J. Surg. Res. 2007, 143, 294–299. [Google Scholar] [CrossRef]
- Yang, X.; Huang, P.; Wang, F.; Xu, Z.; Wang, X. Growth Hormone Receptor Expression in Human Primary Gastric Adenocarcinoma. J. Biomed. Res. 2012, 26, 307–314. [Google Scholar] [CrossRef]
- Subramani, R.; Lopez-Valdez, R.; Salcido, A.; Boopalan, T.; Arumugam, A.; Nandy, S.; Lakshmanaswamy, R. Growth Hormone Receptor Inhibition Decreases the Growth and Metastasis of Pancreatic Ductal Adenocarcinoma. Exp. Mol. Med. 2014, 46, e117. [Google Scholar] [CrossRef]
- Dal, J.; Leisner, M.Z.; Hermansen, K.; Farkas, D.K.; Bengtsen, M.; Kistorp, C.; Nielsen, E.H.; Andersen, M.; Feldt-Rasmussen, U.; Dekkers, O.M.; et al. Cancer Incidence in Patients With Acromegaly: A Cohort Study and Meta-Analysis of the Literature. J. Clin. Endocrinol. Metab. 2018, 103, 2182–2188. [Google Scholar] [CrossRef] [PubMed]
- Laron, Z.; Kauli, R.; Lapkina, L.; Werner, H. IGF-I Deficiency, Longevity and Cancer Protection of Patients with Laron Syndrome. Mutat. Res./Rev. Mutat. Res. 2017, 772, 123–133. [Google Scholar] [CrossRef]
- Guevara-Aguirre, J.; Balasubramanian, P.; Guevara-Aguirre, M.; Wei, M.; Madia, F.; Cheng, C.-W.; Hwang, D.; Martin-Montalvo, A.; Saavedra, J.; Ingles, S.; et al. Growth Hormone Receptor Deficiency Is Associated with a Major Reduction in Pro-Aging Signaling, Cancer, and Diabetes in Humans. Sci. Transl. Med. 2011, 3, 70ra13. [Google Scholar] [CrossRef] [PubMed]
- Basu, R.; Qian, Y.; Mathes, S.; Terry, J.; Arnett, N.; Riddell, T.; Stevens, A.; Funk, K.; Bell, S.; Bokal, Z.; et al. Growth Hormone Receptor Antagonism Downregulates ATP-Binding Cassette Transporters Contributing to Improved Drug Efficacy against Melanoma and Hepatocarcinoma in Vivo. Front. Oncol. 2022, 12, 936145. [Google Scholar] [CrossRef] [PubMed]
- Xu, J.; Sun, D.; Jiang, J.; Deng, L.; Zhang, Y.; Yu, H.; Bahl, D.; Langenheim, J.F.; Chen, W.Y.; Fuchs, S.Y.; et al. The Role of Prolactin Receptor in GH Signaling in Breast Cancer Cells. Mol. Endocrinol. 2013, 27, 266–279. [Google Scholar] [CrossRef]
- Basu, R.; Brody, R.; Sandbhor, U.; Kulkarni, P.; Davis, E.; Swegan, D.; Caggiano, L.J.; Brenya, E.; Neggers, S.; Kopchick, J.J. Structure and Function of a Dual Antagonist of the Human Growth Hormone and Prolactin Receptors with Site-Specific PEG Conjugates. J. Biol. Chem. 2023, 299, 105030. [Google Scholar] [CrossRef]
- Tritos, N.A.; Biller, B.M.K. Pegvisomant: A Growth Hormone Receptor Antagonist Used in the Treatment of Acromegaly. Pituitary 2017, 20, 129–135. [Google Scholar] [CrossRef]
- Chen, W.Y.; White, M.E.; Wagner, T.E.; Kopchick, J.J. Functional Antagonism between Endogenous Mouse Growth Hormone (GH) and a GH Analog Results in Dwarf Transgenic Mice. Endocrinology 1991, 129, 1402–1408. [Google Scholar] [CrossRef]
- van der Lely, A.J.; Hutson, R.K.; Trainer, P.J.; Besser, G.M.; Barkan, A.L.; Katznelson, L.; Klibanski, A.; Herman-Bonert, V.; Melmed, S.; Vance, M.L.; et al. Long-Term Treatment of Acromegaly with Pegvisomant, a Growth Hormone Receptor Antagonist. Lancet 2001, 358, 1754–1759. [Google Scholar] [CrossRef]
- Zahr, R.; Fleseriu, M. Updates in Diagnosis and Treatment of Acromegaly. Eur. Endocrinol. 2018, 14, 57–61. [Google Scholar] [CrossRef]
- Tang, G.; Cho, M.; Wang, X. OncoDB: An Interactive Online Database for Analysis of Gene Expression and Viral Infection in Cancer. Nucleic Acids Res. 2022, 50, D1334–D1339. [Google Scholar] [CrossRef]
- Goldman, M.J.; Craft, B.; Hastie, M.; Repečka, K.; McDade, F.; Kamath, A.; Banerjee, A.; Luo, Y.; Rogers, D.; Brooks, A.N.; et al. Visualizing and Interpreting Cancer Genomics Data via the Xena Platform. Nat. Biotechnol. 2020, 38, 675–678. [Google Scholar] [CrossRef]
- Carter-Su, C.; Schwartz, J.; Argetsinger, L.S. Growth Hormone Signaling Pathways. Growth Horm. IGF Res. 2016, 28, 11–15. [Google Scholar] [CrossRef]
- Strous, G.J.; Almeida, A.D.S.; Putters, J.; Schantl, J.; Sedek, M.; Slotman, J.A.; Nespital, T.; Hassink, G.C.; Mol, J.A. Growth Hormone Receptor Regulation in Cancer and Chronic Diseases. Front. Endocrinol. 2020, 11, 597573. [Google Scholar] [CrossRef] [PubMed]
- Gong, H.C.; Wang, S.; Mayer, G.; Chen, G.; Leesman, G.; Singh, S.; Beer, D.G. Signatures of Drug Sensitivity in Nonsmall Cell Lung Cancer. Int. J. Proteom. 2011, 2011, 215496. [Google Scholar] [CrossRef]
- Domenichini, A.; Adamska, A.; Falasca, M. ABC Transporters as Cancer Drivers: Potential Functions in Cancer Development. Biochim. Biophys. Acta (BBA)-Gen. Subj. 2019, 1863, 52–60. [Google Scholar] [CrossRef] [PubMed]
- Kalluri, R.; Weinberg, R.A. The Basics of Epithelial-Mesenchymal Transition. J. Clin. Investig. 2009, 119, 1420–1428. [Google Scholar] [CrossRef] [PubMed]
- Liu, G.; Pei, F.; Yang, F.; Li, L.; Amin, A.; Liu, S.; Buchan, J.; Cho, W. Role of Autophagy and Apoptosis in Non-Small-Cell Lung Cancer. Int. J. Mol. Sci. 2017, 18, 367. [Google Scholar] [CrossRef]
- Zhang, Y.; Zheng, Y.; Zhang, J.; Xu, C.; Wu, J. Apoptotic Signaling Pathways in Bone Metastatic Lung Cancer: A Comprehensive Analysis. Discov. Oncol. 2024, 15, 310. [Google Scholar] [CrossRef] [PubMed]
- Nagase, H.; Visse, R.; Murphy, G. Structure and Function of Matrix Metalloproteinases and TIMPs. Cardiovasc. Res. 2006, 69, 562–573. [Google Scholar] [CrossRef] [PubMed]
- Oyama, T.; Isse, T.; Murakami, T.; Suzuki-Narai, R.; Ogawa, M.; Yamaguchi, T.; Kinaga, T.; Yashima, Y.; Ozaki, S.; Kim, Y.-D.; et al. Evidence-Based Prevention (EBP): A Review of Cytochrome P450 Expression in the Bronchial Epithelium and New Approach to Lung Cancer Prevention. Environ. Health Prev. Med. 2006, 11, 97–101. [Google Scholar] [CrossRef]
- Qian, Y.; Basu, R.; Mathes, S.C.; Arnett, N.A.; Duran-Ortiz, S.; Funk, K.R.; Brittain, A.L.; Kulkarni, P.; Terry, J.C.; Davis, E.; et al. Growth Hormone Upregulates Mediators of Melanoma Drug Efflux and Epithelial-to-Mesenchymal Transition In Vitro and In Vivo. Cancers 2020, 12, 3640. [Google Scholar] [CrossRef] [PubMed]
- Basu, R.; Boguszewski, C.L.; Kopchick, J.J. Growth Hormone Action as a Target in Cancer: Significance, Mechanisms, and Possible Therapies. Endocr. Rev. 2025, 46, 224–280. [Google Scholar] [CrossRef]
- Chen, Y.-J.; You, M.-L.; Chong, Q.-Y.; Pandey, V.; Zhuang, Q.-S.; Liu, D.-X.; Ma, L.; Zhu, T.; Lobie, P.E. Autocrine Human Growth Hormone Promotes Invasive and Cancer Stem Cell-Like Behavior of Hepatocellular Carcinoma Cells by STAT3 Dependent Inhibition of CLAUDIN-1 Expression. Int. J. Mol. Sci. 2017, 18, 1274. [Google Scholar] [CrossRef]
- Wang, J.-J.; Chong, Q.-Y.; Sun, X.-B.; You, M.-L.; Pandey, V.; Chen, Y.-J.; Zhuang, Q.-S.; Liu, D.-X.; Ma, L.; Wu, Z.-S.; et al. Autocrine hGH Stimulates Oncogenicity, Epithelial-Mesenchymal Transition and Cancer Stem Cell-like Behavior in Human Colorectal Carcinoma. Oncotarget 2017, 8, 103900–103918. [Google Scholar] [CrossRef]
- Zhao, Q.; Mao, A.; Guo, R.; Zhang, L.; Yan, J.; Sun, C.; Tang, J.; Ye, Y.; Zhang, Y.; Zhang, H. Suppression of Radiation-Induced Migration of Non-Small Cell Lung Cancer through Inhibition of Nrf2-Notch Axis. Oncotarget 2017, 8, 36603–36613. [Google Scholar] [CrossRef]
- Rotow, J.; Bivona, T.G. Understanding and Targeting Resistance Mechanisms in NSCLC. Nat. Rev. Cancer 2017, 17, 637–658. [Google Scholar] [CrossRef]
- Borczuk, A.C. Prognostic Considerations of the New World Health Organization Classification of Lung Adenocarcinoma. Eur. Respir. Rev. 2016, 25, 364–371. [Google Scholar] [CrossRef]
- Morgillo, F.; Della Corte, C.M.; Fasano, M.; Ciardiello, F. Mechanisms of Resistance to EGFR-Targeted Drugs: Lung Cancer. ESMO Open 2016, 1, e000060. [Google Scholar] [CrossRef] [PubMed]
- Wu, S.-G.; Shih, J.-Y. Management of Acquired Resistance to EGFR TKI–Targeted Therapy in Advanced Non-Small Cell Lung Cancer. Mol. Cancer 2018, 17, 38. [Google Scholar] [CrossRef]
- Dehkhoda, F.; Lee, C.M.M.; Medina, J.; Brooks, A.J. The Growth Hormone Receptor: Mechanism of Receptor Activation, Cell Signaling, and Physiological Aspects. Front. Endocrinol. 2018, 9, 35. [Google Scholar] [CrossRef] [PubMed]
- Zhao, R.; Hu, Z.; Zhang, X.; Huang, S.; Yu, G.; Wu, Z.; Yu, W.; Lu, J.; Ruan, B. The Oncogenic Mechanisms of the Janus Kinase-Signal Transducer and Activator of Transcription Pathway in Digestive Tract Tumors. Cell Commun. Signal. 2024, 22, 68. [Google Scholar] [CrossRef]
- Arumugam, A.; Subramani, R.; Nandy, S.B.; Terreros, D.; Dwivedi, A.K.; Saltzstein, E.; Lakshmanaswamy, R. Silencing Growth Hormone Receptor Inhibits Estrogen Receptor Negative Breast Cancer through ATP-Binding Cassette Sub-Family G Member 2. Exp. Mol. Med. 2019, 51, 1–13. [Google Scholar] [CrossRef] [PubMed]
- Lantvit, D.D.; Unterberger, C.J.; Lazar, M.; Arneson, P.D.; Longhurst, C.A.; Swanson, S.M.; Marker, P.C. Mammary Tumors Growing in the Absence of Growth Hormone Are More Sensitive to Doxorubicin Than Wild-Type Tumors. Endocrinology 2021, 162, bqab013. [Google Scholar] [CrossRef]
- Kaseb, A.O.; Haque, A.; Vishwamitra, D.; Hassan, M.M.; Xiao, L.; George, B.; Sahu, V.; Mohamed, Y.I.; Carmagnani Pestana, R.; Lombardo, J.L.; et al. Blockade of Growth Hormone Receptor Signaling by Using Pegvisomant: A Functional Therapeutic Strategy in Hepatocellular Carcinoma. Front. Oncol. 2022, 12, 986305. [Google Scholar] [CrossRef]
- Zhou, D. siRNA-Targeted Inhibition of Growth Hormone Receptor in Human Colon Cancer SW480 Cells. World J. Gastroenterol. 2013, 19, 8108. [Google Scholar] [CrossRef][Green Version]
- Zhao, Y.; Ji, Z.; Li, J.; Zhang, S.; Wu, C.; Zhang, R.; Guo, Z. Growth Hormone Associated with Treatment Efficacy of Immune Checkpoint Inhibitors in Gastric Cancer Patients. Front. Oncol. 2022, 12, 917313. [Google Scholar] [CrossRef]
- Xu, J.; Zhang, Y.; Berry, P.A.; Jiang, J.; Lobie, P.E.; Langenheim, J.F.; Chen, W.Y.; Frank, S.J. Growth Hormone Signaling in Human T47D Breast Cancer Cells: Potential Role for a Growth Hormone Receptor-Prolactin Receptor Complex. Mol. Endocrinol. 2011, 25, 597–610. [Google Scholar] [CrossRef]
- Basu, R.; Nahar, K.; Kulkarni, P.; Kerekes, O.; Sattler, M.; Hall, Z.; Neggers, S.; Holub, J.M.; Kopchick, J.J. A Novel Peptide Antagonist of the Human Growth Hormone Receptor. J. Biol. Chem. 2021, 296, 100588. [Google Scholar] [CrossRef] [PubMed]
- Alfaro-Arnedo, E.; López, I.P.; Piñeiro-Hermida, S.; Canalejo, M.; Gotera, C.; Sola, J.J.; Roncero, A.; Peces-Barba, G.; Ruíz-Martínez, C.; Pichel, J.G. IGF1R Acts as a Cancer-Promoting Factor in the Tumor Microenvironment Facilitating Lung Metastasis Implantation and Progression. Oncogene 2022, 41, 3625–3639. [Google Scholar] [CrossRef] [PubMed]
- Beckwith, H.; Yee, D. Minireview: Were the IGF Signaling Inhibitors All Bad? Mol. Endocrinol. 2015, 29, 1549–1557. [Google Scholar] [CrossRef] [PubMed]
- Jentzsch, V.; Osipenko, L.; Scannell, J.W.; Hickman, J.A. Costs and Causes of Oncology Drug Attrition With the Example of Insulin-Like Growth Factor-1 Receptor Inhibitors. JAMA Netw. Open 2023, 6, e2324977. [Google Scholar] [CrossRef]
- Basu, R.; Kopchick, J.J. The Effects of Growth Hormone on Therapy Resistance in Cancer. Cancer Drug Resist. 2019, 2, 827–846. [Google Scholar] [CrossRef]
- Bahamondes Lorca, V.A.; Wu, S. Growth Hormone and Radiation Therapy: Friend, Foe, or Both? Endocr.-Relat. Cancer 2024, 31, e220371. [Google Scholar] [CrossRef]
- Kulkarni, P.; Basu, R.; Bonn, T.; Low, B.; Mazurek, N.; Kopchick, J.J. Growth Hormone Upregulates Melanoma Drug Resistance and Migration via Melanoma-Derived Exosomes. Cancers 2024, 16, 2636. [Google Scholar] [CrossRef]
- Wang, Y.; Kim, M.; Buckley, C.; Jamieson, S.M.F.; Perry, J.K. Combination of Growth Hormone Receptor Antagonist and Radiation Reduces Tumour Growth in a Lung Cancer Xenograft Model. J. Mol. Endocrinol. 2025, 75, e250007. [Google Scholar] [CrossRef]
- Győrffy, B. Transcriptome-level Discovery of Survival-associated Biomarkers and Therapy Targets in Non-small-cell Lung Cancer. Br. J. Pharmacol. 2024, 181, 362–374. [Google Scholar] [CrossRef]
- Vasaikar, S.V.; Straub, P.; Wang, J.; Zhang, B. LinkedOmics: Analyzing Multi-Omics Data within and across 32 Cancer Types. Nucleic Acids Res. 2018, 46, D956–D963. [Google Scholar] [CrossRef] [PubMed]
- Suarez-Arnedo, A.; Torres Figueroa, F.; Clavijo, C.; Arbeláez, P.; Cruz, J.C.; Muñoz-Camargo, C. An Image J Plugin for the High Throughput Image Analysis of in Vitro Scratch Wound Healing Assays. PLoS ONE 2020, 15, e0232565. [Google Scholar] [CrossRef] [PubMed]
- Schneider, C.A.; Rasband, W.S.; Eliceiri, K.W. NIH Image to ImageJ: 25 Years of Image Analysis. Nat. Methods 2012, 9, 671–675. [Google Scholar] [CrossRef]
- Vonk, A.G.; Wieland, C.W.; Vonk, A.G.; Wieland, C.W.; Versteegen, M.; Verschueren, I.C.; Netea, M.G.; Joosten, L.A.B.; Verweij, P.E.; Kullberg, B.J. Influence of Endogenous Pro-Inflammatory Cytokines on Neutrophil-Mediated Damage of Candida Albicans Pseudohyphae, Quantified in a Modified Tetrazolium Dye Assay. Med. Mycol. 2005, 43, 551–557. [Google Scholar] [CrossRef] [PubMed][Green Version]







Disclaimer/Publisher’s Note: The statements, opinions and data contained in all publications are solely those of the individual author(s) and contributor(s) and not of MDPI and/or the editor(s). MDPI and/or the editor(s) disclaim responsibility for any injury to people or property resulting from any ideas, methods, instructions or products referred to in the content. |
© 2025 by the authors. Licensee MDPI, Basel, Switzerland. This article is an open access article distributed under the terms and conditions of the Creative Commons Attribution (CC BY) license.
Share and Cite
Ahmad, A.; Basu, R.; Fyffe, C.; Geiger, R.; Walsh, C.; Minto, D.; Brenya, E.; Alur, A.V.; Neggers, S.J.C.M.M.; Kopchick, J.J. Targeting Growth Hormone Receptor to Overcome Therapy Resistance in Non-Small Cell Lung Cancer. Int. J. Mol. Sci. 2026, 27, 115. https://doi.org/10.3390/ijms27010115
Ahmad A, Basu R, Fyffe C, Geiger R, Walsh C, Minto D, Brenya E, Alur AV, Neggers SJCMM, Kopchick JJ. Targeting Growth Hormone Receptor to Overcome Therapy Resistance in Non-Small Cell Lung Cancer. International Journal of Molecular Sciences. 2026; 27(1):115. https://doi.org/10.3390/ijms27010115
Chicago/Turabian StyleAhmad, Arshad, Reetobrata Basu, Caden Fyffe, Reece Geiger, Christopher Walsh, Delany Minto, Edward Brenya, Amrutha Varshini Alur, Sebastian J. C. M. M. Neggers, and John J. Kopchick. 2026. "Targeting Growth Hormone Receptor to Overcome Therapy Resistance in Non-Small Cell Lung Cancer" International Journal of Molecular Sciences 27, no. 1: 115. https://doi.org/10.3390/ijms27010115
APA StyleAhmad, A., Basu, R., Fyffe, C., Geiger, R., Walsh, C., Minto, D., Brenya, E., Alur, A. V., Neggers, S. J. C. M. M., & Kopchick, J. J. (2026). Targeting Growth Hormone Receptor to Overcome Therapy Resistance in Non-Small Cell Lung Cancer. International Journal of Molecular Sciences, 27(1), 115. https://doi.org/10.3390/ijms27010115

