Genome-Wide Identification and Expression Analysis of TONNEAU1 Recruited Motif (TRM) Gene Family in Tomato
Abstract
1. Introduction
2. Results
2.1. Identification and Characterization of TRM Genes in Tomato
2.2. Phylogenetic Relationship Analysis of TRM Genes in Tomato
2.3. Conserved Motif and Gene Structure Analysis of TRM Family Members in Tomato
2.4. Prediction of the Three-Dimensional Structures of SlTRM Proteins
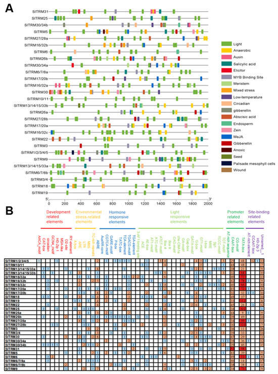
2.5. Prediction of Cis-Acting Elements of SlTRM Family Members
2.6. Collinearity Analysis of TRM Family Members in Tomato
2.7. Expression of SlTRM Genes in Different Tissues and Organs of Tomato
2.8. Expression Patterns of SlTRM Genes Revealed by Lateral Development Transcriptome Analysis and qRT-PCR Analysis
2.9. Analysis of SlTRM25 Gene Expression Network
3. Discussion
4. Materials and Methods
4.1. Tomato Growth and Treatment
4.2. Identification and Physicochemical Properties Analysis of Gene Family Members
4.3. Chromosome Localization and Collinearity Analysis
4.4. Phylogenetic Analysis
4.5. Gene Structure and Conserved Domain Analysis
4.6. Cis-Acting Element Analysis
4.7. Three-Dimensional Structure Prediction of Genes
4.8. Gene Expression Pattern Analysis
4.9. RNA Extraction, qRT-PCR Verification, and Interaction Network Construction
5. Conclusions
Supplementary Materials
Author Contributions
Funding
Institutional Review Board Statement
Informed Consent Statement
Data Availability Statement
Conflicts of Interest
References
- Rodríguez, G.R.; Muños, S.; Anderson, C.; Sim, S.-C.; Michel, A.; Causse, M.; Gardener, B.B.M.; Francis, D.; van Der Knaap, E. Distribution of SUN, OVATE, LC, and FAS in the Tomato Germplasm and the Relationship to Fruit Shape Diversity. Plant Physiol. 2011, 156, 275–285. [Google Scholar] [CrossRef]
- Gonzalo, M.J.; Brewer, M.T.; Anderson, C.; Sullivan, D.; Gray, S.; van der Knaap, E. Tomato Fruit Shape Analysis Using Morphometric and Morphology Attributes Implemented in Tomato Analyzer Software Program. J. Am. Soc. Hortic. Sci. 2009, 134, 77–87. [Google Scholar] [CrossRef]
- Grandillo, S.; Ku, H.; Tanksley, S. Identifying the Loci Responsible for Natural Variation in Fruit Size and Shape in Tomato. Theor. Appl. Genet. 1999, 99, 978–987. [Google Scholar] [CrossRef]
- Van der Knaap, E.; Lippman, Z.; Tanksley, S. Extremely Elongated Tomato Fruit Controlled by Four Quantitative Trait Loci with Epistatic Interactions. Theor. Appl. Genet. 2002, 104, 241–247. [Google Scholar] [CrossRef]
- Tanksley, S.D. The Genetic, Developmental, and Molecular Bases of Fruit Size and Shape Variation in Tomato. Plant Cell 2004, 16, S181–S189. [Google Scholar] [CrossRef]
- Zhang, B.; Li, Q.; Keyhaninejad, N.; Taitano, N.; Sapkota, M.; Snouffer, A.; van der Knaap, E. A Combinatorial TRM-OFP Module Bilaterally Fine-Tunes Tomato Fruit Shape. New Phytol. 2023, 238, 2393–2409. [Google Scholar] [CrossRef]
- Yankson, M.F. Studies on the Effects of Genotype and Relatively Cool Temperatures on Rough Fruit Production by Tomato (Lycopersicon esculentum, Mill.). Ph.D Thesis, University of British Columbia, Vancouver, BC, Canada, 1977. [Google Scholar]
- Zhang, C.; Fan, X.; Liu, C.; Fang, J. Anatomical Berry Characteristics during the Development of Grape Berries with Different Shapes. Hortic. Plant J. 2021, 7, 295–306. [Google Scholar] [CrossRef]
- Xu, C.; Liberatore, K.L.; MacAlister, C.A.; Huang, Z.; Chu, Y.-H.; Jiang, K.; Brooks, C.; Ogawa-Ohnishi, M.; Xiong, G.; Pauly, M.; et al. A Cascade of Arabinosyltransferases Controls Shoot Meristem Size in Tomato. Nat. Genet. 2015, 47, 784–792. [Google Scholar] [CrossRef]
- Sierra-Orozco, E.; Shekasteband, R.; Illa-Berenguer, E.; Snouffer, A.; van der Knaap, E.; Lee, T.G.; Hutton, S.F. Identification and Characterization of GLOBE, a Major Gene Controlling Fruit Shape and Impacting Fruit Size and Marketability in Tomato. Hortic. Res. 2021, 8, 138. [Google Scholar] [CrossRef]
- de Jong, M.; Wolters-Arts, M.; García-Martínez, J.L.; Mariani, C.; Vriezen, W.H. The Solanum lycopersicum AUXIN RESPONSE FACTOR 7 (SlARF7) Mediates Cross-Talk between Auxin and Gibberellin Signalling during Tomato Fruit Set and Development. J. Exp. Bot. 2011, 62, 617–626. [Google Scholar] [CrossRef]
- Nitsch, L.; Kohlen, W.; Oplaat, C.; Charnikhova, T.; Cristescu, S.; Michieli, P.; Wolters-Arts, M.; Bouwmeester, H.; Mariani, C.; Vriezen, W.; et al. ABA-Deficiency Results in Reduced Plant and Fruit Size in Tomato. J. Plant Physiol. 2012, 169, 878–883. [Google Scholar] [CrossRef]
- Bollier, N.; Sicard, A.; Leblond, J.; Latrasse, D.; Gonzalez, N.; Gévaudant, F.; Benhamed, M.; Raynaud, C.; Lenhard, M.; Chevalier, C.; et al. At-MINI ZINC FINGER2 and Sl-INHIBITOR OF MERISTEM ACTIVITY, a Conserved Missing Link in the Regulation of Floral Meristem Termination in Arabidopsis and Tomato. Plant Cell 2018, 30, 83–100. [Google Scholar] [CrossRef]
- Carvalho, A., Jr.; Vicente, M.H.; Ferigolo, L.F.; Silva, E.M.; Levy, M.; Peres, L.E.; Sablowski, R.; Schommer, C.; Ori, N.; Nogueira, F.T. miR319-Targeted TCP4/LANCEOLATE Directly Regulates OVATE and Auxin Responses to Modulate Tomato Gynoecium Patterning and Fruit Morphology. BioRXiv 2022. [Google Scholar] [CrossRef]
- Kim, D.-H.; Sung, S. Coordination of the Vernalization Response through a VIN3 and FLC Gene Family Regulatory Network in Arabidopsis. Plant Cell 2013, 25, 454–469. [Google Scholar] [CrossRef]
- Azimzadeh, J.; Nacry, P.; Christodoulidou, A.; Drevensek, S.; Camilleri, C.; Amiour, N.; Parcy, F.; Pastuglia, M.; Bouchez, D. Arabidopsis TONNEAU1 Proteins Are Essential for Preprophase Band Formation and Interact with Centrin. Plant Cell 2008, 20, 2146–2159. [Google Scholar] [CrossRef]
- Guo, Q.; Ng, P.Q.; Shi, S.; Fan, D.; Li, J.; Zhao, J.; Wang, H.; David, R.; Mittal, P.; Do, T.; et al. Arabidopsis TRM5 Encodes a Nuclear-Localised Bifunctional tRNA Guanine and Inosine-N1-Methyltransferase That Is Important for Growth. PLoS ONE 2019, 14, e0225064. [Google Scholar] [CrossRef]
- Schaefer, E.; Belcram, K.; Uyttewaal, M.; Duroc, Y.; Goussot, M.; Legland, D.; Laruelle, E.; de Tauzia-Moreau, M.-L.; Pastuglia, M.; Bouchez, D. The Preprophase Band of Microtubules Controls the Robustness of Division Orientation in Plants. Science 2017, 356, 186–189. [Google Scholar] [CrossRef]
- Landrein, B.; Hamant, O. How Mechanical Stress Controls Microtubule Behavior and Morphogenesis in Plants: History, Experiments and Revisited Theories. Plant J. 2013, 75, 324–338. [Google Scholar] [CrossRef]
- Sampathkumar, A.; Yan, A.; Krupinski, P.; Meyerowitz, E.M. Physical Forces Regulate Plant Development and Morphogenesis. Curr. Biol. 2014, 24, R475–R483. [Google Scholar] [CrossRef]
- Zhang, Q.; Zhang, W. Regulation of Developmental and Environmental Signaling by Interaction between Microtubules and Membranes in Plant Cells. Protein Cell 2016, 7, 81–88. [Google Scholar] [CrossRef][Green Version]
- Yang, P.; Jin, J.; Zhang, J.; Wang, D.; Bai, X.; Xie, W.; Hu, T.; Zhao, X.; Mao, T.; Qin, T. MDP25 Mediates the Fine-Tuning of Microtubule Organization in Response to Salt Stress. J. Integr. Plant Biol. 2022, 64, 1181–1195. [Google Scholar] [CrossRef]
- Bao, Z.; Xu, Z.; Zang, J.; Bürstenbinder, K.; Wang, P. The Morphological Diversity of Plant Organs: Manipulating the Organization of Microtubules May Do the Trick. Front. Cell Dev. Biol. 2021, 9, 649626. [Google Scholar] [CrossRef]
- Spinner, L.; Gadeyne, A.; Belcram, K.; Goussot, M.; Moison, M.; Duroc, Y.; Eeckhout, D.; De Winne, N.; Schaefer, E.; Van De Slijke, E.; et al. A Protein Phosphatase 2A Complex Spatially Controls Plant Cell Division. Nat. Commun. 2013, 4, 1863. [Google Scholar] [CrossRef]
- Fornero, C.J. Regulation of the Microtubule Cytoskeleton and Cell Wall Development in Arabidopsis thaliana. Ph.D. Thesis, Illinois State University, Normal, IL, USA, 2019. [Google Scholar]
- Wu, Y.; Zhao, Y.; Yu, J.; Wu, C.; Wang, Q.; Liu, X.; Gao, X.; Wu, K.; Fu, X.; Liu, Q. Heterotrimeric G Protein γ Subunit DEP1 Synergistically Regulates Grain Quality and Yield by Modulating the TTP (TON1-TRM-PP2A) Complex in Rice. J. Genet. Genom. 2023, 50, 528–531. [Google Scholar] [CrossRef]
- Rasmussen, C.G.; Bellinger, M. An Overview of Plant Division-Plane Orientation. New Phytol. 2018, 219, 505–512. [Google Scholar] [CrossRef]
- Drevensek, S.; Goussot, M.; Duroc, Y.; Christodoulidou, A.; Steyaert, S.; Schaefer, E.; Duvernois, E.; Grandjean, O.; Vantard, M.; Bouchez, D.; et al. The Arabidopsis TRM1–TON1 Interaction Reveals a Recruitment Network Common to Plant Cortical Microtubule Arrays and Eukaryotic Centrosomes. Plant Cell 2012, 24, 178–191. [Google Scholar] [CrossRef]
- Ma, J.; Ding, P.; Qin, P.; Liu, Y.-X.; Xie, Q.; Chen, G.; Li, W.; Jiang, Q.; Chen, G.; Lan, X.-J.; et al. Structure and Expression of the TaGW7 in Bread Wheat (Triticum aestivum L.). Plant Growth Regul. 2017, 82, 281–291. [Google Scholar] [CrossRef]
- Lazzaro, M.D.; Wu, S.; Snouffer, A.; Wang, Y.; Van der Knaap, E. Plant Organ Shapes Are Regulated by Protein Interactions and Associations with Microtubules. Front. Plant Sci. 2018, 9, 1766. [Google Scholar] [CrossRef]
- Snouffer, A.; Kraus, C.; van der Knaap, E. The Shape of Things to Come: Ovate Family Proteins Regulate Plant Organ Shape. Curr. Opin. Plant Biol. 2020, 53, 98–105. [Google Scholar] [CrossRef]
- Wang, Y.; Wang, Q.; Hao, W.; Sun, H.; Zhang, L. Characterization of the OFP Gene Family and Its Putative Involvement of Tuberous Root Shape in Radish. Int. J. Mol. Sci. 2020, 21, 1293. [Google Scholar] [CrossRef]
- Li, E.; Wang, S.; Liu, Y.; Chen, J.-G.; Douglas, C.J. OVATE FAMILY PROTEIN4 (OFP4) Interaction with KNAT7 Regulates Secondary Cell Wall Formation in Arabidopsis thaliana. Plant J. 2011, 67, 328–341. [Google Scholar] [CrossRef]
- Liu, Y.; Douglas, C.J. A Role for OVATE FAMILY PROTEIN1 (OFP1) and OFP4 in a BLH6-KNAT7 Multi-Protein Complex Regulating Secondary Cell Wall Formation in Arabidopsis thaliana. Plant Signal. Behav. 2015, 10, e1033126. [Google Scholar] [CrossRef]
- Lazzaro, M.; Paternò, G.; Bragatto, T.; Paulucci, M.; Santori, F.; Gatta, F.M.; Geri, A.; Lauria, S.; Maccioni, M. Flexibility Services to Power Systems from Smart Rural Microgrid Prosumers. In Proceedings of the 2018 IEEE International Conference on Environment and Electrical Engineering and 2018 IEEE Industrial and Commercial Power Systems Europe (EEEIC/I&CPS Europe), Palermo, Italy, 12–15 June 2018; pp. 1–6. [Google Scholar]
- Sun, L.; Rodriguez, G.R.; Clevenger, J.P.; Illa-Berenguer, E.; Lin, J.; Blakeslee, J.J.; Liu, W.; Fei, Z.; Wijeratne, A.; Meulia, T.; et al. Candidate Gene Selection and Detailed Morphological Evaluations of Fs8. 1, a Quantitative Trait Locus Controlling Tomato Fruit Shape. J. Exp. Bot. 2015, 66, 6471–6482. [Google Scholar] [CrossRef]
- Zhou, S.; Cheng, X.; Li, F.; Feng, P.; Hu, G.; Chen, G.; Xie, Q.; Hu, Z. Overexpression of SlOFP20 in Tomato Affects Plant Growth, Chlorophyll Accumulation, and Leaf Senescence. Front. Plant Sci. 2019, 10, 1510. [Google Scholar] [CrossRef]
- Wu, S.; Zhang, B.; Keyhaninejad, N.; Rodríguez, G.R.; Kim, H.J.; Chakrabarti, M.; Illa-Berenguer, E.; Taitano, N.K.; Gonzalo, M.J.; Díaz, A.; et al. A Common Genetic Mechanism Underlies Morphological Diversity in Fruits and Other Plant Organs. Nat. Commun. 2018, 9, 4734. [Google Scholar] [CrossRef]
- Wang, Y.; Xiong, G.; Hu, J.; Jiang, L.; Yu, H.; Xu, J.; Fang, Y.; Zeng, L.; Xu, E.; Xu, J.; et al. Copy Number Variation at the GL7 Locus Contributes to Grain Size Diversity in Rice. Nat. Genet. 2015, 47, 944–948. [Google Scholar] [CrossRef]
- Zhou, Y.; Miao, J.; Gu, H.; Peng, X.; Leburu, M.; Yuan, F.; Gu, H.; Gao, Y.; Tao, Y.; Zhu, J.; et al. Natural Variations in SLG7 Regulate Grain Shape in Rice. Genetics 2015, 201, 1591–1599. [Google Scholar] [CrossRef]
- Yang, L.; Wen, K.-S.; Ruan, X.; Zhao, Y.-X.; Wei, F.; Wang, Q. Response of Plant Secondary Metabolites to Environmental Factors. Molecules 2018, 23, 762. [Google Scholar] [CrossRef]
- Wu, L.; Chen, X.; Zhang, P.; Yan, S.; Zhang, T.; Li, Y. TON1 Recruiting Motif 21 Positively Regulates the Flavonoid Metabolic Pathway at the Translational Level in Arabidopsis thaliana. Planta 2024, 259, 65. [Google Scholar] [CrossRef]
- Huang, L.; Li, Q.; Zhang, C.; Chu, R.; Gu, Z.; Tan, H.; Zhao, D.; Fan, X.; Liu, Q. Creating Novel Wx Alleles with Fine-Tuned Amylose Levels and Improved Grain Quality in Rice by Promoter Editing Using CRISPR/Cas9 System. Plant Biotechnol. J. 2020, 18, 2164. [Google Scholar] [CrossRef]
- Liu, J.; Van Eck, J.; Cong, B.; Tanksley, S.D. A New Class of Regulatory Genes Underlying the Cause of Pear-Shaped Tomato Fruit. Proc. Natl. Acad. Sci. USA 2002, 99, 13302–13306. [Google Scholar] [CrossRef]
- Yang, H.; Zhou, K.; Wu, Q.; Jia, X.; Wang, H.; Yang, W.; Lin, L.; Hu, X.; Pan, B.; Li, P.; et al. The Tomato WRKY-B Transcription Factor Modulates Lateral Branching by Targeting BLIND, PIN4, and IAA15. Hortic. Res. 2024, 11, uhae193. [Google Scholar] [CrossRef]
- Fuchs, Y.; Barkai-Golan, R.; Aharoni, N.; Rot, I. Keeping Quality of Tomato Fruit as Affected by Harvest Methods and Transport Conditions. Symp. Qual. Veg. 1984, 163, 121–126. [Google Scholar] [CrossRef]
- Wu, Y.; Zhao, S.; Li, X.; Zhang, B.; Jiang, L.; Tang, Y.; Zhao, J.; Ma, X.; Cai, H.; Sun, C.; et al. Deletions Linked to PROG1 Gene Participate in Plant Architecture Domestication in Asian and African Rice. Nat. Commun. 2018, 9, 4157. [Google Scholar] [CrossRef]
- Rothan, C.; Diouf, I.; Causse, M. Trait Discovery and Editing in Tomato. Plant J. 2019, 97, 73–90. [Google Scholar] [CrossRef]
- Causse, M.; Damidaux, R.; Rousselle, P. Traditional and Enhanced Breeding for Quality Traits in Tomato. Genet. Improv. Solanaceous Crops 2007, 2, 153–192. [Google Scholar]
- Schauer, N.; Semel, Y.; Balbo, I.; Steinfath, M.; Repsilber, D.; Selbig, J.; Pleban, T.; Zamir, D.; Fernie, A.R. Mode of Inheritance of Primary Metabolic Traits in Tomato. Plant Cell 2008, 20, 509–523. [Google Scholar] [CrossRef]
- Yang, H.; Sun, Y.; Wang, H.; Zhao, T.; Xu, X.; Jiang, J.; Li, J. Genome-Wide Identification and Functional Analysis of the ERF2 Gene Family in Response to Disease Resistance against Stemphylium lycopersici in Tomato. BMC Plant Biol. 2021, 21, 72. [Google Scholar] [CrossRef]
- Chu, Y.-H.; Jang, J.-C.; Huang, Z.; van der Knaap, E. Tomato Locule Number and Fruit Size Controlled by Natural Alleles of Lc and Fas. Plant Direct 2019, 3, e00142. [Google Scholar] [CrossRef]
- Su, L.; Bassa, C.; Audran, C.; Mila, I.; Cheniclet, C.; Chevalier, C.; Bouzayen, M.; Roustan, J.-P.; Chervin, C. The Auxin Sl-IAA17 Transcriptional Repressor Controls Fruit Size via the Regulation of Endoreduplication-Related Cell Expansion. Plant Cell Physiol. 2014, 55, 1969–1976. [Google Scholar] [CrossRef]
- Takahashi, H.; Buchner, P.; Yoshimoto, N.; Hawkesford, M.J.; Shiu, S.-H. Evolutionary Relationships and Functional Diversity of Plant Sulfate Transporters. Front. Plant Sci. 2012, 2, 119. [Google Scholar] [CrossRef]
- Janies, D.; DeSalle, R. Development, Evolution, and Corroboration. Anat. Rec. Off. Publ. Am. Assoc. Anat. 1999, 257, 6–14. [Google Scholar] [CrossRef]
- Abramson, J.; Adler, J.; Dunger, J.; Evans, R.; Green, T.; Pritzel, A.; Ronneberger, O.; Willmore, L.; Ballard, A.J.; Bambrick, J.; et al. Accurate Structure Prediction of Biomolecular Interactions with AlphaFold 3. Nature 2024, 630, 493–500. [Google Scholar] [CrossRef]
- Zhang, Y.; Chen, X.; Wei, G.; Tian, W.; Ling, Y.; Wang, N.; Zhang, T.; Sang, X.; Zhu, X.; He, G.; et al. The WOX9-WUS Modules Are Indispensable for the Maintenance of Stem Cell Homeostasis in Arabidopsis thaliana. Plant J. 2024, 120, 910–927. [Google Scholar] [CrossRef]
- Dolzblasz, A.; Nardmann, J.; Clerici, E.; Causier, B.; van der Graaff, E.; Chen, J.; Davies, B.; Werr, W.; Laux, T. Stem Cell Regulation by Arabidopsis WOX Genes. Mol. Plant 2016, 9, 1028–1039. [Google Scholar] [CrossRef]
- Tsitsekian, D.; Daras, G.; Alatzas, A.; Templalexis, D.; Hatzopoulos, P.; Rigas, S. Comprehensive Analysis of Lon Proteases in Plants Highlights Independent Gene Duplication Events. J. Exp. Bot. 2019, 70, 2185–2197. [Google Scholar] [CrossRef]
- Soltis, D.E.; Ma, H.; Frohlich, M.W.; Soltis, P.S.; Albert, V.A.; Oppenheimer, D.G.; Altman, N.S.; dePamphilis, C.; Leebens-Mack, J. The Floral Genome: An Evolutionary History of Gene Duplication and Shifting Patterns of Gene Expression. Trends Plant Sci. 2007, 12, 358–367. [Google Scholar] [CrossRef]
- Li, J.; Yang, S.; Yang, X.; Wu, H.; Tang, H.; Yang, L. PlantGF: An Analysis and Annotation Platform for Plant Gene Families. Database 2022, 2022, baab088. [Google Scholar] [CrossRef]
- Freeling, M. Bias in Plant Gene Content Following Different Sorts of Duplication: Tandem, Whole-Genome, Segmental, or by Transposition. Annu. Rev. Plant Biol. 2009, 60, 433–453. [Google Scholar] [CrossRef]
- Ashburner, M.; Ball, C.A.; Blake, J.A.; Botstein, D.; Butler, H.; Cherry, J.M.; Davis, A.P.; Dolinski, K.; Dwight, S.S.; Eppig, J.T.; et al. Gene Ontology: Tool for the Unification of Biology. Nat. Genet. 2000, 25, 25–29. [Google Scholar] [CrossRef]
- Consortium, G.O. The Gene Ontology (GO) Database and Informatics Resource. Nucleic Acids Res. 2004, 32, D258–D261. [Google Scholar] [CrossRef]
- Chen, C.; Wu, Y.; Li, J.; Wang, X.; Zeng, Z.; Xu, J.; Liu, Y.; Feng, J.; Chen, H.; He, Y.; et al. TBtools-II: A “One for All, All for One” Bioinformatics Platform for Biological Big-Data Mining. Mol. Plant 2023, 16, 1733–1742. [Google Scholar] [CrossRef]
- Mascia, T.; Santovito, E.; Gallitelli, D.; Cillo, F. Evaluation of Reference Genes for Quantitative Reverse-Transcription Polymerase Chain Reaction Normalization in Infected Tomato Plants. Mol. Plant Pathol. 2010, 11, 805–816. [Google Scholar] [CrossRef]
- Sun, Y.; Jia, X.; Chen, D.; Fu, Q.; Chen, J.; Yang, W.; Yang, H.; Xu, X. Genome-Wide Identification and Expression Analysis of Cysteine-Rich Polycomb-like Protein (CPP) Gene Family in Tomato. Int. J. Mol. Sci. 2023, 24, 5762. [Google Scholar] [CrossRef]
- Sun, Y.; Jia, X.; Yang, Z.; Fu, Q.; Yang, H.; Xu, X. Genome-Wide Identification of PEBP Gene Family in Solanum lycopersicum. Int. J. Mol. Sci. 2023, 24, 9185. [Google Scholar] [CrossRef]









Disclaimer/Publisher’s Note: The statements, opinions and data contained in all publications are solely those of the individual author(s) and contributor(s) and not of MDPI and/or the editor(s). MDPI and/or the editor(s) disclaim responsibility for any injury to people or property resulting from any ideas, methods, instructions or products referred to in the content. |
© 2025 by the authors. Licensee MDPI, Basel, Switzerland. This article is an open access article distributed under the terms and conditions of the Creative Commons Attribution (CC BY) license (https://creativecommons.org/licenses/by/4.0/).
Share and Cite
Jia, X.; Fu, Q.; Yang, G.; Zhang, X.; Zhao, X.; Nie, Y.; Feng, C.; Gao, J.; Zhang, S.; Li, M.; et al. Genome-Wide Identification and Expression Analysis of TONNEAU1 Recruited Motif (TRM) Gene Family in Tomato. Int. J. Mol. Sci. 2025, 26, 3676. https://doi.org/10.3390/ijms26083676
Jia X, Fu Q, Yang G, Zhang X, Zhao X, Nie Y, Feng C, Gao J, Zhang S, Li M, et al. Genome-Wide Identification and Expression Analysis of TONNEAU1 Recruited Motif (TRM) Gene Family in Tomato. International Journal of Molecular Sciences. 2025; 26(8):3676. https://doi.org/10.3390/ijms26083676
Chicago/Turabian StyleJia, Xinyi, Qingjun Fu, Guohao Yang, Xinyi Zhang, Xiaoluan Zhao, Yingying Nie, Chunying Feng, Jiayi Gao, Siyu Zhang, Manman Li, and et al. 2025. "Genome-Wide Identification and Expression Analysis of TONNEAU1 Recruited Motif (TRM) Gene Family in Tomato" International Journal of Molecular Sciences 26, no. 8: 3676. https://doi.org/10.3390/ijms26083676
APA StyleJia, X., Fu, Q., Yang, G., Zhang, X., Zhao, X., Nie, Y., Feng, C., Gao, J., Zhang, S., Li, M., Wang, H., Gong, X., Han, Y., Li, J., Xu, X., Jiang, J., & Yang, H. (2025). Genome-Wide Identification and Expression Analysis of TONNEAU1 Recruited Motif (TRM) Gene Family in Tomato. International Journal of Molecular Sciences, 26(8), 3676. https://doi.org/10.3390/ijms26083676

