Therapeutic Potential of Mesenchymal Stem Cell and Tenocyte Secretomes for Tendon Repair: Proteomic Profiling and Functional Characterization In Vitro and In Ovo
Abstract
1. Introduction
2. Results
2.1. Isolation of Primary Cells and Corresponding Characterization
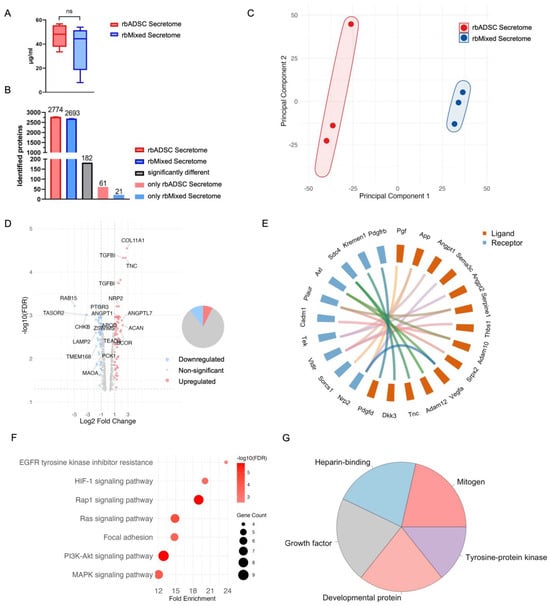
2.2. Production of Two Types of Secretome and Comparative Analysis Using LC–MS/MS
2.3. Over-Representation Analysis (ORA) of Secretome Proteins
2.4. Gene Expression of Tenocytes After Stimulation with Corresponding Secretomes
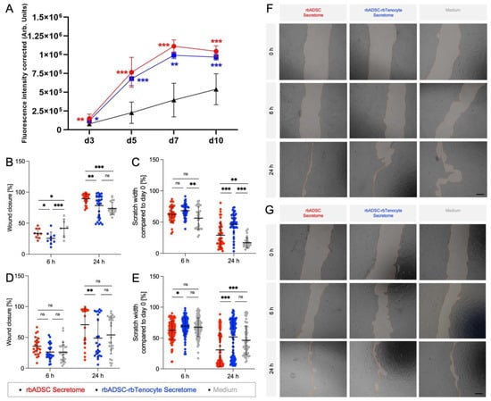
2.5. Improved Wound Healing In Vitro
2.6. Increased Angiogenic Potential In Ovo
3. Discussion
4. Materials and Methods
4.1. Isolation of Rabbit-Adipose-Derived Mesenchymal Stem Cells
4.2. Isolation of Rabbit Achilles Tenocytes
4.3. Phenotypical Characterization of Rabbit-Adipose-Derived Mesenchymal Stem Cells and Rabbit Achilles Tenocytes
4.4. Production of Two Types of Secretome
4.5. Characterization of Secretomes by Determination of Total Protein Content and Proteomics Analysis
4.6. Ligand–Receptor Interaction Analysis and Functional Enrichment
4.7. Evaluation of Gene Expression by Quantitative RT-PCR
4.8. Determination of Metabolic Activity Using alamarBlue Assay
4.9. Determination of Anti-Inflammatory Capacity In Vitro Using Tenocyte-Based Scratch Assay
4.10. Evaluation of Angiogenic Potential of Secretomes In Ovo
4.11. Statistical Evaluation
5. Conclusions
Supplementary Materials
Author Contributions
Funding
Institutional Review Board Statement
Informed Consent Statement
Data Availability Statement
Acknowledgments
Conflicts of Interest
References
- Ren, Z.; Duan, Z.; Zhang, Z.; Fu, R.; Zhu, C.; Fan, D. Instantaneous self-healing and strongly adhesive self-adaptive hyaluronic acid-based hydrogel for controlled drug release to promote tendon wound healing. Int. J. Biol. Macromol. 2023, 242, 125001. [Google Scholar] [CrossRef] [PubMed]
- Gaspar, D.; Spanoudes, K.; Holladay, C.; Pandit, A.; Zeugolis, D. Progress in cell-based therapies for tendon repair. Adv. Drug. Deliv. Rev. 2015, 84, 240–256. [Google Scholar] [CrossRef]
- Jarvinen, T.A. Neovascularisation in tendinopathy: From eradication to stabilisation? Br. J. Sports Med. 2020, 54, 1–2. [Google Scholar] [CrossRef]
- Voleti, P.B.; Buckley, M.R.; Soslowsky, L.J. Tendon healing: Repair and regeneration. Annu. Rev. Biomed. Eng. 2012, 14, 47–71. [Google Scholar] [CrossRef]
- Veronesi, F.; Giavaresi, G.; Bellini, D.; Casagranda, V.; Pressato, D.; Fini, M. Evaluation of a new collagen-based medical device (ElastiCo(R)) for the treatment of acute Achilles tendon injury and prevention of peritendinous adhesions: An in vitro biocompatibility and in vivo investigation. J. Tissue Eng. Regen. Med. 2020, 14, 1113–1125. [Google Scholar] [CrossRef]
- Jeannerat, A.; Meuli, J.; Peneveyre, C.; Jaccoud, S.; Chemali, M.; Thomas, A.; Liao, Z.; Abdel-Sayed, P.; Scaletta, C.; Hirt-Burri, N.; et al. Bio-Enhanced Neoligaments Graft Bearing FE002 Primary Progenitor Tenocytes: Allogeneic Tissue Engineering & Surgical Proofs-of-Concept for Hand Ligament Regenerative Medicine. Pharmaceutics 2023, 15, 1873. [Google Scholar] [CrossRef]
- Leong, N.L.; Kator, J.L.; Clemens, T.L.; James, A.; Enamoto-Iwamoto, M.; Jiang, J. Tendon and Ligament Healing and Current Approaches to Tendon and Ligament Regeneration. J. Orthop. Res. 2020, 38, 7–12. [Google Scholar] [CrossRef] [PubMed]
- Tang, J.B. Clinical outcomes associated with flexor tendon repair. Hand. Clin. 2005, 21, 199–210. [Google Scholar] [CrossRef] [PubMed]
- Lin, K.M.; Boyle, C.; Marom, N.; Marx, R.G. Graft Selection in Anterior Cruciate Ligament Reconstruction. Sports. Med. Arthrosc. Rev. 2020, 28, 41–48. [Google Scholar] [CrossRef]
- Song, H.; Yin, Z.; Wu, T.; Li, Y.; Luo, X.; Xu, M.; Duan, L.; Li, J. Enhanced Effect of Tendon Stem/Progenitor Cells Combined With Tendon-Derived Decellularized Extracellular Matrix on Tendon Regeneration. Cell Transplant 2018, 27, 1634–1643. [Google Scholar] [CrossRef]
- Pietschmann, M.F.; Frankewycz, B.; Schmitz, P.; Docheva, D.; Sievers, B.; Jansson, V.; Schieker, M.; Muller, P.E. Comparison of tenocytes and mesenchymal stem cells seeded on biodegradable scaffolds in a full-size tendon defect model. J. Mater. Sci. Mater. Med. 2013, 24, 211–220. [Google Scholar] [CrossRef] [PubMed]
- Zhang, B.; Luo, Q.; Deng, B.; Morita, Y.; Ju, Y.; Song, G. Construction of tendon replacement tissue based on collagen sponge and mesenchymal stem cells by coupled mechano-chemical induction and evaluation of its tendon repair abilities. Acta Biomater. 2018, 74, 247–259. [Google Scholar] [CrossRef] [PubMed]
- Mao, Z.; Fan, B.; Wang, X.; Huang, X.; Guan, J.; Sun, Z.; Xu, B.; Yang, M.; Chen, Z.; Jiang, D.; et al. A Systematic Review of Tissue Engineering Scaffold in Tendon Bone Healing in vivo. Front. Bioeng. Biotechnol. 2021, 9, 621483. [Google Scholar] [CrossRef]
- Evrova, O.; Houska, J.; Welti, M.; Bonavoglia, E.; Calcagni, M.; Giovanoli, P.; Vogel, V.; Buschmann, J. Bioactive, Elastic, and Biodegradable Emulsion Electrospun DegraPol Tube Delivering PDGF-BB for Tendon Rupture Repair. Macromol. Biosci. 2016, 16, 1048–1063. [Google Scholar] [CrossRef] [PubMed]
- Senesi, L.; De Francesco, F.; Marchesini, A.; Pangrazi, P.P.; Bertolini, M.; Riccio, V.; Riccio, M. Efficacy of Adipose-Derived Mesenchymal Stem Cells and Stromal Vascular Fraction Alone and Combined to Biomaterials in Tendinopathy or Tendon Injury: Systematic Review of Current Concepts. Medicina 2023, 59, 273. [Google Scholar] [CrossRef]
- Andia, I.; Maffulli, N. Muscle and tendon injuries: The role of biological interventions to promote and assist healing and recovery. Arthroscopy 2015, 31, 999–1015. [Google Scholar] [CrossRef]
- Andia, I.; Maffulli, N. Platelet-rich plasma for managing pain and inflammation in osteoarthritis. Nat. Rev. Rheumatol. 2013, 9, 721–730. [Google Scholar] [CrossRef]
- Karjalainen, T.V.; Silagy, M.; O’Bryan, E.; Johnston, R.V.; Cyril, S.; Buchbinder, R. Autologous blood and platelet-rich plasma injection therapy for lateral elbow pain. Cochrane Database Syst. Rev. 2021, 9, CD010951. [Google Scholar] [CrossRef]
- Liu, L.; Hindieh, J.; Leong, D.J.; Sun, H.B. Advances of stem cell based-therapeutic approaches for tendon repair. J. Orthop. Translat. 2017, 9, 69–75. [Google Scholar] [CrossRef]
- Cho, W.S.; Chung, S.G.; Kim, W.; Jo, C.H.; Lee, S.U.; Lee, S.Y. Mesenchymal Stem Cells Use in the Treatment of Tendon Disorders: A Systematic Review and Meta-Analysis of Prospective Clinical Studies. Ann. Rehabil. Med. 2021, 45, 274–283. [Google Scholar] [CrossRef]
- Mirghaderi, S.P.; Valizadeh, Z.; Shadman, K.; Lafosse, T.; Oryadi-Zanjani, L.; Yekaninejad, M.S.; Nabian, M.H. Cell therapy efficacy and safety in treating tendon disorders: A systemic review of clinical studies. J. Exp. Orthop. 2022, 9, 85. [Google Scholar] [CrossRef] [PubMed]
- Costa-Almeida, R.; Calejo, I.; Gomes, M.E. Mesenchymal Stem Cells Empowering Tendon Regenerative Therapies. Int. J. Mol. Sci. 2019, 20, 3002. [Google Scholar] [CrossRef] [PubMed]
- Zhang, L.; Xiang, J.; Zhang, F.; Liu, L.; Hu, C. MSCs can be a double-edged sword in tumorigenesis. Front. Oncol. 2022, 12, 1047907. [Google Scholar] [CrossRef]
- Xuan, X.; Tian, C.; Zhao, M.; Sun, Y.; Huang, C. Mesenchymal stem cells in cancer progression and anticancer therapeutic resistance. Cancer Cell. Int. 2021, 21, 595. [Google Scholar] [CrossRef] [PubMed]
- Li, X.; Fan, Q.; Peng, X.; Yang, S.; Wei, S.; Liu, J.; Yang, L.; Li, H. Mesenchymal/stromal stem cells: Necessary factors in tumour progression. Cell. Death Discov. 2022, 8, 333. [Google Scholar] [CrossRef]
- Chaudhury, S. Mesenchymal stem cell applications to tendon healing. Muscles Ligaments Tendons J. 2012, 2, 222–229. [Google Scholar]
- Zhang, J.; Keenan, C.; Wang, J.H. The effects of dexamethasone on human patellar tendon stem cells: Implications for dexamethasone treatment of tendon injury. J. Orthop. Res. 2013, 31, 105–110. [Google Scholar] [CrossRef]
- Andia, I.; Maffulli, N. Biological Therapies in Regenerative Sports Medicine. Sports Med. 2017, 47, 807–828. [Google Scholar] [CrossRef]
- Yao, L.; Bestwick, C.S.; Bestwick, L.A.; Maffulli, N.; Aspden, R.M. Phenotypic drift in human tenocyte culture. Tissue Eng. 2006, 12, 1843–1849. [Google Scholar] [CrossRef]
- Kraus, A.; Woon, C.; Raghavan, S.; Megerle, K.; Pham, H.; Chang, J. Co-culture of human adipose-derived stem cells with tenocytes increases proliferation and induces differentiation into a tenogenic lineage. Plast. Reconstr. Surg. 2013, 132, 754e–766e. [Google Scholar] [CrossRef]
- Sevivas, N.; Teixeira, F.G.; Portugal, R.; Direito-Santos, B.; Espregueira-Mendes, J.; Oliveira, F.J.; Silva, R.F.; Sousa, N.; Sow, W.T.; Nguyen, L.T.H.; et al. Mesenchymal Stem Cell Secretome Improves Tendon Cell Viability In Vitro and Tendon-Bone Healing In Vivo When a Tissue Engineering Strategy Is Used in a Rat Model of Chronic Massive Rotator Cuff Tear. Am. J. Sports Med. 2018, 46, 449–459. [Google Scholar] [CrossRef] [PubMed]
- Riswanto, B.K.; Hajali, C.T.; Wardhana, T.H. The effect of secretome injection on tendon healing of rotator cuff tear on new zealand white rabbit through the expression of tgf-b, scleraxis, collagen type iii, and histological evaluation. Eurasian Chem. Commun. 2023, 6, 401–410. [Google Scholar] [CrossRef]
- Lin, L.; Du, L. The role of secreted factors in stem cells-mediated immune regulation. Cell. Immunol. 2018, 326, 24–32. [Google Scholar] [CrossRef] [PubMed]
- Zou, J.; Yang, W.; Cui, W.; Li, C.; Ma, C.; Ji, X.; Hong, J.; Qu, Z.; Chen, J.; Liu, A.; et al. Therapeutic potential and mechanisms of mesenchymal stem cell-derived exosomes as bioactive materials in tendon-bone healing. J. Nanobiotechnol. 2023, 21, 14. [Google Scholar] [CrossRef]
- Sun, Y.; Chen, W.; Hao, Y.; Gu, X.; Liu, X.; Cai, J.; Liu, S.; Chen, J.; Chen, S. Stem Cell-Conditioned Medium Promotes Graft Remodeling of Midsubstance and Intratunnel Incorporation After Anterior Cruciate Ligament Reconstruction in a Rat Model. Am. J. Sports Med. 2019, 47, 2327–2337. [Google Scholar] [CrossRef] [PubMed]
- Lange-Consiglio, A.; Rossi, D.; Tassan, S.; Perego, R.; Cremonesi, F.; Parolini, O. Conditioned medium from horse amniotic membrane-derived multipotent progenitor cells: Immunomodulatory activity in vitro and first clinical application in tendon and ligament injuries in vivo. Stem. Cells. Dev. 2013, 22, 3015–3024. [Google Scholar] [CrossRef]
- Chen, W.; Sun, Y.; Gu, X.; Cai, J.; Liu, X.; Zhang, X.; Chen, J.; Hao, Y.; Chen, S. Conditioned medium of human bone marrow-derived stem cells promotes tendon-bone healing of the rotator cuff in a rat model. Biomaterials 2021, 271, 120714. [Google Scholar] [CrossRef]
- Karuppaiah, K.; Sinha, J. Scaffolds in the management of massive rotator cuff tears: Current concepts and literature review. EFORT Open Rev. 2019, 4, 557–566. [Google Scholar] [CrossRef]
- Vizoso, F.J.; Eiro, N.; Cid, S.; Schneider, J.; Perez-Fernandez, R. Mesenchymal Stem Cell Secretome: Toward Cell-Free Therapeutic Strategies in Regenerative Medicine. Int. J. Mol. Sci. 2017, 18, 1852. [Google Scholar] [CrossRef]
- Rhatomy, S.; Prasetyo, T.E.; Setyawan, R.; Soekarno, N.R.; Romaniyanto, F.; Sedjati, A.P.; Sumarwoto, T.; Utomo, D.N.; Suroto, H.; Mahyudin, F.; et al. Prospect of stem cells conditioned medium (secretome) in ligament and tendon healing: A systematic review. Stem. Cells. Transl. Med. 2020, 9, 895–902. [Google Scholar] [CrossRef]
- Kalinina, N.; Kharlampieva, D.; Loguinova, M.; Butenko, I.; Pobeguts, O.; Efimenko, A.; Ageeva, L.; Sharonov, G.; Ischenko, D.; Alekseev, D.; et al. Characterization of secretomes provides evidence for adipose-derived mesenchymal stromal cells subtypes. Stem. Cell Res. Ther. 2015, 6, 221. [Google Scholar] [CrossRef]
- Bellei, B.; Migliano, E.; Tedesco, M.; Caputo, S.; Papaccio, F.; Lopez, G.; Picardo, M. Adipose tissue-derived extracellular fraction characterization: Biological and clinical considerations in regenerative medicine. Stem. Cell Res. Ther. 2018, 9, 207. [Google Scholar] [CrossRef] [PubMed]
- Kehl, D.; Generali, M.; Mallone, A.; Heller, M.; Uldry, A.C.; Cheng, P.; Gantenbein, B.; Hoerstrup, S.P.; Weber, B. Proteomic analysis of human mesenchymal stromal cell secretomes: A systematic comparison of the angiogenic potential. NPJ. Regen. Med. 2019, 4, 8. [Google Scholar] [CrossRef] [PubMed]
- Mocchi, M.; Bari, E.; Marrubini, G.; Bonda, A.F.; Perteghella, S.; Tartara, F.; Cofano, F.; Perna, G.D.; Giovannelli, L.; Mandracchia, D.; et al. Freeze-Dried Mesenchymal Stem Cell-Secretome Pharmaceuticalization: Optimization of Formulation and Manufacturing Process Robustness. Pharmaceutics 2021, 13, 1129. [Google Scholar] [CrossRef] [PubMed]
- Chouaib, B.; Haack-Sorensen, M.; Chaubron, F.; Cuisinier, F.; Collart-Dutilleul, P.Y. Towards the Standardization of Mesenchymal Stem Cell Secretome-Derived Product Manufacturing for Tissue Regeneration. Int. J. Mol. Sci. 2023, 24, 2594. [Google Scholar] [CrossRef]
- Shan, Y.; Zhang, M.; Tao, E.; Wang, J.; Wei, N.; Lu, Y.; Liu, Q.; Hao, K.; Zhou, F.; Wang, G. Pharmacokinetic characteristics of mesenchymal stem cells in translational challenges. Signal Transduct. Target Ther. 2024, 9, 242. [Google Scholar] [CrossRef]
- Qiao, W.; Wang, W.; Laurenti, E.; Turinsky, A.L.; Wodak, S.J.; Bader, G.D.; Dick, J.E.; Zandstra, P.W. Intercellular network structure and regulatory motifs in the human hematopoietic system. Mol. Syst. Biol. 2014, 10, 741. [Google Scholar] [CrossRef]
- National Institute of Health, DAVID Bioinformatics. Available online: https://davidbioinformatics.nih.gov (accessed on 1 October 2024).
- WEB-Based GEne SeT AnaLysis Toolkit. Available online: https://www.webgestalt.org (accessed on 1 October 2024).
- Wolint, P.; Hofmann, S.; von Atzigen, J.; Boni, R.; Miescher, I.; Giovanoli, P.; Calcagni, M.; Emmert, M.Y.; Buschmann, J. Standardization to Characterize the Complexity of Vessel Network Using the Aortic Ring Model. Int. J. Mol. Sci. 2024, 26, 291. [Google Scholar] [CrossRef]
- Eisner, L.E.; Rosario, R.; Andarawis-Puri, N.; Arruda, E.M. The Role of the Non-Collagenous Extracellular Matrix in Tendon and Ligament Mechanical Behavior: A Review. J. Biomech. Eng. 2022, 144, 050801. [Google Scholar] [CrossRef]
- Halper, J. Basic Components of Connective Tissues and Extracellular Matrix: Fibronectin, Fibrinogen, Laminin, Elastin, Fibrillins, Fibulins, Matrilins, Tenascins and Thrombospondins. Adv. Exp. Med. Biol. 2021, 1348, 105–126. [Google Scholar] [CrossRef]
- Schulze-Tanzil, G.G.; Delgado-Calcares, M.; Stange, R.; Wildemann, B.; Docheva, D. Tendon healing: A concise review on cellular and molecular mechanisms with a particular focus on the Achilles tendon. Bone. Joint. Res. 2022, 11, 561–574. [Google Scholar] [CrossRef] [PubMed]
- Midwood, K.S.; Chiquet, M.; Tucker, R.P.; Orend, G. Tenascin-C at a glance. J. Cell Sci. 2016, 129, 4321–4327. [Google Scholar] [CrossRef]
- Elliot, D.; Giesen, T. Avoidance of unfavourable results following primary flexor tendon surgery. Indian J. Plast. Surg. 2013, 46, 312–324. [Google Scholar] [CrossRef]
- Evrova, O.; Burgisser, G.M.; Ebnother, C.; Adathala, A.; Calcagni, M.; Bachmann, E.; Snedeker, J.G.; Scalera, C.; Giovanoli, P.; Vogel, V.; et al. Elastic and surgeon friendly electrospun tubes delivering PDGF-BB positively impact tendon rupture healing in a rabbit Achilles tendon model. Biomaterials 2020, 232, 119722. [Google Scholar] [CrossRef]
- Karousou, E.; Ronga, M.; Vigetti, D.; Passi, A.; Maffulli, N. Collagens, proteoglycans, MMP-2, MMP-9 and TIMPs in human achilles tendon rupture. Clin. Orthop. Relat. Res. 2008, 466, 1577–1582. [Google Scholar] [CrossRef] [PubMed]
- Snedeker, J.G.; Foolen, J. Tendon injury and repair—A perspective on the basic mechanisms of tendon disease and future clinical therapy. Acta Biomater. 2017, 63, 18–36. [Google Scholar] [CrossRef] [PubMed]
- Rieber, J.; Niederhauser, R.K.; Giovanoli, P.; Buschmann, J. Fabrication and Characterization of Electrospun DegraPol((R)) Tubes Releasing TIMP-1 Protein to Modulate Tendon Healing. Materials 2025, 18, 665. [Google Scholar] [CrossRef]
- Del Buono, A.; Oliva, F.; Osti, L.; Maffulli, N. Metalloproteases and tendinopathy. Muscles Ligaments Tendons J. 2013, 3, 51–57. [Google Scholar] [CrossRef]
- Titan, A.L.; Foster, D.S.; Chang, J.; Longaker, M.T. Flexor Tendon: Development, Healing, Adhesion Formation, and Contributing Growth Factors. Plast. Reconstr. Surg. 2019, 144, 639e–647e. [Google Scholar] [CrossRef]
- Sun, M.; Luo, E.Y.; Adams, S.M.; Adams, T.; Ye, Y.; Shetye, S.S.; Soslowsky, L.J.; Birk, D.E. Collagen XI regulates the acquisition of collagen fibril structure, organization and functional properties in tendon. Matrix. Biol. 2020, 94, 77–94. [Google Scholar] [CrossRef]
- Ragni, E.; Perucca Orfei, C.; De Luca, P.; Mondadori, C.; Vigano, M.; Colombini, A.; de Girolamo, L. Inflammatory priming enhances mesenchymal stromal cell secretome potential as a clinical product for regenerative medicine approaches through secreted factors and EV-miRNAs: The example of joint disease. Stem. Cell Res. Ther. 2020, 11, 165. [Google Scholar] [CrossRef] [PubMed]
- Schulze-Tanzil, G.; Al-Sadi, O.; Wiegand, E.; Ertel, W.; Busch, C.; Kohl, B.; Pufe, T. The role of pro-inflammatory and immunoregulatory cytokines in tendon healing and rupture: New insights. Scand. J. Med. Sci. Sports. 2011, 21, 337–351. [Google Scholar] [CrossRef]
- Lin, T.W.; Cardenas, L.; Glaser, D.L.; Soslowsky, L.J. Tendon healing in interleukin-4 and interleukin-6 knockout mice. J. Biomech. 2006, 39, 61–69. [Google Scholar] [CrossRef]
- Altmann, N.; Bowlby, C.; Coughlin, H.; Belacic, Z.; Sullivan, S.; Durgam, S. Interleukin-6 upregulates extracellular matrix gene expression and transforming growth factor beta1 activity of tendon progenitor cells. BMC Musculoskelet Disord. 2023, 24, 907. [Google Scholar] [CrossRef]
- Legerlotz, K.; Jones, E.R.; Screen, H.R.; Riley, G.P. Increased expression of IL-6 family members in tendon pathology. Rheumatology 2012, 51, 1161–1165. [Google Scholar] [CrossRef]
- Katsma, M.S.; Patel, S.H.; Eldon, E.; Corbell, K.A.; Shimkus, K.L.; Fluckey, J.D.; Carroll, C.C. The influence of chronic IL-6 exposure, in vivo, on rat Achilles tendon extracellular matrix. Cytokine 2017, 93, 10–14. [Google Scholar] [CrossRef] [PubMed]
- Shimode, K.; Iwasaki, N.; Majima, T.; Funakoshi, T.; Sawaguchi, N.; Onodera, T.; Minami, A. Bone marrow stromal cells act as feeder cells for tendon fibroblasts through soluble factors. Tissue Eng. 2007, 13, 333–341. [Google Scholar] [CrossRef]
- Wang, Y.; He, G.; Guo, Y.; Tang, H.; Shi, Y.; Bian, X.; Zhu, M.; Kang, X.; Zhou, M.; Lyu, J.; et al. Exosomes from tendon stem cells promote injury tendon healing through balancing synthesis and degradation of the tendon extracellular matrix. J. Cell. Mol. Med. 2019, 23, 5475–5485. [Google Scholar] [CrossRef] [PubMed]
- Zhang, Z.; Li, Y.; Zhang, T.; Shi, M.; Song, X.; Yang, S.; Liu, H.; Zhang, M.; Cui, Q.; Li, Z. Hepatocyte Growth Factor-Induced Tendon Stem Cell Conditioned Medium Promotes Healing of Injured Achilles Tendon. Front. Cell Dev. Biol. 2021, 9, 654084. [Google Scholar] [CrossRef]
- Sun, K.H.; Chang, Y.; Reed, N.I.; Sheppard, D. alpha-Smooth muscle actin is an inconsistent marker of fibroblasts responsible for force-dependent TGFbeta activation or collagen production across multiple models of organ fibrosis. Am. J. Physiol. Lung Cell. Mol. Physiol. 2016, 310, L824–L836. [Google Scholar] [CrossRef]
- Molloy, T.; Wang, Y.; Murrell, G. The roles of growth factors in tendon and ligament healing. Sports Med. 2003, 33, 381–394. [Google Scholar] [CrossRef]
- Lin, M.; Li, W.; Ni, X.; Sui, Y.; Li, H.; Chen, X.; Lu, Y.; Jiang, M.; Wang, C. Growth factors in the treatment of Achilles tendon injury. Front. Bioeng. Biotechnol. 2023, 11, 1250533. [Google Scholar] [CrossRef] [PubMed]
- Kraus, A.; Sattler, D.; Wehland, M.; Luetzenberg, R.; Abuagela, N.; Infanger, M. Vascular Endothelial Growth Factor Enhances Proliferation of Human Tenocytes and Promotes Tenogenic Gene Expression. Plast. Reconstr. Surg. 2018, 142, 1240–1247. [Google Scholar] [CrossRef] [PubMed]
- Chen, Q.; Liang, Q.; Zhuang, W.; Zhou, J.; Zhang, B.; Xu, P.; Ju, Y.; Morita, Y.; Luo, Q.; Song, G. Tenocyte proliferation and migration promoted by rat bone marrow mesenchymal stem cell-derived conditioned medium. Biotechnol. Lett. 2018, 40, 215–224. [Google Scholar] [CrossRef] [PubMed]
- Liu, X.; Zhu, B.; Li, Y.; Liu, X.; Guo, S.; Wang, C.; Li, S.; Wang, D. The Role of Vascular Endothelial Growth Factor in Tendon Healing. Front. Physiol. 2021, 12, 766080. [Google Scholar] [CrossRef]
- Fukuhara, S.; Sako, K.; Noda, K.; Zhang, J.; Minami, M.; Mochizuki, N. Angiopoietin-1/Tie2 receptor signaling in vascular quiescence and angiogenesis. Histol. Histopathol. 2010, 25, 387–396. [Google Scholar] [CrossRef]
- Rivera-Izquierdo, M.; Cabeza, L.; Lainez-Ramos-Bossini, A.; Quesada, R.; Perazzoli, G.; Alvarez, P.; Prados, J.; Melguizo, C. An updated review of adipose derived-mesenchymal stem cells and their applications in musculoskeletal disorders. Expert. Opin. Biol. Ther. 2019, 19, 233–248. [Google Scholar] [CrossRef]
- Evrova, O.; Buschmann, J. In vitro and in vivo effects of PDGF-BB delivery strategies on tendon healing: A review. Eur. Cells Mater. 2017, 34, 15–39. [Google Scholar] [CrossRef]
- Darrieutort-Laffite, C.; Blanchard, F.; Soslowsky, L.J.; Le Goff, B. Biology and physiology of tendon healing. Joint. Bone. Spine. 2024, 91, 105696. [Google Scholar] [CrossRef]
- Scott, A.; Lian, O.; Bahr, R.; Hart, D.A.; Duronio, V. VEGF expression in patellar tendinopathy: A preliminary study. Clin. Orthop. Relat. Res. 2008, 466, 1598–1604. [Google Scholar] [CrossRef]
- Nakamura, K.; Kitaoka, K.; Tomita, K. Effect of eccentric exercise on the healing process of injured patellar tendon in rats. J. Orthop. Sci. 2008, 13, 371–378. [Google Scholar] [CrossRef]
- Favier, B.; Alam, A.; Barron, P.; Bonnin, J.; Laboudie, P.; Fons, P.; Mandron, M.; Herault, J.P.; Neufeld, G.; Savi, P.; et al. Neuropilin-2 interacts with VEGFR-2 and VEGFR-3 and promotes human endothelial cell survival and migration. Blood 2006, 108, 1243–1250. [Google Scholar] [CrossRef]
- Balser, C.; Wolf, A.; Herb, M.; Langmann, T. Co-inhibition of PGF and VEGF blocks their expression in mononuclear phagocytes and limits neovascularization and leakage in the murine retina. J. Neuroinflammation 2019, 16, 26. [Google Scholar] [CrossRef]
- Miescher, I.; Wolint, P.; Opelz, C.; Snedeker, J.G.; Giovanoli, P.; Calcagni, M.; Buschmann, J. Impact of High-Molecular-Weight Hyaluronic Acid on Gene Expression in Rabbit Achilles Tenocytes In Vitro. Int. J. Mol. Sci. 2022, 23, 7926. [Google Scholar] [CrossRef]
- Oreff, G.L.; Fenu, M.; Vogl, C.; Ribitsch, I.; Jenner, F. Species variations in tenocytes’ response to inflammation require careful selection of animal models for tendon research. Sci. Rep. 2021, 11, 12451. [Google Scholar] [CrossRef]
- Zhang, M.; Liu, H.; Cui, Q.; Han, P.; Yang, S.; Shi, M.; Zhang, T.; Zhang, Z.; Li, Z. Tendon stem cell-derived exosomes regulate inflammation and promote the high-quality healing of injured tendon. Stem. Cell Res. Ther. 2020, 11, 402. [Google Scholar] [CrossRef]
- Meier Burgisser, G.; Calcagni, M.; Bachmann, E.; Fessel, G.; Snedeker, J.G.; Giovanoli, P.; Buschmann, J. Rabbit Achilles tendon full transection model—Wound healing, adhesion formation and biomechanics at 3, 6 and 12 weeks post-surgery. Biol. Open 2016, 5, 1324–1333. [Google Scholar] [CrossRef]
- Saad, B.; Keiser, O.M.; Welti, M.; Uhlschmid, G.K.; Neuenschwander, P.; Suter, U.W. Multiblock copolyesters as biomaterials: In vitro biocompatibility testing. J. Mater. Sci. Mater. Med. 1997, 8, 497–505. [Google Scholar] [CrossRef]
- Rieber, J.; Meier-Burgisser, G.; Miescher, I.; Weber, F.E.; Wolint, P.; Yao, Y.; Ongini, E.; Milionis, A.; Snedeker, J.G.; Calcagni, M.; et al. Bioactive and Elastic Emulsion Electrospun DegraPol Tubes Delivering IGF-1 for Tendon Rupture Repair. Int. J. Mol. Sci. 2023, 24, 272. [Google Scholar] [CrossRef]
- De Francesco, F.; Ricci, G.; D’Andrea, F.; Nicoletti, G.F.; Ferraro, G.A. Human Adipose Stem Cells: From Bench to Bedside. Tissue Eng. Part B Rev. 2015, 21, 572–584. [Google Scholar] [CrossRef]
- Zuk, P.A.; Zhu, M.; Mizuno, H.; Huang, J.; Futrell, J.W.; Katz, A.J.; Benhaim, P.; Lorenz, H.P.; Hedrick, M.H. Multilineage cells from human adipose tissue: Implications for cell-based therapies. Tissue Eng. 2001, 7, 211–228. [Google Scholar] [CrossRef] [PubMed]
- Emmert, M.Y.; Wolint, P.; Wickboldt, N.; Gemayel, G.; Weber, B.; Brokopp, C.E.; Boni, A.; Falk, V.; Bosman, A.; Jaconi, M.E.; et al. Human stem cell-based three-dimensional microtissues for advanced cardiac cell therapies. Biomaterials 2013, 34, 6339–6354. [Google Scholar] [CrossRef] [PubMed]
- Vasicek, J.; Balazi, A.; Bauer, M.; Svoradova, A.; Tirpakova, M.; Tomka, M.; Chrenek, P. Molecular Profiling and Gene Banking of Rabbit EPCs Derived from Two Biological Sources. Genes 2021, 12, 366. [Google Scholar] [CrossRef]
- Wolski, W.E.; Nanni, P.; Grossmann, J.; d’Errico, M.; Schlapbach, R.; Panse, C. prolfqua: A Comprehensive R-Package for Proteomics Differential Expression Analysis. J. Proteome. Res. 2023, 22, 1092–1104. [Google Scholar] [CrossRef]
- Benjamini, Y.; Hochberg, Y. Controlling the False Discovery Rate: A Practical and Powerful Approach to Multiple Testing. J. R. Stat. Soc. Ser. B Methodol. 1995, 57, 289–300. [Google Scholar] [CrossRef]
- Bankhead, P.; Loughrey, M.B.; Fernandez, J.A.; Dombrowski, Y.; McArt, D.G.; Dunne, P.D.; McQuaid, S.; Gray, R.T.; Murray, L.J.; Coleman, H.G.; et al. QuPath: Open source software for digital pathology image analysis. Sci. Rep. 2017, 7, 16878. [Google Scholar] [CrossRef]
- Demir, R.; Peros, G.; Hohenberger, W. Definition of the “Drug-Angiogenic-Activity-Index” that allows the quantification of the positive and negative angiogenic active drugs: A study based on the chorioallantoic membrane model. Pathol. Oncol. Res. 2011, 17, 309–313. [Google Scholar] [CrossRef]








| Gene | Primer Sequence | GenBank Accession No. | Reference |
|---|---|---|---|
| 18s-rRNA | Forward 5′ CGG AAC TAC GAC GGT ATC TG 3′ Reverse 3′ GGA ACT GAG GCC ATG ATT AAG 5′ | NR_033238.1 | [86] |
| Rabbit ACTA2 | Forward 5′ CGT GAC TAC TGC TGA ACG TG 3′ Reverse 3′ GGA TGC CAG CAG ATT CCA TC 5′ | NM_001101682.2 | [86] |
| Rabbit ALOX15 | Forward 5′ CGA CTT CGC CCT GCT GGA TA 3′ Reverse 3′ GCT GGA TGA CCA TAG GCA TGA 5′ | NM_001082282.1 | [86] |
| Rabbit BGN | Forward 5′ GGC CTG AAG CTC AAC TAC CT 3′ Reverse 3′ GGC TCC CGT TCT CAA TCA TC 5′ | NM_001195691.1 | [86] |
| Rabbit CD34 | Forward 5′ CTG AGG TTA GGG CTC AGT GC 3′ Reverse 3′ GGA GTA GCT CTG GTG GCT TG 5′ | XM_008268472.3 | [95] |
| Rabbit CD44 | Forward 5′ TCA TCC TGG CAT CCC TCT TG 3′ Reverse 3′ CCG TTG CCA TTG TTG ATC AC 5′ | XM_008269711.2 | [95] |
| Rabbit CD45 | Forward 5′ TAC TCT GCC TCC CGT TG 3′ Reverse 3′ GCT GAG TGT CTG CGT GTC 5′ | XM_008268695.3 | [95] |
| Rabbit CD90 | Forward 5′ CTG CTG CTC TCA CTG TC 3′ Reverse 3′ ACA GAA GCA GCT TTG GGA AA 5′ | XM_002722718.4 | [95] |
| Rabbit CD105 | Forward 5′ TGA CAT ACA GCA CCA GCC AG 3′ Reverse 3′ AGC TCT GAC ACC TCG TTT GG 5′ | XM_008251029.3 | [95] |
| Rabbit COL1A1 | Forward 5′ CTG GTG AAT CTG GAC GTG AG 3′ Reverse 3′ TGT CTC ACC CTT GTC ACC AC 5′ | XM_008271783.1 | [86] |
| Rabbit COL3A1 | Forward 5′ GCA TTG CTT ACA TGG ATC AGG 3′ Reverse 3′ CCA ACG TCC GCA CCA AAT TC 5′ | XM_008254949.1 | [86] |
| Rabbit GAPDH | Forward 5′ CAA GAA GGT GGT GAA GCA GG 3′ Reverse 3′ GCT GTA GCC AAA TTC GTT GTC 5′ | NM_001082253.1 | - |
| Rabbit IL-6 | Forward 5′ GAA AAC ACC AGG GTC AGC AT 3′ Reverse 3′ CAG CCA CTG GTT TTT CTG CT 5′ | AF169176 | [86] |
| Rabbit MKI67 | Forward 5′ CAC ATC CAG CAG TGA AAC GG 3′ Reverse 3′ GTG TTA GCA GTA CCT GAA GTC 5′ | XM_008251084.2 | [86] |
| Rabbit MMP-2 | Forward 5′ GAA GAT CGA CGC TGT GTA CG 3′ Reverse 3′ GTA TCT CCA GAA CTT GTC TCC 5′ | D63579.1 | [86] |
| Rabbit MMP-9 | Forward 5′ GAT ACA GCC TGT TCC TCG TG 3′ Reverse 3′ GGA CCA TAT AGA TGC TGG ATG 5′ | D26514.1 | [86] |
| Rabbit MKX | Forward 5′ AAC GTG GAG CAG TCT CTG AG 3′ Reverse 3′ CAC GCA CTC TGG TAC AGT TG 5′ | NC_013684.1 | [86] |
| Rabbit TNC | Forward 5′ GTC ACT CAT CAC AGC TCT GG 3′ Reverse 3′ CTG AGT GTG TAT TCC GTG GC 5′ | FJ480400.1 | [86] |
| Rabbit TNMD | Forward 5′ GCA GTT TCC GAG TTA CAA GAC 3′ Reverse 3′ CGA CGG CAG TAA ATA CAA CAG 5′ | NM_001109818.1 | [86] |
| Rabbit TIMP1 | Forward 5′ CTA CCT TGT ACC AGC GTT ATG 3′ Reverse 3′ GAA GCT CAG ACT GTT CCA GG 5′ | NM_001082232.2 | [86] |
Disclaimer/Publisher’s Note: The statements, opinions and data contained in all publications are solely those of the individual author(s) and contributor(s) and not of MDPI and/or the editor(s). MDPI and/or the editor(s) disclaim responsibility for any injury to people or property resulting from any ideas, methods, instructions or products referred to in the content. |
© 2025 by the authors. Licensee MDPI, Basel, Switzerland. This article is an open access article distributed under the terms and conditions of the Creative Commons Attribution (CC BY) license (https://creativecommons.org/licenses/by/4.0/).
Share and Cite
Wolint, P.; Miescher, I.; Mechakra, A.; Jäger, P.; Rieber, J.; Calcagni, M.; Giovanoli, P.; Vogel, V.; Snedeker, J.G.; Buschmann, J. Therapeutic Potential of Mesenchymal Stem Cell and Tenocyte Secretomes for Tendon Repair: Proteomic Profiling and Functional Characterization In Vitro and In Ovo. Int. J. Mol. Sci. 2025, 26, 3622. https://doi.org/10.3390/ijms26083622
Wolint P, Miescher I, Mechakra A, Jäger P, Rieber J, Calcagni M, Giovanoli P, Vogel V, Snedeker JG, Buschmann J. Therapeutic Potential of Mesenchymal Stem Cell and Tenocyte Secretomes for Tendon Repair: Proteomic Profiling and Functional Characterization In Vitro and In Ovo. International Journal of Molecular Sciences. 2025; 26(8):3622. https://doi.org/10.3390/ijms26083622
Chicago/Turabian StyleWolint, Petra, Iris Miescher, Asma Mechakra, Patrick Jäger, Julia Rieber, Maurizio Calcagni, Pietro Giovanoli, Viola Vogel, Jess G. Snedeker, and Johanna Buschmann. 2025. "Therapeutic Potential of Mesenchymal Stem Cell and Tenocyte Secretomes for Tendon Repair: Proteomic Profiling and Functional Characterization In Vitro and In Ovo" International Journal of Molecular Sciences 26, no. 8: 3622. https://doi.org/10.3390/ijms26083622
APA StyleWolint, P., Miescher, I., Mechakra, A., Jäger, P., Rieber, J., Calcagni, M., Giovanoli, P., Vogel, V., Snedeker, J. G., & Buschmann, J. (2025). Therapeutic Potential of Mesenchymal Stem Cell and Tenocyte Secretomes for Tendon Repair: Proteomic Profiling and Functional Characterization In Vitro and In Ovo. International Journal of Molecular Sciences, 26(8), 3622. https://doi.org/10.3390/ijms26083622

