CT83 Promotes Cancer Progression by Upregulation of PDL1 in Adenocarcinoma of the Cervix
Abstract
1. Introduction
2. Results
2.1. Expression Pattern of CT83 in Cervix Cancer Cell Lines
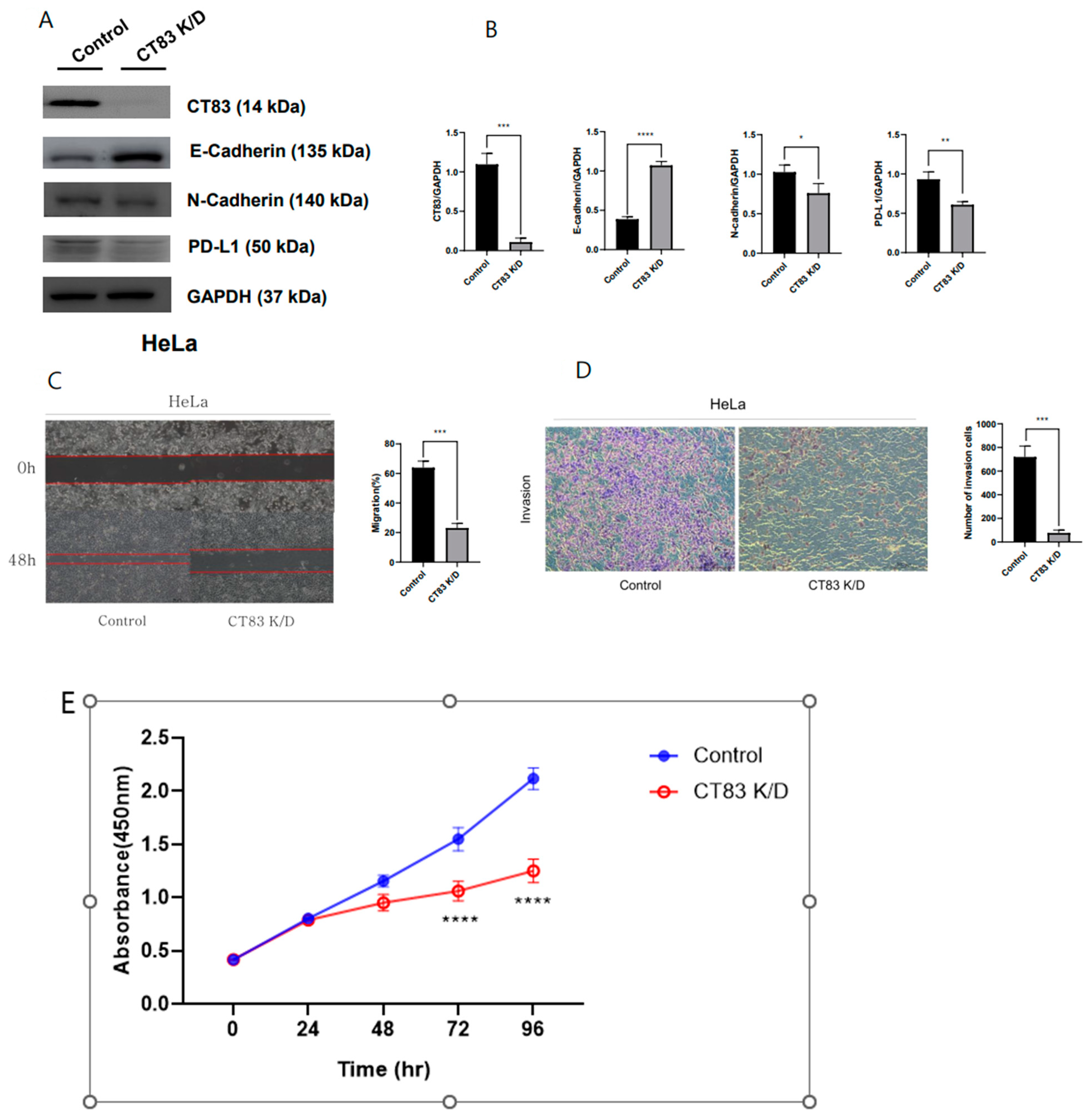
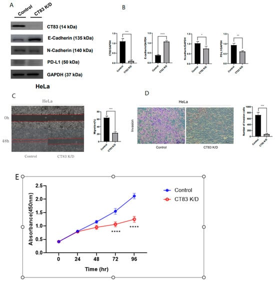
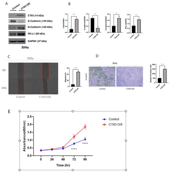
2.2. CT83 Positively Correlates with Cervical Cancer Progression and Invasion
2.3. CT83 Was Highly Expressed in Cervical Adenocarcinoma Tissue via IHC Staining
3. Discussion
3.1. Summary of Main Results
3.2. Results in the Context of Published Literature
3.3. Strengths and Weaknesses
3.4. Implications for Practice and Future Research
4. Materials and Methods
4.1. Patient Samples
4.2. Immunohistochemistry Analysis
4.3. Evaluation of Immunohistochemical Staining
4.4. Cells and Agents
4.5. Generation of CT83 Overexpression Stable Cell Lines
4.6. siRNA Preparation and Inhibition of CT83 Expression
4.7. Western Blot Analysis
4.8. Cell Viability
4.9. Scratch Wound Healing Assays
4.10. Invasion Assay
4.11. Statistics
5. Conclusions
Author Contributions
Funding
Institutional Review Board Statement
Informed Consent Statement
Data Availability Statement
Conflicts of Interest
References
- Singh, D.; Vignat, J.; Lorenzoni, V.; Eslahi, M.; Ginsburg, O.; Lauby-Secretan, B.; Arbyn, M.; Basu, P.; Bray, F.; Vaccarella, S. Global estimates of incidence and mortality of cervical cancer in 2020: A baseline analysis of the WHO Global Cervical Cancer Elimination Initiative. Lancet Glob. Health 2023, 11, e197–e206. [Google Scholar] [CrossRef]
- Siegel, R.L.; Miller, K.D.; Wagle, N.S.; Jemal, A. Cancer statistics, 2023. CA Cancer J. Clin. 2023, 73, 17–48. [Google Scholar] [CrossRef] [PubMed]
- Rose, P.G.; Java, J.J.; Whitney, C.W.; Stehman, F.B.; Lanciano, R.; Thomas, G.M. Locally advanced adenocarcinoma and adenosquamous carcinomas of the cervix compared to squamous cell carcinomas of the cervix in Gynecologic Oncology Group trials of cisplatin-based chemoradiation. Gynecol. Oncol. 2014, 135, 208–212. [Google Scholar] [CrossRef] [PubMed]
- Pirog, E.C.; Lloveras, B.; Molijn, A.; Tous, S.; Guimerà, N.; Alejo, M.; Clavero, O.; Klaustermeier, J.; Jenkins, D.; Quint, W.G.V.; et al. HPV prevalence and genotypes in different histological subtypes of cervical adenocarcinoma, a worldwide analysis of 760 cases. Mod. Pathol. 2014, 27, 1559–1567. [Google Scholar] [CrossRef] [PubMed]
- Scanlan, M.J.; Gure, A.O.; Jungbluth, A.A.; Old, L.J.; Chen, Y. Cancer/testis antigens: An expanding family of targets for cancer immunotherapy. Immunol. Rev. 2002, 188, 22–32. [Google Scholar] [CrossRef]
- Ghafouri-Fard, S.; Modarressi, M.-H. Cancer-testis antigens: Potential targets for cancer immunotherapy. Arch. Iran. Med. 2009, 12, 395–404. [Google Scholar]
- Gjerstorff, M.F.; Andersen, M.H.; Ditzel, H.J. Oncogenic cancer/testis antigens: Prime candidates for immunotherapy. Oncotarget 2015, 6, 15772–15787. [Google Scholar] [CrossRef]
- Ji, J.; Chen, J.; Wang, A.; Zhang, W.; Ju, H.; Liu, Y.; Li, L. KK-LC-1 may be an effective prognostic biomarker for gastric cancer. BMC Cancer 2021, 21, 267. [Google Scholar] [CrossRef]
- Kang, Y.; Gan, Y.; Jiang, Y.; You, J.; Huang, C.; Chen, Q.; Xu, X.; Chen, F.; Chen, L. Cancer-testis antigen KK-LC-1 is a potential biomarker associated with immune cell infiltration in lung ade-nocarcinoma. BMC Cancer 2022, 22, 834. [Google Scholar] [CrossRef]
- Kondo, Y.; Fukuyama, T.; Yamamura, R.; Futawatari, N.; Ichiki, Y.; Tanaka, Y.; Nishi, Y.; Takahashi, Y.; Yamazaki, H.; Kobayashi, N.; et al. Detection of KK-LC-1 Protein, a Cancer/Testis Antigen, in Patients with Breast Cancer. Anticancer. Res. 2018, 38, 5923–5928. [Google Scholar] [CrossRef]
- Seager, R.J.; Senosain, M.-F.; Van Roey, E.; Gao, S.; DePietro, P.; Nesline, M.K.; Dash, D.P.; Zhang, S.; Ko, H.; Hastings, S.B.; et al. Cancer testis antigen burden (CTAB): A novel biomarker of tumor-associated antigens in lung cancer. J. Transl. Med. 2024, 22, 141. [Google Scholar] [CrossRef]
- Marcinkowski, B.; Stevanović, S.; Helman, S.R.; Norberg, S.M.; Serna, C.; Jin, B.; Gkitsas, N.; Kadakia, T.; Warner, A.; Davis, J.L.; et al. Cancer targeting by TCR gene-engineered T cells directed against Kita-Kyushu Lung Cancer Antigen-1. J. Immunother. Cancer 2019, 7, 229. [Google Scholar] [CrossRef] [PubMed]
- Stevanović, S.; Pasetto, A.; Helman, S.R.; Gartner, J.J.; Prickett, T.D.; Howie, B.; Robins, H.S.; Robbins, P.F.; Klebanoff, C.A.; Rosenberg, S.A.; et al. Landscape of immunogenic tumor antigens in successful immunotherapy of virally induced epithelial cancer. Science 2017, 356, 200–205. [Google Scholar] [CrossRef] [PubMed]
- Norberg, S.; Von Euw, E.M.; Parry, G.; Highfill, S.; Franco, Z.; Gulley, J.L.; Hinrichs, C.S. A phase I trial of T-cell receptor gene therapy targeting KK-LC-1 for gastric, breast, cervical, lung and other KK-LC-1 positive epithelial cancers. J. Clin. Oncol. 2022, 40, TPS2678. [Google Scholar] [CrossRef]
- Rotman, J.; Otter, L.A.S.D.; Bleeker, M.C.G.; Samuels, S.S.; Heeren, A.M.; Roemer, M.G.M.; Kenter, G.G.; Zijlmans, H.J.M.A.A.; van Trommel, N.E.; de Gruijl, T.D.; et al. PD-L1 and PD-L2 Expression in Cervical Cancer: Regulation and Biomarker Potential. Front. Immunol. 2020, 11, 596825. [Google Scholar] [CrossRef]
- Wang, Y.; Wang, H.; Yao, H.; Li, C.; Fang, J.-Y.; Xu, J. Regulation of PD-L1: Emerging Routes for Targeting Tumor Immune Evasion. Front. Pharmacol. 2018, 9, 536. [Google Scholar] [CrossRef]
- Colombo, N.; Dubot, C.; Lorusso, D.; Caceres, M.V.; Hasegawa, K.; Shapira-Frommer, R.; Tewari, K.S.; Salman, P.; Hoyos Usta, E.; Yañez, E.; et al. Pembrolizumab for Persistent, Recurrent, or Metastatic Cervical Cancer. N. Engl. J. Med. 2021, 385, 1856–1867. [Google Scholar] [CrossRef]
- Salmaninejad, A.; Zamani, M.R.; Pourvahedi, M.; Golchehre, Z.; Bereshneh, A.H.; Reza, N. Cancer/Testis Antigens: Expression, Regulation, Tumor Invasion, and Use in Immunotherapy of Cancers. Immunol. Investig. 2016, 45, 619–640. [Google Scholar] [CrossRef]
- Gibbs, Z.A.; Whitehurst, A.W. Emerging Contributions of Cancer/Testis Antigens to Neoplastic Behaviors. Trends Cancer 2018, 4, 701–712. [Google Scholar] [CrossRef]
- Chen, Z.; Zuo, X.; Pu, L.; Zhang, Y.; Han, G.; Zhang, L.; Wu, Z.; You, W.; Qin, J.; Dai, X.; et al. Hypomethylation-mediated activation of cancer/testis antigen KK-LC-1 facilitates hepatocellular carcinoma progression through activating the Notch1/Hes1 signalling. Cell Prolif. 2019, 52, e12581. [Google Scholar] [CrossRef]
- Chung, H.; Ros, W.; Delord, J.-P.; Perets, R.; Italiano, A.; Shapira-Frommer, R.; Manzuk, L.; Piha-Paul, S.; Xu, L.; Zeigenfuss, S.; et al. Efficacy and Safety of Pembrolizumab in Previously Treated Advanced Cervical Cancer: Results From the Phase II KEYNOTE-158 Study. J. Clin. Oncol. 2019, 37, 1470–1478. [Google Scholar] [CrossRef] [PubMed]
- O’Malley, D.M.; Bariani, G.M.; Cassier, P.A.; Marabelle, A.; Hansen, A.R.; Acosta, A.D.J.; Miller, W.H.; Safra, T.; Italiano, A.; Mileshkin, L.; et al. Pembrolizumab in Patients With Microsatellite Instability–High Advanced Endometrial Cancer: Results From the KEYNOTE-158 Study. J. Clin. Oncol. 2022, 40, 752–761. [Google Scholar] [CrossRef] [PubMed]
- Liu, H.; Sun, L.; Lian, J.; Wang, L.; Xi, Y.; Zhao, G.; Wang, J.; Lan, X.; Du, H.; Yan, W.; et al. Comparison of PD-L1 expression and MMR status between primary and matched metastatic lesions in patients with cervical cancer. J. Cancer Res. Clin. Oncol. 2023, 149, 11397–11410. [Google Scholar] [CrossRef] [PubMed]
- Grochot, R.M.; Brollo, J.; Neto, F.R.; Tregnago, A.C.; Scholze, C.; Norris, R.; Silva, S.; Weschenfelder, D.C.; Reiriz, A.B.; Michelim, L.; et al. Expression of PD-L1 in cervical carcinoma and its impact on survival associated with T-cell infiltration and FoxP3 expression. Cancer Manag. Res. 2019, 11, 4597–4605. [Google Scholar] [CrossRef]
- Rivera-Colon, G.; Chen, H.; Molberg, K.; Niu, S.; Strickland, A.L.; Castrillon, D.H.; Carrick, K.; Gwin, K.; Lea, J.; Zheng, W.; et al. PD-L1 Expression in Endocervical Adenocarcinoma: Correlation With Patterns of Tumor Invasion, CD8+ Tumor-infiltrating Lymphocytes, and Clinical Outcomes. Am. J. Surg. Pathol. 2021, 45, 742–752. [Google Scholar] [CrossRef]
- Naik, A.; Thomas, R.; Al-Khadairi, G.; Bacha, R.; Hendrickx, W.; Decock, J. Cancer testis antigen PRAME: An anti-cancer target with immunomodulatory potential. J. Cell. Mol. Med. 2021, 25, 10376–10388. [Google Scholar] [CrossRef]
- Zhang, T.; Forde, P.M.; Sullivan, R.J.; Sharon, E.; Barksdale, E.; Selig, W.; Ebbinghaus, S.; Fusaro, G.; Gunenc, D.; Battle, D.; et al. Addressing resistance to PD-1/PD-(L)1 pathway inhibition: Considerations for combinatorial clinical trial designs. J. Immunother. Cancer 2023, 11, e006555. [Google Scholar] [CrossRef]
- Fukuyama, T.; Futawatari, N.; Yamamura, R.; Yamazaki, T.; Ichiki, Y.; Ema, A.; Ushiku, H.; Nishi, Y.; Takahashi, Y.; Otsuka, T.; et al. Expression of KK-LC-1, a cancer/testis antigen, at non-tumour sites of the stomach carrying a tumour. Sci. Rep. 2018, 8, 6131. [Google Scholar] [CrossRef]



| CT83 Negative (N = 8) | CT83 Positive (N = 45) | p Value | |
|---|---|---|---|
| Age | 44.6 ± 9.91 | 45.0 ± 10.48 | 0.460 |
| Tumor size | 0.8 ± 1.75 | 2.3 ± 2.24 | 0.046 * |
| HR-HPV positive (16/18) | 5 (5/8) | 28 (28/45) | 0.692 |
| FIGO stage | 0.194 | ||
| I | 7 (87.5) | 29 (64.4) | |
| II-IV | 1 (12.5) | 16 (35.6) | |
| PDL1 CPS | 13.8 ± 29.38 | 8.4 ± 17.96 | 0.323 |
| PDL1 | 0.213 | ||
| Negative | 5(62.5) | 18 (40.0) | |
| Positive | 3(37.5) | 27 (60.0) | |
| Tumor markers | |||
| CA125 | 26.2 ± 11.04 | 50.9 ± 105.9 | 0.110 |
| CEA | 3.0 ± 0.84 | 46.9 ± 115.32 | 0.068 |
| SCC | 0.7 ± 0.34 | 1.4 ± 2.01 | 0.037 * |
| H-Score < 100 (N = 35) | H-Score ≥ 100 (N = 18) | p Value | |
|---|---|---|---|
| Age | 45.8 ± 8.24 | 43.2 ± 13.8 | 0.488 |
| Tumor size | 1.9 ± 2.12 | 2.4 ± 2.45 | 0.511 |
| HR-HPV positive (16/18) | 22 (22/35) | 11 (11/18) | 0.624 |
| FIGO stage | 0.046 * | ||
| I | 27 (77.1) | 9 (50.0) | |
| II-IV | 8 (22.9) | 9 (50.0) | |
| PDL1 CPS | 7.7 ± 15.82 | 11.8 ± 25.49 | 0.271 |
| PDL1 | 0.430 | ||
| Negative | 16(45.7) | 7 (38.9) | |
| Positive | 19 (54.3) | 11 (61.1) | |
| PDL1 >10 | 5 (14.3) | 3 (16.7) | 0.557 |
| Tumor markers | |||
| CA125 | 44.7 ± 115.99 | 55.7 ±53.98 | 0.383 |
| CEA | 46.2 ± 130.40 | 35.7 ± 69.15 | 0.411 |
| SCC | 1.1 ± 0.79 | 2.2 ± 3.54 | 0.072 |
Disclaimer/Publisher’s Note: The statements, opinions and data contained in all publications are solely those of the individual author(s) and contributor(s) and not of MDPI and/or the editor(s). MDPI and/or the editor(s) disclaim responsibility for any injury to people or property resulting from any ideas, methods, instructions or products referred to in the content. |
© 2025 by the authors. Licensee MDPI, Basel, Switzerland. This article is an open access article distributed under the terms and conditions of the Creative Commons Attribution (CC BY) license (https://creativecommons.org/licenses/by/4.0/).
Share and Cite
Kim, G.; Lee, K.-J.; Shin, E.; Park, S.T.; Kim, H.S.; Cho, H.-Y. CT83 Promotes Cancer Progression by Upregulation of PDL1 in Adenocarcinoma of the Cervix. Int. J. Mol. Sci. 2025, 26, 2687. https://doi.org/10.3390/ijms26062687
Kim G, Lee K-J, Shin E, Park ST, Kim HS, Cho H-Y. CT83 Promotes Cancer Progression by Upregulation of PDL1 in Adenocarcinoma of the Cervix. International Journal of Molecular Sciences. 2025; 26(6):2687. https://doi.org/10.3390/ijms26062687
Chicago/Turabian StyleKim, Gilhyang, Kyung-Jun Lee, Eun Shin, Sung Taek Park, Hyeong Su Kim, and Hye-Yon Cho. 2025. "CT83 Promotes Cancer Progression by Upregulation of PDL1 in Adenocarcinoma of the Cervix" International Journal of Molecular Sciences 26, no. 6: 2687. https://doi.org/10.3390/ijms26062687
APA StyleKim, G., Lee, K.-J., Shin, E., Park, S. T., Kim, H. S., & Cho, H.-Y. (2025). CT83 Promotes Cancer Progression by Upregulation of PDL1 in Adenocarcinoma of the Cervix. International Journal of Molecular Sciences, 26(6), 2687. https://doi.org/10.3390/ijms26062687

