The Pentatricopeptide Repeat Protein OsPPR674 Regulates Rice Growth and Drought Sensitivity by Modulating RNA Editing of the Mitochondrial Transcript ccmC
Abstract
1. Introduction
2. Results
2.1. OsPPR674 Encodes a PPR Protein Belonging to the E Subfamily
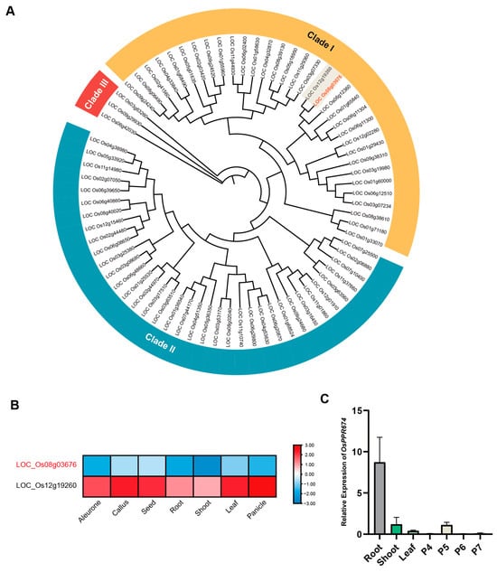
2.2. Expression Pattern and Subcellular Localization of OsPPR674
2.3. OsPPR674 Mutants Exhibit Reduced Plant Height and Seed-Setting Rate
2.4. OsPPR674 Mutants Exhibit Drought Sensitivity
2.5. OsPPR674 Participates in RNA Editing of the Mitochondrial Gene ccmC
3. Discussion
4. Materials and Methods
4.1. Plant Materials and Growth Conditions
4.2. Phenotypic Analysis of Mutants
4.3. Phylogenetic Analysis of the Rice PPR E2 Family
4.4. Gene Expression Analysis
4.5. Subcellular Localization Analysis
4.6. Physiological Parameter Measurements
4.7. Mitochondrial RNA-Editing Analysis
4.8. RNA Electrophoretic Mobility Shift Assay (REMSA)
4.9. Immunoblotting Analysis
5. Conclusions
Supplementary Materials
Author Contributions
Funding
Institutional Review Board Statement
Informed Consent Statement
Data Availability Statement
Conflicts of Interest
References
- Ghifari, A.S.; Saha, S.; Murcha, M.W. The Biogenesis and Regulation of the Plant Oxidative Phosphorylation System. Plant Physiol. 2023, 192, 728–747. [Google Scholar] [CrossRef] [PubMed]
- Møller, I.M.; Rasmusson, A.G.; Van Aken, O. Plant Mitochondria-Past, Present and Future. Plant J. 2021, 108, 912–959. [Google Scholar] [CrossRef] [PubMed]
- Yu, Q.-B.; Huang, C.; Yang, Z.-N. Nuclear-Encoded Factors Associated with the Chloroplast Transcription Machinery of Higher Plants. Front. Plant Sci. 2014, 5, 316. [Google Scholar] [CrossRef]
- Lukeš, J.; Kaur, B.; Speijer, D. RNA Editing in Mitochondria and Plastids: Weird and Widespread. Trends Genet. 2021, 37, 99–102. [Google Scholar] [CrossRef]
- Hu, Y.-X.; Huang, A.; Li, Y.; Molloy, D.P.; Huang, C. Emerging Roles of the C-to-U RNA Editing in Plant Stress Responses. Plant Sci. 2024, 349, 112263. [Google Scholar] [CrossRef]
- Knoop, V. C-to-U and U-to-C: RNA Editing in Plant Organelles and Beyond. J. Exp. Bot. 2023, 74, 2273–2294. [Google Scholar] [CrossRef]
- Small, I.D.; Schallenberg-Rüdinger, M.; Takenaka, M.; Mireau, H.; Ostersetzer-Biran, O. Plant Organellar RNA Editing: What 30 Years of Research Has Revealed. Plant J. 2020, 101, 1040–1056. [Google Scholar] [CrossRef]
- Chen, G.; Zou, Y.; Hu, J.; Ding, Y. Genome-Wide Analysis of the Rice PPR Gene Family and Their Expression Profiles under Different Stress Treatments. BMC Genom. 2018, 19, 720. [Google Scholar] [CrossRef]
- Nakamura, T.; Sugita, M. A Conserved DYW Domain of the Pentatricopeptide Repeat Protein Possesses a Novel Endoribonuclease Activity. FEBS Lett. 2008, 582, 4163–4168. [Google Scholar] [CrossRef]
- Zehrmann, A.; Verbitskiy, D.; Hartel, B.; Brennicke, A.; Takenaka, M. PPR Proteins Network as Site-Specific RNA Editing Factors in Plant Organelles. RNA Biol. 2011, 8, 67–70. [Google Scholar] [CrossRef]
- Ruwe, H.; Gutmann, B.; Schmitz-Linneweber, C.; Small, I.; Kindgren, P. The E Domain of CRR2 Participates in Sequence-Specific Recognition of RNA in Plastids. New Phytol. 2019, 222, 218–229. [Google Scholar] [CrossRef] [PubMed]
- Lee, K.; Jung PARK, S.; Yeon-Ok, K.I.M.; Jeon, J.-S.; Kang, H. OsPPR19, a Rice Pentatricopeptide Repeat Protein, Is Essential for Mitochondrial Biogenesis and Seed Development. Biol. Plant. 2024, 68, 152–160. [Google Scholar] [CrossRef]
- Yang, D.; Cao, S.-K.; Yang, H.; Liu, R.; Sun, F.; Wang, L.; Wang, M.; Tan, B.-C. DEK48 Is Required for RNA Editing at Multiple Mitochondrial Sites and Seed Development in Maize. Int. J. Mol. Sci. 2022, 23, 3064. [Google Scholar] [CrossRef] [PubMed]
- Chen, X.; Feng, F.; Qi, W.; Xu, L.; Yao, D.; Wang, Q.; Song, R. Dek35 Encodes a PPR Protein That Affects Cis-Splicing of Mitochondrial Nad4 Intron 1 and Seed Development in Maize. Mol. Plant 2017, 10, 427–441. [Google Scholar] [CrossRef]
- Cai, M.; Li, S.; Sun, F.; Sun, Q.; Zhao, H.; Ren, X.; Zhao, Y.; Tan, B.-C.; Zhang, Z.; Qiu, F. Emp10 Encodes a Mitochondrial PPR Protein That Affects the Cis-Splicing of Nad2 Intron 1 and Seed Development in Maize. Plant J. 2017, 91, 132–144. [Google Scholar] [CrossRef]
- Grüttner, S.; Nguyen, T.-T.; Bruhs, A.; Mireau, H.; Kempken, F. The P-Type Pentatricopeptide Repeat Protein DWEORG1 Is a Non-Previously Reported rPPR Protein of Arabidopsis Mitochondria. Sci. Rep. 2022, 12, 12492. [Google Scholar] [CrossRef]
- Kant, K.; Rigó, G.; Faragó, D.; Benyó, D.; Tengölics, R.; Szabados, L.; Zsigmond, L. Mutation in Arabidopsis Mitochondrial Pentatricopeptide Repeat 40 Gene Affects Tolerance to Water Deficit. Planta 2024, 259, 78. [Google Scholar] [CrossRef]
- Bohra, A.; Tiwari, A.; Pareek, S.; Joshi, R.; Satheesh Naik, S.J.; Kumari, K.; Verma, R.L.; Parihar, A.K.; Patil, P.G.; Dixit, G.P. Past and Future of Cytoplasmic Male Sterility and Heterosis Breeding in Crop Plants. Plant Cell Rep. 2025, 44, 33. [Google Scholar] [CrossRef]
- Hu, J.; Wang, K.; Huang, W.; Liu, G.; Gao, Y.; Wang, J.; Huang, Q.; Ji, Y.; Qin, X.; Wan, L.; et al. The Rice Pentatricopeptide Repeat Protein RF5 Restores Fertility in Hong-Lian Cytoplasmic Male-Sterile Lines via a Complex with the Glycine-Rich Protein GRP162. Plant Cell 2012, 24, 109–122. [Google Scholar] [CrossRef]
- Jaqueth, J.S.; Li, B.; Vollbrecht, E. Pentatricopeptide Repeat 153 (PPR153) Restores Maize C-Type Cytoplasmic Male Sterility in Conjunction with RF4. PLoS ONE 2024, 19, e0303436. [Google Scholar] [CrossRef]
- Qin, X.; Tian, S.; Zhang, W.; Zheng, Q.; Wang, H.; Feng, Y.; Lin, Y.; Tang, J.; Wang, Y.; Yan, J.; et al. The Main Restorer Rf3 of Maize S Type Cytoplasmic Male Sterility Encodes a PPR Protein That Functions in Reduction of the Transcripts of Orf355. Mol. Plant 2021, 14, 1961–1964. [Google Scholar] [CrossRef] [PubMed]
- Song, S.; Li, Y.; Qiu, M.; Xu, N.; Li, B.; Zhang, L.; Li, L.; Chen, W.; Li, J.; Wang, T.; et al. Structural Variations of a New Fertility Restorer Gene, Rf20, Underlie the Restoration of Wild Abortive-Type Cytoplasmic Male Sterility in Rice. Mol. Plant 2024, 17, 1272–1288. [Google Scholar] [CrossRef] [PubMed]
- Qiu, T.; Zhao, X.; Feng, H.; Qi, L.; Yang, J.; Peng, Y.-L.; Zhao, W. OsNBL3, a Mitochondrion-Localized Pentatricopeptide Repeat Protein, Is Involved in Splicing Nad5 Intron 4 and Its Disruption Causes Lesion Mimic Phenotype with Enhanced Resistance to Biotic and Abiotic Stresses. Plant Biotechnol. J. 2021, 19, 2277–2290. [Google Scholar] [CrossRef] [PubMed]
- Luo, Z.; Xiong, J.; Xia, H.; Wang, L.; Hou, G.; Li, Z.; Li, J.; Zhou, H.; Li, T.; Luo, L. Pentatricopeptide Repeat Gene-Mediated Mitochondrial RNA Editing Impacts on Rice Drought Tolerance. Front. Plant Sci. 2022, 13. [Google Scholar] [CrossRef]
- Zhang, Q.; Xu, Y.; Huang, J.; Zhang, K.; Xiao, H.; Qin, X.; Zhu, L.; Zhu, Y.; Hu, J. The Rice Pentatricopeptide Repeat Protein PPR756 Is Involved in Pollen Development by Affecting Multiple RNA Editing in Mitochondria. Front. Plant Sci. 2020, 11, 749. [Google Scholar] [CrossRef]
- Chen, R.; Wei, Q.; Liu, Y.; Li, J.; Du, X.; Chen, Y.; Wang, J.; Liu, Y. The Pentatricopeptide Repeat Protein EMP601 Functions in Maize Seed Development by Affecting RNA Editing of Mitochondrial Transcript ccmC. Crop J. 2023, 11, 1368–1379. [Google Scholar] [CrossRef]
- Nolfi-Donegan, D.; Braganza, A.; Shiva, S. Mitochondrial Electron Transport Chain: Oxidative Phosphorylation, Oxidant Production, and Methods of Measurement. Redox Biol. 2020, 37, 101674. [Google Scholar] [CrossRef]
- Li, J.; Zheng, W.; Gu, M.; Han, L.; Luo, Y.; Yu, K.; Sun, M.; Zong, Y.; Ma, X.; Liu, B.; et al. Structures of the CcmABCD Heme Release Complex at Multiple States. Nat. Commun. 2022, 13, 6422. [Google Scholar] [CrossRef]
- Challabathula, D.; Analin, B.; Mohanan, A.; Bakka, K. Differential Modulation of Photosynthesis, ROS and Antioxidant Enzyme Activities in Stress-Sensitive and -Tolerant Rice Cultivars during Salinity and Drought upon Restriction of COX and AOX Pathways of Mitochondrial Oxidative Electron Transport. J. Plant Physiol. 2022, 268, 153583. [Google Scholar] [CrossRef]
- Mohamed, N.G.; Ramadan, A.M.; Amer, M.; Morsy, Y.; Mohamed, R.A.; Said, O.A.M.; Alnufaei, A.A.; Ibrahim, M.I.M.; Hassanein, S.E.; Eissa, H.F. RNA Editing-Induced Structural and Functional Adaptations of NAD9 in Triticum Aestivum under Drought Stress. Front. Plant Sci. 2024, 15. [Google Scholar] [CrossRef]
- Wang, J.; Ao, M.; Ma, A.; Yu, J.; Guo, P.; Huang, S.; Peng, X.; Yun, D.-J.; Xu, Z.-Y. A Mitochondrial Localized Chaperone Regulator OsBAG6 Functions in Saline-Alkaline Stress Tolerance in Rice. Rice 2024, 17, 10. [Google Scholar] [CrossRef] [PubMed]
- Xiao, H.; Liu, Z.; Zou, X.; Xu, Y.; Peng, L.; Hu, J.; Lin, H. Silencing of Rice PPR Gene PPS1 Exhibited Enhanced Sensibility to Abiotic Stress and Remarkable Accumulation of ROS. J. Plant Physiol. 2021, 258–259, 153361. [Google Scholar] [CrossRef] [PubMed]
- Barkan, A.; Small, I. Pentatricopeptide Repeat Proteins in Plants. Annu. Rev. Plant Biol. 2014, 65, 415–442. [Google Scholar] [CrossRef]
- Millar, A.H.; Heazlewood, J.L. Genomic and Proteomic Analysis of Mitochondrial Carrier Proteins in Arabidopsis. Plant Physiol. 2003, 131, 443–453. [Google Scholar] [CrossRef]
- Mittler, R.; Zandalinas, S.I.; Fichman, Y.; Van Breusegem, F. Reactive Oxygen Species Signalling in Plant Stress Responses. Nat. Rev. Mol. Cell Biol. 2022, 23, 663–679. [Google Scholar] [CrossRef]
- Xiong, J.; Tao, T.; Luo, Z.; Yan, S.; Liu, Y.; Yu, X.; Liu, G.; Xia, H.; Luo, L. RNA Editing Responses to Oxidative Stress between a Wild Abortive Type Male-Sterile Line and Its Maintainer Line. Front. Plant Sci. 2017, 8, 2023. [Google Scholar] [CrossRef]
- Tamura, K.; Stecher, G.; Kumar, S. MEGA11: Molecular Evolutionary Genetics Analysis Version 11. Mol. Biol. Evol. 2021, 38, 3022–3027. [Google Scholar] [CrossRef]
- Xia, L.; Zou, D.; Sang, J.; Xu, X.; Yin, H.; Li, M.; Wu, S.; Hu, S.; Hao, L.; Zhang, Z. Rice Expression Database (RED): An Integrated RNA-Seq-Derived Gene Expression Database for Rice. J. Genet. Genom. 2017, 44, 235–241. [Google Scholar] [CrossRef]
- Chen, C.; Wu, Y.; Li, J.; Wang, X.; Zeng, Z.; Xu, J.; Liu, Y.; Feng, J.; Chen, H.; He, Y.; et al. TBtools-II: A “One for All, All for One” Bioinformatics Platform for Biological Big-Data Mining. Mol. Plant 2023, 16, 1733–1742. [Google Scholar] [CrossRef]
- Cui, Y.; Gao, C.; Zhao, Q.; Jiang, L. Using Fluorescent Protein Fusions to Study Protein Subcellular Localization and Dynamics in Plant Cells. Methods Mol. Biol. 2016, 1474, 113–123. [Google Scholar] [CrossRef]
- Bak, G.; Han, K.; Kim, K.; Lee, Y. Electrophoretic Mobility Shift Assay of RNA-RNA Complexes. Methods Mol. Biol. 2015, 1240, 153–163. [Google Scholar] [CrossRef] [PubMed]
- Rio, D.C. Electrophoretic Mobility Shift Assays for RNA–Protein Complexes. Cold Spring Harb Protoc. 2014, 2014, pdb.prot080721. [Google Scholar] [CrossRef]





Disclaimer/Publisher’s Note: The statements, opinions and data contained in all publications are solely those of the individual author(s) and contributor(s) and not of MDPI and/or the editor(s). MDPI and/or the editor(s) disclaim responsibility for any injury to people or property resulting from any ideas, methods, instructions or products referred to in the content. |
© 2025 by the authors. Licensee MDPI, Basel, Switzerland. This article is an open access article distributed under the terms and conditions of the Creative Commons Attribution (CC BY) license (https://creativecommons.org/licenses/by/4.0/).
Share and Cite
Li, J.; Zhang, L.; Li, C.; Chen, W.; Wang, T.; Tan, L.; Qiu, Y.; Song, S.; Li, B.; Li, L. The Pentatricopeptide Repeat Protein OsPPR674 Regulates Rice Growth and Drought Sensitivity by Modulating RNA Editing of the Mitochondrial Transcript ccmC. Int. J. Mol. Sci. 2025, 26, 2646. https://doi.org/10.3390/ijms26062646
Li J, Zhang L, Li C, Chen W, Wang T, Tan L, Qiu Y, Song S, Li B, Li L. The Pentatricopeptide Repeat Protein OsPPR674 Regulates Rice Growth and Drought Sensitivity by Modulating RNA Editing of the Mitochondrial Transcript ccmC. International Journal of Molecular Sciences. 2025; 26(6):2646. https://doi.org/10.3390/ijms26062646
Chicago/Turabian StyleLi, Jinglei, Longhui Zhang, Chenyang Li, Weijun Chen, Tiankang Wang, Lvni Tan, Yingxin Qiu, Shufeng Song, Bin Li, and Li Li. 2025. "The Pentatricopeptide Repeat Protein OsPPR674 Regulates Rice Growth and Drought Sensitivity by Modulating RNA Editing of the Mitochondrial Transcript ccmC" International Journal of Molecular Sciences 26, no. 6: 2646. https://doi.org/10.3390/ijms26062646
APA StyleLi, J., Zhang, L., Li, C., Chen, W., Wang, T., Tan, L., Qiu, Y., Song, S., Li, B., & Li, L. (2025). The Pentatricopeptide Repeat Protein OsPPR674 Regulates Rice Growth and Drought Sensitivity by Modulating RNA Editing of the Mitochondrial Transcript ccmC. International Journal of Molecular Sciences, 26(6), 2646. https://doi.org/10.3390/ijms26062646

