Topical miRNA Delivery via Elastic Liposomal Formulation: A Promising Genetic Therapy for Cutaneous Lupus Erythematosus (CLE)
Abstract
1. Introduction
2. Results
2.1. Characterization of DDC642 Liposomes and Their Complexes
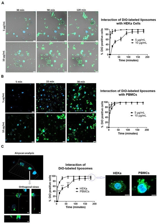
2.2. Cytotoxic Effect and Cell Penetration
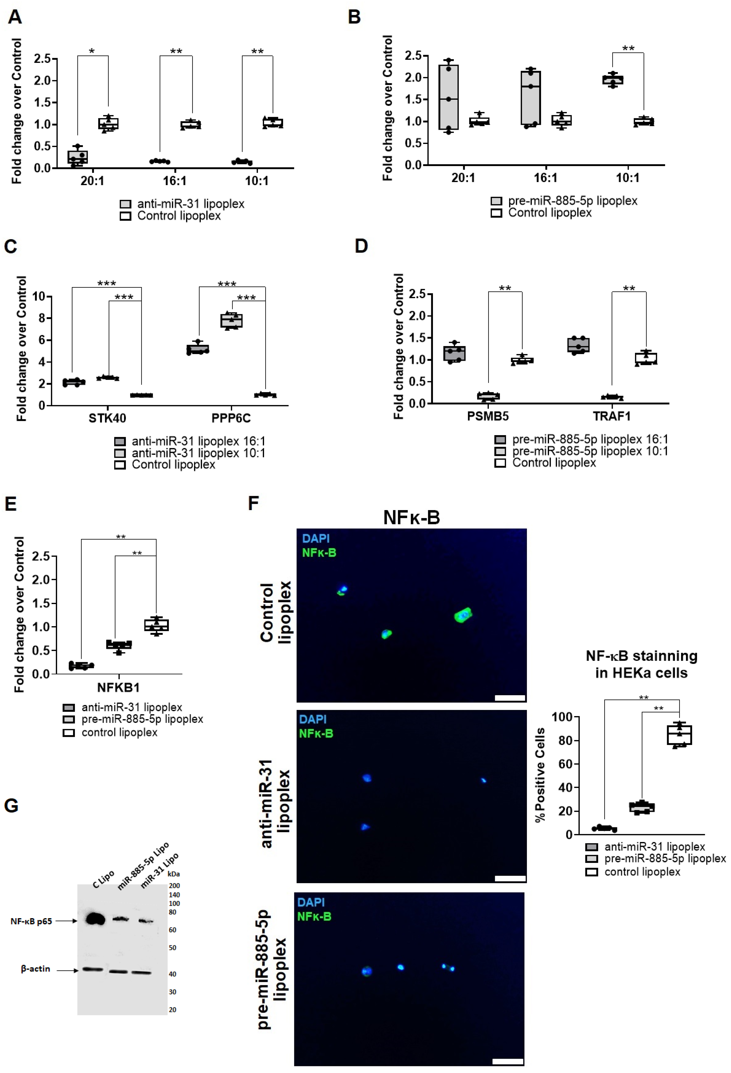
2.3. Transfection Efficiency and Modulation of miRNA-Targeted Pathway Regulation
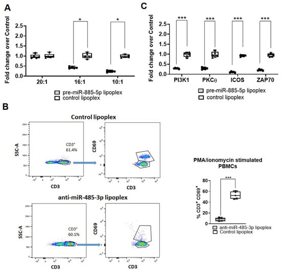
2.4. Lipoplex Penetration Capacity and Therapeutic Efficacy in Immune 3D-Skin Organoids
3. Discussion
4. Materials and Methods
4.1. Materials and Reagents
4.2. Particle Preparation and Complex Formation
4.3. Stability Studies of Lipoplexes
4.4. Isolation of Peripheral Blood Mononuclear Cells (PBMCs) from CLE Patients
4.5. Cell Culture and In Vitro Experiments
4.6. Confocal Live-Cell Microscopy: Interaction Between Liposomes and HEKa or PBMCs
4.7. Immune 3D-Skin Organoid for Skin Penetration and Therapeutic Efficacy
4.8. MTT Assay
4.9. miRNA and RNA Quantification by RT-qPCR
4.10. Flow Cytometry
4.11. Immune 3D-Skin Organoid Immunofluorescence
4.12. Immunofluorescence in Cultured Cells
4.13. Western Blot Analysis
4.14. Statistical Analysis
Supplementary Materials
Author Contributions
Funding
Institutional Review Board Statement
Informed Consent Statement
Data Availability Statement
Acknowledgments
Conflicts of Interest
References
- Filotico, R.; Mastrandrea, V. Cutaneous lupus erythematosus: Clinic-pathologic correlation. G. Ital. Dermatol. Venereol. 2018, 153, 216–229. [Google Scholar] [CrossRef] [PubMed]
- Tebbe, B.; Orfanos, C.E. Epidemiology and socioeconomic impact of skin disease in lupus erythematosus. Lupus 1997, 6, 96–104. [Google Scholar] [CrossRef] [PubMed]
- Fernández, D.G.; Rivera, M.; Charry, L.P. Epidemiology and demographics of cutaneous lupus erythematosus in Colombia between 2015 and 2019. Reumatismo 2023, 75, 1. [Google Scholar] [CrossRef] [PubMed]
- Klein, R.; Moghadam-Kia, S.; Taylor, L.; Coley, C.; Okawa, J.; LoMonico, J.; Chren, M.M.; Werth, V.P. Quality of life in cutaneous lupus erythematosus. J. Am. Acad. Dermatol. 2011, 64, 849–858. [Google Scholar] [CrossRef]
- Verma, S.M.; Okawa, J.; Propert, K.J.; Werth, V.P. The impact of skin damage due to cutaneous lupus on quality of life. Br. J. Dermatol. 2014, 170, 315–321. [Google Scholar] [CrossRef]
- Kuhn, A.; Aberer, E.; Bata-Csörgő, Z.; Caproni, M.; Dreher, A.; Frances, C.; Gläser, R.; Klötgen, H.W.; Landmann, A.; Marinovic, B.; et al. S2k guideline for treatment of cutaneous lupus erythematosus—Guided by the European Dermatology Forum (EDF) in cooperation with the European Academy of Dermatology and Venereology (EADV). J. Eur. Acad. Dermatol. Venereol. 2017, 31, 389–404. [Google Scholar] [CrossRef]
- Okon, L.G.; Werth, V.P. Cutaneous lupus erythematosus: Diagnosis and treatment. Best Pract. Res. Clin. Rheumatol. 2013, 27, 391–404. [Google Scholar] [CrossRef]
- Solé, C.; Domingo, S.; Ferrer, B.; Moliné, T.; Ordi-Ros, J.; Cortés-Hernández, J. MicroRNA expression profiling identifies miR-31 and miR-485-3p as regulators in the pathogenesis of discoid cutaneous lupus. J. Investig. Dermatol. 2019, 139, 51–61. [Google Scholar] [CrossRef]
- Solé, C.; Domingo, S.; Penzo, E.; Moliné, T.; Porres, L.; Aparicio, G.; Ferrer, B.; Cortés-Hernández, J. Downregulation of miR-885-5p promotes NF-kB pathway activation and immune recruitment in cutaneous lupus erythematosus. J. Investig. Dermatol. 2023, 143, 209–219. [Google Scholar] [CrossRef]
- Baja, S.; Hutvagner, G. RNA-based therapeutics: From antisense oligonucleotides to miRNAs. Cells 2020, 9, 137. [Google Scholar] [CrossRef]
- Van Zandwijk, N.; Pavlakis, N.; Kao, S.C.; Linton, A.; Boyer, M.J.; Clarke, S.; Huynh, Y.; Chrzanowska, A.; Fulham, M.J.; Bailey, D.L.; et al. Safety and activity of microRNA-loaded minicells in patients with recurrent malignant pleural mesothelioma: A first-in-man, phase 1, open-label, dose-escalation study. Lancet Oncol. 2017, 18, 1386–1396. [Google Scholar] [CrossRef] [PubMed]
- Anastasiadou, E.; Seto, A.G.; Beatty, X.; Hermreck, M.; Gilles, M.E.; Stroopinsky, D.; Pinter-Brown, L.C.; Pestano, L.; Marchese, C.; Avigan, D.; et al. Cobomarsen, an oligonucleotide inhibitor of miR-155, slows DLBCL Tumor cell growth in vitro and in vivo. Clin. Cancer Res. 2021, 27, 1139–1149. [Google Scholar] [CrossRef]
- Van der Ree, M.H.; Van Der Meer, A.J.; Van Nuenen, A.C.; De Bruijne, J.; Ottosen, S.; Janssen, H.L.; Kootstra, N.A.; Reesink, H.W. Miravirsen dosing in chronic hepatitis C patients results in decreased microRNA-122 levels without affecting other microRNAs in plasma. Aliment. Pharmacol. Ther. 2016, 43, 102–113. [Google Scholar] [CrossRef] [PubMed]
- Roberts, M.S.; Cheruvu, H.S.; Mangion, S.E.; Alinaghi, A.; Benson, H.A.; Mohammed, Y.; Holmes, A.; van der Hoek, J.; Pastore, M.; Grice, J.E. Topical drug delivery: History, percutaneous absorption, and product development. Adv. Drug Deliv. Rev. 2021, 177, 133929. [Google Scholar] [CrossRef]
- Cevc, G.; Blume, G. New, highly efficient formulation of diclofenac for the topical, transdermal administration in ultradeformable drug carriers, Transfersomes. Biochim. Biophys. Acta 2001, 1514, 191–205. [Google Scholar] [CrossRef]
- Trotta, M.; Peira, E.; Carlotti, M.E.; Gallarate, M. Deformable liposomes for dermal administration of methotrexate. Int. J. Pharm. 2004, 270, 119–125. [Google Scholar] [CrossRef]
- Cevc, G.; Blume, G. Lipid vesicles penetrate into intact skin owing to the transdermal osmotic gradients and hydration force. Biochim. Biophys. Acta 1992, 1104, 226–232. [Google Scholar] [CrossRef] [PubMed]
- Benson, H.A.E. Elastic liposomes for topical and transdermal Drug Delivery. Curr. Drug Deliv. 2009, 6, 217–226. [Google Scholar] [CrossRef]
- Desmet, E.; Bracke, S.; Forier, K.; Taevernier, L.; Stuart, M.C.; De Spiegeleer, B.; Raemdonck, K.; Van Gele, M.; Lambert, J. Characterization data on the topical carrier DDC642. Data Brief 2016, 7, 1204–1210. [Google Scholar] [CrossRef]
- Desmet, E.; Bracke, S.; Forier, K.; Taevernier, L.; Stuart, M.C.; De Spiegeleer, B.; Raemdonck, K.; Van Gele, M.; Lambert, J. An elastic liposomal formulation for RNAi-based topical treatment of skin disorders: Proof-of-concept in the treatment of psoriasis. Int. J. Pharm. 2016, 500, 268–274. [Google Scholar] [CrossRef]
- Desmet, E.; Van Gele, M.; Grine, L.; Remaut, K.; Lambert, J. Towards the development of a RNAi-based topical treatment for psoriasis: Proof-of-concept in a 3D psoriasis skin model. Exp. Dermatol. 2018, 27, 463–469. [Google Scholar] [CrossRef] [PubMed]
- Ross, K. Towards topical microRNA-directed therapy for epidermal disorders. J. Control Release 2018, 269, 136–147. [Google Scholar] [CrossRef] [PubMed]
- Hussain, A.; Singh, S.; Sharma, D.; Webster, T.J.; Shafaat, K.; Faruk, A. Elastic liposomes as novel carriers: Recent advances in drug delivery. Int. J. Nanomed. 2017, 12, 5087–5108. [Google Scholar] [CrossRef]
- Gbian, L.D.; Omri, A. Lipid-based drug delivery systems for diseases managements. Biomedicines 2022, 10, 2137. [Google Scholar] [CrossRef] [PubMed]
- Anchordoquy, T.; Artzi, N.; Balyasnikova, I.V.; Barenholz, Y.; La-Beck, N.M.; Brenner, J.S.; Chan, W.C.; Decuzzi, P.; Exner, A.A.; Gabizon, A.; et al. Mechanisms and barriers in nanomedicine: Progress in the field and future directions. ACS Nano 2024, 18, 13983–13999. [Google Scholar] [CrossRef]
- Ruseska, I.; Tucak-Smajic, A.; Zimmer, A. Elucidating the uptake and trafficking of nanostructured lipid carriers as delivery systems for miRNA. Eur. J. Pharm. Sci. 2025, 204, 106973. [Google Scholar] [CrossRef]
- Eloy, J.O.; Souza, M.C.; Petrilli, R.; Barcellos, J.P.A.; Lee, R.J.; Marchetti, J.M. Liposomes as carriers of hydrophilic small molecule drugs: Strategies to enhance encapsulation and delivery. Colloids Surf. B Biointerfaces 2014, 123, 345–363. [Google Scholar] [CrossRef]
- Cun, D.; Jensen, D.K.; Maltesen, M.J.; Bunker, M.; Whiteside, P.; Scurr, D.; Foged, C.; Nielsen, H.M. High loading efficiency and sustained release of siRNA encapsulated in PLGA nanoparticles: Quality by design optimization and characterization. Eur. J. Pharm. Biopharm. 2011, 77, 26–35. [Google Scholar] [CrossRef]
- Dymek, M.; Sikora, E. Liposomes as biocompatible and smart delivery systems—The current state. Adv. Colloid Interface Sci. 2022, 309, 102757. [Google Scholar] [CrossRef]
- Leserman, L. Liposomes as protein carriers in immunology. J. Liposome Res. 2004, 14, 175–189. [Google Scholar] [CrossRef]
- Méndez-Flores, S.; Furuzawa-Carballeda, J.; Hernández-Molina, G.; Ramírez-Martinez, G.; Regino-Zamarripa, N.E.; Ortiz-Quintero, B.; Jiménez-Alvarez, L.; Cruz-Lagunas, A.; Zúñiga, J. MicroRNA expression in cutaneous lupus: A new window to understant its pathogenesis. Mediat. Inflamm. 2019, 2019, 5049245. [Google Scholar] [CrossRef] [PubMed]
- Domingo, S.; Solé, C.; Moliné, T.; Ferrer, B.; Cortés-Hernández, J. MicroRNAs in several cutaneous autoimmune diseases: Psoriasis, cutaneous lupus erythematosus and atopic dermatitis. Cells 2020, 9, 2656. [Google Scholar] [CrossRef] [PubMed]
- Yan, S.; Xu, Z.; Lou, F.; Zhang, L.; Ke, F.; Bai, J.; Liu, Z.; Liu, J.; Wang, H.; Zhu, H.; et al. NF-κB-induced microRNA-31 promotes epidermal hyperplasia by repressing protein phosphatase 6 in psoriasis. Nat. Commun. 2015, 6, 7652. [Google Scholar] [CrossRef]
- Xiong, Y.; Chen, H.; Liu, L.; Lu, L.; Wang, Z.; Tian, F.; Zhao, Y. microRNA-130a Promotes Human Keratinocyte Viability and Migration and Inhibits Apoptosis Through Direct Regulation of STK40-Mediated NF-κB Pathway and Indirect Regulation of SOX9-Meditated JNK/MAPK Pathway: A Potential Role in Psoriasis. DNA Cell Biol. 2017, 36, 219–226. [Google Scholar] [CrossRef] [PubMed]
- Hwang, J.-R.; Byeon, Y.; Kim, D.; Park, S.-G. Recent insights of T cell receptor-mediated signaling pathways for T cell activation and development. Exp. Mol. Med. 2020, 52, 750–761. [Google Scholar] [CrossRef]
- Zhou, Y.; Zhao, Z.; Yan, L.; Yang, J. Mir-485-3p promotes proliferation of osteoarthritis chondrocytes and inhibits apoptosis via Notch2 and the NF-κB pathway. Immunopharmacol. Immunotoxicol. 2021, 43, 370–379. [Google Scholar] [CrossRef]
- Zhang, T.; Sheng, S.; Cai, W.; Yang, H.; Li, J.; Niu, L.; Chen, W.; Zhang, X.; Zhou, Q.; Gao, C.; et al. 3-D bioprinted human-derived skin organoids accelerate full-thickness skin defects repair. Bioact. Mater. 2024, 42, 257–269. [Google Scholar] [CrossRef]
- Fernandez-Carro, E.; Angenent, M.; Gracia-Cazaña, T.; Gilaberte, Y.; Alcaine, C.; Ciriza, J. Modeling an optimal 3D skin-on-chip within microfluidic devices for pharmacological studies. Pharmaceutics 2022, 14, 1417. [Google Scholar] [CrossRef]
- Shin, J.U.; Abaci, H.E.; Herron, L.; Guo, Z.; Sallee, B.; Pappalardo, A.; Jackow, J.; Wang, E.H.C.; Doucet, Y.; Christiano, A.M. Recapitulating T cell infiltration in 3D psoriatic skin models for patient-specific drug testing. Sci. Rep. 2020, 10, 4123. [Google Scholar] [CrossRef]
- Song, Y.; Wei, F.; Liu, Y.; Han, F.; Ma, L.; Zhuang, Y.; Pan, C.; Jia, Z.; Gong, A. IL-33/ST2 activation is involved in Ro60-regulated photosensitivity in cutaneous lupus erythematosus. Mediat. Inflamm. 2022, 2022, 4955761. [Google Scholar] [CrossRef]
- Thatikonda, S.; Rasoju, S.P.; Pooladanda, V.; Chilvery, S.; Khemchandani, R.; Samanthula, G.; Godugu, C. Niosomal gel improves dermal delivery of nimbolide: A promising approach for treatment of psoriasis. Nanomedicine 2024, 19, 2521–2536. [Google Scholar] [CrossRef] [PubMed]
- Bucevičius, J.; Kostiuk, G.; Gerasimaitė, R.; Gilat, T.; Lukinavičius, G. Enhancing the biocompatibility of rhodamine fluorescent probes by a neighbouring group effect. Chem. Sci. 2020, 11, 7313–7323. [Google Scholar] [CrossRef] [PubMed]






Disclaimer/Publisher’s Note: The statements, opinions and data contained in all publications are solely those of the individual author(s) and contributor(s) and not of MDPI and/or the editor(s). MDPI and/or the editor(s) disclaim responsibility for any injury to people or property resulting from any ideas, methods, instructions or products referred to in the content. |
© 2025 by the authors. Licensee MDPI, Basel, Switzerland. This article is an open access article distributed under the terms and conditions of the Creative Commons Attribution (CC BY) license (https://creativecommons.org/licenses/by/4.0/).
Share and Cite
Joseph-Mullol, B.; Royo, M.; Preat, V.; Moliné, T.; Ferrer, B.; Aparicio, G.; Cortés-Hernández, J.; Solé, C. Topical miRNA Delivery via Elastic Liposomal Formulation: A Promising Genetic Therapy for Cutaneous Lupus Erythematosus (CLE). Int. J. Mol. Sci. 2025, 26, 2641. https://doi.org/10.3390/ijms26062641
Joseph-Mullol B, Royo M, Preat V, Moliné T, Ferrer B, Aparicio G, Cortés-Hernández J, Solé C. Topical miRNA Delivery via Elastic Liposomal Formulation: A Promising Genetic Therapy for Cutaneous Lupus Erythematosus (CLE). International Journal of Molecular Sciences. 2025; 26(6):2641. https://doi.org/10.3390/ijms26062641
Chicago/Turabian StyleJoseph-Mullol, Blanca, Maria Royo, Veronique Preat, Teresa Moliné, Berta Ferrer, Gloria Aparicio, Josefina Cortés-Hernández, and Cristina Solé. 2025. "Topical miRNA Delivery via Elastic Liposomal Formulation: A Promising Genetic Therapy for Cutaneous Lupus Erythematosus (CLE)" International Journal of Molecular Sciences 26, no. 6: 2641. https://doi.org/10.3390/ijms26062641
APA StyleJoseph-Mullol, B., Royo, M., Preat, V., Moliné, T., Ferrer, B., Aparicio, G., Cortés-Hernández, J., & Solé, C. (2025). Topical miRNA Delivery via Elastic Liposomal Formulation: A Promising Genetic Therapy for Cutaneous Lupus Erythematosus (CLE). International Journal of Molecular Sciences, 26(6), 2641. https://doi.org/10.3390/ijms26062641

