Arthrocolin B Impairs Adipogenesis via Delaying Cell Cycle Progression During the Mitotic Clonal Expansion Period
Abstract
1. Introduction
2. Results
2.1. Arthrocolin B Suppresses the Differentiation of 3T3-L1 Preadipocytes into Adipocytes
2.2. Arthrocolin B Downregulates the Expression of Key Regulators in Adipocyte Differentiation
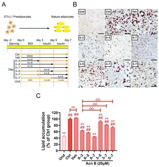
2.3. Arthrocolin B Regulates Adipogenesis in the Early Stage of Adipocyte Differentiation
2.4. Arthrocolin B Represses Cell Cycle Progression During MCE of the Early Stage of Adipogenesis
2.5. Arthrocolin B Suppresses the Expression of Key Regulators Controlling the Cell Cycle Progression
2.6. Arthrocolin B Modulates the p53, ERK, and AKT Pathways During MCE
3. Discussion
4. Materials and Methods
4.1. Chemicals and Reagents
4.2. Cell Culture, Differentiation, and Treatment
4.3. Oil Red O Staining
4.4. TG and T-CHO Content Assays
4.5. Cell Viability Assay (By CCK-8)
4.6. Cell Cycle Assay
4.7. Protein Extraction and Western Blot Procedure
4.8. Statistical Analysis
Author Contributions
Funding
Data Availability Statement
Conflicts of Interest
References
- Yárnoz-Esquiroz, P.; Olazarán, L.; Aguas-Ayesa, M.; Perdomo, C.M.; García-Goñi, M.; Silva, C.; Fernández-Formoso, J.A.; Escalada, J.; Montecucco, F.; Portincasa, P.; et al. ‘Obesities’: Position statement on a complex disease entity with multifaceted drivers. Eur. J. Clin. Investig. 2022, 52, e13811. [Google Scholar] [CrossRef] [PubMed]
- Afshin, A.; Forouzanfar, M.; Reitsma, M. Health Effects of Overweight and Obesity in 195 Countries over 25 Years. N. Engl. J. Med. 2017, 377, 13–27. [Google Scholar]
- Ayed, K.; Nabi, L.; Akrout, R.; Mrizak, H.; Gorrab, A.; Bacha, D.; Boussen, H.; Gati, A. Obesity and cancer: Focus on leptin. Mol. Biol. Rep. 2023, 50, 6177–6189. [Google Scholar] [CrossRef]
- Lauby-Secretan, B.; Scoccianti, C.; Loomis, D.; Grosse, Y.; Bianchini, F.; Straif, K. Body Fatness and Cancer—Viewpoint of the IARC Working Group. N. Engl. J. Med. 2016, 375, 794–798. [Google Scholar] [CrossRef] [PubMed]
- Koenen, M.; Hill, M.A.; Cohen, P.; Sowers, J.R. Obesity, Adipose Tissue and Vascular Dysfunction. Circ. Res. 2021, 128, 951–968. [Google Scholar] [CrossRef] [PubMed]
- Leitner, B.P.; Huang, S.; Brychta, R.J.; Duckworth, C.J.; Baskin, A.S.; McGehee, S.; Tal, I.; Dieckmann, W.; Gupta, G.; Kolodny, G.M.; et al. Mapping of human brown adipose tissue in lean and obese young men. Proc. Natl. Acad. Sci. USA 2017, 114, 8649–8654. [Google Scholar] [CrossRef] [PubMed]
- Rabadán-Chávez, G.; Díaz de la Garza, R.I.; Jacobo-Velázquez, D.A. White adipose tissue: Distribution, molecular insights of impaired expandability, and its implication in fatty liver disease. Biochim. Et Biophys. Acta (BBA)-Mol. Basis Dis. 2023, 1869, 166853. [Google Scholar] [CrossRef] [PubMed]
- Oikonomou, E.K.; Antoniades, C. The role of adipose tissue in cardiovascular health and disease. Nat. Rev. Cardiol. 2018, 16, 83–99. [Google Scholar] [CrossRef] [PubMed]
- Zhu, X.; Zeng, C.; Yu, B. White adipose tissue in metabolic associated fatty liver disease. Clin. Res. Hepatol. Gastroenterol. 2024, 48, 102336. [Google Scholar] [CrossRef] [PubMed]
- Liu, D.-W.; Ye, Y.-S.; Huang, C.-G.; Lu, Q.; Yang, L.; Wang, Q.; Wang, H.; Liu, X.; Jing, C.-B.; Xu, G.; et al. Sampsonione F suppresses adipogenesis via activating p53 pathway during the mitotic clonal expansion progression of adipocyte differentiation. Eur. J. Pharmacol. 2022, 925, 175002. [Google Scholar] [CrossRef] [PubMed]
- Ma, Z.; Chen, Y.; Qiu, J.; Guo, R.; Cai, K.; Zheng, Y.; Zhang, Y.; Li, X.; Zan, L.; Li, A. CircBTBD7 inhibits adipogenesis via the miR-183/SMAD4 axis. Int. J. Biol. Macromol. 2023, 253, 126740. [Google Scholar] [CrossRef]
- Tzameli, I.; Fang, H.; Ollero, M.; Shi, H.; Hamm, J.K.; Kievit, P.; Hollenberg, A.N.; Flier, J.S. Regulated Production of a Peroxisome Proliferator-activated Receptor-γ Ligand during an Early Phase of Adipocyte Differentiation in 3T3-L1 Adipocytes. J. Biol. Chem. 2004, 279, 36093–36102. [Google Scholar] [CrossRef] [PubMed]
- Lee, Y.K.; Chung, Y.S.; Lee, J.H.; Chun, J.M.; Park, J.H. The Intricate Role of p53 in Adipocyte Differentiation and Function. Cells 2020, 9, 2621. [Google Scholar] [CrossRef] [PubMed]
- Audano, M.; Pedretti, S.; Caruso, D.; Crestani, M.; De Fabiani, E.; Mitro, N. Regulatory mechanisms of the early phase of white adipocyte differentiation: An overview. Cell. Mol. Life Sci. 2022, 79, 139. [Google Scholar] [CrossRef] [PubMed]
- Otto, T.C.; Lane, M.D. Adipose Development: From Stem Cell to Adipocyte. Crit. Rev. Biochem. Mol. Biol. 2008, 40, 229–242. [Google Scholar] [CrossRef] [PubMed]
- Wenzel, E.S.; Singh, A.T.K. Cell-cycle Checkpoints and Aneuploidy on the Path to Cancer. In Vivo 2018, 32, 1–5. [Google Scholar]
- Buolamwini, J.K. Cell cycle molecular targets in novel anticancer drug discovery. Curr. Pharm. Des. 2000, 6, 379–392. [Google Scholar] [CrossRef]
- Engeland, K. Cell cycle regulation: p53-p21-RB signaling. Cell Death Differ. 2022, 29, 946–960. [Google Scholar] [CrossRef] [PubMed]
- Kalluri, H.S.G.; Vemuganti, R.; Dempsey, R.J. Mechanism of insulin-like growth factor I-mediated proliferation of adult neural progenitor cells: Role of Akt. Eur. J. Neurosci. 2007, 25, 1041–1048. [Google Scholar] [CrossRef] [PubMed]
- Yuen, J.S.P.; Sim, M.Y.; Siml, H.G.; Chong, T.W.; Lau, W.K.O.; Cheng, C.W.S.; Huynh, H. Inhibition of angiogenic and non-angiogenic targets by sorafenib in renal cell carcinoma (RCC) in a RCC xenograft model. Br. J. Cancer 2011, 104, 941–947. [Google Scholar] [CrossRef] [PubMed]
- Wang, L.; Sun, H.; Wang, X.; Hou, N.; Zhao, L.; Tong, D.; He, K.; Yang, Y.; Song, T.; Yang, J.; et al. EGR1 mediates miR-203a suppress the hepatocellular carcinoma cells progression by targeting HOXD3 through EGFR signaling pathway. Oncotarget 2016, 7, 45302–45316. [Google Scholar] [CrossRef] [PubMed]
- Yang, L.; Li, L.; Lu, Q.; Li, L.; Xie, C.; Jiang, F.; Li, H.; Zhao, A.; Wang, Q.; Xiong, W. Alisol B blocks the development of HFD-induced obesity by triggering the LKB1-AMPK signaling in subcutaneous adipose tissue. Eur. J. Pharmacol. 2023, 956, 175942. [Google Scholar] [CrossRef]
- Gopal, S.S.; Eligar, S.M.; Vallikannan, B.; Ponesakki, G. Inhibitory efficacy of lutein on adipogenesis is associated with blockage of early phase regulators of adipocyte differentiation. Biochim. Et Biophys. Acta (BBA)-Mol. Cell Biol. Lipids 2021, 1866, 158812. [Google Scholar] [CrossRef]
- Mu, R.-F.; Niu, Y.-F.; Wang, Q.; Zhou, H.-M.; Hu, J.; Qin, W.-Y.; Xiong, W.-Y. Eriocalyxin B Inhibits Adipogenesis in 3T3-L1 Adipocytes by Cell Cycle Arrest. Nat. Prod. Bioprospect. 2020, 10, 131–140. [Google Scholar] [CrossRef] [PubMed]
- Romero, N.A.; Nicewicz, D.A. Organic Photoredox Catalysis. Chem. Rev. 2016, 116, 10075–10166. [Google Scholar] [CrossRef] [PubMed]
- Mathew, T.; Kundan, S.; Abdulsamad, M.I.; Menon, S.; Dharan, B.S.; Jayakumar, K. Multiple Muscular Ventricular Septal Defects: Use of Fluorescein Dye to Identify Residual Defects. Ann. Thorac. Surg. 2014, 97, e27–e28. [Google Scholar] [CrossRef] [PubMed]
- Chen, Y.H.; He, J.B.; Bai, X.; Li, X.N.; Lu, L.F.; Liu, Y.C.; Zhang, K.Q.; Li, S.H.; Niu, X.A.-O. Unexpected Biosynthesis of Fluorescein-Like Arthrocolins against Resistant Strains in an Engineered Escherichia coli. Org. Lett. 2019, 21, 6499–6503. [Google Scholar] [CrossRef]
- Wang, D.; He, J.; Chen, Y.; Liu, B.; Wu, Z.; Pan, X.; Niu, X. Harnessing in vivo synthesis of bioactive multiarylmethanes in Escherichia coli via oxygen-mediated free radical reaction induced by simple phenols. Microb. Cell Factories 2024, 23, 219. [Google Scholar] [CrossRef] [PubMed]
- Wu, Z.; Wu, Q.F.; Yuan, W.L.; Chen, Y.H.; Hu, D.; Deng, D.A.-O.; Zhang, L.L.; Niu, X.A.-O. Arthrocolins Synergizing with Fluconazole Inhibit Fluconazole-Resistant Candida albicans by Increasing Riboflavin Metabolism and Causing Mitochondrial Dysfunction and Autophagy. Microbiol. Spectr. 2023, 11, e0405122. [Google Scholar] [CrossRef] [PubMed]
- Ruze, R.; Liu, T.; Zou, X.; Song, J.; Chen, Y.; Xu, R.; Yin, X.; Xu, Q. Obesity and type 2 diabetes mellitus: Connections in epidemiology, pathogenesis, and treatments. Front. Endocrinol. 2023, 14, 1161521. [Google Scholar] [CrossRef] [PubMed]
- Cooper, A.J.; Gupta, S.R.; Moustafa, A.F.; Chao, A.M. Sex/Gender Differences in Obesity Prevalence, Comorbidities, and Treatment. Curr. Obes. Rep. 2021, 10, 458–466. [Google Scholar] [CrossRef] [PubMed]
- Lupianez-Merly, C.; Dilmaghani, S.; Vosoughi, K.; Camilleri, M. Pharmacologic management of obesity: Updates on approved medications, indications and risks. Aliment. Pharmacol. Ther. 2024, 59, 475–491. [Google Scholar] [CrossRef] [PubMed]
- Mueller, T.D.; Blueher, M.; Tschoep, M.H.; DiMarchi, R.D. Anti-obesity drug discovery: Advances and challenges. Nat. Rev. Drug Discov. 2022, 21, 201–223. [Google Scholar] [CrossRef] [PubMed]
- Piché, M.-E.; Tchernof, A.; Després, J.-P. Obesity Phenotypes, Diabetes, and Cardiovascular Diseases. Circ. Res. 2020, 126, 1477–1500. [Google Scholar] [CrossRef] [PubMed]
- Saavedra-Peña, R.d.M.; Taylor, N.; Flannery, C.; Rodeheffer, M.S. Estradiol cycling drives female obesogenic adipocyte hyperplasia. Cell Rep. 2023, 42, 112390. [Google Scholar] [CrossRef] [PubMed]
- Jakab, J.; Miškić, B.; Mikšić, Š.; Juranić, B.; Ćosić, V.; Schwarz, D.; Včev, A. Adipogenesis as a Potential Anti-Obesity Target: A Review of Pharmacological Treatment and Natural Products. Diabetes Metab. Syndr. Obes. Targets Ther. Vol. 2021, 14, 67–83. [Google Scholar] [CrossRef]
- Liu, H.; Zhan Y-l Luo G-j Zou L-l Li, Y.; Lu, H.-Y. Liraglutide and Insulin Have Contrary Effects on Adipogenesis of Human Adipose-Derived Stem Cells via Wnt Pathway. Diabetes Metab. Syndr. Obes. Targets Ther. Vol. 2020, 13, 3075–3087. [Google Scholar] [CrossRef] [PubMed]
- Dias, S.; Paredes, S.; Ribeiro, L. Drugs Involved in Dyslipidemia and Obesity Treatment: Focus on Adipose Tissue. Int. J. Endocrinol. 2018, 2018, 2637418. [Google Scholar] [CrossRef]
- Chan, Y.; Ng, S.W.; Tan, J.Z.X.; Gupta, G.; Negi, P.; Thangavelu, L.; Balusamy, S.R.; Perumalsamy, H.; Yap, W.H.; Singh, S.K.; et al. Natural products in the management of obesity: Fundamental mechanisms and pharmacotherapy. S. Afr. J. Bot. 2021, 143, 176–197. [Google Scholar] [CrossRef]
- Ntambi, J.M.; Young-Cheul, K. Adipocyte differentiation and gene expression. J. Nutr. 2000, 130, 3122S–3126S. [Google Scholar] [CrossRef] [PubMed]
- Rosen, E.D.; MacDougald, O.A. Adipocyte differentiation from the inside out. Nat. Rev. Mol. Cell Biol. 2006, 7, 885–896. [Google Scholar] [CrossRef]
- Chang, E.; Kim, C.Y. Natural Products and Obesity: A Focus on the Regulation of Mitotic Clonal Expansion during Adipogenesis. Molecules 2019, 24, 1157. [Google Scholar] [CrossRef]
- Andersen, C.; Rayalam, S.; Della-Fera, M.A.; Baile, C.A. Phytochemicals and adipogenesis. BioFactors 2010, 36, 415–422. [Google Scholar] [CrossRef]
- Wang, X.; Xu, M.; Peng, Y.; Naren, Q.; Xu, Y.; Wang, X.; Yang, G.; Shi, X.E.; Li, X. Triptolide enhances lipolysis of adipocytes by enhancing ATGL transcription via upregulation of p53. Phytother. Res. 2020, 34, 3298–3310. [Google Scholar] [CrossRef]
- de Sá, P.M.; Richard, A.J.; Hang, H.; Stephens, J.M. Transcriptional Regulation of Adipogenesis. Compr. Physiol. 2017, 7, 635–674. [Google Scholar]
- Göransson, O.; Kopietz, F.; Rider, M.H. Metabolic control by AMPK in white adipose tissue. Trends Endocrinol. Metab. 2023, 34, 704–717. [Google Scholar] [CrossRef] [PubMed]
- Xu, L.; Xiao, Q.; Kang, C.; Wei, X.; Hao, W. Lanthanum nitrate inhibits adipogenesis in 3T3-L1 preadipocytes with a disorder of mitotic clonal expansion process. J. Appl. Toxicol. 2022, 43, 402–415. [Google Scholar] [CrossRef] [PubMed]
- Lee, Y.S.; Park, J.S.; Lee, D.H.; Han, J.; Bae, S.H. Ezetimibe ameliorates lipid accumulation during adipogenesis by regulating the AMPK–mTORC1 pathway. FASEB J. 2019, 34, 898–911. [Google Scholar] [CrossRef] [PubMed]
- Lee, H.-W.; Karki, R.; Han, J.-H. Inhibition of the RPS6KA1/FoxO1 signaling axis by hydroxycitric acid attenuates HFD-induced obesity through MCE suppression. Phytomedicine 2024, 128, 155551. [Google Scholar] [CrossRef]
- Choi, Y.R.; Na, H.-J.; Lee, J.; Kim, Y.-S.; Kim, M.J. Isoeugenol Inhibits Adipogenesis in 3T3-L1 Preadipocytes with Impaired Mitotic Clonal Expansion. Nutrients 2024, 16, 1262. [Google Scholar] [CrossRef]
- Wang, X.; Liu, M.; Cai, G.H.; Chen, Y.; Shi, X.C.; Zhang, C.C.; Xia, B.; Xie, B.C.; Liu, H.; Zhang, R.X.; et al. A Potential Nutraceutical Candidate Lactucin Inhibits Adipogenesis through Downregulation of JAK2/STAT3 Signaling Pathway-Mediated Mitotic Clonal Expansion. Cells 2020, 9, 331. [Google Scholar] [CrossRef] [PubMed]
- Chang, Y.-H.; Tsai, J.-N.; Chang, S.-W.; Hsu, W.-T.; Yang, C.-P.; Hsiao, C.-W.; Shiau, M.-Y. Regulation of Adipogenesis and Lipid Deposits by Collapsin Response Mediator Protein 2. Int. J. Mol. Sci. 2020, 21, 2172. [Google Scholar] [CrossRef] [PubMed]
- Pan, Z.; Zhou, Z.; Zhang, H.; Zhao, H.; Song, P.; Wang, D.; Yin, J.; Zhao, W.; Xie, Z.; Wang, F.; et al. CD90 serves as differential modulator of subcutaneous and visceral adipose-derived stem cells by regulating AKT activation that influences adipose tissue and metabolic homeostasis. Stem Cell Res. Ther. 2019, 10, 355. [Google Scholar] [CrossRef] [PubMed]
- Chen, L.; Cui, J.; Hou, J.; Long, J.; Li, C.; Liu, L. A Novel Negative Regulator of Adipogenesis: MicroRNA-363. Stem Cells 2014, 32, 510–520. [Google Scholar] [CrossRef]
- Schlaepfer, I.R.; Joshi, M. CPT1A-mediated Fat Oxidation, Mechanisms, and Therapeutic Potential. Endocrinology 2020, 161, bqz046. [Google Scholar] [CrossRef] [PubMed]
- Su, Y.; Deng, C.; Liu, X.; Lian, J. Epigenetic Histone Methylation of PPARγ and CPT1A Signaling Contributes to Betahistine Preventing Olanzapine-Induced Dyslipidemia. Int. J. Mol. Sci. 2023, 24, 9143. [Google Scholar] [CrossRef] [PubMed]








Disclaimer/Publisher’s Note: The statements, opinions and data contained in all publications are solely those of the individual author(s) and contributor(s) and not of MDPI and/or the editor(s). MDPI and/or the editor(s) disclaim responsibility for any injury to people or property resulting from any ideas, methods, instructions or products referred to in the content. |
© 2025 by the authors. Licensee MDPI, Basel, Switzerland. This article is an open access article distributed under the terms and conditions of the Creative Commons Attribution (CC BY) license (https://creativecommons.org/licenses/by/4.0/).
Share and Cite
Cao, G.; Liao, X.; Zhao, S.; Li, M.; Xie, Z.; Yang, J.; Li, Y.; Zhu, Z.; Jin, X.; Huang, R.; et al. Arthrocolin B Impairs Adipogenesis via Delaying Cell Cycle Progression During the Mitotic Clonal Expansion Period. Int. J. Mol. Sci. 2025, 26, 1474. https://doi.org/10.3390/ijms26041474
Cao G, Liao X, Zhao S, Li M, Xie Z, Yang J, Li Y, Zhu Z, Jin X, Huang R, et al. Arthrocolin B Impairs Adipogenesis via Delaying Cell Cycle Progression During the Mitotic Clonal Expansion Period. International Journal of Molecular Sciences. 2025; 26(4):1474. https://doi.org/10.3390/ijms26041474
Chicago/Turabian StyleCao, Guang, Xuemei Liao, Shuang Zhao, Mengwen Li, Zhengyuan Xie, Jinglan Yang, Yanze Li, Zihao Zhu, Xiaoru Jin, Rui Huang, and et al. 2025. "Arthrocolin B Impairs Adipogenesis via Delaying Cell Cycle Progression During the Mitotic Clonal Expansion Period" International Journal of Molecular Sciences 26, no. 4: 1474. https://doi.org/10.3390/ijms26041474
APA StyleCao, G., Liao, X., Zhao, S., Li, M., Xie, Z., Yang, J., Li, Y., Zhu, Z., Jin, X., Huang, R., Guo, Z., Niu, X., & Ji, X. (2025). Arthrocolin B Impairs Adipogenesis via Delaying Cell Cycle Progression During the Mitotic Clonal Expansion Period. International Journal of Molecular Sciences, 26(4), 1474. https://doi.org/10.3390/ijms26041474

