Flavonoid-Rich Extract from Bombyx batryticatus Alleviate LPS-Induced Acute Lung Injury via the PI3K/MAPK/NF-κB Pathway
Abstract
1. Introduction
2. Results
2.1. Purification and Compositional Analysis of FBB
2.2. Network Pharmacology Analysis of FBB’s Effects on Lung Injury
2.3. FBB Mitigates Pro-Inflammatory Cytokines in LPS-Triggered ALI
2.4. FBB Reduced iNOS and COX-2 Levels in LPS-Induced ALI Mice
2.5. FBB Alleviates LPS-Induced Lung Injury in Mice
2.6. FBB Exhibited No Significant Effect on RAW264.7 Cell Growth
2.7. FBB Exhibits Anti-Apoptotic Effects Against LPS-Induced Cell Death
2.8. FBB Suppresses LPS-Induced Pro-Inflammatory Cytokine Release in RAW264.7 Cells
2.9. FBB Modulates the Expression of Inflammatory Cytokines and Receptor-Related Genes in RAW264.7 Cells
2.10. FBB Inhibits LPS-Induced NO Production and Attenuates iNOS/COX-2 Expression in RAW264.7 Cells
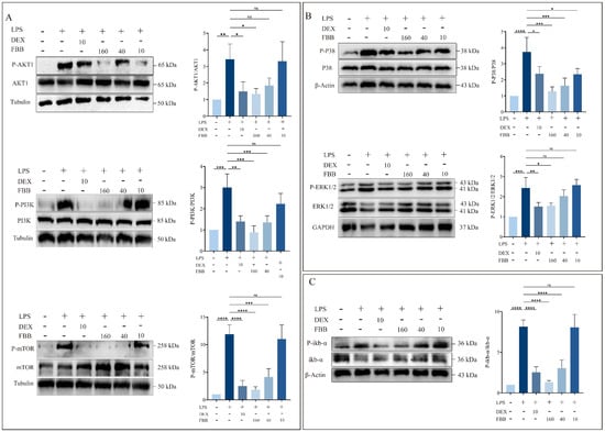
2.11. FBB Mitigates LPS-Induced Inflammation via the PI3K, MAPK, and NF-κB Pathways
3. Discussion
4. Materials and Methods
4.1. Experimental Materials
4.2. Extraction and Purification of Total FBB
4.3. UPLC-MS/MS Analysis of FBB Composition
4.4. Network Pharmacology Analysis of FBB in ALI
4.5. Drug Treatment In Vivo
4.6. Measurement of Lung Wet/Dry Weight Ratio (W/D)
4.7. Histopathological Examination
4.8. Assessment of Pulmonary Capillary Permeability
4.9. BALF Collection and Analysis
4.10. Blood Collection
4.11. Cell Viability Assay
4.12. ELISA
4.13. RNA Isolation and Quantitative Real-Time PCR Analysis
4.14. Inflammatory Gene Profiling by qRT-PCR Array
4.15. Western Blot Analysis
4.16. Detection of Apoptosis and Necrosis
4.17. NO Content Measurement
4.18. Data Analysis
5. Conclusions
Supplementary Materials
Author Contributions
Funding
Institutional Review Board Statement
Informed Consent Statement
Data Availability Statement
Conflicts of Interest
References
- Mokra, D. Acute lung injury-from pathophysiology to treatment. Physiol. Res. 2020, 69, S353–S366. [Google Scholar] [CrossRef] [PubMed]
- Wang, S.H.; Lei, P.; Feng, Y.; Jiang, M.Z.; Liu, Z.G.; Shen, T.; Ma, S.N.; Wang, L.B.; Guo, X.R.; Du, S.M. Jinyinqingre Oral Liquid alleviates LPS-induced acute lung injury by inhibiting the NF-κB/NLRP3/GSDMD pathway. Chin. J. Nat. Med. 2023, 21, 423–435. [Google Scholar] [CrossRef] [PubMed]
- Hu, Q.; Zhang, S.; Yang, Y.; Yao, J.Q.; Tang, W.F.; Lyon, C.J.; Hu, T.Y.; Wan, M.H. Extracellular vesicles in the pathogenesis and treatment of acute lung injury. Mil. Med. Res. 2022, 9, 61. [Google Scholar] [CrossRef] [PubMed]
- Ware, L.B. Pathophysiology of acute lung injury and the acute respiratory distress syndrome. Semin Respir. Crit. Care Med. 2006, 27, 337–349. [Google Scholar] [CrossRef]
- Carlucci, M.; Graf, N.; Simmons, J.Q.; Corbridge, S.J. Effective management of ARDS. Nurse Pract. 2014, 39, 35–40. [Google Scholar] [CrossRef]
- Perl, M.; Lomas-Neira, J.; Venet, F.; Chung, C.S.; Ayala, A. Pathogenesis of indirect (secondary) acute lung injury. Expert Rev. Respir. Med. 2011, 5, 115–126. [Google Scholar] [CrossRef]
- Cross, L.J.; Matthay, M.A. Biomarkers in acute lung injury: Insights into the pathogenesis of acute lung injury. Crit. Care. Clin. 2011, 27, 355–377. [Google Scholar] [CrossRef]
- Mukhopadhyay, S.; Hoidal, J.R.; Mukherjee, T.K. Role of TNFalpha in pulmonary pathophysiology. Respir. Res. 2006, 7, 125. [Google Scholar] [CrossRef]
- Xu, Y.; Xin, J.; Sun, Y.; Wang, X.; Sun, L.; Zhao, F.; Niu, C.; Liu, S. Mechanisms of Sepsis-Induced Acute Lung Injury and Advancements of Natural Small Molecules in Its Treatment. Pharmaceuticals 2024, 17, 472. [Google Scholar] [CrossRef]
- Xu, H.; Sheng, S.; Luo, W.; Xu, X.; Zhang, Z. Acute respiratory distress syndrome heterogeneity and the septic ARDS subgroup. Front. Immunol. 2023, 14, 1277161. [Google Scholar] [CrossRef]
- Hu, Q.; Hao, C.; Tang, S. From sepsis to acute respiratory distress syndrome (ARDS): Emerging preventive strategies based on molecular and genetic researches. Biosci. Rep. 2020, 40, BSR20200830. [Google Scholar] [CrossRef] [PubMed]
- Mehta, Y.; Dixit, S.B.; Zirpe, K.; Sud, R.; Gopal, P.B.; Koul, P.A.; Mishra, V.K.; Ansari, A.S.; Chamle, V.S. Therapeutic Approaches in Modulating the Inflammatory and Immunological Response in Patients with Sepsis, Acute Respiratory Distress Syndrome, and Pancreatitis: An Expert Opinion Review. Cureus 2021, 13, e18393. [Google Scholar] [CrossRef] [PubMed]
- Zhou, S.; Wang, G.; Zhang, W. Effect of TLR4/MyD88 signaling pathway on sepsis-associated acute respiratory distress syndrome in rats, via regulation of macrophage activation and inflammatory response. Exp. Ther. Med. 2018, 15, 3376–3384. [Google Scholar] [CrossRef] [PubMed]
- Qadir, N.; Chang, S.Y. Pharmacologic Treatments for Acute Respiratory Distress Syndrome. Crit. Care Clin. 2021, 37, 877–893. [Google Scholar] [CrossRef]
- Xiang, M.; Fan, J. Pattern recognition receptor-dependent mechanisms of acute lung injury. Mol. Med. 2010, 16, 69–82. [Google Scholar] [CrossRef]
- Li, W.; Li, D.; Chen, Y.; Abudou, H.; Wang, H.; Cai, J.; Wang, Y.; Liu, Z.; Liu, Y.; Fan, H. Classic Signaling Pathways in Alveolar Injury and Repair Involved in Sepsis-Induced ALI/ARDS: New Research Progress and Prospect. Dis. Markers 2022, 2022, 6362344. [Google Scholar] [CrossRef]
- Huang, Q.; Le, Y.; Li, S.; Bian, Y. Signaling pathways and potential therapeutic targets in acute respiratory distress syndrome (ARDS). Respir. Res. 2024, 25, 30. [Google Scholar] [CrossRef]
- Gunzel, D.; Yu, A.S. Claudins and the modulation of tight junction permeability. Physiol. Rev. 2013, 93, 525–569. [Google Scholar] [CrossRef]
- Broermann, A.; Winderlich, M.; Block, H.; Frye, M.; Rossaint, J.; Zarbock, A.; Cagna, G.; Linnepe, R.; Schulte, D.; Nottebaum, A.F.; et al. Dissociation of VE-PTP from VE-cadherin is required for leukocyte extravasation and for VEGF-induced vascular permeability in vivo. J. Exp. Med. 2011, 208, 2393–2401. [Google Scholar] [CrossRef]
- Short, K.R.; Kasper, J.; van der Aa, S.; Andeweg, A.C.; Zaaraoui-Boutahar, F.; Goeijenbier, M.; Richard, M.; Herold, S.; Becker, C.; Scott, D.P.; et al. Influenza virus damages the alveolar barrier by disrupting epithelial cell tight junctions. Eur. Respir. J. 2016, 47, 954–966. [Google Scholar] [CrossRef]
- Pendyala, S.; Usatyuk, P.V.; Gorshkova, I.A.; Garcia, J.G.; Natarajan, V. Regulation of NADPH oxidase in vascular endothelium: The role of phospholipases, protein kinases, and cytoskeletal proteins. Antioxid. Redox Signal. 2009, 11, 841–860. [Google Scholar] [CrossRef]
- Ago, T.; Nunoi, H.; Ito, T.; Sumimoto, H. Mechanism for phosphorylation-induced activation of the phagocyte NADPH oxidase protein p47(phox). Triple replacement of serines 303, 304, and 328 with aspartates disrupts the SH3 domain-mediated intramolecular interaction in p47(phox), thereby activating the oxidase. J. Biol. Chem. 1999, 274, 33644–33653. [Google Scholar] [CrossRef]
- Gong, H.; Chen, Y.; Chen, M.; Li, J.; Zhang, H.; Yan, S.; Lv, C. Advanced development and mechanism of sepsis-related acute respiratory distress syndrome. Front. Med. 2022, 9, 1043859. [Google Scholar] [CrossRef] [PubMed]
- Fan, E.; Brodie, D.; Slutsky, A.S. Acute Respiratory Distress Syndrome: Advances in Diagnosis and Treatment. JAMA 2018, 319, 698–710. [Google Scholar] [CrossRef] [PubMed]
- Prescott, H.C.; Angus, D.C. Enhancing Recovery from Sepsis: A Review. JAMA 2018, 319, 62–75. [Google Scholar] [CrossRef] [PubMed]
- Rhodes, A.; Evans, L.E.; Alhazzani, W.; Levy, M.M.; Antonelli, M.; Ferrer, R.; Kumar, A.; Sevransky, J.E.; Sprung, C.L.; Nunnally, M.E.; et al. Surviving Sepsis Campaign: International Guidelines for Management of Sepsis and Septic Shock: 2016. Intensive Care Med. 2017, 43, 304–377. [Google Scholar] [CrossRef]
- Singer, M.; Deutschman, C.S.; Seymour, C.W.; Shankar-Hari, M.; Annane, D.; Bauer, M.; Bellomo, R.; Bernard, G.R.; Chiche, J.D.; Coopersmith, C.M.; et al. The Third International Consensus Definitions for Sepsis and Septic Shock (Sepsis-3). JAMA 2016, 315, 801–810. [Google Scholar] [CrossRef]
- Zheng, J.; Li, Y.; Kong, X.; Guo, J. Exploring immune-related pathogenesis in lung injury: Providing new insights Into ALI/ARDS. Biomed. Pharmacother. 2024, 175, 116773. [Google Scholar] [CrossRef]
- Wei, S.J.; He, Q.M.; Zhang, Q.; Fu, K.H.; Li, R.L.; Peng, W.; Gao, Y.X. Traditional Chinese medicine is a useful and promising alternative strategy for treatment of Sjogren’s syndrome: A review. J. Integr. Med. 2021, 19, 191–202. [Google Scholar] [CrossRef]
- Liang, L.X.; Liu, Z.H.; Long, D.H.; Liu, H.X. Outcome indicators in randomized controlled trials on traditional Chinese medicine intervention of sepsis-induced myocardial injury in recent five years. China J. Chin. Mater. Med. 2022, 47, 5088–5096. [Google Scholar] [CrossRef]
- An, Y.; Zhang, H.; Wang, R.; Shen, Y.F.; Zhao, J.L.; Zou, Y.S.; Wang, G.Z. Biomarkers, signaling pathways, and programmed cell death in acute lung injury and its treatment with Traditional Chinese Medicine: A narrative review. Eur. Rev. Med. Pharmacol. Sci. 2023, 27, 10157–10170. [Google Scholar] [CrossRef] [PubMed]
- Hu, M.; Yu, Z.; Wang, J.; Fan, W.; Liu, Y.; Li, J.; Xiao, H.; Li, Y.; Peng, W.; Wu, C. Traditional Uses, Origins, Chemistry and Pharmacology of Bombyx batryticatus: A Review. Molecules 2017, 22, 1779. [Google Scholar] [CrossRef]
- Wu, J.Y.; Sheikho, A.; Ma, H.; Li, T.C.; Zhao, Y.Q.; Zhang, Y.L.; Wang, D. Molecular mechanisms of Bombyx batryticatus ethanol extract inducing gastric cancer SGC-7901 cells apoptosis. Cytotechnology 2017, 69, 875–883. [Google Scholar] [CrossRef] [PubMed]
- Qiao, Y.; Zhao, Y.; Wang, G.; Song, Y.; Wei, Z.; Jin, M.; Yang, D.; Yin, J.; Li, J.; Liu, W. Protection from benzene-induced immune dysfunction in mice. Toxicology 2022, 468, 153103. [Google Scholar] [CrossRef] [PubMed]
- Wang, G.; Qiao, Y.; Zhao, Y.; Song, Y.; Li, M.; Jin, M.; Yang, D.; Yin, J.; Li, J.; Liu, W. Beauvericin exerts an anti-tumor effect on hepatocellular carcinoma by inducing PI3K/AKT-mediated apoptosis. Arch. Biochem. Biophys. 2023, 745, 109720. [Google Scholar] [CrossRef]
- Shamsudin, N.F.; Ahmed, Q.U.; Mahmood, S.; Shah, S.A.A.; Sarian, M.N.; Khattak, M.; Khatib, A.; Sabere, A.S.M.; Yusoff, Y.M.; Latip, J. Flavonoids as Antidiabetic and Anti-Inflammatory Agents: A Review on Structural Activity Relationship-Based Studies and Meta-Analysis. Int. J. Mol. Sci. 2022, 23, 12605. [Google Scholar] [CrossRef]
- Wang, Y.; He, X.; Wang, H.; Hu, W.; Sun, L. Qingfei xieding prescription ameliorates mitochondrial DNA-initiated inflammation in bleomycin-induced pulmonary fibrosis through activating autophagy. J. Ethnopharmacol. 2024, 325, 117820. [Google Scholar] [CrossRef]
- Ma, E.Z.; Khachemoune, A. Flavonoids and their therapeutic applications in skin diseases. Arch. Dermatol. Res. 2023, 315, 321–331. [Google Scholar] [CrossRef]
- Rana, J.N.; Mumtaz, S. Prunin: An Emerging Anticancer Flavonoid. Int. J. Mol. Sci. 2025, 26, 2678. [Google Scholar] [CrossRef]
- Wang, Z.; Wang, L.; Huang, H.; Li, Q.; Wang, X.; Sun, Q.; Wang, Q.; Li, N. In vitro antioxidant analysis of flavonoids extracted from Artemisia argyi stem and their anti-inflammatory activity in lipopolysaccharide-stimulated RAW 264.7 macrophages. Food Chem. 2023, 407, 135198. [Google Scholar] [CrossRef]
- Tian, C.; Chang, Y.; Zhang, Z.; Wang, H.; Xiao, S.; Cui, C.; Liu, M. Extraction technology, component analysis, antioxidant, antibacterial, analgesic and anti-inflammatory activities of flavonoids fraction from Tribulus terrestris L. leaves. Heliyon 2019, 5, e02234. [Google Scholar] [CrossRef] [PubMed]
- Gera, A.; Yadav, L.; Patil, C.R.; Posa, M.K.; Chandrakanth, B.; Kumar, S. Oroxylin A: Nature’s arsenal against liver fibrosis, cancer, and inflammatory diseases. Health Sci. Rev. 2024, 10, 100143. [Google Scholar] [CrossRef]
- Tizazu, A.; Bekele, T. A review on the medicinal applications of flavonoids from Aloe species. Eur. J. Med. Chem. 2024, 10, 100135. [Google Scholar] [CrossRef]
- Rana, J.N.; Gul, K.; Mumtaz, S. Isorhamnetin: Reviewing Recent Developments in Anticancer Mechanisms and Nanoformulation-Driven Delivery. Int. J. Mol. Sci. 2025, 26, 7381. [Google Scholar] [CrossRef]
- Heim, K.E.; Tagliaferro, A.R.; Bobilya, D.J. Flavonoid antioxidants: Chemistry, metabolism and structure-activity relationships. J. Nutr. Biochem. 2002, 13, 572–584. [Google Scholar] [CrossRef]
- Feng, J.; Shen, C.; Tian, S.; Chen, X.; Zhou, F.; Zhou, M.; Zhu, B.; Li, X.; Ding, Z. Total flavonoids from the aerial parts of Tetrastigma hemsleyanum prevent LPS-induced ALI by modulating the TLR4/NF-kappaB pathway in mice. Fitoterapia 2024, 178, 106175. [Google Scholar] [CrossRef]
- Zhan, L.; Li, L.; Jiang, X.; Zhou, J.; Zhu, S.; Liang, W.; Pu, J. An integrated approach of experiment validation and single-cell RNA sequencing reveal dual-pathway inhibition of NLRP3/ferroptosis by flavonoids of Sanyeqing fibrous root in acute lung injury. J. Ethnopharmacol. 2025, 356, 120743. [Google Scholar] [CrossRef]
- Tian, C.; Zhang, P.; Yang, J.; Zhang, Z.; Wang, H.; Guo, Y.; Liu, M. The protective effect of the flavonoid fraction of Abutilon theophrasti Medic. leaves on LPS-induced acute lung injury in mice via the NF-kappaB and MAPK signalling pathways. Biomed. Pharmacother. 2019, 109, 1024–1031. [Google Scholar] [CrossRef]
- Zhong, R.; Xia, T.; Wang, Y.; Ding, Z.; Li, W.; Chen, Y.; Peng, M.; Li, C.; Zhang, H.; Shu, Z. Physalin B ameliorates inflammatory responses in lipopolysaccharide-induced acute lung injury mice by inhibiting NF-kappaB and NLRP3 via the activation of the PI3K/Akt pathway. J. Ethnopharmacol. 2022, 284, 114777. [Google Scholar] [CrossRef]
- Tang, Z.-Y.; Fan, R.-Z.; Yin, A.-P.; Tang, D.-K.; Ahmed, A.; Cao, J.; Yin, S.; Pu, R.; Tang, G.-H. Flavonoids with anti-inflammatory activities from Daphne giraldii. Arab. J. Chem. 2021, 14, 102962. [Google Scholar] [CrossRef]
- Li, J.; Zhao, R.; Miao, P.; Xu, F.; Chen, J.; Jiang, X.; Hui, Z.; Wang, L.; Bai, R. Discovery of anti-inflammatory natural flavonoids: Diverse scaffolds and promising leads for drug discovery. Eur. J. Med. Chem. 2023, 260, 115791. [Google Scholar] [CrossRef]
- Hasnat, H.; Shompa, S.A.; Islam, M.M.; Alam, S.; Richi, F.T.; Emon, N.U.; Ashrafi, S.; Ahmed, N.U.; Chowdhury, M.N.R.; Fatema, N.; et al. Flavonoids: A treasure house of prospective pharmacological potentials. Heliyon 2024, 10, e27533. [Google Scholar] [CrossRef] [PubMed]
- Cao, W.; Zeng, Y.; Su, Y.; Gong, H.; He, J.; Liu, Y.; Li, C. The involvement of oxidative stress and the TLR4/NF-κB/NLRP3 pathway in acute lung injury induced by high-altitude hypoxia. Immunobiology 2024, 229, 152809. [Google Scholar] [CrossRef] [PubMed]
- Fung, Y.L.; Silliman, C.C. The role of neutrophils in the pathogenesis of transfusion-related acute lung injury. Transfus. Med. Rev. 2009, 23, 266–283. [Google Scholar] [CrossRef] [PubMed]
- Qi, H.; Ying, G.; Ling, W.; Jia, H.; Zhou, X.; Lin, X. The role of lncRNAs in sepsis-induced acute lung injury: Molecular mechanisms and therapeutic potential. Arch. Biochem. Biophys. 2025, 768, 110407. [Google Scholar] [CrossRef]
- Han, C.H.; Guan, Z.B.; Zhang, P.X.; Fang, H.L.; Li, L.; Zhang, H.M.; Zhou, F.J.; Mao, Y.F.; Liu, W.W. Oxidative stress induced necroptosis activation is involved in the pathogenesis of hyperoxic acute lung injury. Biochem. Biophys. Res. Commun. 2018, 495, 2178–2183. [Google Scholar] [CrossRef]
- Zhang, Y.J.; Chen, L.Y.; Lin, F.; Zhang, X.; Xiang, H.F.; Rao, Q. ROS responsive nanozyme loaded with STING silencing for the treatment of sepsis-induced acute lung injury. Toxicol. Appl. Pharmacol. 2024, 493, 117155. [Google Scholar] [CrossRef]
- Hu, H.; Ma, M.; Li, T.; Shi, L.; Li, P. The SMAC mimetic birinapant alleviates lipopolysaccharide-induced acute lung injury by inhibiting MAPK signaling. Immunol. Lett. 2023, 264, 31–35. [Google Scholar] [CrossRef]
- Wu, J.; Sun, C.; Wang, R.; Li, J.; Zhou, M.; Yan, M.; Xue, X.; Wang, C. Cardioprotective effect of paeonol against epirubicin-induced heart injury via regulating miR-1 and PI3K/AKT pathway. Chem. Biol. Interact. 2018, 286, 17–25. [Google Scholar] [CrossRef]
- Sun, X.; Xiang, H.; Liu, Z.; Xiao, H.; Li, X.; Gong, W.; Pan, L.; Zhao, L.; Yao, J.; Sun, C.; et al. Jingfang Granules alleviates bleomycin-induced acute lung injury through regulating PI3K/Akt/mTOR signaling pathway. J. Ethnopharmacol. 2024, 318, 116946. [Google Scholar] [CrossRef]
- Ji, W.; Zhang, X.; Sang, C.; Wang, H.; Zhou, K.; Zhang, Y.; Bo, L. Punicalin attenuates LPS-induced acute lung injury by inhibiting inflammatory cytokine production and MAPK/NF-kappaB signaling in mice. Heliyon 2023, 9, e15434. [Google Scholar] [CrossRef] [PubMed]
- Cong, Z.; Li, D.; Tao, Y.; Lv, X.; Zhu, X. α2A-AR antagonism by BRL-44408 maleate attenuates acute lung injury in rats with downregulation of ERK1/2, p38MAPK, and p65 pathway. J. Cell. Physiol 2020, 235, 6905–6914. [Google Scholar] [CrossRef] [PubMed]
- Hu, X.; Xu, Q.; Wan, H.; Hu, Y.; Xing, S.; Yang, H.; Gao, Y.; He, Z. PI3K-Akt-mTOR/PFKFB3 pathway mediated lung fibroblast aerobic glycolysis and collagen synthesis in lipopolysaccharide-induced pulmonary fibrosis. Lab. Investig. 2020, 100, 801–811. [Google Scholar] [CrossRef] [PubMed]
- Barkat, M.Q.; Li, Q.; Manzoor, M.; Xu, C.; Hussain, N.; Salawi, A.; Yang, H.; Hussain, M. Sepsis-induced ALI/ARDS beyond supportive care: Molecular mechanisms and cutting-edge therapies. Int. Immunopharmacol. 2025, 166, 115495. [Google Scholar] [CrossRef]
- Leal, A.P.F.; Nieto Marin, V.; Cabistany, V.V.; Morales, J.; Buccini, D.F.; Franco, O.L. Applicability of mouse models for induction of severe acute lung injury. Pulm. Pharmacol. Ther. 2024, 86, 102316. [Google Scholar] [CrossRef]
- Xing, D.; Liao, S.; Li, Q.; Xiao, Y.; Ye, M.; Yang, Q. Optimization of Ultrasonic Extraction Technology of Flavonoids from Bombyx Batryticatus. Chin. Tradit. Pat. Med. 2018, 39, 1727. [Google Scholar] [CrossRef]
- Fan, S.; Yang, G.; Zhang, J.; Li, J.; Bai, B. Optimization of Ultrasound-Assisted Extraction Using Response Surface Methodology for Simultaneous Quantitation of Six Flavonoids in Flos Sophorae Immaturus and Antioxidant Activity. Molecules 2020, 25, 1767. [Google Scholar] [CrossRef]
- Jiang, X.; Chen, Y.; Shi, L.G. Optimization of flavonoids extraction from Bombyx batryticatus using response surface methodology and evaluation of their antioxidant and anticancer activities in vitro. Food. Sci. Biotechnol. 2013, 22, 1707–1715. [Google Scholar] [CrossRef]
- Zhen, D.; Xuan, T.Q.; Hu, B.; Bai, X.; Fu, D.N.; Wang, Y.; Wu, Y.; Yang, J.; Ma, Q. Pteryxin attenuates LPS-induced inflammatory responses and inhibits NLRP3 inflammasome activation in RAW264.7 cells. J. Ethnopharmacol. 2022, 284, 114753. [Google Scholar] [CrossRef]
- Lv, H.; Liu, Q.; Wen, Z.; Feng, H.; Deng, X.; Ci, X. Xanthohumol ameliorates lipopolysaccharide (LPS)-induced acute lung injury via induction of AMPK/GSK3beta-Nrf2 signal axis. Redox. Biol. 2017, 12, 311–324. [Google Scholar] [CrossRef]
- Wei, J.; Liu, Z.; Sun, H.; Xu, L. Perillaldehyde ameliorates lipopolysaccharide-induced acute lung injury via suppressing the cGAS/STING signaling pathway. Int. Immunopharmacol. 2024, 130, 111641. [Google Scholar] [CrossRef]
- Smith, K.M.; Mrozek, J.D.; Simonton, S.C.; Bing, D.R.; Meyers, P.A.; Connett, J.E.; Mammel, M.C. Prolonged partial liquid ventilation using conventional and high-frequency ventilatory techniques: Gas exchange and lung pathology in an animal model of respiratory distress syndrome. Crit. Care Med. 1997, 25, 1888–1897. [Google Scholar] [CrossRef] [PubMed]









Disclaimer/Publisher’s Note: The statements, opinions and data contained in all publications are solely those of the individual author(s) and contributor(s) and not of MDPI and/or the editor(s). MDPI and/or the editor(s) disclaim responsibility for any injury to people or property resulting from any ideas, methods, instructions or products referred to in the content. |
© 2025 by the authors. Licensee MDPI, Basel, Switzerland. This article is an open access article distributed under the terms and conditions of the Creative Commons Attribution (CC BY) license (https://creativecommons.org/licenses/by/4.0/).
Share and Cite
Li, W.; Song, S.; Li, W.; Chen, J. Flavonoid-Rich Extract from Bombyx batryticatus Alleviate LPS-Induced Acute Lung Injury via the PI3K/MAPK/NF-κB Pathway. Int. J. Mol. Sci. 2025, 26, 12057. https://doi.org/10.3390/ijms262412057
Li W, Song S, Li W, Chen J. Flavonoid-Rich Extract from Bombyx batryticatus Alleviate LPS-Induced Acute Lung Injury via the PI3K/MAPK/NF-κB Pathway. International Journal of Molecular Sciences. 2025; 26(24):12057. https://doi.org/10.3390/ijms262412057
Chicago/Turabian StyleLi, Wenkai, Sifan Song, Wenyong Li, and Jing Chen. 2025. "Flavonoid-Rich Extract from Bombyx batryticatus Alleviate LPS-Induced Acute Lung Injury via the PI3K/MAPK/NF-κB Pathway" International Journal of Molecular Sciences 26, no. 24: 12057. https://doi.org/10.3390/ijms262412057
APA StyleLi, W., Song, S., Li, W., & Chen, J. (2025). Flavonoid-Rich Extract from Bombyx batryticatus Alleviate LPS-Induced Acute Lung Injury via the PI3K/MAPK/NF-κB Pathway. International Journal of Molecular Sciences, 26(24), 12057. https://doi.org/10.3390/ijms262412057

