You are currently viewing a new version of our website. To view the old version click .
  • This is an early access version, the complete PDF, HTML, and XML versions will be available soon.
  • Article
  • Open Access

12 December 2025

The Disruption of Cyp7b1 Controls IGFBP2 and Prediabetes Exerted Through Different Hydroxycholesterol Metabolites

,
,
,
,
,
,
,
,
and
1
Departamento de Bioquímica y Biología Molecular y Celular, Facultad de Veterinaria, Instituto de Investigación Sanitaria de Aragón, Universidad de Zaragoza, E-50013 Zaragoza, Spain
2
Instituto Agroalimentario de Aragón, CITA, Universidad de Zaragoza, E-50013 Zaragoza, Spain
3
CIBER de Fisiopatología de la Obesidad y Nutrición, Instituto de Salud Carlos III, E-28029 Madrid, Spain
4
Departamento de Producción Animal y Ciencia de los Alimentos, Escuela Politécnica Superior de Huesca, Instituto de Investigación Sanitaria de Aragón, Universidad de Zaragoza, E-22002 Huesca, Spain
This article belongs to the Topic Animal Models of Human Disease 3.0

Abstract

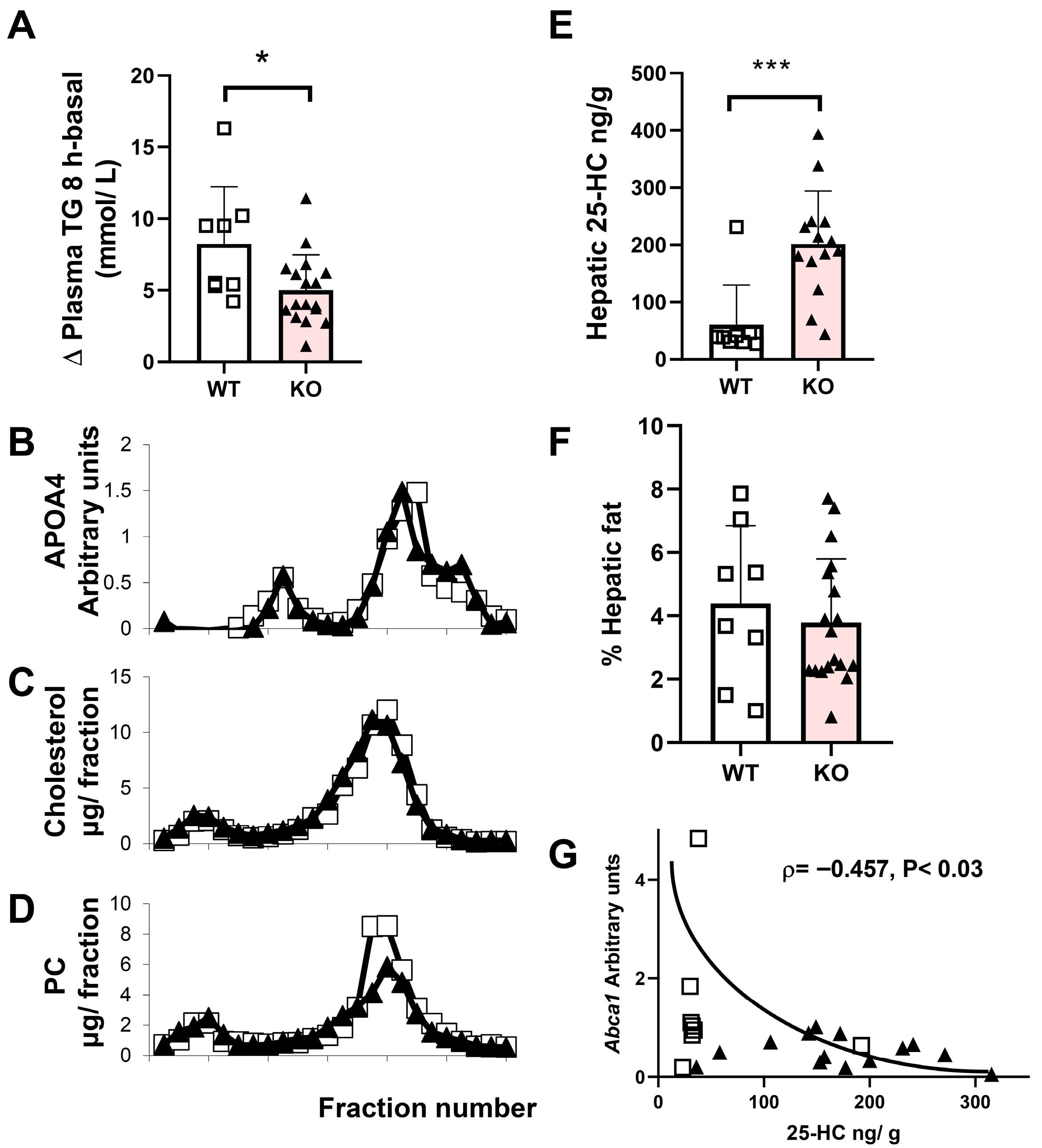
Cytochrome P450, family 7, subfamily b, polypeptide 1 (CYP7B1) is a widely expressed enzyme involved in the hydroxylation of sterols. Generated by transposon technology in zygotes, male rats lacking Cyp7b1 expression in homozygosis showed an absence of Cyp7b1 mRNA expression in the liver, small intestine, adipose tissue, and muscle. Elevated levels of 25-hydroxycholesterol were found in the liver of mutant rats. After overnight fasting, plasma triglyceride (TG) levels were increased in the homozygous rats. In agreement with this, increased hepatic secretion of very-low-density lipoprotein-TG (VLDL) in fasting rats treated with tyloxapol and decreased low-density receptor protein (LDLr) on the hepatocyte plasma membranes were observed. The decrease in LDLr was not due to decreased mRNA expression but to increased expressions of its proteases (Psck9 and Mylip). RNA sequencing identified Fasn, Igfbp2, and Pcsk9 as targets of the Cyp7b1 absence. However, the hepatic protein contents of IGFBP2 were increased in Cyp7b1-deficient rats, accompanied by a normal glucose tolerance test. HepG2 cells lacking CYP7B1 showed increased expressions of FASN and IGFBP2. These results suggest a role of CYP7B1 in the control of hepatic IGFBP2 and VLDL-TG secretion as a prediabetes sign exerted through 25-hydroxycholesterol and transcriptional or translational mechanisms depending on the species.

Article Metrics

Citations

Article Access Statistics

Multiple requests from the same IP address are counted as one view.