Herbal Composition Inhibits Mitochondrial Oxidative Phosphorylation to Prevent HER2-Positive Breast Cancer and Identifies Potential Active Compounds
Abstract
1. Introduction
2. Results
2.1. Component Analysis of SLC by UHPLC-Q-TOF/MS
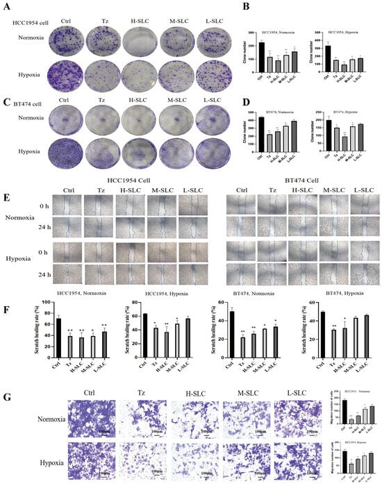
2.2. Colony Formation, Wound Healing, and Cell Migration Assays
2.3. Glucose Uptake, Intracellular ATP Content, Real-Time ATP Production Rate and Oxygen Consumption Rate (OCR)
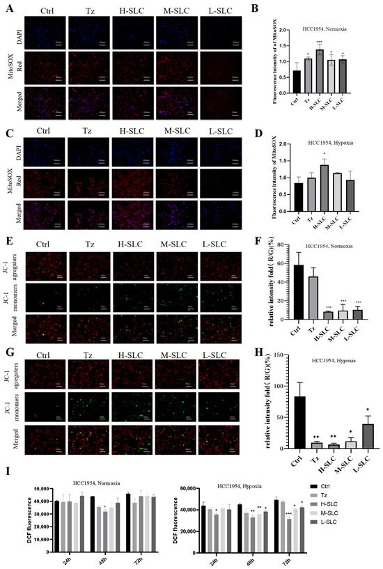
2.4. Detection of Mitochondrial Reactive Oxygen Species (mtROS), Mitochondrial Membrane Potential (MMP) and Intracellular Reactive Oxygen Species (ROS)
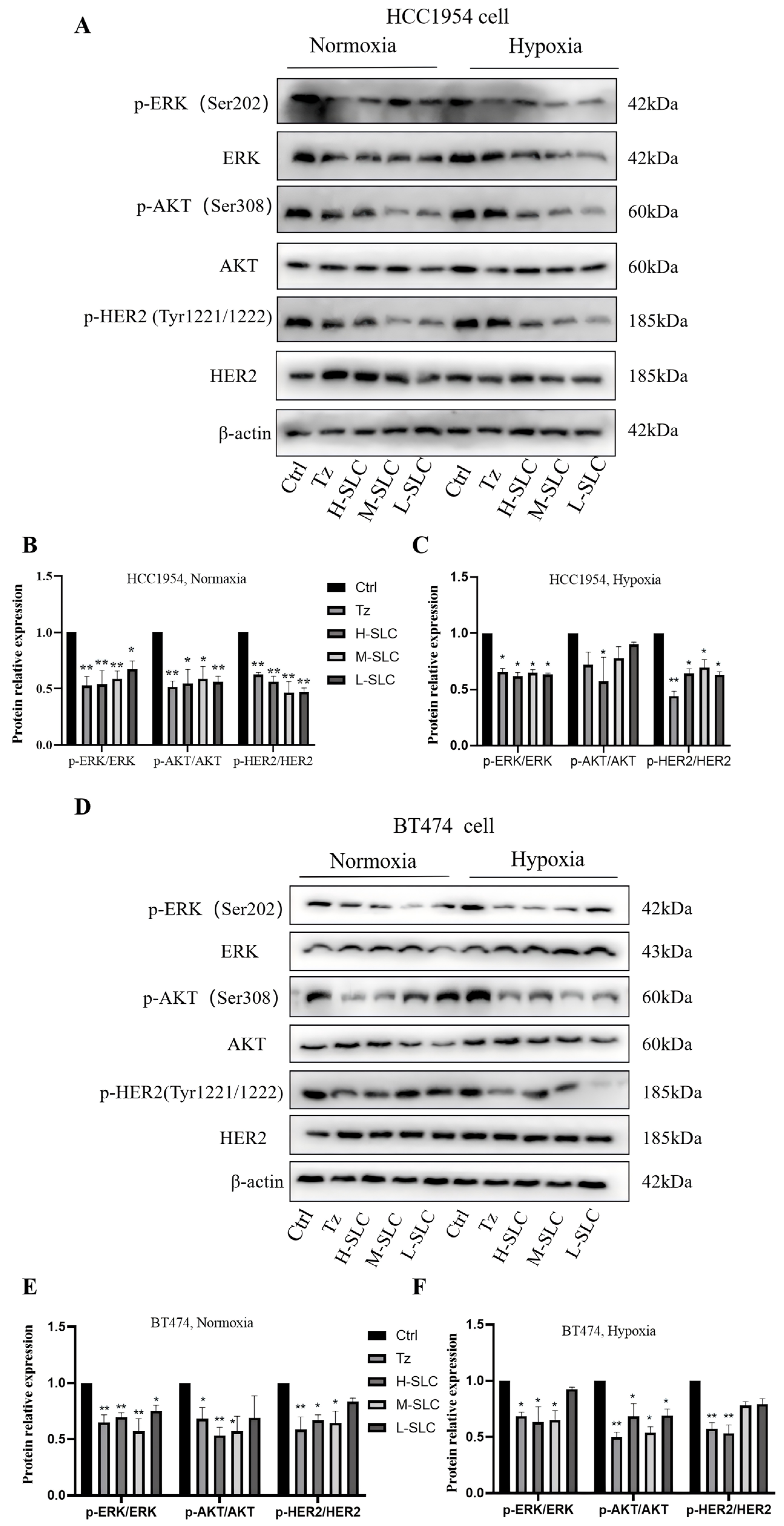
2.5. SLC Inhibited the HER2 Signaling Pathway
2.6. SLC Inhibited the Activation of PDK1 to Suppress Mitochondrial Oxidative Phosphorylation in HCC1954 Breast Cancer Cells
2.7. SLC Inhibited PDK1, Inducing Apoptosis in HER2-Positive HCC1954 Breast Cancer Cells
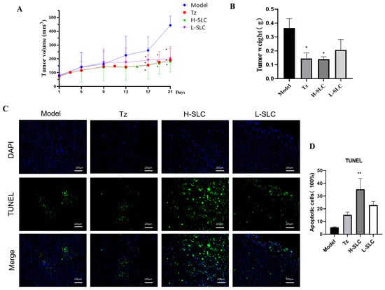
2.8. SLC Inhibits Tumor Growth and Induces Cell Apoptosis in the HCC1954 Xenograft Model
2.9. SLC Repress HER2 Signaling Pathway, Reduce PDK1 and Regulate SIRT1/PGC-1α/NRF1/TFAM Signaling in HCC1954 Xenografts Model
2.10. Molecular Docking and Molecular Dynamics of Bioactive Compounds from SLC on the Essential Target Protein PDK1
3. Discussion
4. Materials and Methods
4.1. Chemicals and Reagents
4.2. Preparation of Herbal Formulations Extracts
4.3. Characterization of SLC via UHPLC-Q-TOF/MS
4.4. Cell Culture and Colony Formation
4.5. Wound Healing and Cell Migration Assay
4.6. Determination of Glucose Uptake, Intracellular ATP Content Assays and Pyruvate Dehydrogenase (PDH) Activity
4.7. Real-Time ATP Production Rate and Oxygen Consumption Rate (OCR)
4.8. Mitochondrial Reactive Oxygen Species (mt-ROS) Measurement
4.9. Mitochondrial Membrane Potential (MMP) Assessment
4.10. Intracellular Reactive Oxygen Species (ROS) Measurement
4.11. Western Blot Analysis
4.12. PDK1 Overexpression Assay
4.13. Xenograft Model in Nude Mice
4.14. Molecular Docking and Analysis
4.15. Statistical Analysis
5. Conclusions
Supplementary Materials
Author Contributions
Funding
Institutional Review Board Statement
Informed Consent Statement
Data Availability Statement
Conflicts of Interest
References
- Li, Y.W.; Dai, L.J.; Wu, X.R.; Zhao, S.; Xu, Y.Z.; Jin, X.; Xiao, Y.; Wang, Y.; Lin, C.J.; Zhou, Y.F.; et al. Molecular characterization and classification of her2-positive breast cancer inform tailored therapeutic strategies. Cancer Res. 2024, 84, 3669–3683. [Google Scholar] [CrossRef]
- Papageorgiou, D.; Liouta, G.; Sapantzoglou, I.; Zachariou, E.; Pliakou, D.; Papakonstantinou, K.; Floros, T.; Pliakou, E. Her2-positive serous endometrial cancer treatment: Current clinical practice and future directions. Medicina 2024, 60, 2012. [Google Scholar] [CrossRef] [PubMed]
- Liu, S.; Lan, B.; Wang, Y.; Yang, T.; Li, L.; Ge, H.; Zeng, C.; Xu, B.; Qian, H.; Ma, F. Pyrotinib and trastuzumab combination treatment synergistically overcomes her2 dependency in her2-positive breast cancer: Insights from the phila trial. EBioMedicine 2024, 109, 105379. [Google Scholar] [CrossRef] [PubMed]
- Sung, W.W.Y.; Sharma, K.; Chan, A.W.; Al Khaifi, M.; Oldenburger, E.; Chuk, E. A narrative review of the challenges and impact of breast cancer treatment in older adults beyond cancer diagnosis. Ann. Palliat. Med. 2024, 13, 1521–1529. [Google Scholar] [CrossRef]
- Romond, E.H.; Perez, E.A.; Bryant, J.; Suman, V.J.; Geyer, C.E., Jr.; Davidson, N.E.; Tan-Chiu, E.; Martino, S.; Paik, S.; Kaufman, P.A.; et al. Trastuzumab plus adjuvant chemotherapy for operable her2-positive breast cancer. N. Engl. J. Med. 2005, 353, 1673–1684. [Google Scholar] [CrossRef]
- Kümler, I.; Tuxen, M.K.; Nielsen, D.L. A systematic review of dual targeting in her2-positive breast cancer. Cancer Treat. Rev. 2014, 40, 259–270. [Google Scholar] [CrossRef]
- Cheng, T.C.; Hung, M.C.; Wang, L.H.; Tu, S.H.; Wu, C.H.; Yen, Y.; Chen, C.L.; Whang-Peng, J.; Lee, W.J.; Liao, Y.C.; et al. Histamine n-methyltransferase (hnmt) as a potential auxiliary biomarker for predicting adaptability to anti-her2 drug treatment in breast cancer patients. Biomark. Res. 2025, 13, 7. [Google Scholar] [CrossRef]
- Chen, X.; Huang, J.; Xie, X.; Chen, L.; Lan, X.; Song, L.; Bai, X.; Du, C. Apatinib and trastuzumab-based chemotherapy for heavily treated primary trastuzumab-resistant metastatic breast cancer. J. Cancer Res. Ther. 2024, 20, 1991–1996. [Google Scholar] [CrossRef] [PubMed]
- Liu, S.; Zhang, X.; Wang, W.; Li, X.; Sun, X.; Zhao, Y.; Wang, Q.; Li, Y.; Hu, F.; Ren, H. Metabolic reprogramming and therapeutic resistance in primary and metastatic breast cancer. Mol. Cancer 2024, 23, 261. [Google Scholar] [CrossRef]
- Kandasamy, T.; Sarkar, S.; Ghosh, S.S. Harnessing drug repurposing to combat breast cancer by targeting altered metabolism and epithelial-to-mesenchymal transition pathways. ACS Pharmacol. Transl. Sci. 2024, 7, 3780–3794. [Google Scholar] [CrossRef]
- Abuelreich, S.; Leon, N.; Medina, D.; Sahni, M.; Krishnan, K.; Bush, J. Evaluating the metabolite profile of her2-positive breast cancer cells. FASEB J. 2020, 34, 1. [Google Scholar] [CrossRef]
- Garg, P.; Singhal, G.; Horne, D.; Salgia, R.; Singhal, S.S. Metabolic reprogramming in breast cancer: Pathways driving progression, drug resistance, and emerging therapeutics. Biochim. Biophys. Acta Rev. Cancer 2025, 1880, 189396. [Google Scholar] [CrossRef]
- Devi, D.; Sharma, K.; Khan, T.; Rani, H.; Rana, R.; Sharma, H.; Kaur, P.; Prajapati, L.; Rizwan, A.; Allieu, M.; et al. Hypoxia-driven metabolic and molecular reprogramming: From tumor microenvironment to therapeutic interventions. Pathol. Res. Pract. 2025, 276, 156271. [Google Scholar] [CrossRef] [PubMed]
- Jia, D.; Park, J.H.; Jung, K.H.; Levine, H.; Kaipparettu, B.A. Elucidating the metabolic plasticity of cancer: Mitochondrial reprogramming and hybrid metabolic states. Cells 2018, 7, 21. [Google Scholar] [CrossRef] [PubMed]
- Sica, V.; Bravo-San Pedro, J.M.; Stoll, G.; Kroemer, G. Oxidative phosphorylation as a potential therapeutic target for cancer therapy. Int. J. Cancer 2020, 146, 10–17. [Google Scholar] [CrossRef] [PubMed]
- Patel, M.S.; Nemeria, N.S.; Furey, W.; Jordan, F. The pyruvate dehydrogenase complexes: Structure-based function and regulation. J. Biol. Chem. 2014, 289, 16615–16623. [Google Scholar] [CrossRef]
- Saunier, E.; Benelli, C.; Bortoli, S. The pyruvate dehydrogenase complex in cancer: An old metabolic gatekeeper regulated by new pathways and pharmacological agents. Int. J. Cancer 2016, 138, 809–817. [Google Scholar] [CrossRef]
- Dupuy, F.; Tabariès, S.; Andrzejewski, S.; Dong, Z.; Blagih, J.; Annis, M.G.; Omeroglu, A.; Gao, D.; Leung, S.; Amir, E.; et al. Pdk1-dependent metabolic reprogramming dictates metastatic potential in breast cancer. Cell Metab. 2015, 22, 577–589. [Google Scholar] [CrossRef]
- Kim, J.W.; Tchernyshyov, I.; Semenza, G.L.; Dang, C.V. Hif-1-mediated expression of pyruvate dehydrogenase kinase: A metabolic switch required for cellular adaptation to hypoxia. Cell Metab. 2006, 3, 177–185. [Google Scholar] [CrossRef]
- Peng, F.; Wang, J.H.; Fan, W.J.; Meng, Y.T.; Li, M.M.; Li, T.T.; Cui, B.; Wang, H.F.; Zhao, Y.; An, F.; et al. Glycolysis gatekeeper pdk1 reprograms breast cancer stem cells under hypoxia. Oncogene 2018, 37, 1062–1074. [Google Scholar] [CrossRef]
- Tataranni, T.; Piccoli, C. Dichloroacetate (dca) and cancer: An overview towards clinical applications. Oxid. Med. Cell Longev. 2019, 2019, 8201079. [Google Scholar] [CrossRef] [PubMed]
- Gan, L.; Yang, Y.; Liang, Z.; Zhang, M.; He, Y.; Zhang, S.-L. Targeting the pyruvate dehydrogenase complex/pyruvate dehydrogenase kinase (pdc/pdk) axis to discover potent pdk inhibitors through structure-based virtual screening and pharmacological evaluation. Eur. J. Med. Chem. 2024, 264, 116008. [Google Scholar] [CrossRef]
- Varuzhanyan, G.; Chen, C.C.; Freeland, J.; He, T.; Tran, W.; Song, K.; Wang, L.; Cheng, D.; Xu, S.; Dibernardo, G.A.; et al. Pgc-1α drives small cell neuroendocrine cancer progression toward an ascl1-expressing subtype with increased mitochondrial capacity. Proc. Natl. Acad. Sci. USA 2024, 121, e1878085175. [Google Scholar] [CrossRef]
- Ai, Z.; Yuan, D.; Dong, R.; Zhou, S.; Cao, J. Rostellularia procumbens (l) nees. Extract attenuates adriamycin-induced nephropathy by maintaining mitochondrial dynamics balance via sirt1/pgc-1α signaling pathway activation. J. Ethnopharmacol. 2024, 340, 119297. [Google Scholar] [CrossRef]
- Cadassou, O.; Jordheim, L.P. Oxphos inhibitors, metabolism and targeted therapies in cancer. Biochem. Pharmacol. 2023, 211, 115531. [Google Scholar] [CrossRef]
- Wang, S.; Fu, J.L.; Hao, H.F.; Jiao, Y.N.; Li, P.P.; Han, S.Y. Metabolic reprogramming by traditional chinese medicine and its role in effective cancer therapy. Pharmacol. Res. 2021, 170, 105728. [Google Scholar] [CrossRef] [PubMed]
- Huang, X.; Qin, F.; Zhang, H.M.; Xiao, H.B.; Wang, L.X.; Zhang, X.Y.; Ren, P. Cardioprotection by guanxin ii in rats with acute myocardial infarction is related to its three compounds. J. Ethnopharmacol. 2009, 121, 268–273. [Google Scholar] [CrossRef]
- Zhang, X.; Cai, Y.; Chen, M.; Chen, L.; Mao, Y.; He, R.; Yang, P.; Xu, M.; Yan, H.; Zhao, Q. Danshen-chuanxiong-honghua ameliorates neurological function and inflammation in traumatic brain injury in rats via modulating ghrelin/ghsr. J. Ethnopharmacol. 2025, 345, 119625. [Google Scholar] [CrossRef]
- Huang, J.; Zhang, J.; Sun, C.; Yang, R.; Sheng, M.; Hu, J.; Kai, G.; Han, B. Adjuvant role of Salvia miltiorrhiza bunge in cancer chemotherapy: A review of its bioactive components, health-promotion effect and mechanisms. J. Ethnopharmacol. 2024, 318, 117022. [Google Scholar] [CrossRef]
- Bhansali, S.; Sohi, K.; Dhawan, V. Hypoxia-induced mitochondrial reactive oxygen species (mtros) differentially regulates smooth muscle cell (smc) proliferation of pulmonary and systemic vasculature. Mitochondrion 2021, 57, 97–107. [Google Scholar] [CrossRef] [PubMed]
- Kong, Q.; Niu, Y.; Feng, H.; Yu, X.; Wang, B.; Liu, X.; Chen, Y.; Wang, F.; Tian, J.; Zhou, H. Ligusticum chuanxiong hort.: A review of its phytochemistry, pharmacology, and toxicology. J. Pharm. Pharmacol. 2024, 76, 1404–1430. [Google Scholar] [CrossRef]
- Mukherjee, A.; Ghosh, K.K.; Chakrabortty, S.; Gulyás, B.; Padmanabhan, P.; Ball, W.B. Mitochondrial reactive oxygen species in infection and immunity. Biomolecules 2024, 14, 670. [Google Scholar] [CrossRef] [PubMed]
- Zhang, L.; Yang, S.; Cui, H.; Hang, C.; Wang, X.; An, L.; Shan, Z.; Liang, Z.; Shao, R.; Tang, Z. Hypothermia regulates mitophagy and apoptosis via pink1/parkin-vdac 3 signaling pathway during oxygen-glucose deprivation/recovery injury. Sci. Rep. 2025, 15, 4607. [Google Scholar] [CrossRef]
- Jin, X.; Zhang, Y.; Cao, X.; Wang, P.; Ren, C.; Cai, J.; Wang, X.; Jing, H.; Sun, Q.; Li, F. Her2-targeted affibody molecule 99mtc-abh2 for imaging her2 expression in breast cancer. Clin. Nucl. Med. 2025, 50, 25–30. [Google Scholar] [CrossRef]
- Subramaniam, S.; Jeet, V.; Gunter, J.H.; Clements, J.A.; Batra, J. Allele-specific microrna-mediated regulation of a glycolysis gatekeeper pdk1 in cancer metabolism. Cancers 2021, 13, 3582. [Google Scholar] [CrossRef]
- Yang, Q.; Wu, F.; Zhang, Y.; Wang, R. Foxm1 regulates glycolysis in nasopharyngeal carcinoma cells through pdk1. J. Cell. Mol. Med. 2022, 26, 3783–3796. [Google Scholar] [CrossRef]
- Yang, L.; Ye, F.; Zeng, L.; Li, Y.; Chai, W. Knockdown of hmgb1 suppresses hypoxia-induced mitochondrial biogenesis in pancreatic cancer cells. Onco Targets Ther. 2020, 13, 1187–1198. [Google Scholar] [CrossRef] [PubMed]
- Abu Shelbayeh, O.; Arroum, T.; Morris, S.; Busch, K.B. Pgc-1α is a master regulator of mitochondrial lifecycle and ros stress response. Antioxidants 2023, 12, 1075. [Google Scholar] [CrossRef]
- Zhang, W.; Su, J.; Xu, H.; Yu, S.; Liu, Y.; Zhang, Y.; Sun, L.; Yue, Y.; Zhou, X. Dicumarol inhibits pdk1 and targets multiple malignant behaviors of ovarian cancer cells. PLoS ONE 2017, 12, e179672. [Google Scholar] [CrossRef]
- Gao, X.; Guo, X.; Yuan, W.; Jiang, S.; Lu, Z.; Luo, Q.; Zha, Y.; Wang, L.; Li, S.; Wang, K.; et al. Pyrotinib induces cell death in her2-positive breast cancer via triggering hsp90-dependent her2 degradation and ros/hsf-1-dependent oxidative dna damage. Cell Stress Chaperones 2024, 29, 777–791. [Google Scholar] [CrossRef] [PubMed]
- Hsin, K.Y.; Ghosh, S.; Kitano, H. Combining machine learning systems and multiple docking simulation packages to improve docking prediction reliability for network pharmacology. PLoS ONE 2013, 8, e83922. [Google Scholar] [CrossRef]
- Leng, X.; Kan, H.; Wu, Q.; Li, C.; Zheng, Y.; Peng, G. Inhibitory effect of Salvia miltiorrhiza extract and its active components on cervical intraepithelial neoplastic cells. Molecules 2022, 27, 1582. [Google Scholar] [CrossRef] [PubMed]
- Yang, F.; Chen, Z.R.; Yang, X.H.; Xu, Y.; Ran, N.J.; Liu, M.J.; Jin, S.G.; Jia, H.N.; Zhang, Y. Monomethyl lithospermate alleviates ischemic stroke injury in middle cerebral artery occlusion mice in vivo and protects oxygen glucose deprivation/reoxygenation induced shsy-5y cells in vitro via activation of pi3k/akt signaling. Front. Pharmacol. 2022, 13, 1024439. [Google Scholar] [CrossRef]
- Bai, M.M.; Shi, W.; Tian, J.M.; Lei, M.; Kim, J.H.; Sun, Y.N.; Kim, Y.H.; Gao, J.M. Soluble epoxide hydrolase inhibitory and anti-inflammatory components from the leaves of eucommia ulmoides oliver (duzhong). J. Agric. Food Chem. 2015, 63, 2198–2205. [Google Scholar] [CrossRef] [PubMed]
- Kun-Yi, H.; Yukiko, M.; Yoshiyuki, A.; Kyota, K.; Tokiko, W.; Yoshihiro, K.; Hiroaki, K. Systemsdock: A web server for network pharmacology-based prediction and analysis. Nucleic Acids Res. 2016, 44, W507–W513. [Google Scholar] [CrossRef]
- Ashton, T.M.; Mckenna, W.G.; Kunz-Schughart, L.A.; Higgins, G.S. Oxidative phosphorylation as an emerging target in cancer therapy. Clin. Cancer Res. 2018, 24, 2482–2490. [Google Scholar] [CrossRef]
- Whitaker-Menezes, D.; Martinez-Outschoorn, U.E.; Flomenberg, N.; Birbe, R.C.; Witkiewicz, A.K.; Howell, A.; Pavlides, S.; Tsirigos, A.; Ertel, A.; Pestell, R.G.; et al. Hyperactivation of oxidative mitochondrial metabolism in epithelial cancer cells in situ: Visualizing the therapeutic effects of metformin in tumor tissue. Cell Cycle 2011, 10, 4047–4064. [Google Scholar] [CrossRef]
- Zacksenhaus, E.; Shrestha, M.; Liu, J.C.; Vorobieva, I.; Chung, P.E.d.; Ju, Y.; Nir, U.; Jiang, Z. Mitochondrial oxphos induced by rb1 deficiency in breast cancer: Implications for anabolic metabolism, stemness, and metastasis. Trends Cancer 2017, 3, 768–779. [Google Scholar] [CrossRef]
- Xu, Y.; Xue, D.; Bankhead, A.R.d.; Neamati, N. Why all the fuss about oxidative phosphorylation (oxphos)? J. Med. Chem. 2020, 63, 14276–14307. [Google Scholar] [CrossRef] [PubMed]
- Wang, L.; Zhou, W.; Wang, W.; Liang, Y.; Xue, Q.; Zhang, Z.; Yuan, J.; Fang, X. Demethylzeylasteral inhibits oxidative phosphorylation complex biogenesis by targeting lrpprc in lung cancer. J. Cancer 2025, 16, 227–240. [Google Scholar] [CrossRef]
- Han, L.; Xiang, X.; Fu, Y.; Wei, S.; Zhang, C.; Li, L.; Liu, Y.; Lv, H.; Shan, B.; Zhao, L. Periplcymarin targets glycolysis and mitochondrial oxidative phosphorylation of esophageal squamous cell carcinoma: Implication in anti-cancer therapy. Phytomedicine 2024, 128, 155539. [Google Scholar] [CrossRef] [PubMed]
- Li, X.; Wu, Y.; Zhang, M.; Wang, F.; Yin, H.; Zhang, Y.; Zhao, S.; Ma, J.; Lv, M.; Lu, C. A new peptide inhibitor of c1qbp exhibits potent anti-tumour activity against triple negative breast cancer by impairing mitochondrial function and suppressing homologous recombination repair. Clin. Transl. Med. 2025, 15, e70162. [Google Scholar] [CrossRef]
- Carbone, D.; De Franco, M.; Pecoraro, C.; Bassani, D.; Pavan, M.; Cascioferro, S.; Parrino, B.; Cirrincione, G.; Dall’Acqua, S.; Moro, S.; et al. Discovery of the 3-amino-1,2,4-triazine-based library as selective pdk1 inhibitors with therapeutic potential in highly aggressive pancreatic ductal adenocarcinoma. Int. J. Mol. Sci. 2023, 24, 3679. [Google Scholar] [CrossRef]
- Wang, X.; Shen, X.; Yan, Y.; Li, H. Pyruvate dehydrogenase kinases (pdks): An overview toward clinical applications. Biosci. Rep. 2021, 41, BSR20204402. [Google Scholar] [CrossRef]
- Jeoung, N.H. Pyruvate dehydrogenase kinases: Therapeutic targets for diabetes and cancers. Diabetes Metab. J. 2015, 39, 188–197. [Google Scholar] [CrossRef]
- Xu, H.; He, Y.; Ma, J.; Zhao, Y.; Liu, Y.; Sun, L.; Su, J. Inhibition of pyruvate dehydrogenase kinase-1 by dicoumarol enhances the sensitivity of hepatocellular carcinoma cells to oxaliplatin via metabolic reprogramming. Int. J. Oncol. 2020, 57, 733–742. [Google Scholar] [CrossRef]
- Baber, M.A.; Gough, M.D.; Yeomans, L.; Giesler, K.; Muzzarelli, K.; Chen, C.-J.; Assar, Z.; Toogood, P.L. Identification of a selective pyruvate dehydrogenase kinase 1 (pdhk1) chemical probe by virtual screening. Eur. J. Med. Chem. 2025, 284, 117210. [Google Scholar] [CrossRef] [PubMed]
- Atas, E.; Oberhuber, M.; Kenner, L. The implications of pdk1-4 on tumor energy metabolism, aggressiveness and therapy resistance. Front. Oncol. 2020, 10, 583217. [Google Scholar] [CrossRef] [PubMed]
- Xu, J.; Zhu, Y.; Qian, J. Expression and clinical significance of pdk family in breast cancer based on data mining. Int. J. Clin. Exp. Pathol. 2021, 14, 97–106. [Google Scholar]
- Cormio, A.; Guerra, F.; Cormio, G.; Pesce, V.; Fracasso, F.; Loizzi, V.; Cantatore, P.; Selvaggi, L.; Gadaleta, M.N. The pgc-1α-dependent pathway of mitochondrial biogenesis is upregulated in type i endometrial cancer. Biochem. Biophys. Res. Commun. 2009, 390, 1182–1185. [Google Scholar] [CrossRef]
- Bruno, G.; Pietrafesa, M.; Crispo, F.; Piscazzi, A.; Maddalena, F.; Giordano, G.; Conteduca, V.; Garofoli, M.; Porras, A.; Esposito, F.; et al. Trap1 modulates mitochondrial biogenesis via pgc-1α/tfam signalling pathway in colorectal cancer cells. J. Mol. Med. 2024, 102, 1285–1296. [Google Scholar] [CrossRef]
- Praharaj, P.P.; Panigrahi, D.P.; Bhol, C.S.; Patra, S.; Mishra, S.R.; Mahapatra, K.K.; Behera, B.P.; Singh, A.; Patil, S.; Bhutia, S.K. Mitochondrial rewiring through mitophagy and mitochondrial biogenesis in cancer stem cells: A potential target for anti-csc cancer therapy. Cancer Lett. 2021, 498, 217–228. [Google Scholar] [CrossRef]
- Wang, J.; Wen, X.; Liu, J.; Sun, H. Mitochondrial biogenesis inhibitors for anticancer therapy: A review of recent patents. Recent. Pat. Anticancer. Drug Discov. 2016, 11, 332–341. [Google Scholar] [CrossRef]
- Zhang, D.; Tai, L.K.; Wong, L.L.; Chiu, L.L.; Sethi, S.K.; Koay, E.S. Proteomic study reveals that proteins involved in metabolic and detoxification pathways are highly expressed in her-2/neu-positive breast cancer. Mol. Cell. Proteom. 2005, 4, 1686–1696. [Google Scholar] [CrossRef]
- Walsh, A.J.; Cook, R.S.; Manning, H.C.; Hicks, D.J.; Lafontant, A.; Arteaga, C.L.; Skala, M.C. Optical metabolic imaging identifies glycolytic levels, subtypes, and early-treatment response in breast cancer. Cancer Res. 2013, 73, 6164–6174. [Google Scholar] [CrossRef] [PubMed]
- Vlashi, E.; Lagadec, C.; Vergnes, L.; Reue, K.; Frohnen, P.; Chan, M.; Alhiyari, Y.; Dratver, M.B.; Pajonk, F. Metabolic differences in breast cancer stem cells and differentiated progeny. Breast Cancer Res. Treat. 2014, 146, 525–534. [Google Scholar] [CrossRef] [PubMed]
- Akagi, S.; Nakamura, K.; Kondo, M.; Hirohata, S.; Udono, H.; Nishida, M.; Saito, Y.; Yoshida, M.; Miyoshi, T.; Ito, H. Evidence for hypoxia-induced shift in atp production from glycolysis to mitochondrial respiration in pulmonary artery smooth muscle cells in pulmonary arterial hypertension. J. Clin. Med. 2023, 12, 5028. [Google Scholar] [CrossRef]
- Littleflower, A.B.; Antony, G.R.; Parambil, S.T.; Subhadradevi, L. Metabolic phenotype intricacies on altered glucose metabolism of breast cancer cells upon glut-1 inhibition and mimic hypoxia in vitro. Appl. Biochem. Biotechnol. 2023, 195, 5838–5854. [Google Scholar] [CrossRef] [PubMed]
- Suganuma, N.; Saito, N.; Yasukawa, M.; Yamanaka, T.; Yamashita, T.; Miyagi, Y.; Saito, A.; Hoshino, D. Exposure to hypoxic conditions up-regulates her2 in breast cancer cell lines. Anticancer Res. 2024, 44, 5187–5192. [Google Scholar] [CrossRef]










Disclaimer/Publisher’s Note: The statements, opinions and data contained in all publications are solely those of the individual author(s) and contributor(s) and not of MDPI and/or the editor(s). MDPI and/or the editor(s) disclaim responsibility for any injury to people or property resulting from any ideas, methods, instructions or products referred to in the content. |
© 2025 by the authors. Licensee MDPI, Basel, Switzerland. This article is an open access article distributed under the terms and conditions of the Creative Commons Attribution (CC BY) license (https://creativecommons.org/licenses/by/4.0/).
Share and Cite
Zhao, Y.; Hu, W.; Wang, X.; Ren, Z.; Gong, Y.; Liu, L.; Sun, Y. Herbal Composition Inhibits Mitochondrial Oxidative Phosphorylation to Prevent HER2-Positive Breast Cancer and Identifies Potential Active Compounds. Int. J. Mol. Sci. 2025, 26, 11970. https://doi.org/10.3390/ijms262411970
Zhao Y, Hu W, Wang X, Ren Z, Gong Y, Liu L, Sun Y. Herbal Composition Inhibits Mitochondrial Oxidative Phosphorylation to Prevent HER2-Positive Breast Cancer and Identifies Potential Active Compounds. International Journal of Molecular Sciences. 2025; 26(24):11970. https://doi.org/10.3390/ijms262411970
Chicago/Turabian StyleZhao, Yi, Wenxiu Hu, Xinnan Wang, Zhiyue Ren, Yumeng Gong, Lu Liu, and Youzhi Sun. 2025. "Herbal Composition Inhibits Mitochondrial Oxidative Phosphorylation to Prevent HER2-Positive Breast Cancer and Identifies Potential Active Compounds" International Journal of Molecular Sciences 26, no. 24: 11970. https://doi.org/10.3390/ijms262411970
APA StyleZhao, Y., Hu, W., Wang, X., Ren, Z., Gong, Y., Liu, L., & Sun, Y. (2025). Herbal Composition Inhibits Mitochondrial Oxidative Phosphorylation to Prevent HER2-Positive Breast Cancer and Identifies Potential Active Compounds. International Journal of Molecular Sciences, 26(24), 11970. https://doi.org/10.3390/ijms262411970
