Putative Role of Fatty Acid Metabolic Therapy Using Ketogenic Diet and HIF-1α Inhibition in Hepatocellular Carcinoma: Evidence from an In Vitro Study
Abstract
1. Introduction
2. Results
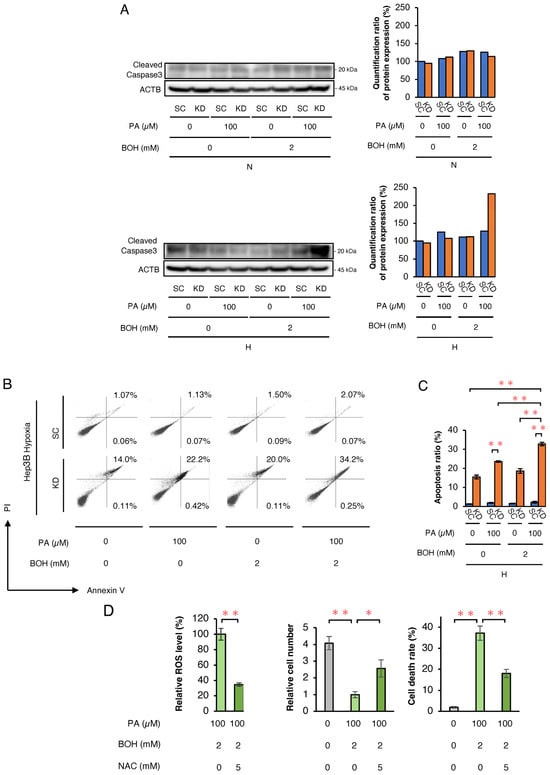
2.1. Effect of HIF-1α Knockdown (KD) on ROS Production and Cell Growth in a HCC Cell Line (Hep3B and HepG2) with Treatment of FA and/or Ketone Bodies Under Hypoxic Conditions
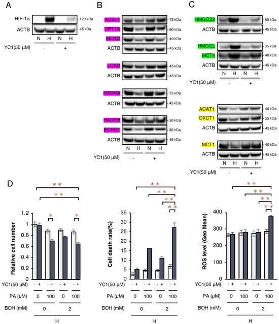
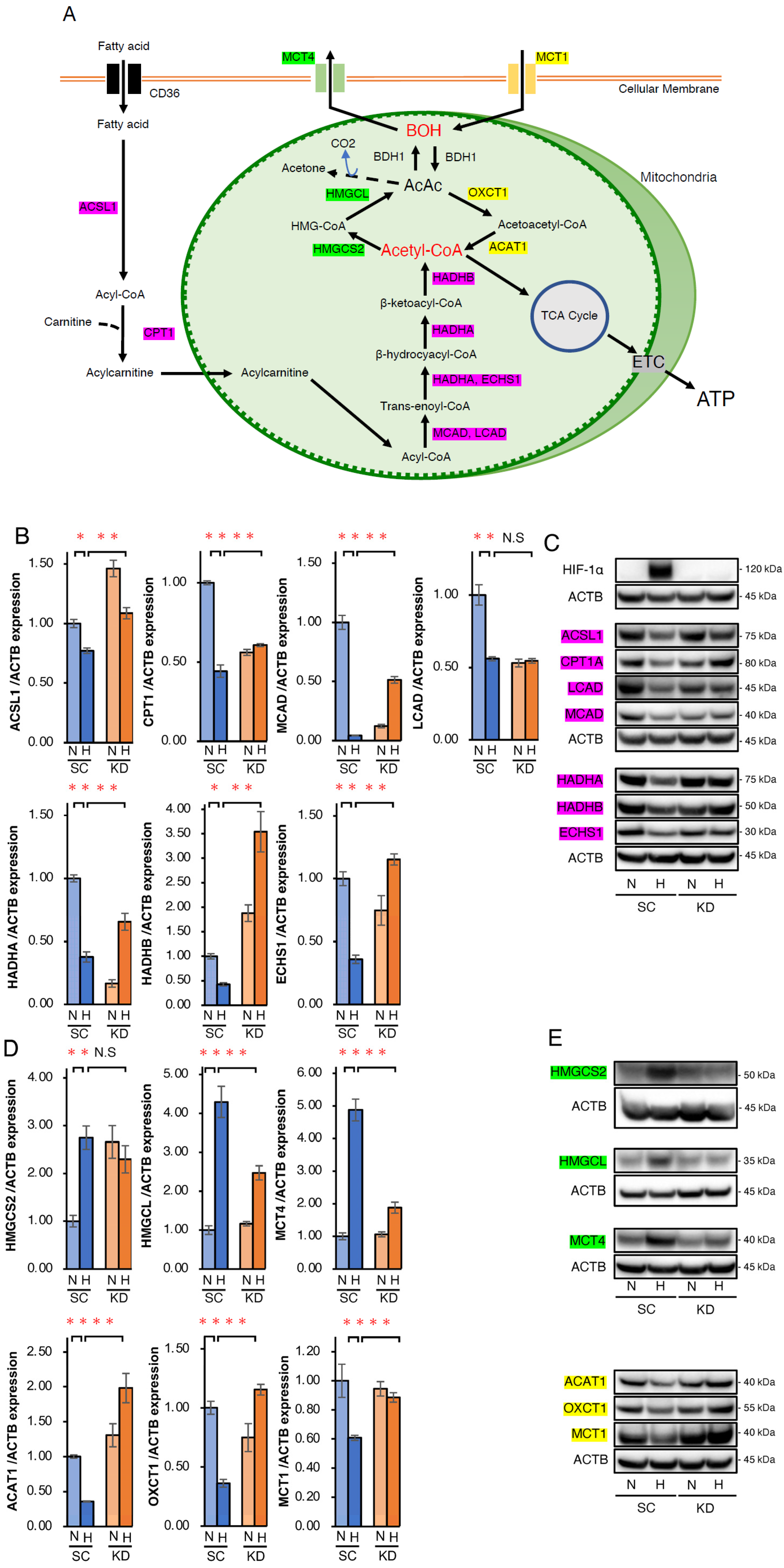
2.2. Analysis of the Expression of Genes Related to Ketone Body and Fatty Acid Metabolism
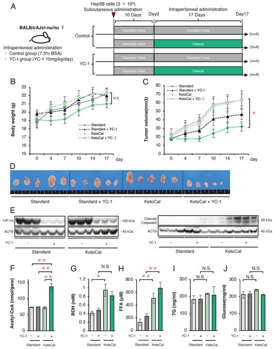
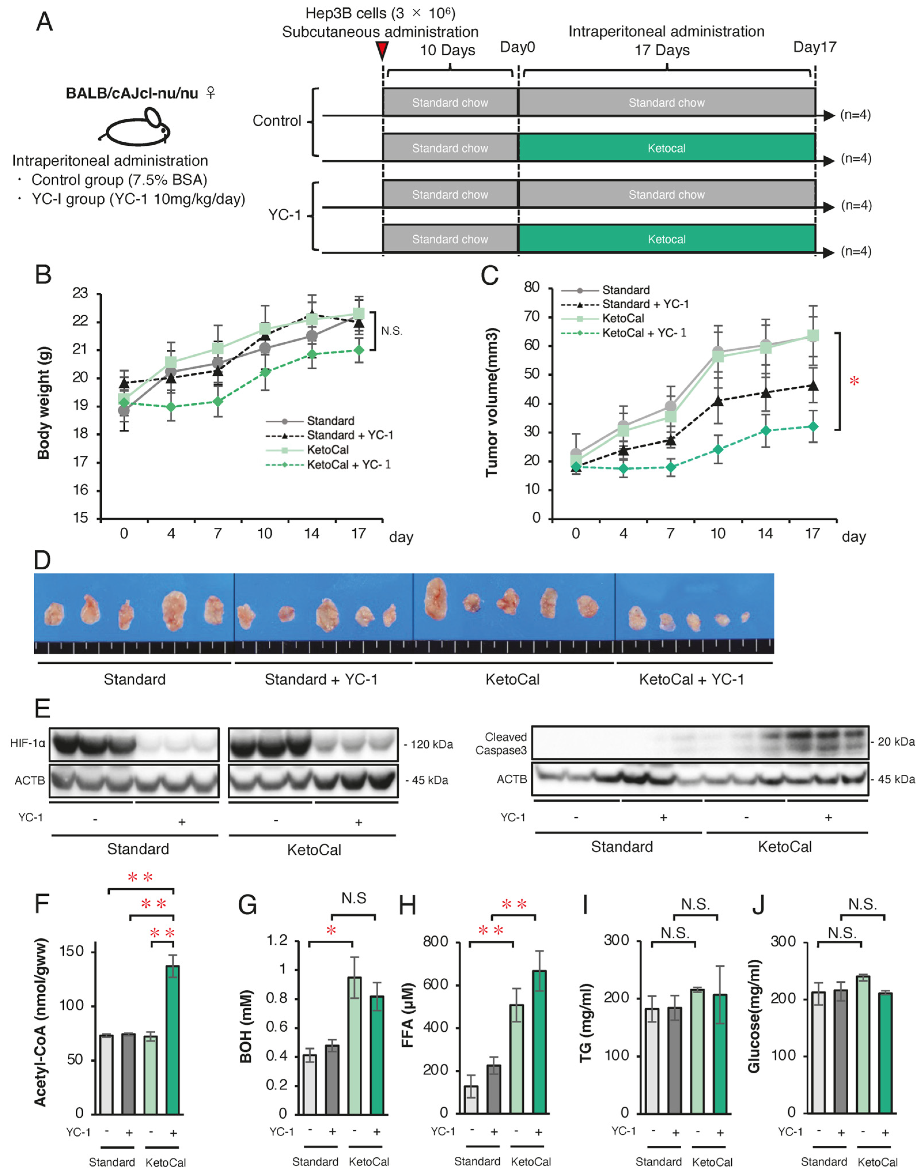
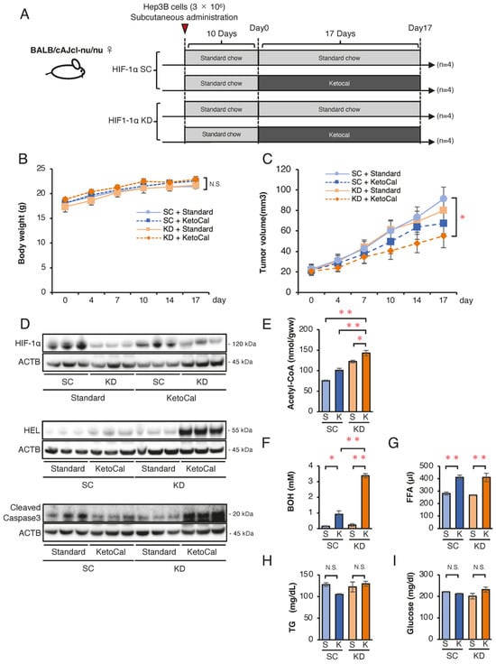
2.3. Ketogenic Diet Suppressed Growth of KD Tumors in Nude Mice
2.4. Ketogenic Diet Combined with HIF-1 Inhibitor YC-1 Suppresses the Tumor Growth of Hep3B Cells in Nude Mice
3. Discussion
4. Materials and Methods
4.1. Cell Lines
4.2. Preparation of PA Solution
4.3. HIF-1α Inhibitor
4.4. Cell Proliferation Assay
4.5. ROS Detection
4.6. ROS Scavenge by N-Acetylcysteine (NAC)
4.7. Flow Cytometric Analysis of Apoptosis
4.8. Real-Time Quantitative Reverse Transcription Polymerase Chain Reaction (qRT-PCR)
4.9. Western Blotting
4.10. In Vivo Nude Mouse Study
4.11. Ketogenic Diet Feeding
4.12. Measurement of Acetyl-CoA in Tumors
4.13. Measurement of Plasma FFA and BOH Levels
4.14. Statistical Analysis
4.15. Approval for Animal Experiments
Supplementary Materials
Author Contributions
Funding
Institutional Review Board Statement
Informed Consent Statement
Data Availability Statement
Acknowledgments
Conflicts of Interest
Abbreviations
| HIF-1 | Hypoxia-inducible factor-1 |
| KGD | Ketogenic diet |
| HCC | Hepatocellular carcinoma |
| KD | Knockdown |
| SC | Scramble control |
| PA | Palmitic acid |
| ROS | Reactive oxygen species |
| BOH | β-hydroxybutyrate |
| FAO | Fatty acid oxidation |
| FFA | Free fatty acid |
| AcAc | Acetoacetate |
| OXPHOS | Oxidative phosphorylation |
| ETC | Electron transport chain |
| NAC | N-acetylcysteine |
| ACSL1 | Acyl-CoA synthetase long-chain family member 1 |
| CPT1A | Carnitine palmitoyltransferase 1A |
| MCAD | Medium-chain acyl-CoA dehydrogenase |
| LCAD | Long-chain acyl-CoA dehydrogenase |
| HADHA | Hydroxyacyl-CoA dehydrogenase trifunctional multienzyme complex subunit alpha |
| ECHS1 | Enoyl-CoA hydratase, short chain 1 |
| HADHB | Hydroxyacyl-CoA dehydrogenase trifunctional multienzyme complex subunit beta |
| HMGCS2 | 3-hydroxy-3-methylglutaryl-CoA synthase 2 |
| HMGCL | 3-hydroxy-3-methylglutaryl-CoA lyase |
| BDH1 | β-hydroxybutyrate dehydrogenase type 1 |
| MCT4 | Monocarboxylate transporter 4 |
| MCT1 | Monocarboxylate transporter 1 |
| OXCT1 | 3-oxoacid CoA-transferase 1 |
| ACAT1 | Acetyl-CoA acetyltransferase |
| HEL | Hexanoyl lysine |
| TG | Triglyceride |
| YC-1 | 3-(5′-hydroxymethyl-2′-furyl)-1-benzylindazole |
| HRE | Hypoxic response element |
| BDH | β-hydroxybutyrate dehydrogenase |
| DMEM | Dulbecco’s Modified Eagle Medium |
| FBS | Fetal bovine serum |
| shRNA | Short hairpin RNA |
| BSA | Bovine serum albumin |
| DMSO | Dimethyl sulfoxide |
| FITC | Fluorescein isothiocyanate |
| PI | Propidium iodide |
| RT | Reverse-transcribed |
| cDNA | Complementary DNA |
| qRT-PCR | Quantitative polymerase chain reaction |
| OD | Optical density |
| NADH | Nicotinamide adenine dinucleotide |
| SEM | Standard error of the mean |
| ANOVA | Analysis of variance |
| ACTB | β-actin |
References
- Bray, F.; Leversanne, M.; Sung, H.; Ferlay, J.; Siegel, R.L.; Soerjomataram, I.; Jemal, A. Global Cancer Statistics 2022: GLOBOCAN Estimates of Incidence and Mortality Worldwide for 36 Cancers in 185 Countries. CA Cancer J. Clin. 2024, 74, 229–263. [Google Scholar]
- Altekruse, S.F.; Devesa, S.S.; Dickie, L.A.; McGlynn, K.A.; Kleiner, D.E. Histological Classification of Liver and Intrahepatic Bile Duct Cancers in SEER Registries. J. Registry Manag. 2011, 38, 201–205. [Google Scholar] [PubMed]
- Kudo, M. Surveillance, Diagnosis, and Treatment Outcome of Hepatocellular Carcinoma in Japan: 2023 Update. Liver Cancer 2023, 12, 95–102. [Google Scholar] [CrossRef]
- Sanyal, A.J.; Yoon, S.K.; Lencioni, R. The Etiology of Hepatocellular Carcinoma and Consequences for Treatment. Oncologist 2010, 15 (Suppl. S4), 14–22. [Google Scholar]
- Suresh, D.; Srinivas, A.N.; Kumar, D.P. Etiology of Hepatocellular Carcinoma: Special Focus on Fatty Liver Disease. Front. Oncol. 2020, 10, 601710. [Google Scholar] [CrossRef] [PubMed]
- Bence, K.K.; Birnbaum, M.J. Metabolic Drivers of Non-Alcoholic Fatty Liver Disease. Mol. Metab. 2021, 50, 101143. [Google Scholar] [CrossRef] [PubMed]
- Desterke, C.; Chiappini, F. Lipid Related Genes Altered in NASH Connect Inflammation in Liver Pathogenesis Progression to HCC: A Canonical Pathway. Int. J. Mol. Sci. 2019, 20, 5594. [Google Scholar] [CrossRef] [PubMed]
- Lambrechts, D.A.J.E.; de Kinderen, R.J.A.; Vles, J.S.H.; de Louw, A.J.A.; Aldenkamp, A.P.; Majoie, H.J.M. A Randomized Controlled Trial of the Ketogenic Diet in Refractory Childhood Epilepsy. Acta Neurol. Scand. 2017, 135, 231–239. [Google Scholar]
- Sirven, J.; Whedon, B.; Caplan, D.; Liporace, J.; Glosser, D.; O’Dwyer, J.; Sperling, M.R. The Ketogenic Diet for Intractable Epilepsy in Adults: Preliminary Results. Epilepsia 1999, 40, 1721–1726. [Google Scholar] [CrossRef]
- Hwang, C.Y.; Choe, W.; Yoon, K.-S.; Ha, J.; Kim, S.S.; Yeo, E.-J.; Kang, I. Molecular Mechanisms for Ketone Body Metabolism, Signaling Functions, and Therapeutic Potential in Cancer. Nutrients 2022, 14, 4932. [Google Scholar] [CrossRef]
- Jang, M.; Kim, S.S.; Lee, J. Cancer Cell Metabolism: Implications for Therapeutic Targets. Exp. Mol. Med. 2013, 45, e45. [Google Scholar] [CrossRef]
- Talib, W.H.; Mahmod, A.I.; Kamal, A.; Rashid, H.M.; Alashqar, A.M.D.; Khater, S.; Jamal, D.; Waly, M. Ketogenic Diet in Cancer Prevention and Therapy: Molecular Targets and Therapeutic Opportunities. Curr. Issues Mol. Biol. 2021, 43, 558–589. [Google Scholar] [CrossRef] [PubMed]
- Tan-Shalaby, J. Ketogenic Diets and Cancer: Emerging Evidence. Fed. Pract. 2017, 34, 37S–42S. [Google Scholar] [CrossRef]
- Lane, J.; Brown, N.I.; Williams, S.; Plaisance, E.P.; Fontaine, K.R. Ketogenic Diet for Cancer: Critical Assessment and Research Recommendations. Nutrients 2021, 13, 3562. [Google Scholar] [CrossRef]
- Weber, D.D.; Aminzadeh-Gohari, S.; Tulipan, J.; Catalano, L.; Feichtinger, R.G.; Kofler, B. Ketogenic Diet in the Treatment of Cancer—Where Do We Stand? Mol. Metab. 2020, 33, 102–121. [Google Scholar] [CrossRef]
- Khodabakhshi, A.; Mahmoudi, M.; Mehrad Majd, H.; Davoodi, S.H. Possible Nutrition-Related Mechanisms of Metabolic Management in Cancer Treatment. Int. J. Cancer Manag. 2021, 14, 107678. [Google Scholar] [CrossRef]
- Harris, A.L. Hypoxia—A Key Regulatory Factor in Tumour Growth. Nat. Rev. Cancer 2002, 2, 38–47. [Google Scholar] [CrossRef] [PubMed]
- Kitajima, Y.; Miyazaki, K. The Critical Impact of HIF-1a on Gastric Cancer Biology. Cancers 2013, 5, 15–26. [Google Scholar] [CrossRef]
- Jiang, B.H.; Rue, E.; Wang, G.L.; Roe, R.; Semenza, G.L. Dimerization, DNA Binding, and Transactivation Properties of Hypoxia-Inducible Factor 1. J. Biol. Chem. 1996, 271, 17771–17778. [Google Scholar] [CrossRef]
- Tanaka, T.; Kitajima, Y.; Miyake, S.; Yanagihara, K.; Hara, H.; Nishijima-Matsunobu, A.; Baba, K.; Shida, M.; Wakiyama, K.; Nakamura, J.; et al. The Apoptotic Effect of HIF-1α Inhibition Combined with Glucose plus Insulin Treatment on Gastric Cancer under Hypoxic Conditions. PLoS ONE 2015, 10, e0137257. [Google Scholar] [CrossRef]
- Wakiyama, K.; Kitajima, Y.; Tanaka, T.; Kaneki, M.; Yanagihara, K.; Aishima, S.; Nakamura, J.; Noshiro, H. Low-Dose YC-1 Combined with Glucose and Insulin Selectively Induces Apoptosis in Hypoxic Gastric Carcinoma Cells by Inhibiting Anaerobic Glycolysis. Sci. Rep. 2017, 7, 12653. [Google Scholar] [CrossRef]
- Hernansanz-Agustín, P.; Ramos, E.; Navarro, E.; Parada, E.; Sánchez-López, N.; Peláez-Aguado, L.; Cabrera-García, J.D.; Tello, D.; Buendia, I.; Marina, A.; et al. Mitochondrial Complex I Deactivation Is Related to Superoxide Production in Acute Hypoxia. Redox Biol. 2017, 12, 1040–1051. [Google Scholar] [CrossRef]
- Seo, J.; Jeong, D.-W.; Park, J.-W.; Lee, K.-W.; Fukuda, J.; Chun, Y.-S. Fatty-Acid-Induced FABP5/HIF-1 Reprograms Lipid Metabolism and Enhances the Proliferation of Liver Cancer Cells. Commun. Biol. 2020, 3, 638. [Google Scholar] [CrossRef]
- Matsufuji, S.; Kitajima, Y.; Higure, K.; Kimura, N.; Maeda, S.; Yamada, K.; Ito, K.; Tanaka, T.; Kai, K.; Noshiro, H. A HIF-1α Inhibitor Combined with Palmitic Acid and L-Carnitine Treatment Can Prevent the Fat Metabolic Reprogramming under Hypoxia and Induce Apoptosis in Hepatocellular Carcinoma Cells. Cancer Metab. 2023, 11, 25. [Google Scholar] [CrossRef]
- Ediriweera, M.K.; Jayasena, S. The Role of Reprogrammed Glucose Metabolism in Cancer. Metabolites 2023, 13, 345. [Google Scholar] [CrossRef] [PubMed]
- Flood, D.; Lee, E.S.; Taylor, C.T. Intracellular Energy Production and Distribution in Hypoxia. J. Biol. Chem. 2023, 299, 105103. [Google Scholar] [CrossRef] [PubMed]
- Seyfried, B.T.N.; Kiebish, M.; Marsh, J.; Mukherjee, P. Targeting Energy Metabolism in Brain Cancer through Calorie Restriction and the Ketogenic Diet. J. Cancer Res. Ther. 2009, 5 (Suppl. S1), S7–S15. [Google Scholar] [CrossRef] [PubMed]
- Weber, D.D.; Aminazdeh-Gohari, S.; Kofler, B. Ketogenic Diet in Cancer Therapy. Aging 2018, 10, 164–165. [Google Scholar] [CrossRef]
- Zhou, W.; Mukherjee, P.; Kiebish, M.A.; Markis, W.T.; Mantis, J.G.; Seyfried, T.N. The Calorically Restricted Ketogenic Diet, an Effective Alternative Therapy for Malignant Brain Cancer. Nutr. Metab. 2007, 4, 5. [Google Scholar] [CrossRef]
- Maurer, G.D.; Brucker, D.P.; Bähr, O.; Harter, P.N.; Hattingen, E.; Walenta, S.; Mueller-Klieser, W.; Steinbach, J.P.; Rieger, J. Differential Utilization of Ketone Bodies by Neurons and Glioma Cell Lines: A Rationale for Ketogenic Diet as Experimental Glioma Therapy. BMC Cancer 2011, 11, 315. [Google Scholar] [CrossRef]
- Weber, D.D.; Aminzadeh-Gohari, S.; Thapa, M.; Redtenbacher, A.-S.; Catalano, L.; Capelôa, T.; Vazeille, T.; Emberger, M.; Felder, T.K.; Feichtinger, R.G.; et al. Ketogenic Diets Slow Melanoma Growth in Vivo Regardless of Tumor Genetics and Metabolic Plasticity. Cancer Metab. 2022, 10, 12. [Google Scholar] [CrossRef] [PubMed]
- Shukla, S.K.; Gebregiworgis, T.; Purohit, V.; Chaika, N.V.; Gunda, V.; Radhakrishnan, P.; Mehla, K.; Pipinos, I.I.; Powers, R.; Yu, F.; et al. Metabolic Reprogramming Induced by Ketone Bodies Diminishes Pancreatic Cancer Cachexia. Cancer Metab. 2014, 2, 18. [Google Scholar] [CrossRef]
- Yang, W.-C.; Lin, S.-F.; Wang, S.-C.; Tsai, W.-C.; Wu, C.-C.; Wu, S.-C. The Effects of Human BDH2 on the Cell Cycle, Differentiation, and Apoptosis and Associations with Leukemia Transformation in Myelodysplastic Syndrome. Int. J. Mol. Sci. 2020, 21, 3033. [Google Scholar] [CrossRef] [PubMed]
- Newman, J.C.; Verdin, E. Β-Hydroxybutyrate: A Signaling Metabolite. Annu. Rev. Nutr. 2017, 37, 51–76. [Google Scholar] [CrossRef] [PubMed]
- Semenza, G.L. Hypoxia-Inducible Factors in Physiology and Medicine. Cell 2012, 148, 399–408. [Google Scholar] [CrossRef]
- Dengler, V.L.; Galbraith, M.; Espinosa, J.M. Transcriptional Regulation by Hypoxia Inducible Factors. Crit. Rev. Biochem. Mol. Biol. 2014, 49, 1–15. [Google Scholar] [CrossRef]
- Huang, D.; Li, T.; Li, X.; Zhang, L.; Sun, L.; He, X.; Zhong, X.; Jia, D.; Song, L.; Semenza, G.L.; et al. HIF-1-Mediated Suppression of Acyl-CoA Dehydrogenases and Fatty Acid Oxidation Is Critical for Cancer Progression. Cell Rep. 2014, 8, 1930–1942. [Google Scholar] [CrossRef]
- Puchalska, P.; Crawford, P.A. Multi-Dimensional Roles of Ketone Bodies in Fuel Metabolism, Signaling, and Therapeutics. Cell Metab. 2017, 25, 262–284. [Google Scholar] [CrossRef]
- Liu, Z.; Li, Y.; Liu, Y.; Yang, D.; Jiao, Y.; Liu, Y. Expression and Clinical Significance of BDH1 in Liver Cancer. Medicine 2021, 100, e28013. [Google Scholar] [CrossRef]
- Tamraz, M.; Al Ghossaini, N.; Temraz, S. The Ketogenic Diet in Colorectal Cancer: A Means to an End. Int. J. Mol. Sci. 2023, 24, 3683. [Google Scholar] [CrossRef]
- Huang, D.; Li, T.; Wang, L.; Zhang, L.; Yan, R.; Li, K.; Xing, S.; Wu, G.; Hu, L.; Jia, W.; et al. Hepatocellular Carcinoma Redirects to Ketolysis for Progression under Nutrition Deprivation Stress. Cell Res. 2016, 26, 1112–1130. [Google Scholar] [CrossRef] [PubMed]
- Shakery, A.; Pourvali, K.; Ghorbani, A.; Fereidani, S.S.; Zand, H. Beta-Hydroxybutyrate Promotes Proliferation, Migration and Stemness in a Subpopulation of 5FU Treated SW480 Cells: Evidence for Metabolic Plasticity in Colon Cancer. Asian Pac. J. Cancer Prev. 2018, 19, 3287–3294. [Google Scholar] [CrossRef]
- Kim, H.-L.; Yeo, E.-J.; Chun, Y.-S.; Park, J.-W. A Domain Responsible for HIF-1alpha Degradation by YC-1, a Novel Anticancer Agent. Int. J. Oncol. 2006, 29, 255–260. [Google Scholar]
- Laffel, L. Ketone Bodies: A Review of Physiology, Pathophysiology and Application of Monitoring to Diabetes. Diabetes. Metab. Res. Rev. 1999, 15, 412–426. [Google Scholar] [CrossRef]
- Cousin, S.P.; Hügl, S.R.; Wrede, C.E.; Kajio, H.; Myers, M.G., Jr.; Rhodes, C.J. Free Fatty Acid-Induced Inhibition of Glucose and Insulin-like Growth Factor I-Induced Deoxyribonucleic Acid Synthesis in the Pancreatic Beta-Cell Line INS-1. Endocrinology 2001, 142, 229–240. [Google Scholar] [CrossRef] [PubMed]
- Ito, K.; Kitajima, Y.; Kai, K.; Matsufuji, S.; Yamada, K.; Egawa, N.; Kitagawa, H.; Okuyama, K.; Tanaka, T.; Noshiro, H. Matrix Metalloproteinase-1 Expression Is Regulated by HIF-1-dependent and Epigenetic Mechanisms and Serves a Tumor-suppressive Role in Gastric Cancer Progression. Int. J. Oncol. 2021, 59, 5282. [Google Scholar] [CrossRef]







| Gene | Function in Metabolism | Expression Ratio of mRNA | Quantification Ratio of Protein Expression | Regulation by HIF-1 Under Hypoxia | ||
|---|---|---|---|---|---|---|
| H/N Ratio in SC | KD/SC Ratio Under Hypoxia | H/N Ratio in SC | KD/SC Ratio Under Hypoxia | |||
| ACSL1 | FAO | 0.773 ± 0.016 | 1.407 ± 0.040 | 0.629 | 1.192 | downregulation |
| CPT1 | 0.443 ± 0.044 | 1.396 ± 0.129 | 0.640 | 1.937 | ||
| MCAD | 0.042 ± 0.001 | 12.18 ± 0.483 | 0.640 | 1.127 | ||
| LCAD | 0.563 ± 0.027 | 0.976 ± 0.047 | 0.586 | 1.081 | ||
| HADHA | 0.376 ± 0.038 | 1.77 ± 0.234 | 0.475 | 1.526 | ||
| HADHB | 0.354 ± 0.051 | 1.940 ± 0.199 | 0.619 | 1.336 | ||
| ECHS1 | 0.551 ± 0.032 | 2.662 ± 0.228 | 0.522 | 1.276 | ||
| HMGCS2 | Ketogenesis | 3.566 ± 0.466 | 0.607 ± 0.170 | 1.724 | 0.575 | upregulation |
| HMGCL | 4.761 ± 0.444 | 0.588 ± 0.010 | 2.075 | 0.426 | ||
| MCT4 | 4.324 ± 0.713 | 0.436 ± 0.044 | 1.871 | 0.564 | ||
| MCT1 | Ketolysis | 0.610 ± 0.056 | 1.483 ± 0.081 | 0.782 | 2.163 | downregulation |
| OXCT1 | 0.417 ± 0.038 | 2.556 ± 0.404 | 0.655 | 1.861 | ||
| ACAT1 | 0.364 ± 0.011 | 4.219 ± 0.694 | 0.616 | 2.030 | ||
| Genes | Forward Primer | Reverse Primer |
|---|---|---|
| ACSL1 | 5′-CGA CGA GCC CTT GGT GTA TTT-3′ | 3′-GGT TTC CGA GAG CCT AAA CAA-5′ |
| CPT1 | 5′-ATC AAT CGG ACT CTG GAA ACG G-3′ | 3′-TCA GGG AGT AGC GCA TGG T-5′ |
| MCAD | 5′-TGG GAG GTT GAT TCT GGT GGT CG-3′ | 3′-TGT CAA TGT GTT CAC GGG CT-5′ |
| LCAD | 5′-TTG GCA AAA CAG TTG CTC AC-3′ | 3′-ACA TGT ATC CCC AAC CTC CA-5′ |
| HADHA | 5′-TTG AAA AGG CCG ACA TGG TG-3′ | 3′-AGT GAT CTG GAA TCA CCG CTT-5′ |
| HADHB | 5′-ACA CTG GTT TCT GGT TGG CTC-3′ | 3′-GAT GCA ACA AAC CCG TAA GCG-5′ |
| ECHS1 | 5′-GCT GCT GTC AAT GGC TAT GC-3′ | 3′-TCT TTC CGG TCA TCA GTG GC-5′ |
| HMGCS2 | 5′-ATC AAC TCC CTG TGC CTG AC-3′ | 3′-GTA CCA CCG TAG CAG GCA TT-5′ |
| HMGCL | 5′-GCA CCT CAT CTA TGG GCA CT-3′ | 3′-GGG TAG TTG ATG CCA GGA AA-5′ |
| MCT4 | 5′-CCA TGC TCT ACG GGA CAG G-3′ | 3′-GCT TGC TGA AGT AGC GGT T-5′ |
| MCT1 | 5′-AGT AGT TAT GGG AAG AGT CAG CA-3′ | 3′-GTC GGG CTA CCA TGT CAA CA-5′ |
| OXCT1 | 5′-GGG TCC ATA TCC ACG ACA AC-3′ | 3′-CCA GTT AGC CAG GTC ACC AT-5′ |
| ACAT1 | 5′-GGC TGG TGC AGG AAA TAA GA-3′ | 3′-GGA ATC CCT GCC TTT TCA AT-5′ |
| ACTB | 5′-ACG CCT CTG GCC GTA CCA CT-3′ | 3′-TAA TGT CAC GCA CGA TTT CCC-5′ |
| BDH1 | 5′-ACC TGC CAG CTA AGA ACC AC-3′ | 3′-ATC TCA TAG CGC AGG CAG TC-5′ |
Disclaimer/Publisher’s Note: The statements, opinions and data contained in all publications are solely those of the individual author(s) and contributor(s) and not of MDPI and/or the editor(s). MDPI and/or the editor(s) disclaim responsibility for any injury to people or property resulting from any ideas, methods, instructions or products referred to in the content. |
© 2025 by the authors. Licensee MDPI, Basel, Switzerland. This article is an open access article distributed under the terms and conditions of the Creative Commons Attribution (CC BY) license (https://creativecommons.org/licenses/by/4.0/).
Share and Cite
Kimura, N.; Kitajima, Y.; Higure, K.; Matsufuji, S.; Ikeda, S.; Furukawa, S.; Yukimoto, K.; Tanaka, T.; Noshiro, H. Putative Role of Fatty Acid Metabolic Therapy Using Ketogenic Diet and HIF-1α Inhibition in Hepatocellular Carcinoma: Evidence from an In Vitro Study. Int. J. Mol. Sci. 2025, 26, 11769. https://doi.org/10.3390/ijms262411769
Kimura N, Kitajima Y, Higure K, Matsufuji S, Ikeda S, Furukawa S, Yukimoto K, Tanaka T, Noshiro H. Putative Role of Fatty Acid Metabolic Therapy Using Ketogenic Diet and HIF-1α Inhibition in Hepatocellular Carcinoma: Evidence from an In Vitro Study. International Journal of Molecular Sciences. 2025; 26(24):11769. https://doi.org/10.3390/ijms262411769
Chicago/Turabian StyleKimura, Naoya, Yoshihiko Kitajima, Kazuki Higure, Shohei Matsufuji, Shota Ikeda, Shunsuke Furukawa, Kumpei Yukimoto, Tomokazu Tanaka, and Hirokazu Noshiro. 2025. "Putative Role of Fatty Acid Metabolic Therapy Using Ketogenic Diet and HIF-1α Inhibition in Hepatocellular Carcinoma: Evidence from an In Vitro Study" International Journal of Molecular Sciences 26, no. 24: 11769. https://doi.org/10.3390/ijms262411769
APA StyleKimura, N., Kitajima, Y., Higure, K., Matsufuji, S., Ikeda, S., Furukawa, S., Yukimoto, K., Tanaka, T., & Noshiro, H. (2025). Putative Role of Fatty Acid Metabolic Therapy Using Ketogenic Diet and HIF-1α Inhibition in Hepatocellular Carcinoma: Evidence from an In Vitro Study. International Journal of Molecular Sciences, 26(24), 11769. https://doi.org/10.3390/ijms262411769

