Flow Cytometric Challenges in Plasmacytoid Dendritic Cell (pDC) Identification: Limitation of BDCA-4 (CD304)-Based Gating
Abstract
1. Introduction
2. Results
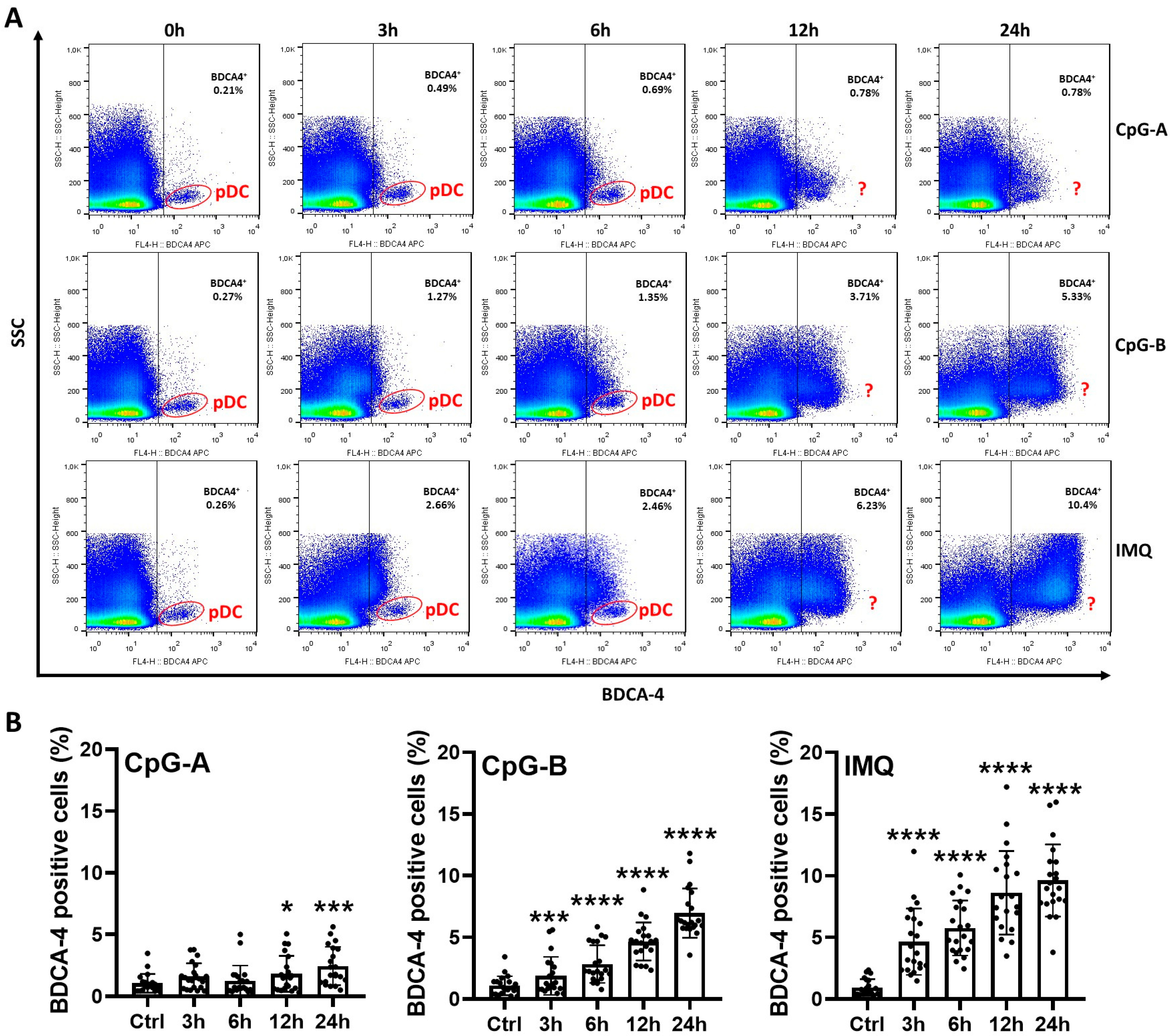
2.1. Altered BDCA-4 Expression in PBMCs Following Prolonged TLR7/9 Activation
2.2. BDCA-4-Based pDC Identification Complemented with Non-pDC Markers Yields a Well-Defined pDC Population Even After Prolonged TLR7/9 Activation
2.3. Prolonged TLR Activations Induce BDCA-4 Expression in Non-pDC Populations of PBMC Cultures
2.4. BDCA-4 Upregulation in PBMCs May Be Associated with CD14+ Monocytes Following TLR7/9 Activation
2.5. Evaluation of BDCA-4-Based Identification of pDCs in Psoriasis Patients
3. Discussion
4. Materials and Methods
4.1. Collection of Human Blood Samples and Isolation and Activation of PBMCs
4.2. Flow Cytometric Analysis
4.3. Gene Expression Analysis
4.4. Statistical Analysis
Supplementary Materials
Author Contributions
Funding
Institutional Review Board Statement
Informed Consent Statement
Data Availability Statement
Acknowledgments
Conflicts of Interest
Abbreviations
| APC | Antigen-Presenting Cell |
| AS-DC | Axl+Siglec6+ Dendritic Cell |
| BDCA | Blood Dendritic Cell Antigen |
| BLNK | B-cell linker protein |
| cDC | Conventional Dendritic Cell |
| CLEC4C | C-type Lectin Domain Family 4 Member C |
| DC | Dendritic Cell |
| FBS | Fetal Bovine Serum |
| FSC | Forward Scatter |
| IFN | Interferon |
| IL | Interleukin |
| IMQ | Imiquimod |
| LIN | Lineage cocktail |
| MFI | Median Fluorescence Intensity |
| M-MDSC | Monocytic Myeloid-Derived Suppressor Cell |
| NRP1 | Neuropilin-1 |
| PBMC | Peripheral Blood Mononuclear Cell |
| PASI | Psoriasis Area and Severity Index |
| PLCγ2 | Phospholipase C gamma 2 |
| pDC | Plasmacytoid Dendritic Cell |
| SLE | Systemic Lupus Erythematosus |
| SSC | Side Scatter |
| Syk | Spleen tyrosine kinase |
| TECs | Thymic Epithelial Cells |
| TLR | Toll-Like Receptor |
| TNF | Tumor necrosis factor |
References
- Cella, M.; Jarrossay, D.; Facchetti, F.; Alebardi, O.; Nakajima, H.; Lanzavecchia, A.; Colonna, M. Plasmacytoid monocytes migrate to inflamed lymph nodes and produce large amounts of type I interferon. Nat. Med. 1999, 5, 919–923. [Google Scholar] [CrossRef] [PubMed]
- Siegal, F.P.; Kadowaki, N.; Shodell, M.; Fitzgerald-Bocarsly, P.A.; Shah, K.; Ho, S.; Antonenko, S.; Liu, Y.J. The nature of the principal type 1 interferon-producing cells in human blood. Science 1999, 284, 1835–1837. [Google Scholar] [CrossRef]
- Bencze, D.; Fekete, T.; Pazmandi, K. Type I Interferon Production of Plasmacytoid Dendritic Cells under Control. Int. J. Mol. Sci. 2021, 22, 4190. [Google Scholar] [CrossRef] [PubMed]
- Shortman, K.; Sathe, P.; Vremec, D.; Naik, S.; O’Keeffe, M. Plasmacytoid dendritic cell development. Adv. Immunol. 2013, 120, 105–126. [Google Scholar] [CrossRef] [PubMed]
- Su, X.; Yu, H.; Lei, Q.; Chen, X.; Tong, Y.; Zhang, Z.; Yang, W.; Guo, Y.; Lin, L. Systemic lupus erythematosus: Pathogenesis and targeted therapy. Mol. Biomed. 2024, 5, 54. [Google Scholar] [CrossRef]
- Nestle, F.O.; Conrad, C.; Tun-Kyi, A.; Homey, B.; Gombert, M.; Boyman, O.; Burg, G.; Liu, Y.J.; Gilliet, M. Plasmacytoid predendritic cells initiate psoriasis through interferon-alpha production. J. Exp. Med. 2005, 202, 135–143. [Google Scholar] [CrossRef]
- Zhou, J.; Zhang, X.; Yu, Q. Plasmacytoid dendritic cells promote the pathogenesis of Sjogren’s syndrome. Biochim. Biophys. Acta Mol. Basis Dis. 2022, 1868, 166302. [Google Scholar] [CrossRef]
- Chen, K.L.; Patel, J.; Zeidi, M.; Wysocka, M.; Bashir, M.M.; Patel, B.; Maddukuri, S.; White, B.; Werth, V.P. Myeloid Dendritic Cells Are Major Producers of IFN-beta in Dermatomyositis and May Contribute to Hydroxychloroquine Refractoriness. J. Investig. Dermatol. 2021, 141, 1906–1914.e2. [Google Scholar] [CrossRef]
- Steinacher, E.; Lenz, M.; Krychtiuk, K.A.; Hengstenberg, C.; Huber, K.; Wojta, J.; Heinz, G.; Niessner, A.; Speidl, W.S.; Koller, L. Decreased percentages of plasmacytoid dendritic cells predict survival in critically ill patients. J. Leukoc. Biol. 2024, 115, 902–912. [Google Scholar] [CrossRef]
- Bolouri, H.; Speake, C.; Skibinski, D.; Long, S.A.; Hocking, A.M.; Campbell, D.J.; Hamerman, J.A.; Malhotra, U.; Buckner, J.H. The COVID-19 immune landscape is dynamically and reversibly correlated with disease severity. J. Clin. Investig. 2021, 131, e143648. [Google Scholar] [CrossRef]
- Kiessler, M.; Plesca, I.; Sommer, U.; Wehner, R.; Wilczkowski, F.; Muller, L.; Tunger, A.; Lai, X.; Rentsch, A.; Peuker, K.; et al. Tumor-infiltrating plasmacytoid dendritic cells are associated with survival in human colon cancer. J. Immunother. Cancer 2021, 9, e001813. [Google Scholar] [CrossRef]
- Oshi, M.; Newman, S.; Tokumaru, Y.; Yan, L.; Matsuyama, R.; Kalinski, P.; Endo, I.; Takabe, K. Plasmacytoid Dendritic Cell (pDC) Infiltration Correlate with Tumor Infiltrating Lymphocytes, Cancer Immunity, and Better Survival in Triple Negative Breast Cancer (TNBC) More Strongly than Conventional Dendritic Cell (cDC). Cancers 2020, 12, 3342. [Google Scholar] [CrossRef]
- Kini Bailur, J.; Gueckel, B.; Pawelec, G. Prognostic impact of high levels of circulating plasmacytoid dendritic cells in breast cancer. J. Transl. Med. 2016, 14, 151. [Google Scholar] [CrossRef] [PubMed]
- Kamata, M.; Tada, Y. Dendritic Cells and Macrophages in the Pathogenesis of Psoriasis. Front. Immunol. 2022, 13, 941071. [Google Scholar] [CrossRef]
- Huang, X.; Dorta-Estremera, S.; Yao, Y.; Shen, N.; Cao, W. Predominant Role of Plasmacytoid Dendritic Cells in Stimulating Systemic Autoimmunity. Front. Immunol. 2015, 6, 526. [Google Scholar] [CrossRef]
- Dzionek, A.; Fuchs, A.; Schmidt, P.; Cremer, S.; Zysk, M.; Miltenyi, S.; Buck, D.W.; Schmitz, J. BDCA-2, BDCA-3, and BDCA-4: Three markers for distinct subsets of dendritic cells in human peripheral blood. J. Immunol. 2000, 165, 6037–6046. [Google Scholar] [CrossRef]
- Wu, P.; Wu, J.; Liu, S.; Han, X.; Lu, J.; Shi, Y.; Wang, J.; Lu, L.; Cao, X. TLR9/TLR7-triggered downregulation of BDCA2 expression on human plasmacytoid dendritic cells from healthy individuals and lupus patients. Clin. Immunol. 2008, 129, 40–48. [Google Scholar] [CrossRef]
- Pellerin, A.; Otero, K.; Czerkowicz, J.M.; Kerns, H.M.; Shapiro, R.I.; Ranger, A.M.; Otipoby, K.L.; Taylor, F.R.; Cameron, T.O.; Viney, J.L.; et al. Anti-BDCA2 monoclonal antibody inhibits plasmacytoid dendritic cell activation through Fc-dependent and Fc-independent mechanisms. EMBO Mol. Med. 2015, 7, 464–476. [Google Scholar] [CrossRef] [PubMed]
- Villani, A.C.; Satija, R.; Reynolds, G.; Sarkizova, S.; Shekhar, K.; Fletcher, J.; Griesbeck, M.; Butler, A.; Zheng, S.; Lazo, S.; et al. Single-cell RNA-seq reveals new types of human blood dendritic cells, monocytes, and progenitors. Science 2017, 356, eaah4573. [Google Scholar] [CrossRef]
- See, P.; Dutertre, C.A.; Chen, J.; Gunther, P.; McGovern, N.; Irac, S.E.; Gunawan, M.; Beyer, M.; Handler, K.; Duan, K.; et al. Mapping the human DC lineage through the integration of high-dimensional techniques. Science 2017, 356, eaag3009. [Google Scholar] [CrossRef] [PubMed]
- Magyarics, Z.; Csillag, A.; Pazmandi, K.; Rajnavolgyi, E.; Bacsi, A. Identification of plasmacytoid pre-dendritic cells by one-color flow cytometry for phenotype screening. Cytom. A 2008, 73, 254–258. [Google Scholar] [CrossRef] [PubMed]
- Bencze, D.; Fekete, T.; Pfliegler, W.; Szoor, A.; Csoma, E.; Szanto, A.; Tarr, T.; Bacsi, A.; Kemeny, L.; Vereb, Z.; et al. Interactions between the NLRP3-Dependent IL-1beta and the Type I Interferon Pathways in Human Plasmacytoid Dendritic Cells. Int. J. Mol. Sci. 2022, 23, 12154. [Google Scholar] [CrossRef] [PubMed]
- Hanagata, N. CpG oligodeoxynucleotide nanomedicines for the prophylaxis or treatment of cancers, infectious diseases, and allergies. Int. J. Nanomed. 2017, 12, 515–531. [Google Scholar] [CrossRef] [PubMed]
- Megyeri, K.; Au, W.C.; Rosztoczy, I.; Raj, N.B.; Miller, R.L.; Tomai, M.A.; Pitha, P.M. Stimulation of interferon and cytokine gene expression by imiquimod and stimulation by Sendai virus utilize similar signal transduction pathways. Mol. Cell Biol. 1995, 15, 2207–2218. [Google Scholar] [CrossRef]
- Phipps-Yonas, H.; Jiang, K.; Hartmann, B.M.; Ge, Y.; Sealfon, S.C.; Moran, T.M. A comprehensive evaluation of human plasmacytoid dendritic cells using small volumes of human blood. J. Interferon Cytokine Res. 2008, 28, 501–507. [Google Scholar] [CrossRef]
- Psarras, A.; Wigston, Z.; Vital, E. CD14+ myeloid cells express the pDC markers BDCA-2, BDCA-4, CD123 upon differentiation in both healthy individuals and SLE patients. In 2023 EULAR; Elsevier: Amsterdam, The Netherlands, 2023; p. 1236. [Google Scholar]
- Panwar, B.; Schmiedel, B.J.; Liang, S.; White, B.; Rodriguez, E.; Kalunian, K.; McKnight, A.J.; Soloff, R.; Seumois, G.; Vijayanand, P.; et al. Multi-cell type gene coexpression network analysis reveals coordinated interferon response and cross-cell type correlations in systemic lupus erythematosus. Genome Res. 2021, 31, 659–676. [Google Scholar] [CrossRef]
- Reizis, B. Plasmacytoid Dendritic Cells: Development, Regulation, and Function. Immunity 2019, 50, 37–50. [Google Scholar] [CrossRef]
- Yang, G.X.; Lian, Z.X.; Kikuchi, K.; Moritoki, Y.; Ansari, A.A.; Liu, Y.J.; Ikehara, S.; Gershwin, M.E. Plasmacytoid dendritic cells of different origins have distinct characteristics and function: Studies of lymphoid progenitors versus myeloid progenitors. J. Immunol. 2005, 175, 7281–7287. [Google Scholar] [CrossRef]
- Dzionek, A.; Sohma, Y.; Nagafune, J.; Cella, M.; Colonna, M.; Facchetti, F.; Gunther, G.; Johnston, I.; Lanzavecchia, A.; Nagasaka, T.; et al. BDCA-2, a novel plasmacytoid dendritic cell-specific type II C-type lectin, mediates antigen capture and is a potent inhibitor of interferon alpha/beta induction. J. Exp. Med. 2001, 194, 1823–1834. [Google Scholar] [CrossRef]
- Kumanogoh, A.; Kikutani, H. Immunological functions of the neuropilins and plexins as receptors for semaphorins. Nat. Rev. Immunol. 2013, 13, 802–814. [Google Scholar] [CrossRef]
- Cao, W.; Zhang, L.; Rosen, D.B.; Bover, L.; Watanabe, G.; Bao, M.; Lanier, L.L.; Liu, Y.J. BDCA2/Fc epsilon RI gamma complex signals through a novel BCR-like pathway in human plasmacytoid dendritic cells. PLoS Biol. 2007, 5, e248. [Google Scholar] [CrossRef]
- Blomberg, S.; Eloranta, M.L.; Magnusson, M.; Alm, G.V.; Ronnblom, L. Expression of the markers BDCA-2 and BDCA-4 and production of interferon-alpha by plasmacytoid dendritic cells in systemic lupus erythematosus. Arthritis Rheum. 2003, 48, 2524–2532. [Google Scholar] [CrossRef]
- Pellet-Many, C.; Frankel, P.; Jia, H.; Zachary, I. Neuropilins: Structure, function and role in disease. Biochem. J. 2008, 411, 211–226. [Google Scholar] [CrossRef]
- Varanasi, S.M.; Gulani, Y.; Rachamala, H.K.; Mukhopadhyay, D.; Angom, R.S. Neuropilin-1: A Multifaceted Target for Cancer Therapy. Curr. Oncol. 2025, 32, 203. [Google Scholar] [CrossRef]
- Matsui, T.; Connolly, J.E.; Michnevitz, M.; Chaussabel, D.; Yu, C.I.; Glaser, C.; Tindle, S.; Pypaert, M.; Freitas, H.; Piqueras, B.; et al. CD2 distinguishes two subsets of human plasmacytoid dendritic cells with distinct phenotype and functions. J. Immunol. 2009, 182, 6815–6823. [Google Scholar] [CrossRef]
- Burgueno-Bucio, E.; Mier-Aguilar, C.A.; Soldevila, G. The multiple faces of CD5. J. Leukoc. Biol. 2019, 105, 891–904. [Google Scholar] [CrossRef] [PubMed]
- Lemke, G.; Rothlin, C.V. Immunobiology of the TAM receptors. Nat. Rev. Immunol. 2008, 8, 327–336. [Google Scholar] [CrossRef] [PubMed]
- Crocker, P.R.; Paulson, J.C.; Varki, A. Siglecs and their roles in the immune system. Nat. Rev. Immunol. 2007, 7, 255–266. [Google Scholar] [CrossRef] [PubMed]
- Alculumbre, S.; Raieli, S.; Hoffmann, C.; Chelbi, R.; Danlos, F.X.; Soumelis, V. Plasmacytoid pre-dendritic cells (pDC): From molecular pathways to function and disease association. Semin. Cell Dev. Biol. 2019, 86, 24–35. [Google Scholar] [CrossRef]
- Wong, K.L.; Yeap, W.H.; Tai, J.J.; Ong, S.M.; Dang, T.M.; Wong, S.C. The three human monocyte subsets: Implications for health and disease. Immunol. Res. 2012, 53, 41–57. [Google Scholar] [CrossRef]
- Zarobkiewicz, M.; Kowalska, W.; Chocholska, S.; Tomczak, W.; Szymanska, A.; Morawska, I.; Wojciechowska, A.; Bojarska-Junak, A. High M-MDSC Percentage as a Negative Prognostic Factor in Chronic Lymphocytic Leukaemia. Cancers 2020, 12, 2614. [Google Scholar] [CrossRef]
- Ziegler-Heitbrock, L.; Ancuta, P.; Crowe, S.; Dalod, M.; Grau, V.; Hart, D.N.; Leenen, P.J.; Liu, Y.J.; MacPherson, G.; Randolph, G.J.; et al. Nomenclature of monocytes and dendritic cells in blood. Blood 2010, 116, e74–e80. [Google Scholar] [CrossRef]
- Valencia Pacheco, G.J.; Pinzon Herrera, F.; Cruz Lopez, J.J.; Vera Gamboa Ldel, C.; Pavia Ruiz, N.; Santos Rivero, A.; Sanchez Lugo, S.; Puerto, F. Expression and activation of intracellular receptors TLR7, TLR8 and TLR9 in peripheral blood monocytes from HIV-infected patients. Colomb. Med. 2013, 44, 92–99. [Google Scholar] [CrossRef]
- Wang, S.; Zhao, L.; Zhang, X.; Zhang, J.; Shang, H.; Liang, G. Neuropilin-1, a myeloid cell-specific protein, is an inhibitor of HIV-1 infectivity. Proc. Natl. Acad. Sci. USA 2022, 119, e2114884119. [Google Scholar] [CrossRef] [PubMed]
- Cantuti-Castelvetri, L.; Ojha, R.; Pedro, L.D.; Djannatian, M.; Franz, J.; Kuivanen, S.; van der Meer, F.; Kallio, K.; Kaya, T.; Anastasina, M.; et al. Neuropilin-1 facilitates SARS-CoV-2 cell entry and infectivity. Science 2020, 370, 856–860. [Google Scholar] [CrossRef]
- Gary-Gouy, H.; Lebon, P.; Dalloul, A.H. Type I interferon production by plasmacytoid dendritic cells and monocytes is triggered by viruses, but the level of production is controlled by distinct cytokines. J. Interferon Cytokine Res. 2002, 22, 653–659. [Google Scholar] [CrossRef]
- Roy, S.; Bag, A.K.; Singh, R.K.; Talmadge, J.E.; Batra, S.K.; Datta, K. Multifaceted Role of Neuropilins in the Immune System: Potential Targets for Immunotherapy. Front. Immunol. 2017, 8, 1228. [Google Scholar] [CrossRef] [PubMed]
- Tordjman, R.; Lepelletier, Y.; Lemarchandel, V.; Cambot, M.; Gaulard, P.; Hermine, O.; Romeo, P.H. A neuronal receptor, neuropilin-1, is essential for the initiation of the primary immune response. Nat. Immunol. 2002, 3, 477–482, Erratum in Nat. Immunol. 2003, 4, 394. [Google Scholar] [CrossRef]
- Chen, X.J.; Wu, S.; Yan, R.M.; Fan, L.S.; Yu, L.; Zhang, Y.M.; Wei, W.F.; Zhou, C.F.; Wu, X.G.; Zhong, M.; et al. The role of the hypoxia-Nrp-1 axis in the activation of M2-like tumor-associated macrophages in the tumor microenvironment of cervical cancer. Mol. Carcinog. 2019, 58, 388–397. [Google Scholar] [CrossRef]
- Kang, J.Y.; Gil, M.; Kim, K.E. Neuropilin1 Expression Acts as a Prognostic Marker in Stomach Adenocarcinoma by Predicting the Infiltration of Treg Cells and M2 Macrophages. J. Clin. Med. 2020, 9, 1430. [Google Scholar] [CrossRef]
- Wilson, A.M.; Shao, Z.; Grenier, V.; Mawambo, G.; Daudelin, J.F.; Dejda, A.; Pilon, F.; Popovic, N.; Boulet, S.; Parinot, C.; et al. Neuropilin-1 expression in adipose tissue macrophages protects against obesity and metabolic syndrome. Sci. Immunol. 2018, 3, eaan4626. [Google Scholar] [CrossRef] [PubMed]
- Hull, N.J.; Cant, R.; Guest, L.A.; Wang, Y.H.; Gurashi, K.; Paredes, R.; Encabo, H.H.; Lin, C.C.; Tien, H.F.; Sellers, R.; et al. Granulocyte Derived Resistin Inhibits Monocyte Maturation and Immune Suppression in CMML. bioRxiv 2025. [Google Scholar] [CrossRef]
- Novaes, R.; Costa, T.F.R.; Goundry, A.L.; Vercoza, B.R.F.; Rodrigues, J.C.F.; Godinho, J.L.P.; Reis, F.C.G.; Morrot, A.; Lima, A. Bone marrow granulocytes downregulate IL-1beta and TNF production and the microbicidal activity of inflammatory macrophages. Biochem. Cell Biol. 2022, 100, 246–265. [Google Scholar] [CrossRef] [PubMed]
- Droin, N.; Jacquel, A.; Hendra, J.B.; Racoeur, C.; Truntzer, C.; Pecqueur, D.; Benikhlef, N.; Ciudad, M.; Guery, L.; Jooste, V.; et al. Alpha-defensins secreted by dysplastic granulocytes inhibit the differentiation of monocytes in chronic myelomonocytic leukemia. Blood 2010, 115, 78–88. [Google Scholar] [CrossRef]
- Guimaraes-Costa, A.B.; Rochael, N.C.; Oliveira, F.; Echevarria-Lima, J.; Saraiva, E.M. Neutrophil Extracellular Traps Reprogram IL-4/GM-CSF-Induced Monocyte Differentiation to Anti-inflammatory Macrophages. Front. Immunol. 2017, 8, 523. [Google Scholar] [CrossRef]
- Albanesi, C.; Scarponi, C.; Pallotta, S.; Daniele, R.; Bosisio, D.; Madonna, S.; Fortugno, P.; Gonzalvo-Feo, S.; Franssen, J.D.; Parmentier, M.; et al. Chemerin expression marks early psoriatic skin lesions and correlates with plasmacytoid dendritic cell recruitment. J. Exp. Med. 2009, 206, 249–258. [Google Scholar] [CrossRef]
- Rothenfusser, S.; Tuma, E.; Endres, S.; Hartmann, G. Plasmacytoid dendritic cells: The key to CpG. Hum. Immunol. 2002, 63, 1111–1119. [Google Scholar] [CrossRef]
- Sakref, C.; Saby, A.; Rodriguez, C.; Ardin, M.; Moudombi, L.; Doffin, A.C.; Gobbini, E.; Voissiere, A.; Besson, L.; Laoubi, L.; et al. Type III interferon primes pDCs for TLR7 activation and antagonizes immune suppression mediated by TGF-beta and PGE2. Nat. Commun. 2025, 16, 3045. [Google Scholar] [CrossRef]





Disclaimer/Publisher’s Note: The statements, opinions and data contained in all publications are solely those of the individual author(s) and contributor(s) and not of MDPI and/or the editor(s). MDPI and/or the editor(s) disclaim responsibility for any injury to people or property resulting from any ideas, methods, instructions or products referred to in the content. |
© 2025 by the authors. Licensee MDPI, Basel, Switzerland. This article is an open access article distributed under the terms and conditions of the Creative Commons Attribution (CC BY) license (https://creativecommons.org/licenses/by/4.0/).
Share and Cite
Demeter, S.; Fekete, T.; Scholtz, B.; Veréb, Z.; Kemény, L.; Bácsi, A.; Pázmándi, K. Flow Cytometric Challenges in Plasmacytoid Dendritic Cell (pDC) Identification: Limitation of BDCA-4 (CD304)-Based Gating. Int. J. Mol. Sci. 2025, 26, 10979. https://doi.org/10.3390/ijms262210979
Demeter S, Fekete T, Scholtz B, Veréb Z, Kemény L, Bácsi A, Pázmándi K. Flow Cytometric Challenges in Plasmacytoid Dendritic Cell (pDC) Identification: Limitation of BDCA-4 (CD304)-Based Gating. International Journal of Molecular Sciences. 2025; 26(22):10979. https://doi.org/10.3390/ijms262210979
Chicago/Turabian StyleDemeter, Sarolta, Tünde Fekete, Beáta Scholtz, Zoltán Veréb, Lajos Kemény, Attila Bácsi, and Kitti Pázmándi. 2025. "Flow Cytometric Challenges in Plasmacytoid Dendritic Cell (pDC) Identification: Limitation of BDCA-4 (CD304)-Based Gating" International Journal of Molecular Sciences 26, no. 22: 10979. https://doi.org/10.3390/ijms262210979
APA StyleDemeter, S., Fekete, T., Scholtz, B., Veréb, Z., Kemény, L., Bácsi, A., & Pázmándi, K. (2025). Flow Cytometric Challenges in Plasmacytoid Dendritic Cell (pDC) Identification: Limitation of BDCA-4 (CD304)-Based Gating. International Journal of Molecular Sciences, 26(22), 10979. https://doi.org/10.3390/ijms262210979

